骨肉瘤(Osteosarcoma, OS)是最常见的恶性原发性骨肿瘤之一,常转移至肺部且对放化疗具有抵耐药性,患者预后较差。最近的研究表明,circRNA在细胞的生理和病理中发挥作用[1],同时包括OS在内的多种骨癌中发下大量差异表达的circRNA,circTADA2A在OS组织和细胞系中都上调[2]等。然而,circRNA及甲基化修饰在调控OS的发生与干性的认识还处于初步水平,还需进一步的探索。
2024年2月21日,汕头大学医学院附属肿瘤医院陈创珍团队在JOURNAL OF EXPERIMENTAL & CLINICAL CANCER RESEARCH(IF=11.3)发表文章A tumor suppressor protein encoded by circKEAP1 inhibits osteosarcoma cell stemness and metastasis by promoting vimentin proteasome degradation and activating anti-tumor immunity。结果显示,作者通过微阵列分析技术鉴定OS与正常组织之间差异表达的circKEAP1(hsa_circ_0049271),在OS肿瘤中的表达下调,并与癌症患者更好的生存率相关。进一步分析发现circKEAP1含有777 nt长的ORF,并编码的新蛋白KEAP1-259aa。从机制上讲,KEAP1-259aa可通过与E3连接酶ARIH1相互作用促进波形蛋白酶体降解以此抑制OS细胞的增殖、侵袭。此外,circKEAP1与RIG-I相互作用,通过IFN-γ途径激活抗肿瘤免疫,为OS治疗提供了新的潜在靶点。
一、circKEAP1在OS组织中特异低调
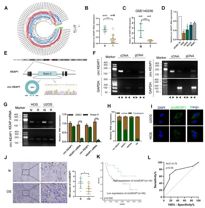
作者通过3对OS及正常组织进行微阵列分析,并鉴定了一系列的差异表达的circRNA,通过GO富集分析,选择前5个差异表达的circRNA,并通过qPCR/divergent primer sanger测序/R酶消化富集实验及GEO数据库中发现circKEAP1(hsa_circ_0049271)是OS中明显低调及确定是反向剪切形成稳定的circRNA结构。其次作者通过核质分离及FISH实验检测到circKEAP1主要定位在细胞质中,同时卡普兰-迈尔生存分析(Kaplan-Meier survival analysis)/ROC曲线分析发现circKEAP1表达水平较高的OS患者的总体生存时间更长,circKEAP1可作为诊断OS的候选标志物。
图1. 微阵列分析鉴定OS相关的circRNA
二、circKEAP1抑制OS细胞的增殖、迁移和干性
作者通过CCK8/克隆形成/流式检测/细胞划痕/Transwell侵袭发现circKEAP1抑制OS细胞的增殖并增加了OS细胞的凋亡,进一步证实了对OS细胞迁移的抑制。同时使用异种移植模型/IHC说明了circKEAP1降低了OS细胞肺转移的感染能力并减弱肿瘤的生长。
图2. circKEAP1的表征及其在OS中的功能
三、circKEAP1可编码蛋白 KEAP1-259aa
作者进一步通过circRNADb数据库预测circKEAP1有一个777长度的ORF,可编码一个259aa的蛋白,并通过构建双荧光素酶/过表达FLAG标签载体/敲低载体/液相色谱-质谱/免疫荧光验证了circKEAP1的IRES活性和蛋白表达。同时使用KEAP1商业化抗体检测了8对OS组织发现与正常组织相比,OS组织中的KEAP1-259aa的表达水平较低。
图3. circKEAP1编码一种新型蛋白质推测起在OS中发挥的机制
四、新蛋白KEAP1-259aa发挥肿瘤抑制作用
作者进一步分析KEAP1-259aa的生物学功能,通过过表达circKEAP及IRES、ATG突变载体/CCK8/流式检测/细胞划痕/Transwell侵袭,发现KEAP1-259aa抑制OS细胞的增殖和克隆形成及调节细胞迁移能力,并通过流式/WB检测相关干细胞标志物的下调及肿瘤球形成试验/裸鼠皮下注射实验发现该蛋白可抑制肿瘤的形成。
图4. KEAP1-259aa可抑制OS细胞的增殖、侵袭和干性
五、KEAP1-259aa通过与E3连接酶ARIH1结合促进波形蛋白酶体降解
作者为了进一步探究KEAP1-259aa抑制OS恶性肿瘤的分子机制,开展了基于质谱的甲醛交联实验,通过GO富集分析表明KEAP1-259aa结合蛋白与翻译后修饰有关,其中最显著的是vimentin波形蛋白和泛素转移E3连接酶ARIH1,并通过CO-IP/免疫荧光染色实验进一步验证它们之间的互作。作者也发现了过表达KEAP1-259aa降低了波形蛋白的表达水平,与对照相比,波形蛋白的降解速度更快,但是用CHX处理(蛋白质合成抑制剂),敲低ARIH1恢复了波形蛋白的表达。此外,KEAP1-259aa介导的波形蛋白稳定性下降被蛋白酶体抑制剂MG132逆转。同时用HA抗体检测GFP ip下的蛋白发现,KEAP1-259aa诱导了波形蛋白的泛素化水平修饰。为了进一步测试KEAP1-259aa介导的波形蛋白的泛素降解是否与其磷酸化水平有关,构建了波形蛋白的野生型及丝氨酸突变型载体,IP实验结果显示KEAP1-259aa对39aa突变位点的波形蛋白的泛素化调节水平降低。
图5. KEAP1-259aa与ARIH1相互作用促进波形蛋白降解
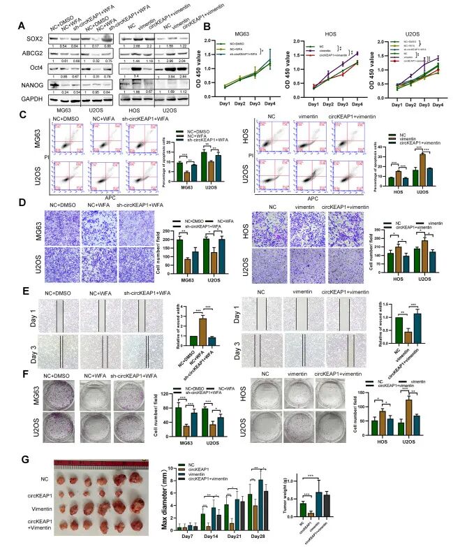
六、circKEAP1通过vimentin发挥抑瘤作用
作者用WFA处理OS细胞后,circKEAP1敲低明显抑制细胞的增殖、集落形成、迁移和干性均降低,细胞凋亡增强。此外,在体内和体外用vimentin转染细胞时,circKEAP1没有发挥抑瘤作用。综上所述,这些发现表明circKEAP1编码的KEAP1-259aa通过抑制vimentin发挥肿瘤抑制作用。
图6. circKEAP1通过降低波形蛋白水平抑制OS恶性肿瘤
七、circKEAP1的m6A甲基化修饰调控作用
作者为了探索控制OS中circKEAP1水平的详细机制,进一步用SRAMP预测了m6A位点(A565G),RNA pulldown和RIP实验表明,circKEAP1可以与m6A甲基化修饰因子:METTL3、FTO和YTHDF1/2相互作用,并在circKEAP1在A565上存在m6A修饰位点,并通过降低其甲基化时的稳定性来调节circKEAP1的表达。
图7. circKEAP1的表达受m6A甲基化调节
八、circKEAP1在OS细胞中通过RIG-I通路触发免疫防御反应
作者为了深入研究circKEAP1在OS中的下游调控机制,进行了RNA-seq,通过GO和KEGG/GSEA富集分析/qRT-PCR发现circKEAP1参与I型干扰素(IFN)和免疫信号传导。之前的研究发下RIG-1的缺失与癌症免疫逃逸有关,通过敲低RIG-1发现circKEAP1诱导的免疫通路相关基因表达水平下调;同时用WB/ELISA/人炎症因子抗体芯片发现circKEAP1可促进RIG-1、p-IRF3、CXCL10、CCL5等免疫调节因子的表达。进一步通过RIP/FISH实验,circKEAP1可通过自身的CARD结构域与RIG-1结合,并共定位在细胞质中,这些结果表明circKEAP1的过表达通过 RIG-1来调控OS中相关免疫基因的上调。
图8. CircKEAP1通过RIG-I激活细胞免疫应答
总结
作者通过一系列实验证明了circKEAP1可以抑制肿瘤的生长、侵袭和增殖,并通过编码一个新型蛋白KEAP1-259aa,其与波形蛋白结合并通过与ARIH1相互作用促进波形蛋白降解。更重要的是,circKEAP1通过RIG-I信号通路激活抗肿瘤免疫。这些结果表明circKEAP1是OS中的一个重要治疗靶点。
图9. circKEAP1可在OS细胞中的调控机制
原文链接
https://jeccr.biomedcentral.com/articles/10.1186/s13046-024-02971-7
参考文献
[1] Soghli N, Qujeq D, Yousefi T, Soghli N. The regulatory functions of circular RNAs in osteosarcoma. Genomics. 2020;112(4):2845–56.
[2] Wu Y, Xie Z, Chen J, Chen J, Ni W, Ma Y, Huang K, Wang G, Wang J, Ma J, et al. Circular RNA circTADA2A promotes osteosarcoma progression and metastasis by sponging miR-203a-3p and regulating CREB3 expression. Mol Cancer. 2019;18(1):73.
.png)