最近的研究表明circRNA(circRNAs)在心血管疾病中具有非常重要的作用。因此,阐明心血管疾病与circRNAs相关的调节机制对心血管疾病预防和治疗至关重要。
2023年2月,加拿大多伦多大学杨柏华教授团队在Research(IF=11.0)发表文章“A Novel Circular RNA circITGa9 Predominantly Generated in Human Heart Disease Induces Cardiac Remodeling and Fibrosis”,在本文中,作者发现了32,034个以前未发现的具有不同心脏表达模式的circRNA。值得注意的是,由整合素-α9衍生的circRNA circITGa9在心肌肥厚患者中表现出明显的上调。且circITGa9可通过结合原肌球蛋白3(TPM3)调节诱导肌动蛋白聚合,从而影响心脏组织纤维化。最后,作者开发了靶向circITGa9的阻断寡聚物抑制circITGa9和TPM3相互作用改善心脏功能和减少纤维化,该寡聚物可用于进一步的临床前和转化开发。综上所述,circITGa9水平升高驱动心脏重塑和纤维化。通过确定circITGa9作为治疗靶点,作者为减轻心脏重塑和纤维化的创新干预提供新的思路。
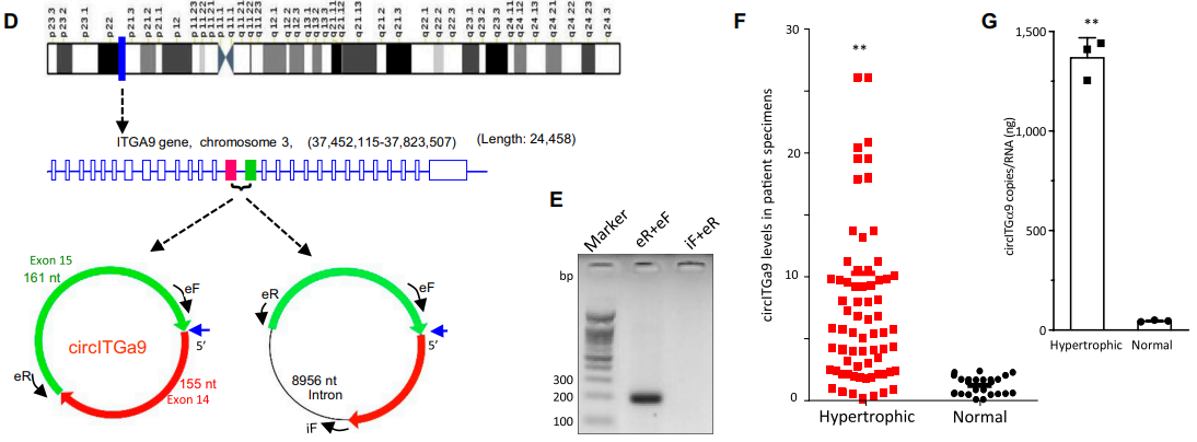
1、心肌肥厚患者circITGa9水平升高
首先作者对患有心脏疾病或正常人类的心脏组织进行测序分析后共鉴定出45284个circRNA,其中13250个已经在circBase中报道,而其余的32034个circRNA此前未被报道。GO分析显示在总共涉及11243个基因的2900个功能中,有13个功能达到显著水平。参与这13种功能的基因数为295个。在295个基因中,只有整合素-α9(integrin-α9)的基因ID ENSG00000144668出现在全部13个功能特征中。KEGG通路分析显示ENSG00000144668参与肥厚性心肌病、扩张性心肌病、细胞粘附分子等3条通路,该通路在心脏重塑中很重要。有趣的是,在上调的circRNA中,hg38_circ_0030600(circITGa9)显著上调,且其序列来自整合素-α9的第14和15个外显子。当使用siRNA沉默circITGa9时,纤维化相关标志包括成纤维细胞粘附、增殖、转化生长因子-β (TGF-β)表达减少和胶原沉积的变化最为显著,但心肌细胞活力增加。此外,73例心脏肥厚患者和25例正常心脏标本中,患者标本中的circITGa9水平明显高于对照样本。数字液滴PCR结果显示,与对照样品相比,患者标本中circITGa9的拷贝数显着增加,从而表明circITGa9在心脏疾病诱导的纤维化中具有非常重要的作用。

Fig 1. circRNA在心脏肥厚患者组织中的表达
2、circITGa9对心脏功能的影响
为了进一步探究circITGa9对心脏功能的影响,作者通过主动脉缩窄术(TAC)对小鼠进行处理。结果显示,TAC后内源性circITGa9水平在心脏组织中增加最多,其次是主动脉和脑组织。为了研究circITGa9在心脏功能中的作用,作者构建了一个人circITGa9的过表达载体和一个缺乏环化序列的线性质粒,随后将纳米颗粒结合的人circITGa9表达质粒和线性质粒注射到TAC小鼠腹膜中。实验结果显示,处理8周后内源性小鼠circITGa9和人circITGa9在心脏中的表达水平显著升高。在使用Vevo 2100成像系统进行心功能测量后发现,与对照组相比过表达circITGa9使TAC小鼠左心室收缩末期直径(LVESD)和左心室舒张末期直径(LVEDD)显著增加,而LVESD-LVEDD显示出显著减少。此外,作者还观察到左心室压(dp/dt ),左心室射血分数(LVEF)和左心室分数缩短(LVFS)。M型图显示注射circITGa9表达质粒后TAC心脏心室收缩减弱,表明与对照组相比circITGa9过表达组的心脏功能下降。
然后作者设计了2个针对circITGa9连接序列的siRNA。将siRNA与金纳米颗粒结合,并将其送入TAC小鼠体内后发现,虽然TAC后8周心脏中circITGa9水平显著升高,但siRNA仍然降低了circITGa9水平。在沉默circITGa9的TAC小鼠心功能测量中,作者检测到LVESD和LVEDD显著降低,但LVESD-LVEDD显示出显著增加。作者还发现左室压、LVEF、LVEF和LVFS显著升高。M型超声显示沉默circITGa9可预防TA引起的左室收缩减少。


Fig 2. circITGa9过表达降低心脏功能
3、circITGa9对心脏纤维化的影响
由于心脏纤维化是与心脏肥厚重塑密切相关的主要结果之一,作者通过对心脏组织进行马松三色和天狼星红染色观察胶原沉积,从而研究circITGa9在心脏纤维化中的作用。定量分析显示,与对照组相比,TAC小鼠心脏中马松三色和天狼星红染色明显增加,而通过注射递送过表达circITGa9进一步增加了TAC小鼠的胶原沉积。qPCR结果显示,TAC小鼠的胶原I和胶原III表达显著上调,表明circITGa9过表达进一步增加心脏胶原水平,导致纤维化增强。在沉默circITGa9后,心脏组织中马松三色和天狼星红水平明显降低,胶原沉积水平降低。此外,qPCR结果显示这些心脏组织中胶原I和胶原III明显减少。在患者标本中,胶原I水平与circITGa9表达呈正相关,而circITGa9表达与心功能呈负相关。
Fig 3.circITGa9对压力过载心脏纤维化的影响
4、circITGa9通过与原肌球蛋白3结合调节肌动蛋白聚合
为了揭示可能参与介导circITGa9在心脏纤维化功能的下游分子,通过免疫共沉淀及蛋白质谱,作者检测到原肌球蛋白3(TPM3)能够与circITGa9结合。为了验证质谱分析结果,作者将circITGa9表达构建体和对照载体转染至MCF细胞中并利用TPM3抗体钓取circITGa9。结果显示,与线性载体相比TPM3抗体在circITGa9过表达组中显著富集到circITGa9。此外,使用circITGa9探针对结合蛋白进行Pulldown,并通过TPM3抗体对Pulldown产物进行Western blot检测时也能够检测到TPM3蛋白,表明circITGa9与TPM3能够特异性结合。
Fig 4.circITGa9与TPM3的结合
原肌凝蛋白在稳定肌动蛋白丝中起着至关重要的作用,而原肌凝蛋白与肌动蛋白之间的构象变化导致了肌动蛋白聚合。肌动蛋白聚合在调节细胞活动中起重要作用,且与组织纤维化密切相关。因此,作者检测了circITGa9和TPM3的结合是否通过调节肌动蛋白聚合来影响心脏纤维化。实验结果发现,从circITGa9过表达促使MCF细胞肌动蛋白聚合增加。为了进一步阐明circITGa9功能的相关机制,使用circITGa9转染HEK-293T细胞,并利用TPM3和肌动蛋白抗体进行共免疫沉淀试验。实验结果发现,circITGa9的表达抑制了TPM3和γ-actin之间的相互作用。在人心脏组织的原位杂交和免疫荧光染色中,作者观察到与正常心脏组织相比,肥厚心脏组织中circITGa9和F-actin水平升高,且circITGa9与TPM3在细胞中共定位。
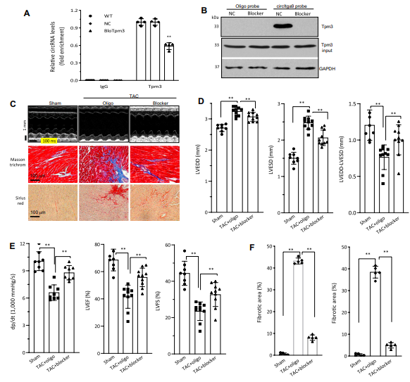
为了进一步证实circITGa9与TPM3的结合活性,作者对结合位点进行定点突变,且结合位点的突变不影响突变体circITGa9的环状化。在进行免疫共沉淀实验后发现,结合位点突变抑制了TPM3抗体对circITGa9的富集。相对的,当突变体转染MCF细胞时,circITGa9探针也不能再调取到TPM3。随后,作者对注射了突变载体的TAC小鼠进行了心功能检测,检测到LVESD和LVEDD显著降低,但LVESD-LVEDD显示显著增加。作者还发现左室压、LVEF(图7F)、LVFS显著升高。M型超声图显示,相对于circITGa9组,circITGa9对TAC小鼠心脏功能的影响减弱。综上所述,circITGa9通过与原肌球蛋白3结合调节肌动蛋白聚合,从而影响心脏纤维化。
Fig 5.circITGa9通过结合TPM3影响心脏功能
5、心脏纤维化的干预
为了探索开发治疗方法的潜力,作者合成了阻断寡聚物(Blocking oligos)来阻断circITGa9与TPM3的结合。qPCR分析显示,阻断circITGa9结合位点可显著减少circITGa9与TPM3的结合。M型图显示,阻断circITGa9与TPM3相互作用后,TAC心脏左室收缩功能增强。在注射阻断寡聚物的TAC小鼠心功能测量中,作者观察到LVEDD和LVESD显著降低,LVESD-LVEDD显著增加。作者还检测到左心室压显著增加,LVFS和LVEF显著增加,表明TAC小鼠心功能改善。
此外,在给予阻断寡聚物的TAC小鼠心脏切片中,马松三色和天狼星红染色显示其染色水平和胶原沉积水平降低。qPCR检测发现心脏组织中胶原I和胶原III明显减少。在细胞活性测定中,作者发现转染阻断寡聚物降低了原代分离的心脏成纤维细胞的存活、粘附和迁移。
Fig 6.阻断circITGa9的作用
总结
综上所述,在本文中作者证明了circITGa9与TPM3和γ-肌动蛋白形成复合物,促进肌动蛋白聚合,从而调节心脏纤维化。
.png)