本期特邀中国科学技术大学附属第一医院骨科尚希福教授团队分享解读,感谢对circRNA平台的关注!
破骨细胞作为目前已知的唯一一种具有骨吸收功能的细胞,在骨骼系统的代谢平衡中起到了至关重要的作用。破骨细胞的功能异常可以导致多种疾病:过度活跃的破骨细胞与骨质疏松,病理性骨折、自体免疫性关节炎等密切相关;而破骨细胞功能缺失则会引起骨硬化症等疾病。因此,找到调控破骨细胞功能的的关键因子对于了解骨骼系统的生理功能,治疗破骨细胞相关疾病至关重要。
特别值得关注的是,前体mRNA经反向剪接形成的环状RNA(circRNA)在包括骨代谢在内的重要生理、病理过程中发挥了重要作用。然而,circRNA在破骨细胞中的作用机制尚不清楚,有待进一步探索。
2023年9月1日,Experimental & Molecular Medicine(IF=12.8)发表了中国科学技术大学附属第一医院骨科尚希福教授团队的研究论文,题为“CircFam190a: a critical positive regulator of osteoclast differentiation via enhancement of the AKT1/HSP90β complex”。该研究通过高通量测序,筛选鉴定出了一种在破骨细胞分化过程中持续高表达的circRNA,即circFam190a。机制上,circFam190a通过与AKT1及HSP90β蛋白结合,形成circFam190a/AKT1/Hsp90β复合体,增强AKT1信号通路。该研究强调了circFam190a在破骨细胞分化和发挥功能过程中的重要作用,并提示了circFam190a可能是治疗骨质疏松症的潜在靶点。
中科大附一院骨科陈琨博士为第一作者,尚希福教授为本文通讯作者,刘连新教授、朱晨教授,李启东博士为共同通讯作者。

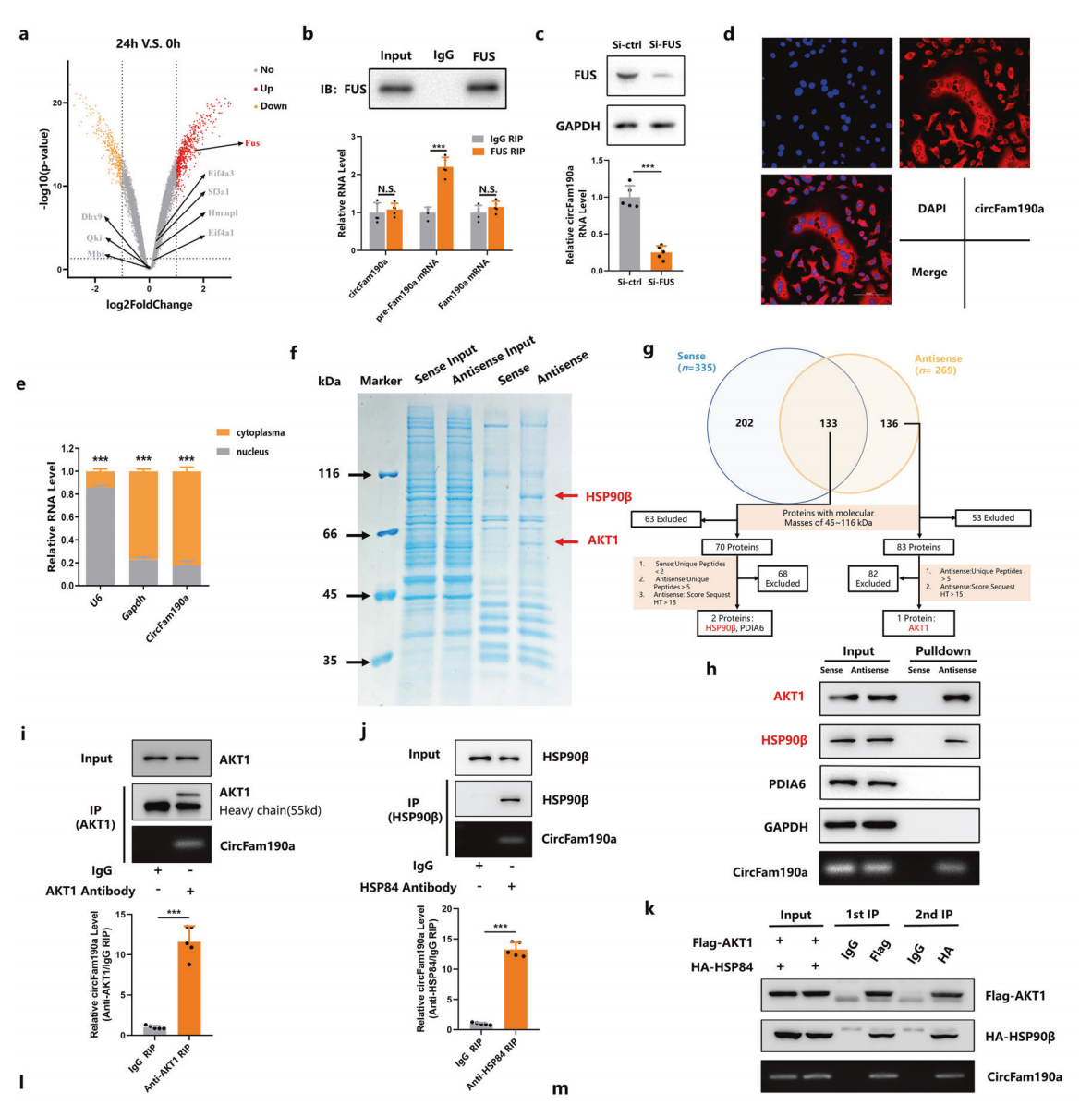
结果1 CircFam190a在破骨细胞分化过程中持续高表达
作者对破骨细胞分化过程中不同时间点(未分化、早期、中期、晚期)的环状RNA表达情况进行了高通量测序,发现circFam190a在破骨细胞分化过程中持续高表达(图1A、B、C)。进一步的,作者使用环状RNA接头位点测序,PCR,RNase酶处理及ActD处理的方法,验证了circFam190a的表达情况(图1D、E、F、G)。同时,RT-PCR的结果显示,circFam190a在卵巢切除小鼠以及破骨细胞分化过程中持续表达上调(图1H、I)。
图1:CircFam190a在破骨细胞分化过程中持续高表达
结果2 CircFam190a增强了破骨细胞的分化和功能
体外实验,作者在BMMs中分别敲低(图2A)和过表达(图2G)了circFam190a,并诱导其向破骨细胞分化。数据显示,敲低circFam190a抑制了破骨细胞分化(图2B、C),减少了破骨细胞骨吸收能力(图2D、E),降低了破骨细胞分化相关基因的表达(图2F)。另一方面,过表达circFam190a增强了破骨细胞的分化(图2H、I)。
图2:CircFam190a增强了破骨细胞的分化和功能
结果3 敲低CircFam190a缓解了OVX小鼠的骨量流失
动物实验,作者应用了卵巢切除(OVX)小鼠模型以模拟绝经后骨质疏松症中的破骨细胞激活状态,并用ASO敲低了OVX小鼠中的circFam190a(图3A)。Micro-CT和组织形态学分析显示,circFam190a的敲低缓解了OVX引起的小鼠骨量流失(图3B-E)。进一步的,TRAP染色结果提示,circFam190a的敲低,抑制了OVX小鼠中过度活跃的破骨细胞(图F-H)。
图3:敲低CircFam190a缓解了OVX小鼠的骨量流失
结果4 CircFam190a直接与AKT1及HSP90β结合
在前述研究中,体外和体内实验均证明了circFam190a对于破骨细胞分化和功能的正向调控作用。接下来,作者探究了circFam190a发挥作用的机制。经过筛选,FUS可能是circFam190a的上游调控蛋白(图4A)。而IP结果也证明,FUS直接与circFam190a结合,敲低FUS会降低circFam190a的表达(图4B、C)。细胞定位的结果提示,circFam190a主要分布在细胞质中(图4D、E)。进一步的,RNA Pulldown和RIP的结果提示,circFam190a可以直接与AKT1以及HSP90β结合,形成复合体(图4F-K)。
图4:CircFam190a直接与AKT1及HSP90β结合
结果5 CircFam190a减少了AKT1的降解
考虑到circFam190a可以直接与AKT1及HSP90β结合,作者进一步探究了circFam190a是否会影响到这2个蛋白的表达。结果显示,circFam190a的敲低使得AKT1的表达量减少,而HSP90β不受影响(图5A)。同时,circFam190a对AKT1的作用可以被蛋白酶体抑制剂MG132所消除(图5B)。进一步的,IP以及半衰期实验显示,circFam190a可以保护AKT1,减少其通过蛋白酶体途径的降解(图5 C-H)。
图5:CircFam190a减少了 AKT1的降解
结果6 CircFam190a通过AKT1调控破骨细胞的分化和功能
众所周知,AKT1是调控破骨细胞分化和功能的重要蛋白,因而,作者进一步探究了circFam190a是否通过调控AKT1进而调控破骨细胞。转录组测序的结果显示,敲低circFam190a明显降低了破骨细胞分化相关基因的表达(图7A、B)。同时,过表达AKT1可以明显缓解circFam190a敲低所带来的破骨细胞分化抑制(图7C-E)。
图6:CircFam190a通过 AKT1调控破骨细胞的分化和功能
结果7 在体内抑制AKT1可以缓解circFam190a过表达引起的破骨细胞激活
进一步的,作者在小鼠体内过表达了circFam190a,并使用了AKT通路的抑制剂MK-2206.Trap染色结果显示,circFam190a过表达引起了破骨细胞的过度激活,而MK-2206缓解了此效应(图7B、C)。同时,MicroCT与硬组织切片结果也提示,circFam190a过表达引起了小鼠骨量的流失,而MK-2206缓解了此效应(图7D-G)。
图7:在体内抑制AKT1可以缓解circFam190a过表达引起的破骨细胞激活
综上所述,circFam190a是正向调控破骨细胞分化和功能的重要因子。机制上,CircFam190a主要通过与AKT1和HSP90β结合,形成复合体,激活AKT1信号通路,从而发挥作用(图8)。敲低circFam190a可以明显缓解OVX小鼠的骨量流失。本研究揭示了环状RNA在破骨细胞分化中发挥的重要作用,也提示了circFam190a有望作为治疗骨质疏松症的重要靶点。
图8:CircFam190a通过调控AKT1/Hsp90β复合体调节破骨细胞分化
原文链接:
https://doi.org/10.1038/s12276-023-01085-y

.png)