本期特邀文章第一作者邵嘉皓博士分享解读,感谢四川农业大学动物科技学院赖松家教授团队对circRNA平台的关注!
白色脂肪组织是一个支持甘油三酯代谢、炎症细胞因子和脂肪因子释放的多功能器官。白色脂肪细胞具有协调整合全身代谢变化以维持代谢稳态的能力。当慢性营养摄入过多时,脂质沉积加剧,影响脂肪和其他器官的内部微环境,并进一步影响机体健康。
circRNA和miRNA是调控脂质代谢重编程的重要分子。其中,circRNA作为一种非线性RNA,通过蛋白质海绵、miRNA海绵,甚至编码功能发挥作用。miRNA是一种小RNA分子,通过与3′-UTR配对来指导其转录后抑制。研究表明,肥胖期间,circRNA和miRNA在脂肪细胞或肝组织中的表达模式发生改变。在功能上,circSAMD4A和circTshz2-1促进脂肪形成,而circPTK2加速脂肪组织中的脂肪分解。在肝细胞中,circRNA_0000660沉默促进脂质沉积,而circScd1过表达则抑制脂滴的合成。
综上,circRNA和miRNA因其在脂质代谢和疾病中的作用而引起了人们的广泛关注。尽管已经发现了脂肪细胞或肝细胞中脂质积累的主要途径,但在肥胖的背景下,circRNA和miRNA的许多功能仍有待进一步探索。
2023年8月17日,《Cellular and Molecular Life Sciences》(IF=8.0)发表了四川农业大学动物科技学院赖松家教授团队的研究论文,题为“Interference of a mammalian circRNA regulates lipid metabolism reprogramming by targeting miR-24-3p/lgf2/Pl3K-AKT-mTOR and lgf2bp2/Ucp1 axis”。该研究报道了一种在肥胖动物个体中异常高表达的circRNA,即mmu_circ_0001874。机制上,mmu_circ_0001874海绵吸附miR‑24‑3p,靶向调节Igf2,进而影响下游PI3K‑AKT‑mTOR信号通路。此外,mmu_circ_0001874通过RNA结合蛋白Igf2bp2促进Ucp1表达。该研究强调了circRNA在脂质代谢重编程中的作用,并提示mmu_circ_0001874/miR-24-3p/lgf2/PI3K-AKT-mTOR和mmu_circ_0001874/Igf2bp2/Ucp1轴可能是调控动物脂质沉积的潜在机制。
四川农业大学动物科技学院邵嘉皓博士为第一作者,赖松家教授为本文通讯作者。
结果1 miR-24-3p与脂质代谢相关
使用团队前期的研究材料,作者发现miR‑24‑3p在肥胖家兔的脂肪和肝脏组织中表达下调(图1A)。其中,脂肪组织miR‑24‑3p表达与血清瘦素水平负相关,而与脂联素正相关(图1B)。在肝脏组织中,miR‑24‑3p表达与肝脏甘油三酯水平负相关(图1C)。通过细胞培养,作者发现miR‑24‑3p在前体脂肪细胞转化为成熟脂肪的过程与棕榈酸处理的成熟脂肪细胞中下调(图1D-F)。此外,KEGG分析揭示前5的靶基因集显著富集于癌症、PI3K-AKT信号通路、内吞作用、MAPK信号通路、以及Ras信号通路(图1G)。
图1. miR-24-3p参与脂质代谢
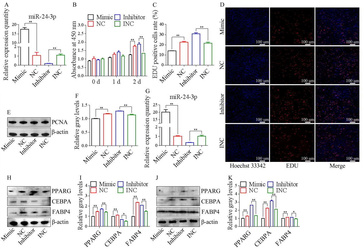
结果2 miR-24-3p调节前体脂肪细胞增殖与分化
在细胞水平,作者使用miR‑24‑3p mimic和inhibitor来研究miR‑24‑3p对前体脂肪细胞增殖和分化的影响。在细胞增殖的背景下,转染效率被测定(图2A)。同时,miR-24-3p mimic处理显著抑制前体脂肪细胞增殖,而这一结果在miR-24-3p inhibitor组则反之(图2B-F)。对于细胞分化,作者测定了miR-24-3p mimic和inhibitor的转染效率以确定转染的有效性(图2G)。免疫印迹实验显示,miR-24-3p mimic抑制了细胞内分化标志基因PPARG、CEBPA、FABP4的表达,而miR-24-3p inhibitor促进其表达(图2H-K)。
图2. miR-24-3p抑制前体脂肪细胞增殖和分化
结果3 体内过表达miR-24-3p抵抗高脂饮食介导的肥胖
接下来,作者进一步研究了miR-24-3p在动物体内参与脂质代谢的作用。通过尾静脉注射miR-24-3p体内激动剂同时饲喂高脂饮食建立动物模型(图3A)。结果显示,在高脂饮食的背景下,miR-24-3p过表达抑制了动物的体重增长(图3B),血脂(图3C),脂肪和肝脏重量(图3D),脂肪细胞横切面积(图3E),组织炎症因子(图3F),肝脏甘油三酯含量(图3G),改善了GTT(图3H)和ITT(图3I)。在脂肪和肝脏组织中,荧光定量和免疫印迹实验揭示miR-24-3p过表达抑制了脂代谢相关因子和炎症相关因子的表达(图3J-O)。
图3. miR-24-3p参与调控动物脂质沉积
结果4 作为miR-24-3p的靶基因,Igf2通过PI3K-AKT-mTOR通路调节脂质生成
作者通过测序获得了脂肪中的mRNA表达变化(图4A-4B)。KEGG-GSEA分析揭示PI3K-AKT和mTOR通路在组间富集(图4C)。其中,Igf2由于其与脂肪生理、脂质代谢、肥胖等相关,进而被选为关键基因用于进一步研究。RNA22网站分析miR-24-3p和Igf2之间的结合位点,再通过定量验证Igf2在miR-24-3p过表达动物中的表达(图4D-E)。双荧光素酶报告实验验证了两者之间的结合(图4F)。接下来,筛选出高效率的siRNA和过表达载体(图4G-H)Igf2干扰抑制脂代谢和炎症相关因子的表达而Igf2过表达则反之(图4I-N)。此外,作者还发现Igf2干扰抑制了AKT和mTOR的磷酸化而Igf2过表达则促进其磷酸化(图4J-K)。作为PI3K-AKT-mTOR下游的LPIN1基因,Igf2干扰则促进了其核内表达,而Igf2过表达则抑制核内LPIN1表达(图4O-P)。
图4. Igf2通过PI3K-AKT-mTOR信号通路参与脂质代谢
结果5 mmu_circ_0001874是miR-24-3p的分子海绵
鉴于miR-24-3p在肥胖动物脂肪和肝脏中保持着较低的丰度,作者试着寻找一个上游circRNA,其可以作为miR-24-3p的分子海绵并参与脂质代谢。通过转录组测序,174个差异circRNA被鉴定。在上调的circRNA中,有22个circRNA与miR-24-3p具有结合位点,其中,mmu_circ_0001874含有5个位点(图5A)。通过收敛引物和发散引物扩增,作者发现mmu_circ_0001874是一个具有“首尾结合”序列的circRNA(图5B-C)。并且,在细胞和动物中,mmu_circ_0001874表达在脂质沉积后增强(图5D)。双荧光素酶报告分析实验验证了结合位点(图5E-F)。同时,FISH实验证明两者具有一致的细胞定位(图5G)。
图5. mmu_circ_0001874结构与表达特征
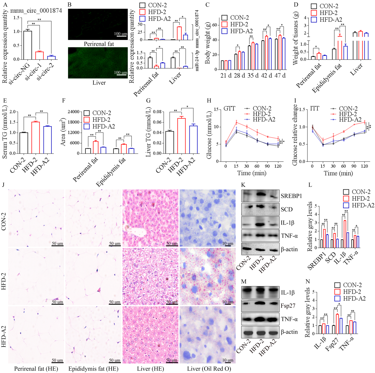
结果6 mmu_circ_0001874的缺失抑制脂质沉积
接下来,作者筛选出干扰效率较高的siRNA并进行腺病毒载体构建(图6A-B)。同时,动物实验表明mmu_circ_0001874的缺失抑制了动物的体重增长(图6C),脂肪和肝脏重量(图6D),血脂(图6E),脂肪细胞横切面积(图6F),肝脏甘油三酯含量(图6G),脂肪和肝脏组织脂质含量(图6J),并改善GTT(图6H)和ITT(图6I)。此外,在脂肪和肝脏中,mmu_circ_0001874的缺失阻碍了高脂饮食介导的脂代谢相关因子和炎症相关因子的表达增加(图6K-N)。
图6. mmu_circ_0001874参与调控动物脂质沉积
结果7 mmu_circ_0001874调控高脂饮食介导的炎症
在动物血清中,作者发现mmu_circ_0001874缺失降低了循环瘦素水平但是增加了脂联素的含量(图7A)。在肥胖动物脂肪、肝脏和血清中,mmu_circ_0001874的缺失降低了促炎因子TNF-α、IL-1β、IL-6(图7B)。针对脂肪组织的荧光定量分析也表明促炎基因在mmu_circ_0001874缺失后表达下调(图7C)。此外,免疫荧光验证了之前的结果(图7D)。
图7. mmu_circ_0001874参与调控动物组织炎症
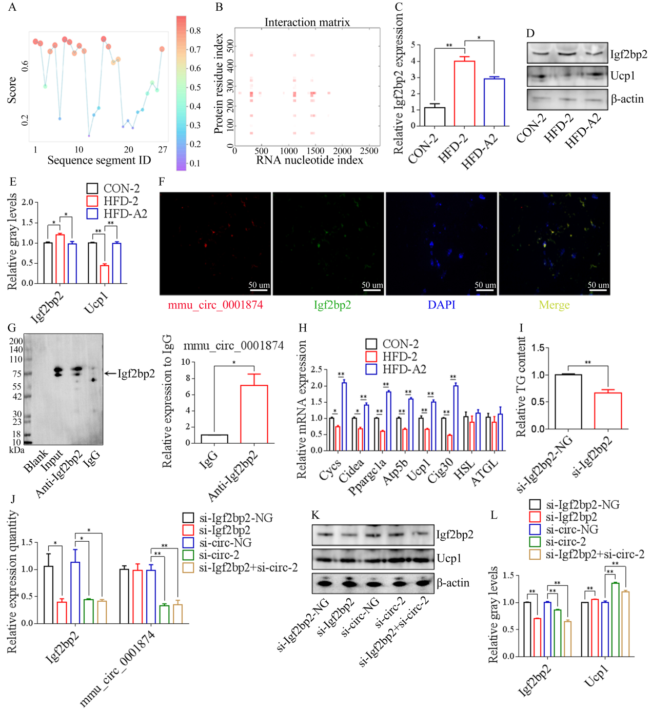
结果8 mmu_circ_0001874结合Igf2bp2促进Ucp1翻译
这里,作者利用RBPsuite和catRAPID数据库发现Igf2bp2可能在多个位点结合mmu_circ_0001874(图8A-B)。当mmu_circ_0001874缺失时,Igf2bp2的表达发生逆转(图8C-E)。mmu_circ_0001874和Igf2bp2之间存在较好的共定位(图8F)。RIP实验显示Igf2bp2可以富集mmu_circ_0001874(图8G)。接下来,作者发现mmu_circ_0001874缺失增加了线粒体基因(图8H)。Igf2bp2干扰后细胞脂质积累较少(图8I)。此外,mmu_circ_0001874的缺乏导致Igf2bp2表达下降,但Igf2bp2基因沉默不影响mmu_circ_0001874的表达,这表明Igf2bp2不调节mmu_circ_0001874的稳定性,但可能与mmu_circ_0001874相互作用调节脂质代谢(图8J)。PAR-CLIP测序分析显示存在多个Igf2bp2靶mRNA。其中,产热基因Ucp1也是Igf2bp2的靶mRNA。证据表明,Igf2bp2结合Ucp1 mRNA并抑制其翻译。通过共转染,mmu_circ_0001874缺失显著提高了Igf2bp2基因沉默诱导的Ucp1表达(图8K-L)。
图8. mmu_ circ_0001874调控脂质代谢的蛋白海绵机制
原文链接:
https://doi.org/10.1007/s00018-023-04899-1

.png)

