氧气是驱动能量代谢所必需的物质。肿瘤的快速增殖导致正常氧水平下降到缺氧水平。所以缺氧是实体肿瘤的标志,与肿瘤进展密切相关。结直肠癌(CRC)是一种高致死性的癌症,在全球范围内的发病率不断上升。肿瘤缺氧与较差的总生存率、无病生存率和局部区域控制相关。环状RNA(circRNAs)是内源性非编码RNA,反向剪接成环,通过多种作用机制在癌症的发展中发挥关键作用,但其在结直肠癌进展中的机制作用还需进一步研究。


2023年4月22日,中山大学附属第六医院&广东省结直肠与盆底疾病重点实验室梁振兴和康亮教授团队Molecular Cancer发表文章A novel protein encoded by circINSIG1 reprograms cholesterol metabolism by promoting the ubiquitin-dependent degradation of INSIG1 in colorectal cancer。作者鉴定了一种名为circINSIG1的新型缺氧反应性circRNA,它在CRC组织中上调,并与晚期临床分期和不良生存率相关。circINSIG1编码一个由121个氨基酸组成的蛋白circINSIG1-121,通过募集CUL5-ASB6复合物(一种泛素E3连接酶复合物)促进关键胆固醇代谢调节因子INSIG1在赖氨酸156和158位的K48泛素化,从而诱导胆固醇生物合成以促进CRC增殖和转移。原位异种移植肿瘤模型和患者来源的异种移植模型进一步确定了circINSIG1在CRC进展中的作用和CRC的潜在治疗靶点。

  

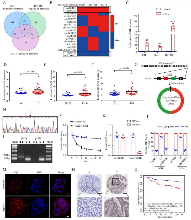
缺氧诱导的circINSIG1在CRC中的特征和临床意义

作者为了鉴定CRC中与缺氧相关的环状RNA,在常氧或缺氧(1%O2、48h)条件对细胞中环状RNA进行了鉴定。结果表明,三种细胞系中有18个环状RNA发生了异常调控。然后,选择4种具有相同趋势的环状RNA进行进一步鉴定,并通过qRT-PCR分析,选择在CoCl2处理的CRC细胞系和CRC组织样本中都显著上调的circINSIG1进行研究。在85个CRC样本中证实了circINSIG1表达上调,并且发现circINSIG1在T期晚期或临床分期的患者中表达较高。circINSIG1是由胰岛素诱导基因1(INSIG1)的第3和第4外显子反向剪接形成的,长度292nt,在CRC细胞的细胞质中富集。

图1 缺氧诱导的circINSIG1在CRC中的特征和临床意义

  

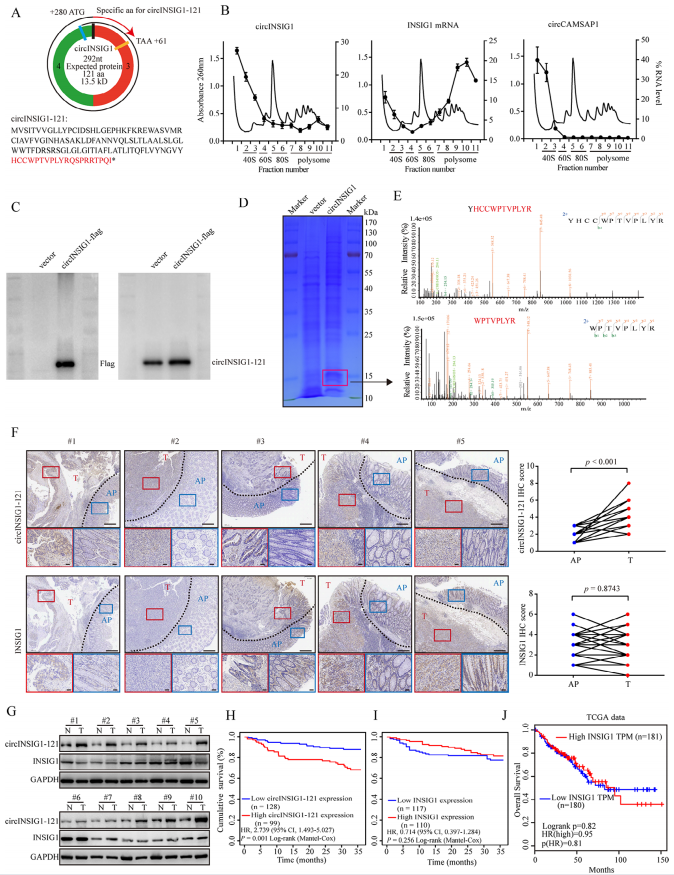
circINSIG1编码一个含有121个氨基酸的蛋白

接着,作者为了确定circINSIG1的蛋白编码能力,通过circRNADb数据库分析发现,circINSIG1序列中包含一个可能编码121个氨基酸蛋白(以下简称circINSIG1-121)和一个207-292nt的IRES元件;circINSIG1可以在核糖体单体和多聚体组分中检测到,以及双荧光素酶验证IRES具有高活性初步验证circINSIG1具有翻译多肽的能力。随后作者构建circINSIG1-Flag载体转染CRC细胞进行验证,证实了circINSIG1-121蛋白的内源性存在。接下来,作者通过IHC和WB分析,发现circINSIG1-121蛋白在CRC组织中表达上调,而INSIG1蛋白水平在对应的癌旁组织与CRC组织中无显著差异,并且较高的circINSIG1-121蛋白表达与较差的生存率相关。作者综合研究结果和TCGA数据库信息发现,线性INSIG1的表达水平与CRC患者的生存率没有相关性。总之,circINSIG1编码了一个121个氨基酸的新蛋白,与CRC的不良预后相关

图2 circINSIG1编码一个含有121个氨基酸的蛋白

  

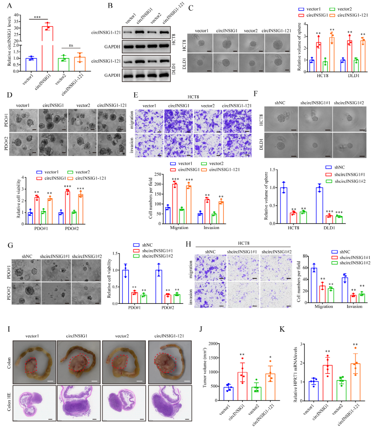
circINSIG1-121可促进结直肠癌的增殖和转移

为了阐明circINSIG1在结直肠癌中的生物学功能。作者构建了稳定过表达circINSIG1或circINSIG1-121的CRC细胞系,发现circINSIG1或circINSIG1-121增强了CRC细胞的增殖、迁移和侵袭。在CRC患者来源的类器官(PDOs)中过表达circINSIG1或circINSIG1-121,结果显示也促进了PDOs的生长。此外,敲低circINSIG1或circINSIG1-121则显著抑制了CRC细胞的生长、迁移和侵袭。  接着,作者通过原位异种移植瘤模型来探究circINSIG1-121在结直肠癌进展中的体内作用。结果表明,过表达circINSIG1或circINSIG1-121显著促进肿瘤的生长,并且可导致肝转移肿瘤负担的增加,敲低则相反。另外,过表达circINSIG1-ATGmut(突变ATG,使之失去翻译蛋白功能)并不能增强CRC细胞的增殖、迁移和侵袭,表明circINSIG1通过编码circINSIG1-121而不是circINSIG1的环状RNA形式来促进CRC细胞的增殖和转移。综上所述,circINSIG1-121翻译的独特蛋白在促进结直肠癌增殖和转移中的具有关键作用。

图3 circINSIG1-121可促进结直肠癌的增殖和转移

  

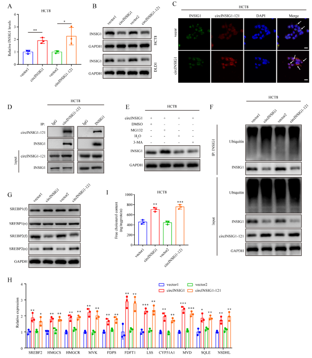
circINSIG1-121与INSIG1相互作用,促进INSIG1的泛素依赖性降解以诱导胆固醇的生物合成

为了研究circINSIG1-121促进结直肠癌进展的分子机制,作者分析了过表达circINSIG1或circINSIG1-121的HCT8和DLD1细胞中INSIG1的RNA和蛋白水平。发现过表达circINSIG1或circINSIG1-121时,INSIG1的RNA水平升高,而INSIG1的蛋白水平降低。免疫荧光法和免疫共沉淀法也证实了circINSIG1-121与INSIG1的相互作用。作者进一步研究circINSIG1-121介导的INSIG1降解的分子机制,在过表达circINSIG1或circINSIG1-121的CRC细胞中,MG132(蛋白酶体抑制剂)提高了INSIG1蛋白水平,INSIG1泛素化水平升高,表明circINSIG1-121通过泛素-蛋白酶体途径促进INSIG1降解。  甾醇调节元件结合蛋白(SREBPs)在哺乳动物的胆固醇和脂质平衡中发挥着重要作用。INSIG蛋白与SREBPs和SREBP-裂解激活蛋白(SCAP)复合物结合,将该复合物锚定在内质网(ER)中,以调节脂肪生成。作者发现在过表达circINSIG1或circINSIG1-121的CRC细胞中,nSREBP2显著增加,但nSREBP1没有显著变化,表明circINSIG1-121可能促进SREBP2的激活,从而增强胆固醇的生物合成;SREBP2的靶基因的表达水平升高,SREBP1靶基因的表达没有明显改变。与对照组相比,过表达circINSIG1-121时,游离胆固醇含量增加,这与胆固醇生物合成基因表达增强的结果一致。综上所述,circINSIG1-121促进了INSIG1的泛素依赖性降解,导致ER释放SREBP2-SCAP复合物,诱导胆固醇的生物合成。

图4 circINSIG1-121与INSIG1相互作用,促进INSIG1的泛素依赖性降解,从而诱导胆固醇的生物合成

  

circINSIG1-121招募CUL5-ASB6复合物以促进与K48相连的INSIG1泛素化

为了鉴定导致INSIG1降解的泛素链的类型,作者用不同的HA标记的泛素链载体转染CRC细胞,发现INSIG1主要与K48链泛素化。在circINSIG1-121过表达的细胞中,K48链的多泛素化增强。所以,circINSIG1-121通过K48连接的泛素化介导INSIG1的降解。  然后,作者对导致INSIG1降解的主要泛素化赖氨酸残基位点进行分析。选择5个保守的赖氨酸点分别突变为精氨酸,以转染CRC细胞。作者发现,与野生型组相比,转染INSIG1 K156R和K158R的组中INSIG1的蛋白水平略有下降。于是,构建了具有两个赖氨酸点突变的INSIG1突变体。结果表明,该突变体显著减弱了circINSIG1-121介导的INSIG1的降解,INSIG1的K48连接的泛素化水平显著低于野生型组。结果表明,circINSIG1-121促进了INSIG1在K156和K158残基上的K48连接的泛素化。  作者推测circINSIG1-121可能作为一个适配器,招募某些E3连接酶泛素化INSIG1。作者鉴定了ASB6的存在,作为一种底物识别适配器,可以与Cullin5(CUL5)相互作用形成CUL5-ASB6复合物,作为泛素E3连接酶复合物。免疫共沉淀法验证了circINSIG1-121和CUL5-ASB6复合物之间的相互作用。作者进一步发现,蛋白酶体抑制剂MG132和Cullin-Ring E3连接酶活性抑制剂MLN4924导致内源性INSIG1蛋白水平明显升高。此外,ASB6过表达增强了INSIG1与K48连接的INSIG1泛素化,降低了INSIG1蛋白的丰度。相反,ASB6基因敲低增加了INSIG1蛋白的丰度,并抑制了K48连接的INSIG1泛素化。此外,ASB6的过表达促进了胆固醇的生物合成。综上,circINSIG1-121招募CUL5-ASB6复合物,促进INSIG1在K156和K158位点的K48连接的泛素化。

图5 circINSIG1-121招募CUL5-ASB6复合物,促进INSIG1的泛素化

  

缺氧诱导的EIF4A3促进circINSIG1的表达

接下来,作者探究了circINSIG1在CRC细胞中上调的机制。研究发现,RNA结合蛋白(RBPs)通过与侧翼的内含子区域结合参与circRNAs的生物生成。在circINSIG1的后剪接位点的上游和下游分别鉴定出4个和6个EIF4A3结合位点。WB和qRT-PCR检测显示,缺氧条件下EIF4A3的蛋白表达上调,circINSIG1的表达与EIF4A3的表达呈正相关。RNA-pull down实验结果表明,EIF4A3可以结合circINSIG1的下游侧翼序列,而不是上游序列。  作者进一步构建了稳定过表达EIF4A3的CRC细胞系和一系列EIF4A3结合位点突变的circINSIG1微基因。假定结合位点的单独突变对circINSIG1的表达影响不大,而所有6个EIF4A3结合位点的突变则显著减少了circINSIG1的形成。些结果表明,位于circINSIG1下游侧翼区域的这6个EIF4A3结合位点是EIF4A3介导的circINSIG1循环化所必需的。此外,作者观察到过表达EIF4A3时circINSIG1水平升高,反之则降低此外,EIF4A3的过表达促进了SREBP2靶基因的激活和胆固醇生物合成,而沉默circINSIG1可以部分减弱其激活和胆固醇生物合成。综上所述,缺氧诱导的EIF4A3促进了circINSIG1的生物发生。

图6 缺氧诱导的EIF4A3促进circINSIG1的表达

  

circINSIG1是CRC患者潜在的治疗靶点

作者分析了六个患者来源的异种移植(PDX)模型中circINSIG1和circINSIG1-121的表达,选择circINSIG1上调的PDX3和PDX6来检测其治疗效果。用shcircINSIG1慢病毒治疗后,肿瘤生长速度明显慢于对照组。IHC分析显示,在shcircINSIG1慢病毒处理组中,Ki67阳性细胞的百分比显著降低。作者进一步验证了circINSIG1在体内的作用机制,下调circINSIG1降低了circINSIG1-121蛋白水平,并抑制了INSIG1介导的SREBP1信号转导。此外,在circINSIG1敲低的PDX肿瘤中,游离胆固醇含量降低。综上所述,circINSIG1是CRC患者的一个新的潜在治疗靶点。

图7 circINSIG1是CRC患者潜在的治疗靶点

  

总结

缺氧诱导了circINSIG1的上调,而circINSIG1的生物发生受到EIF4A3的调控。circINSIG1编码一种新的蛋白circINSIG1-121,该蛋白招募CUL5-ASB6复合物,促进关键胆固醇代谢调节因子INSIG1在赖氨酸156和158处的K48连接泛素化,从而促进胆固醇生物合成和CRC进展。circINSIG1提出了一种表观遗传机制,为缺氧和胆固醇代谢之间的关系提供了新的见解,并为CRC的治疗提供了一个很有前途的潜在治疗靶点。

发表评论