环状RNA(circRNA)通过前体mRNA反向剪接形成闭合环状结构,具有高度稳定性,尤其在大脑组织中高表达,并在不同发育阶段和细胞类型中表现特异性。传统研究主要关注circRNA作为“miRNA海绵”或RNA结合蛋白的结合体,但这些研究多为个案,缺乏对circRNA与靶mRNA全局互作的系统性理解。现有研究尚未明确circRNA是否通过统一机制广泛调控mRNA,尤其是在翻译层面。因而,系统性地解析circRNA与靶mRNA的互作网络,对于深入理解circRNA在生物学中的广泛功能至关重要。
近期,中国科学院生物物理研究所表观遗传调控与干预国家重点实验室的薛愿超团队在bioRxiv发表研究论文:Global Mapping of circRNA-Target RNA Interactions Reveals P-Body-Mediated Translational Repression。
该研究利用circTargetMap与RIC-seq系统绘制了大规模circRNA–RNA互作图谱,发现多数mRNA被多个circRNA靶向,并揭示CDR1as、circRMST等可通过将靶 mRNA 锚定至P-bodies 来独立于miRNA途径抑制翻译。结合GRIC-seq,研究确认这一机制具有普遍性且致病突变富集于互作位点。该研究深入揭示了circRNA在调控mRNA翻译中的新机制,拓展了我们对circRNA功能模式的理解,并为其在无膜细胞颗粒功能调控中和疾病机制研究中提供了重要的实验资源和方法支持。
绘制circRNA–RNA 互作图谱
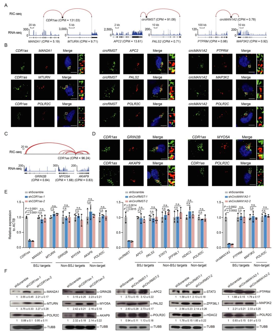
通过在多种人源与鼠源细胞/组织中进行RIC-seq并开发circTargetMap,研究系统识别了circRNA与靶 RNA 的真实互作,最终整合得到117,163条高可信互作,涵盖4,822个circRNA与16,474个靶RNA,呈现广泛且高度互联的调控网络。靶位点主要分布于CDS,具有更高保守性和更低能量的碱基配对结构,支持这些互作具备生物学功能意义。
图1. 基于RIC-seq数据的circRNA–靶RNA互作的全局图谱绘制
circRNA–mRNA互作验证
研究通过HCR-FISH与smFISH证实多种 circRNA 与其靶mRNA在神经元细胞质中稳定共定位,且敲低circRNA会消失相应信号,互作具有高度特异性。进一步功能实验显示,circRNA缺失并不改变靶mRNA水平,却一致性提升靶蛋白表达,表明circRNA通过 抑制目标mRNA的翻译发挥调控作用。
图2. circRNA–mRNA互作的验证
CDR1as全局性抑制靶基因翻译
通过在CDR1as敲低的神经元中结合Smart-seq2与Ribo-seq,研究发现其对靶基因mRNA水平影响极小,但在863个可测靶基因中,有123个在敲低后出现显著翻译效率变化,其中多数呈上调,表明CDR1as主要通过抑制翻译而非调控 mRNA 稳定性发挥作用。高丰度的CDR1as与上调靶基因间具有更强结合信号,且典型靶基因(如MYO5A、AKAP9)在mRNA水平不变的情况下RPF显著升高。结合其偏向结合CDS与3′UTR的特性,这些结果证明CDR1as在神经元中广泛抑制其互作 mRNA 的翻译。
图3. CDR1as全局性抑制其靶mRNA的翻译
CDR1as的翻译抑制不依赖AGO2/miRNA
通过在AGO2缺失、DICER缺失及野生型293T细胞中使用含靶序列的双荧光素酶报告系统,研究发现无论miRNA功能是否存在,CDR1as过表达都能以剂量依赖方式降低靶基因(GRIN2B、MYO5A、AKAP9)报告活性,而其mRNA水平保持不变;阴性对照则无影响。这表明CDR1as对靶mRNA的翻译抑制并不依赖AGO2或miRNA通路,而是通过miRNA海绵之外的独立机制发挥功能。
circRNA通过碱基配对抑制靶基因翻译
该研究通过系统性突变与补偿突变实验证明,CDR1as对GRIN2B、MYO5A、AKAP9 等靶mRNA的翻译抑制严格依赖特定碱基配对区域,破坏这些配对可消除抑制作用,而恢复互补序列即可重新产生抑制。同时,内源性位点的基因编辑显示破坏这些配对会显著提升靶蛋白水平却不影响mRNA含量。进一步实验表明,仅有环状形式的CDR1as(而非线性或环化缺陷形式)能够介导翻译抑制。同样的机制适用于 circRMST,其对APC2与PALS2的抑制同样依赖互补配对且要求其环状拓扑。综上,CDR1as与circRMST均通过直接碱基配对并依赖环状结构来抑制靶mRNA翻译,而非影响其表达量。
图4. CDR1as通过碱基配对抑制其靶mRNA的翻译
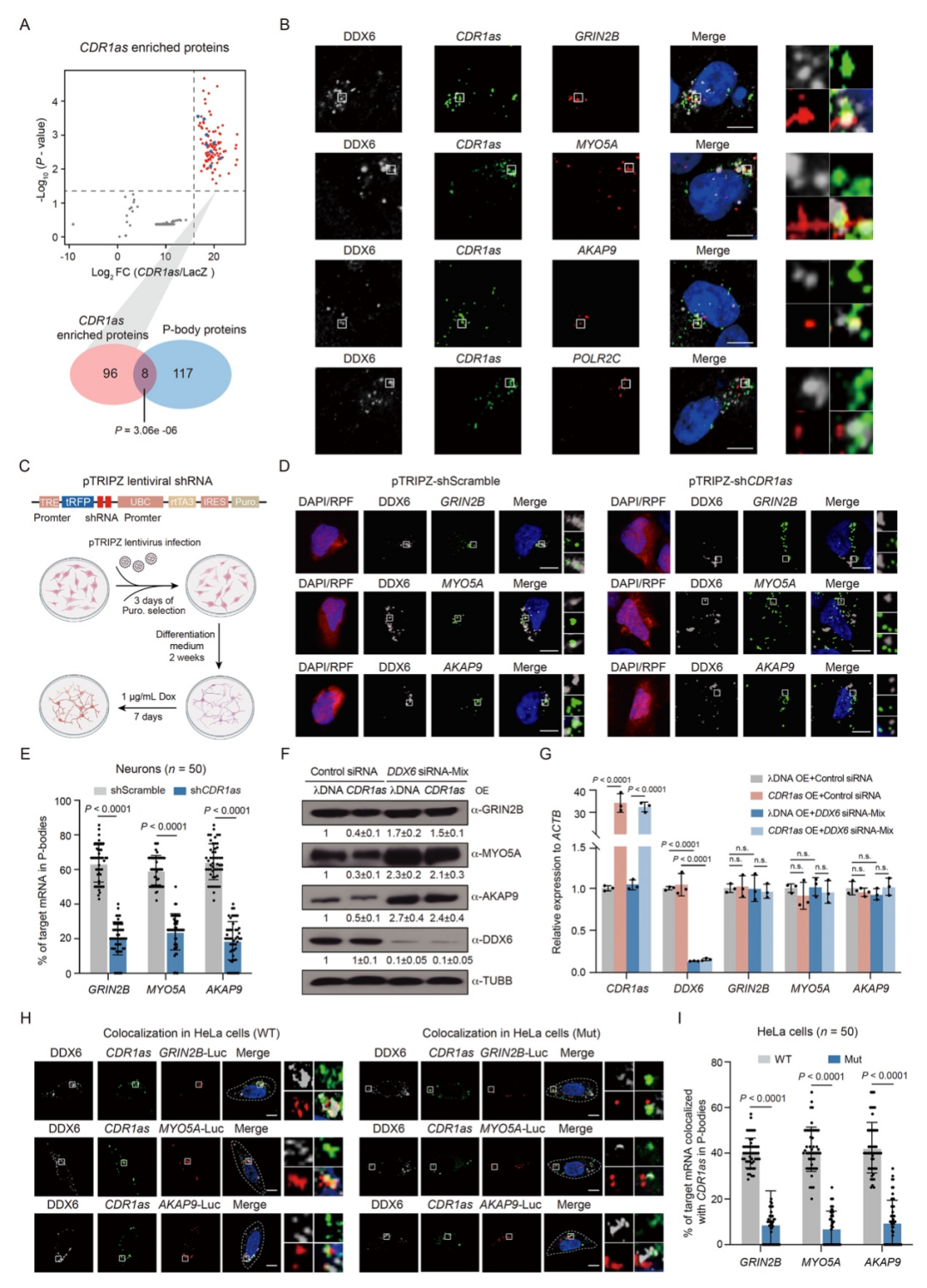
circRNA 将靶mRNA “拖进”P-bodies实现翻译抑制
研究通过ChIRP-MS发现CDR1as可结合多种P-body相关蛋白,提示其可能参与P-body调控。随后在神经元中进行IF/smFISH显示CDR1as与靶mRNA及P-bodies标记物DDX6明显共定位,而敲低CDR1as会显著降低靶mRNA与P-bodies的共定位。进一步,敲低P-body核心成分DDX6或LSM14A会完全消除CDR1as的翻译抑制作用,说明P-body完整性必需。此外,破坏circRNA–mRNA的碱基配对会阻断其进入P-bodies,而补救配对可恢复作用;IGF2BP1也被证明参与该过程。circRMST亦展示相同机制:依赖碱基配对将靶mRNA送入P-bodies从而抑制翻译。综上,两种circRNA均通过碱基配对驱动的P-body锚定来抑制靶mRNA翻译。
图 5. CDR1as将靶mRNA储存至P-bodies中以实现翻译抑制
circRNA介导的翻译抑制在P-bodies中的表征与机制
通过分析HeLa及神经元P-bodies的RNA-seq与GRIC-seq数据,研究发现大量circRNA及其靶mRNA富集于P-bodies,并在这些颗粒内形成多条高可信互作。这些被circRNA结合的靶mRNA普遍表现出更低的翻译效率,证明circRNA通过将靶mRNA储存至P-bodies而在全局范围内介导翻译抑制。
图6. P-bodies中存在广泛的circRNA–mRNA相互作用
疾病相关变异破坏circRNA-mRNA互作
研究发现逾1.4 万个疾病相关变异落在circRNA–靶 RNA 互作区域,并在嵌合位点显著富集。其中相当一部分变异会明显削弱RNA双链稳定性,主要关联癌症、神经疾病与遗传综合征;案例显示这些突变可直接破坏circRNA–mRNA的碱基配对,提示疾病变异可能通过干扰circRNA调控网络而促成病理发生。
图 7. 疾病相关变异在circRNA–靶 RNA互作区域中呈富集
总结
该研究通过高通量RIC-seq技术绘制了环状RNA(circRNA)与靶mRNA的互作图谱,揭示了circRNA通过碱基配对调控翻译,主要通过将mRNA储存到P-bodies中抑制翻译,而非降解mRNA,并展示该机制在神经疾病等病理过程中具有潜在重要性。整体而言,该研究不仅阐明了 circRNA 作用机制的新模式,也为解析其在更广泛生物过程和疾病中的功能提供了方法与资源基础。
原文链接:
https://www.biorxiv.org/content/10.1101/2025.11.16.688748v1
.png)