
来自德国慕尼黑大学和美国科罗拉多大学的Melanie Königshoff教授团队最近在Am J Respir Crit Care Med(美国呼吸与急症医学杂志,IF=15.239)在线发表了题为“Increased extracellular vesicles mediate WNT-5A signaling in idiopathic pulmonary fibrosis”的研究,发现了特发性肺纤维化病人和小鼠模型的支气管肺泡灌洗液中分泌更多的EVs,特别是外泌体,其携带的WNT-5A蛋白有助于特发性肺纤维化的疾病发生发展,提出了针对病人肺泡灌洗液中外泌体的分泌和组成成分的分析有助于诊断和治疗肺成纤维化的观点。
特发性肺纤维化(IPF)是一种致死性的间质性肺疾病,具有未知的发病原因和有限的治疗选择。目前的观点认为,肺上皮细胞损伤和异常的创伤愈合,削弱了上皮—间充质交互对话,导致了心肌成纤维细胞活化和细胞外基质沉积,最终才发展为IPF。
胞外囊泡EVs是直径约为30-2000nm的双层膜样囊泡,可以在细胞间转运蛋白、脂质和核酸,介导生理或者病理条件下的细胞间通讯。已有研究报道,EVs可能促进慢性肺疾病的发展,而且血清来源的EVs可作为其潜在的markers。
在肺发生纤维化时,WNT信号通路的改变会导致细胞功能失调,而且EVs也可携带WNT蛋白,介导细胞间通讯。之前的研究主要集中在WNT/β-catenin信号通路对于肺纤维化的影响,而作者想探讨非β-catenin依赖的WNT信号通路在肺纤维化疾病中的作用。WNT-5A是一种通过非β-catenin依赖的方式发挥其功能的在IPF成纤维细胞中上调的蛋白。所以作者想探讨在实验性纤维化模型和人肺纤维化中,EV的分泌会不会发生改变,WNT-5A是否存在EVs上,而这样的EVs对于非纤维化的具体影响和影响的机制?
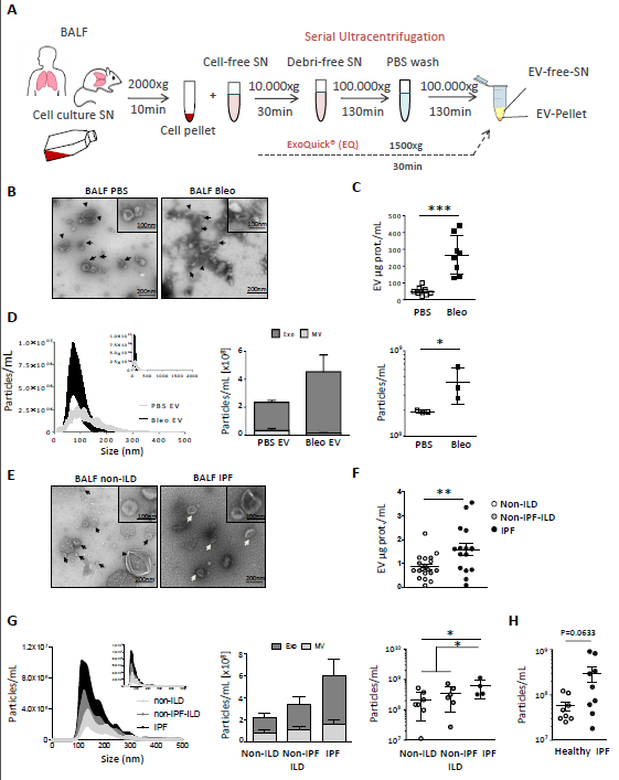
1. 在实验小鼠和人肺纤维化后,肺泡灌洗液BALF中的EVs分泌增加
首先作者探讨了肺组织发生纤维化时,EV蛋白量和EV数量是否发生变化?在实验小鼠和人肺纤维化后,采取差速离心法分离肺泡灌洗液BALF中的EVs,采用试剂盒方法分离培养上清中的EVs(A); 博来霉素bleomycin处理小鼠肺可以制备小鼠IPF模型。TEM电镜鉴定两组形态无明显变化(B);但是EV蛋白总量、EVs的直径大小和分布、EVs颗粒数量(特别是直径小于200nm,属于外泌体的颗粒部分)都发生变化,Bleo处理组的指标都明显上调(C, D),说明小鼠发生纤维化后,肺泡灌洗液中的EVs分泌增加。另外,作者也对临床样本,非间质性肺疾病(non-ILD)和IPF组的EVs进行电镜鉴定(E),IPF组的EV蛋白总量增加、EVs的直径大小和分布发生改变、直径小于200nm的外泌体部分数量明显增加(F,G)。同样地,相比于正常人,IPF组的EVs的数量也有增加的趋势(H)。

2. 实验小鼠IPF模型和人IPF来源的BALF-EVs中的WNT-5A水平上调
小鼠IPF组和人IPF组肺匀浆中的WNT-5A的蛋白水平和mRNA水平上调(A-C);转运蛋白GPR177是可以调控WNT分泌到EVs上的蛋白分子,同样地,小鼠IPF组和人IPF组肺匀浆中的GPR177的蛋白水平和mRNA水平上调(D-F)

前面的数据提到的都是肺匀浆中有表达增加的WNT-5A,但是还是需要明确WNT-5A是否真的存在EVs上?作者分离纤维化小鼠肺的BALF,分离到EVs和无EV的上清,发现WNT-5A主要存在EVs上(A);通过分离纤维化或者正常3D培养的肺组织培养上清中的EVs,同样发现了EVs富含WNT-5A蛋白(B);为了解释EVs包含的WNT-5A蛋白具有潜在的临床相关性,分离non-ILD, 过敏性肺炎HP和IPF病人BALF中的EVs后,WB检测发现IPF病人BALF中的EVs富含外泌体特征性蛋白CD81和TSG101,同时其包含的WNT-5A蛋白水平也明显增加(C)。CD81蛋白分子存在心肌成纤维细胞表面,同时也是EV亚群的marker蛋白,CD81蛋白水平与WNT-5A蛋白水平成正相关(D)。

4. 人肺组织原代成纤维细胞(phLFs)分泌EVs转移WNT-5A蛋白,促进成纤维细胞增殖
为了明确IPF时肺组织中含有WNT-5A蛋白的EVs来源是什么细胞,作者分离phLFs细胞和肺泡II型上皮细胞(phATII)培养上清中的EVs,电镜鉴定形态(A,B),WB检测发现WNT-5A蛋白主要存在hlLFs细胞来源的EVs中(C)。为了明确这种EVs是否具有潜在的功能,phLFs -EVs处理明显促进了phLFs的代谢活性(D),增加了phLFs的细胞数目,促进了phLFs的增殖(E),但是经triton处理后破坏了完整性的EVs没有这种正效应(F)。

5. EVs通过WNT-5A促进肺成纤维细胞的增殖
为了明确之前figure提到的EVs促增殖效应是否由WNT蛋白介导,利用IWP2抑制剂预处理phLFs细胞,抑制总的WNT蛋白后,phLFs 上清中的WNT-5A蛋白水平明显下调(A),而这时的phLFs -EVs促进了phLFs的代谢活性的效应也降低了(B);为了证明这个效应是由WNT-5A蛋白特异性引起的,利用WNT-5A siRNA敲低,phLFs分泌到上清中的WNT-5A蛋白水平明显下调(C),而这时的phLFs -EVs促进了phLFs的代谢活性的效应也降低了(D),也降低了胞内细胞周期调节蛋白Cyclin-D1和其mRNA表达水平,说明也影响了细胞的增殖能力(E,F);另外在预先经WNT-5A单抗处理后的EVs,再与phLFs细胞共孵育,phLFs细胞的代谢活性也明显下降了(G)。

6. TGF-β诱导WNT-5A蛋白分泌到EVs,促进phLFs细胞的增殖
TGF-β是促纤维化的关键细胞因子,已被报道在肺成纤维细胞中可以诱导WNT-5A蛋白表达。TGF-β刺激phLFs细胞后,细胞上清上分泌的GPR177蛋白水平明显上调(A),而且也促进了WNT-5A分泌到EVs那部分上(B);来源于TGF-β刺激的phLFs细胞的EVs,促进phLFs细胞的代谢活性和增殖能力增强,并呈现剂量依赖性,但是这种正效应会被WNT-5A单抗预处理EVs部分抵消(C,D)。

7. IPF病人BALF来源的EVs也可以通过WNT-5A依赖方式促进肺成纤维细胞的增殖
为明确IPF病人BALF来源的EVs是否和体外培养phLFs细胞来源的EVs一样具有促增殖效应,作者分离不同IPF-BALFs来源的EVs,WST-1实验检测代谢活性、细胞计数、BrdU实验,发现它们都可以明显促进phLFs细胞的增殖,并呈现剂量依赖性(A-C)。而且IPF-BALFs来源的EVs经过triron破坏完整性,或者经过WNT-5A单抗预处理后,都会大大降低其促phLFs细胞增殖效应(D)。

参考文献
1. Martin-Medina A, et al.. Increased Extracellular Vesicles Mediate WNT-5A Signaling in Idiopathic Pulmonary Fibrosis. Am J Respir Crit Care Med. 2018 Jul 25. doi: 10.1164/rccm.201708-1580OC.
.png)