1月1日,知名杂志Theranostics(影响因子8.854)在线发表了东南大学医学院巢杰教授为通讯作者的文章,介绍发现circRNA参与二氧化硅诱导的矽肺病理机制(Zhou et al., 2018)。姚红红教授为共同作者之一。

作者通过构建二氧化硅诱导的矽肺小鼠模型筛选相关的circRNA分子,发现circHECTD1在矽肺模型中出现显著的显著下调,该circRNA分子所对应的基因HECTD1已报道参与与矽肺的发生过程,因此本文重点探索该circRNA分子的作用情况。分别分析了体外二氧化硅处理的细胞模型中circHECTD1的表达情况,circHECTD1与巨噬细胞活化通路的关系,相关分子机制的探索以及病人标本中的检测和验证。
如何找到circHECTD1的?
利用二氧化硅诱导的小鼠矽肺模型,分析特征性变化的circRNA分子,找到了120种差异明显的circRNA分子,其中73种为上调。circHECTD1便在明显下调的circRNA分子中,由于已报道HECTD1基因可能与矽肺的发生有关,因此作者将研究的重点放在circHECTD1分子上。HECTD1是一种泛素化修饰的E3连接酶,主要负责识别特定泛素化底物,实现特异性降解目标蛋白分子。

图1 小鼠矽肺模型差异表达circRNA分析 (摘自(Zhou et al., 2018))
体外验证circHECTD1与矽肺的关系
矽肺往往伴随着肺泡巨噬细胞的活化,作者利用小鼠巨噬细胞系RAW264.7进行二氧化硅处理,模拟体内巨噬细胞活化的作用过程。结果表明伴随着二氧化硅的处理,circHECTD1出现时间梯度的下降趋势。

图2 二氧化硅处理诱导circHECTD1表达下调(摘自(Zhou et al., 2018))
circHECTD1参与调控巨噬细胞的活化作用
在RAW264.7细胞中过表达circHECTD1可缓解二氧化硅处理的效应。二氧化硅处理后RAW264.7细胞会在不同时间出现M1型或M2型的活化状态,但过表达circHECTD1可以缓解该作用过程。

图3 circHECTD1缓解二氧化硅诱导的巨噬细胞活化作用(摘自(Zhou et al., 2018))
ZC3H12A参与circHECTD1介导的巨噬细胞活化调控作用途径
通过过表达和干扰实验证明ZC3H12A与二氧化硅介导的巨噬细胞活化作用有关,ZC3H12A通过结合circHECTD1而非HECTD1的mRNA发挥作用。

图4 ZC3H12A直接结合circHECTD1发挥作用(摘自(Zhou et al., 2018))
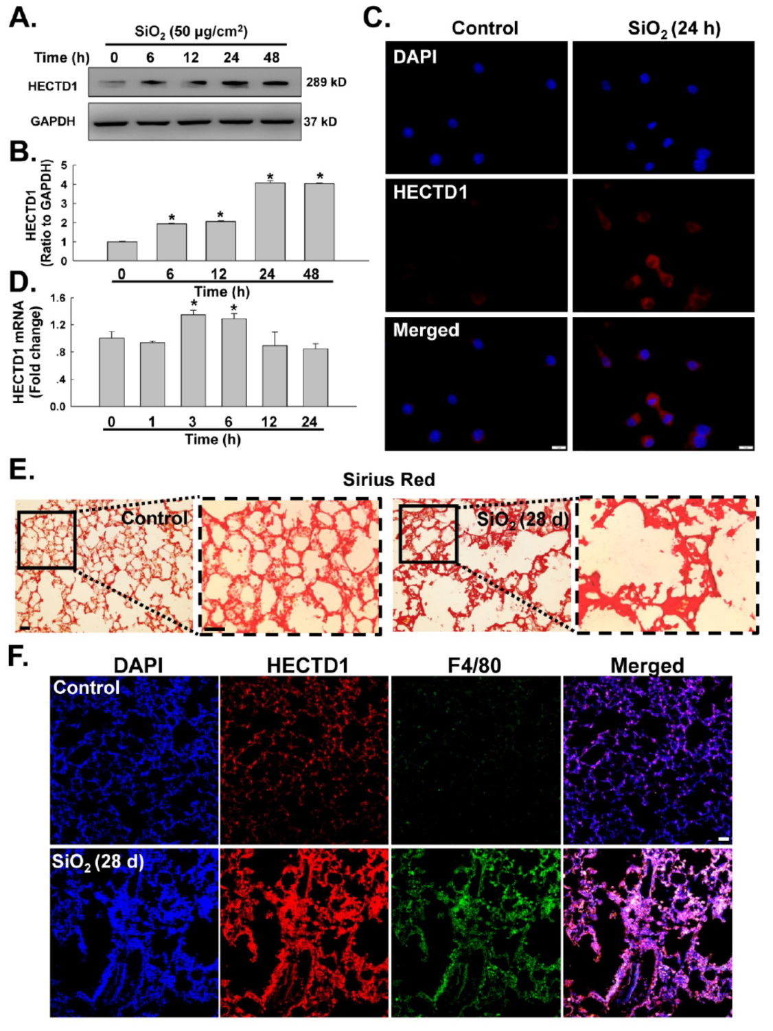
二氧化硅可诱导HECTD1的表达
二氧化硅处理后RAW264.7细胞中HECTD1蛋白水平的增高,也可直接诱导HECTD1的mRNA表达增高。在小鼠体内矽肺模型中也得到了验证。

图5二氧化硅诱导促进HECTD1表达(摘自(Zhou et al., 2018))
HECTD1 蛋白参与circHECTD1介导的巨噬细胞活化作用
过表达circHECTD1不直接影响线性的HECTD1的mRNA水平,但能明显降低HECTD1的蛋白水平。基于Cas-9基因打靶技术,作者设计了两种认为干预HECTD1蛋白水平的条件:ACT条件下促进HECTD1蛋白的表达,NIC则抑制HECTD1蛋白的表达。作者首先分析了这两种条件下巨噬细胞活化状态的差别。结果表明,过表达HECTD1蛋白的情况能促进M1和M2两种活化方式,而降低HECTD1蛋白水平则可显著激活M1型活化,抑制M2型活化作用。在二氧化硅处理条件下,过表达HECTD1蛋白能促进M1型活化,抑制HECTD1蛋白则不能产生该效应。说明HECTD1蛋白参与了二氧化硅诱导的巨噬细胞活化作用过程。结合过表达circHECTD1可以显著抑制HECTD1蛋白的表达水平的结果,在二氧化硅处理的条件下,circHECTD1表达下调,促进了HECTD1蛋白的水平,进而促进了巨噬细胞的活化。

图6 HECTD1 蛋白参与circHECTD1介导的巨噬细胞活化作用(摘自(Zhou et al., 2018))
HECTD1介导ZC3H12A的泛素化作用
由于HECTD1是一种E3连接酶,有没有可能介导了ZC3H12A的泛素化作用?实验证明了该假设。基于CoIP实验证明HECTD1与ZC3H12A可相互作用。二氧化硅处理条件下,过表达HECTD1促进ZC3H12A的泛素化,抑制HECTD1则抑制ZC3H12A泛素化。

图7 HECTD1介导ZC3H12A的泛素化(摘自(Zhou et al., 2018))
二氧化硅诱导HECTD1的升高与肺纤维化作用有关
二氧化硅刺激所导致的肺部纤维化是矽肺的重要病理特征,上述结果表明HECTD1蛋白在该过程中扮演了重要角色,有没有可能HECTD1与该病理变化也有关系?基于划痕实验,Transwell实验表明巨噬细胞经过二氧化硅处理后迁移能力明显增加,但在基于Cas-9介导的过表达和降低HECTD1蛋白的实验表明,HECTD1蛋白参与了该病理过程。

图8 HECTD1的升高与肺纤维化作用有关(摘自(Zhou et al., 2018))
矽肺临床患者HECTD1蛋白增高
在临床标本中,作者分析了HECTD1蛋白表达情况,结果表明矽肺患者来源的巨噬细胞中HECTD1蛋白增高。

图9矽肺患者HECTD1蛋白增高(摘自(Zhou et al., 2018))
circHECTD1在矽肺中的作用模型
综合本文的实验数据和结果,本文作者发现ZC3H12A可结合并稳定circHECTD1分子,在二氧化硅的刺激下,细胞中circHECTD1的表达显著下降,该下调作用使得HECTD1得以保留和增高,介导了ZC3H12A的泛素化降解作用,导致了巨噬细胞M1型活化状态和肺纤维化等病理进程。

图10 (摘自(Zhou et al., 2018))
参考文献:
Zhou, Z., Jiang, R., Yang, X., Guo, H., Fang, S., Zhang, Y., Cheng, Y., Wang, J., Yao, H., and Chao, J. (2018). circRNA Mediates Silica-Induced Macrophage Activation Via HECTD1/ZC3H12A-Dependent Ubiquitination. Theranostics 8, 575-592.
.png)