欢迎各位来到“circRNA研究报道汇总”栏目,本期从pubmed中检索收集最新发布的circRNA文献共计45篇,下面我们一起来看看,circRNA研究最近有哪些新进展。
检索式:(circRNA[Title/Abstract]) OR Circular RNA[Title/Abstract]
- 结构介导CircRNAs的降解。
标题:Structure-Mediated Degradation of CircRNAs.
杂志:Trends Cell Biol;影响因子:16.588
通讯作者:彭勇教授(四川大学华西医院)
在真核细胞中,环状RNA的形成和降解受到高度动态和严格调控来维持细胞的稳态,从而发挥适当的生物学功能。目前研究表明,从初级转录本通过反向剪切产生的circRNA受各种顺式调节元件和反式作用因子的调控,但对于circRNA的降解目前所知尚少。Trends Cell Biol杂志针对近期发表在Molecular Cell杂志的文章做了splotlight亮点文章推荐(Molecular Cell | RNA降解的新机制,对circRNA也起作用),该文主要发现UPF1和G3BP1可以介导RNA结构依赖的降解(SRD),这种机制与RNA具体的序列没有直接关系,但与mRNA的3’-UTR的结构有关。一些复杂结构的circRNA也可以经过该机制降解。本亮点文章中着重提到G3BP1在SRD过程中起着重要作用,且癌症中G3BP1表达失调,因此可能导致circRNA在癌症中表达异常。此外哺乳动物中RNA降解途径与翻译关联密切,因而探讨SRD靶向circRNA翻译潜在的编码肽也很有意义。

图注:环状RNA降解不同机制
- 综述:心血管疾病中的非编码RNA。
标题:Noncoding RNAs in Vascular Diseases.
杂志:Circ Res;影响因子:15.862
通讯作者:Stefanie Dimmeler(德国歌德大学)
深度测序技术已鉴定出了大量非编码RNA转录本,这些非编码RNA在控制心血管疾病中的功能也日益得到认可。MicroRNA研究经历了十年,已鉴定了几种对血管起保护或损害的分子,可以考虑将其作为治疗靶标。目前,其他非编码RNA(例如环状RNA,YRNA或长链非编码RNA)正受到越来越多的关注,并且一些研究发现其可作为体内血管疾病的介质或拮抗剂的功能。该综述文章概述控制脉管系统的不同类型的非编码RNA,对非编码RNA在心血管疾病中的研究提供了很好的参考资料。

图注:非编码RNA在心血管疾病中的功能
- 环状RNA circFBXW4通过靶向miR-18b-3p / FBXW7轴来抑制肝纤维化。
标题:Circular RNA circFBXW4 suppresses hepatic fibrosis via targeting the miR-18b-3p/FBXW7 axis.
杂志:Theranostics;影响因子:8.063
通讯作者:李俊教授(安徽医科大学)
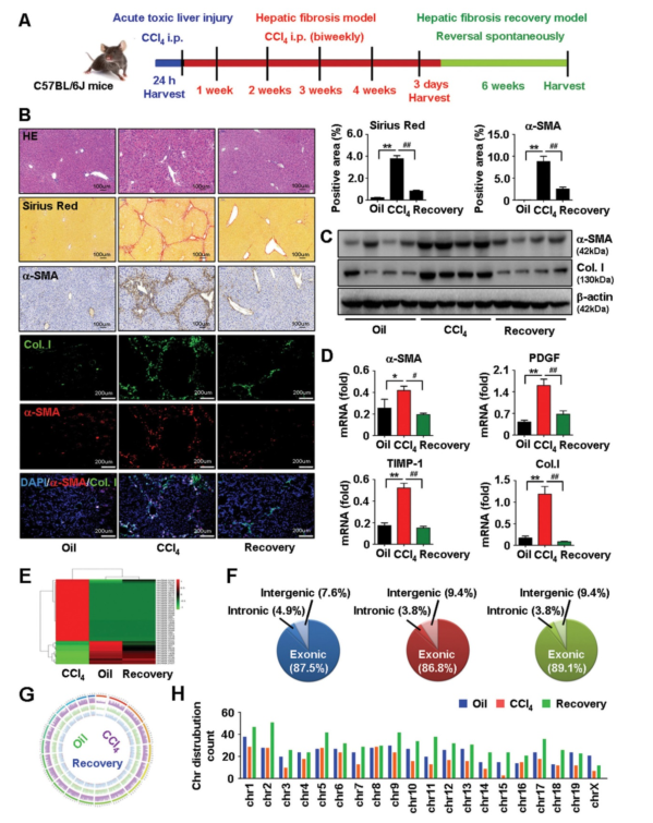
该研究聚焦circRNA在肝纤维化(HF)中的表达特征和功能研究。研究者鉴定到一种新型的circFBXW4通过靶向miR-18b-3p / FBXW7轴介导肝纤维化过程。作者首先通过circRNAs-seq和微阵列技术分析研究了HF进展和消退期小鼠肝星状细胞(HSC)中circRNA,microRNA和mRNA的表达情况。研究发现HF中circFBXW4明显失调。对circFBXW4进行功能缺失和功能获得分析,以评估circFBXW4在HF中的作用。通过荧光素酶报告基因分析,RNApulldown和荧光原位杂交分析证实了circFBXW4可直接与miR-18b-3p结合。研究结果显示:circFBXW4在肝纤维化中被显著下调。增强circFBXW4的表达可抑制HSCs的活化,增殖和诱导细胞凋亡,减轻小鼠肝纤维化损伤,并具有抗炎作用。从机理上讲,circFBXW4直接靶向miR-18b-3p,以调节HF中FBXW7的表达。该研究表明circFBXW4可以通过circFBXW4 / miR-18b-3p / FBXW7轴来抑制HSC的活化和HF。提示circFBXW4可作为HF治疗的潜在生物标志物。

图注:circRNA在小鼠肝纤维化(HF)过程中的表达谱特征
文献列表:
| 序号 | 主要内容 | 论文标题 | 杂志 | 影响因子 | 单位 |
| 1 | 结构介导CircRNAs的降解。 | Structure-Mediated Degradation of CircRNAs. | Trends Cell Biol | 16.588 | 四川大学华西医院等 |
| 2 | 心血管疾病中的非编码RNA。 | Noncoding RNAs in Vascular Diseases. | Circ Res | 15.862 | 德国歌德大学等 |
| 3 | 环状RNA circFBXW4通过靶向miR-18b-3p/FBXW7轴来抑制肝纤维化。 | Circular RNA circFBXW4 suppresses hepatic fibrosis via targeting the miR-18b-3p/FBXW7 axis. | Theranostics | 8.063 | 安徽医科大学安等 |
| 4 | Circ_0002770作为竞争性内源RNA,通过靶向黑色素瘤中的miR-331-3p促进增殖和侵袭。 | Circ_0002770, acting as a competitive endogenous RNA, promotes proliferation and invasion by targeting miR-331-3p in melanoma. | Cell Death Dis | 5.959 | 郑州大学第一附属医院等 |
| 5 | circHMCU通过海绵化let-7家族促进乳腺癌的增殖和转移。 | circHMCU Promotes Proliferation and Metastasis of Breast Cancer by Sponging the let-7 Family. | Mol Ther Nucleic Acids | 5.919 | 山东大学齐鲁医院等 |
| 6 | 利用RNA和基因表达预测冠状动脉旁路移植术的心脏手术患者术后房颤。 | RNAs and Gene Expression Predicting Postoperative Atrial Fibrillation in Cardiac Surgery Patients Undergoing Coronary Artery Bypass Grafting. | J Clin Med | 5.688 | 美国犹他大学盐湖城分校等 |
| 7 | 环状RNA circRGNEF通过miR-548/KIF2C轴调控促进膀胱癌的进展。 | Circular RNA circRGNEF promotes bladder cancer progression via miR-548/KIF2C axis regulation. | Aging (Albany NY) | 5.515 | 复旦大学附属华山医院等 |
| 8 | 环状RNA circRNA124534通过调节miR-496/β-Catenin途径促进人牙髓干细胞的成骨分化。 | The Circular RNA circRNA124534 Promotes Osteogenic Differentiation of Human Dental Pulp Stem Cells Through Modulation of the miR-496/β-Catenin Pathway. | Front Cell Dev Biol | 5.206 | 上海交通大学医学院附属第九人民医院等 |
| 9 | CirRNAPL:一种基于极限学习机的circRNA识别Web服务器。 | CirRNAPL: A web server for the identification of circRNA based on extreme learning machine. | Comput Struct Biotechnol J | 4.72 | 电子科技大学基础与前沿科学研究所等 |
| 10 | 小鼠胸腺发育中circRNA表达谱和circRNA相关竞争内源性RNA网络的综合分析。 | Comprehensive analysis of circRNA expression profiles and circRNA-associated competing endogenous RNA networks in the development of mouse thymus. | J Cell Mol Med | 4.658 | 深圳大学生物医学研究所等 |
| 11 | circRNA_001275通过竞争性吸附miR‑370-3p上调Wnt7a表达,从而增强食管癌中顺铂耐药性。 | circRNA_001275 upregulates Wnt7a expression by competitively sponging miR‑370‑3p to promote cisplatin resistance in esophageal cancer. | Int J Oncol | 3.571 | 中南大学湘雅第二医院等 |
| 12 | 环状RNA在神经胶质瘤中的作用研究进展(综述)。 | Advances in circular RNAs and their role in glioma (Review). | Int J Oncol | 3.571 | 河北大学医学院等 |
| 13 | Hsa_circ_0091074通过microRNA‑1297调节三阴性乳腺癌细胞中TAZ的表达。 | Hsa_circ_0091074 regulates TAZ expression via microRNA‑1297 in triple negative breast cancer cells. | Int J Oncol | 3.571 | 上海第十人民医院等 |
| 14 | ligation-based PCR直接识别和灵敏检测环状RNA。 | Direct recognition and sensitive detection of circular RNA with ligation-based PCR. | Org Biomol Chem | 3.49 | 北京科技大学化学与生物工程学院等 |
| 15 | 新型环状RNA circENTPD7通过靶向ROS1促进胶质母细胞瘤的进展。 | A novel circular RNA circENTPD7 contributes to glioblastoma progression by targeting ROS1. | Cancer Cell Int | 3.439 | 扬州大学附属医院等 |
| 16 | CircSMC3通过靶向miR-4720-3p/TJP1轴来调节胃癌的肿瘤发生。 | CircSMC3 regulates gastric cancer tumorigenesis by targeting miR-4720-3p/TJP1 axis. | Cancer Med | 3.357 | 淮安市第一人民医院等 |
| 17 | circARF3的过表达通过上调miR-125b减轻TNF-α诱导的炎症损伤。 | Overexpression of circARF3 mitigates TNF-α-induced inflammatory damage by up-regulating miR-125b. | Cell Cycle | 3.259 | 青岛大学附属医院等 |
| 18 | 在非小细胞肺癌细胞系中筛选与吉非替尼获得性耐药相关的环状RNA。 | Screening Circular RNAs Related to Acquired Gefitinib Resistance in Non-small Cell Lung Cancer Cell Lines. | J Cancer | 3.182 | 重庆医科大学等 |
| 19 | 阿茨海默症的环状RNA表达谱及其作为疾病风险和进展的生物标志物的临床意义。 | Circular RNA expression profile of Alzheimer’s disease and its clinical significance as biomarkers for the disease risk and progression. | Int J Biochem Cell Biol | 3.144 | 河南省人民医院等 |
| 20 | circRNA-miRNA-mRNA网络的鉴定,以探索肺腺癌的基本机制。 | Identification of circRNA-miRNA-mRNA Networks for Exploring the Fundamental Mechanism in Lung Adenocarcinoma. | Onco Targets Ther | 3.046 | 中南大学湘雅医学院等 |
| 21 | CircRNA hsa_circ_0087862通过靶向miR-1253/RAB3D轴作为非小细胞肺癌的癌基因。 | CircRNA hsa_circ_0087862 Acts as an Oncogene in Non-Small Cell Lung Cancer by Targeting miR-1253/RAB3D Axis. | Onco Targets Ther | 3.046 | 江西省肿瘤医院等 |
| 22 | 环状RNA表达谱分析和相关的ceRNA网络揭示其在胆脂瘤中的治疗潜力。 | Comprehensive circular RNA expression profiling with associated ceRNA network reveals their therapeutic potential in cholesteatoma. | Oncol Rep | 3.041 | 北京清华长庚医院等 |
| 23 | 环状RNA circ-CDYL海绵化miR-1180增强多发性骨髓瘤中的yes相关蛋白表达。 | Circular RNA circ-CDYL sponges miR-1180 to elevate yes-associated protein in multiple myeloma. | Exp Biol Med (Maywood) | 3.005 | 中国医科大学附属盛京医院等 |
| 24 | 抑制hsa_circ_0002570可通过miR-1243 /angiomotin 轴抑制高糖诱导的视网膜微血管内皮细胞的血管生成和炎症。 | Inhibition of hsa_circ_0002570 suppresses high-glucose-induced angiogenesis and inflammation in retinal microvascular endothelial cells through miR-1243/angiomotin axis. | Cell Stress Chaperones | 2.903 | 哈尔滨医科大学附属第四医院等 |
| 25 | 环状RNA circCRIM1通过调节miR-125b-5p/BTG2轴抑制肺腺癌细胞的迁移,侵袭,EMT和糖酵解。 | Circular RNA circCRIM1 suppresses lung adenocarcinoma cell migration, invasion, EMT, and glycolysis through regulating miR-125b-5p/BTG2 axis. | Eur Rev Med Pharmacol Sci | 2.721 | 河南大学淮河医院等 |
| 26 | CircRNA EPB41L2通过miR-211-5p调节CDH4抑制肺腺癌的致癌性。 | CircRNA EPB41L2 inhibits tumorigenicity of lung adenocarcinoma through regulating CDH4 by miR-211-5p. | Eur Rev Med Pharmacol Sci | 2.721 | 河南大学淮河医院等 |
| 27 | 环状RNA circCNOT6L通过调节食管鳞状细胞癌中的miR-384 / FN1轴来调节细胞发育。 | Circular RNA circCNOT6L regulates cell development through modulating miR-384/FN1 axis in esophageal squamous cell carcinoma. | Eur Rev Med Pharmacol Sci | 2.721 | 西南医科大学附属中医院等 |
| 28 | CircPSM3通过靶向miRNA-296-5p抑制OA软骨细胞的增殖和分化。 | CircPSM3 inhibits the proliferation and differentiation of OA chondrocytes by targeting miRNA-296-5p. | Eur Rev Med Pharmacol Sci | 2.721 | 西安交通大学附属第二医院等 |
| 29 | CircRNA_0048211通过靶向miRNA-93-5p调节BMP2来保护绝经后骨质疏松症。 | CircRNA_0048211 protects postmenopausal osteoporosis through targeting miRNA-93-5p to regulate BMP2. | Eur Rev Med Pharmacol Sci | 2.721 | 上海光华中西医结合医院等 |
| 30 | CircRNA_100876通过miR-136上调MIEN1的表达促进胃癌的增殖和转移。 | CircRNA_100876 sponges miR-136 to promote proliferation and metastasis of gastric cancer by upregulating MIEN1 expression. | Gene | 2.638 | 青岛大学附属医院等 |
| 31 | 综合分析显示hsa_circ_0028883可作为活动性肺结核的诊断性生物标志物。 | Integrated analyses reveal hsa_circ_0028883 as a diagnostic biomarker in active tuberculosis. | Infect Genet Evol | 2.611 | 复旦大学上海公共卫生临床中心等 |
| 32 | 胰岛表达的环状RNA与人类原代胰岛和外周血中的2型糖尿病状态有关。 | Islet-expressed circular RNAs are associated with type 2 diabetes status in human primary islets and in peripheral blood. | BMC Med Genomics | 2.568 | 英国埃克塞特大学等 |
| 33 | 肺鳞状细胞癌的环状RNA表达谱:潜在生物标志物和治疗靶标的鉴定。 | Circular RNA expression profile of lung squamous cell carcinoma: identification of potential biomarkers and therapeutic targets. | Biosci Rep | 2.535 | 山东大学齐鲁医院等 |
| 34 | 血清circFoxO3a作为鳞状宫颈癌的新型预后生物标志物。 | Serum Circular FoxO3a Serves as a Novel Prognostic Biomarker in Squamous Cervical Cancer. | Cancer Manag Res | 2.243 | 复旦大学附属妇产科医院等 |
| 35 | 环状RNA Circ-ZNF609通过调节miR-1224-3p/ETV1信号传导促进肺腺癌的增殖。 | Circular RNA Circ-ZNF609 Promotes Lung Adenocarcinoma Proliferation by Modulating miR-1224-3p/ETV1 Signaling. | Cancer Manag Res | 2.243 | 南京医科大学康大学院附属涟水人民医院等 |
| 36 | 来自高血糖刺激的血管内皮细胞外来体的CircRNA-0077930调节血管平滑肌细胞的衰老。 | CircRNA-0077930 from hyperglycaemia-stimulated vascular endothelial cell exosomes regulates senescence in vascular smooth muscle cells. | Cell Biochem Funct | 2.142 | 中南大学湘雅第二医院等 |
| 37 | 整联蛋白亚基α5(ITGA5)基因环状RNA在大肠癌细胞和组织中使microRNA-107海绵化,并调节叉头盒J3(FOXJ3)基因的表达。 | Integrin Subunit Alpha 5 (ITGA5) Gene Circular RNA Sponges microRNA-107 in Colorectal Carcinoma Cells and Tissues and Regulates the Expression of the Forkhead Box J3 (FOXJ3) Gene. | Med Sci Monit | 1.98 | 浙江中医药大学附属第二医院等 |
| 38 | 环状RNA Circ100084充当miR-23a-5p的海绵,可调节肝细胞癌中IGF2的表达。 | Circular RNA Circ100084 functions as sponge of miR‑23a‑5p to regulate IGF2 expression in hepatocellular carcinoma. | Mol Med Rep | 1.851 | 丽水市市中心医院等 |
| 39 | 外周血中的环状RNA hsa_circ_0001380作为活动性肺结核的潜在诊断生物标志物。 | Circular RNA hsa_circ_0001380 in peripheral blood as a potential diagnostic biomarker for active pulmonary tuberculosis. | Mol Med Rep | 1.851 | 广东医科大学等 |
| 40 | 环状RNA表达谱可鉴定舌鳞状细胞癌中的特定环状RNA。 | Circular RNA expression profiling identifies specific circular RNAs in tongue squamous cell carcinoma. | Mol Med Rep | 1.851 | 北京大学口腔医院等 |
| 41 | 宫颈癌患者中潜在的疾病监测和预后生物标志物:环状RNA_0018289的临床应用。 | A potential disease monitoring and prognostic biomarker in cervical cancer patients: The clinical application of circular RNA_0018289. | J Clin Lab Anal | 1.728 | 武汉市中心医院等 |
| 42 | 环状RNA 0016788在外科肝细胞癌患者中显示为肿瘤进展和不良预后的生物标志物。 | Circular RNA 0016788 displays as a biomarker for tumor progression and poor prognosis in surgical hepatocellular carcinoma patients. | J Clin Lab Anal | 1.728 | 武汉市中心医等 |
| 43 | 关于多发性骨髓瘤中非编码RNA的研究进展-综述 | [Reaserch Progress on Non-Coding RNA in Multiple Myeloma –Review]. | Zhongguo Shi Yan Xue Ye Xue Za ZhiNot Found | 山东中医药大学等 | |
| 44 | CircHIPK3通过调节miR-193a-5p/GSDMD轴促进腺泡细胞的凋亡。 | CircHIPK3 Promotes Pyroptosis in Acinar Cells Through Regulation of the miR-193a-5p/GSDMD Axis. | Front Med (Lausanne)Not Found | 中南大学湘雅三医院等 | |
| 45 | 非编码RNA的生物学功能:从线性到环状。 | The Biological Functions of Non-coding RNAs: From a Line to a Circle. | Discoveries (Craiova)Not Found | 多伦多大学森尼布鲁克医学中心等 |
.png)