欢迎各位来到“circRNA研究报道汇总”栏目,本期从pubmed中检索(收集最新发布的circRNA文献共计28篇,下面我们一起来看看,circRNA研究最近有哪些新进展。检索式:circRNA[Title/Abstract]) OR Circular RNA[Title/Abstract]
1、 环状RNA——circFGFR1通过海绵吸附miR-381-3p促进非小细胞肺癌进展和PD-1抵抗。
标题 Circular RNA circFGFR1 promotes progression and anti-PD-1 resistance by sponging miR-381-3p in non-small cell lung cancer cells.
杂志 Mol Cancer
IF 10.679
通讯作者 Fei Wang 1 , Jing Wu 和 张雪梅(上海东方医院肿瘤科)
免疫逃逸,远端转移和细胞增殖增加是非小细胞肺癌(NSCLC)进展和NSCLC患者死亡的主要原因。环状RNA的失调在NSCLC的发展中起着至关重要的作用。因此,进一步了解异常表达的circRNA的生物学机制对于发现新的,有希望的NSCLC治疗靶点至关重要。该研究通过RT-qPCR检测NSCLC及配对的非肿瘤组织和细胞系中环状RNA——circFGFR1的表达。CCK-8,克隆形成,划痕愈合和Matrigel Transwell细胞功能实验分析评估了circFGFR1在NSCLC进展中的作用,体内异种移植动物实验检测了circFGFR1的功能,circRNA-RIP,RNA-pulldown和荧光素酶报告基因检测探索了circFGFR1和miR-381-3p之间的相互作用。实验结果表明,circFGFR1在NSCLC组织中上调,并且circFGFR1表达与NSCLC患者的不良临床病理特征和预后相关。过表达circFGFR1促进了NSCLC细胞的迁移,侵袭,增殖和免疫逃逸。分子机制上,circFGFR1可以直接与miR-381-3p相互作用,作为miRNA海绵体来上调miR-381-3p靶基因趋化因子受体4—CXCR4的表达,从而促进NSCLC的发展和对抗PD-1的治疗。该研究成果,表明circFGFR1在非小细胞肺癌细胞的增殖,迁移,侵袭和免疫逃逸中的关键作用,并为非小细胞肺癌发展过程中的circRNA的作用机制提供了新的视角。

图注:circFGFR1在非小细胞肺癌患者组织中高表达且与不良预后相关
2、 Circ_0001955通过海绵吸附miR-516a-5p释放TRAF6和MAPK11表达促进肝细胞癌(HCC)的肿瘤发生。
标题 Circ_0001955 facilitates hepatocellular carcinoma (HCC) tumorigenesis by sponging miR-516a-5p to release TRAF6 and MAPK11.
杂志 Cell Death & Disease
IF 5.959
通讯作者 林楠(中山大学附属第三医院肝胆外科)
该研究论文主要探讨了circRNA在HCC中的复杂机制。研究者首先从三个GSE数据集(GSE7852,GSE94508和GSE97322)中识别出一种新型circRNA——circ_0001955,circ_0001955在HCC和正常样品之间存在显著差异表达。实验结果表明,与邻近的正常组织相比,HCC肿瘤组织中的circ_0001955,TRAF6和MAPK11水平升高,而miR-516a-5p水平降低。人为敲低circ_0001955在体外和体内实验中均抑制了HCC肿瘤细胞的生长,而circ_0001955的过表达则表现出相反的作用。Circ_0001955被鉴定为miR-145-5p和miR-516a-5p的海绵,并且TRAF6和MAPK11被证明是miR-516a-5p的两个靶基因。总之,circ_0001955通过使miR-516a-5p海绵化以释放TRAF6和MAPK11表达来促进肝癌的发生。

图注:HCC中 miR-516a-5p, TRAF6, MAPK11 和 circ_0001955的相互调控关系
3、 circCLK3/miR-320a/FoxM1信号轴可促进宫颈癌的进展。
标题 The novel circCLK3/miR-320a/FoxM1 axis promotes cervical cancer progression.
杂志 Cell Death & Disease
IF 5.959
通讯作者 李红雨 和 秦巧红(郑州大学第三附属医院妇产科)
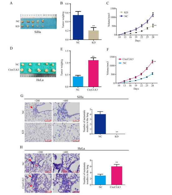
该研究报道了circRNA在宫颈癌中的详细功能。研究者首先通过circRNA微阵列芯片筛选了宫颈癌组织和邻近正常组织之间差异表达的circRNA。circCLK3差异表达水平与临床病理特征和预后相关。体外CCK-8,细胞计数,细胞集落,细胞划痕愈合,transwell迁移和侵袭实验以及体内肿瘤形成和肺转移动物模型评估circCLK3的功能。使用RNA-pulldown,RNA免疫沉淀(RIP),萤光素酶报告基因和功能挽救实验阐明circCLK3和miR-320a之间的相互作用以及miR-320a对FoxM1的调控。研究结果表明,在宫颈癌组织中,circCLK3的水平显著高于癌旁正常组织,并且与肿瘤分化,FIGO分期和基质浸润深度密切相关。circCLK3的敲低明显抑制了宫颈癌在体外和体内的细胞生长和转移,而过表达circCLK3显著促进了体外和体内的癌细胞生长和转移。RNA-pulldown和荧光素酶报告基因和RIP实验分析表明circCLK3直接与miR-320a结合充当miRNA海绵,而MiR-320a通过直接结合FoxM1 mRNA的3’UTR抑制FoxM1的表达。此外,FoxM1可促进宫颈癌的细胞增殖,迁移和侵袭,而miR-320a通过抑制FoxM1抑制细胞增殖,迁移和侵袭,而circCLK3通过海绵吸附miR-320a并促进FoxM1表达来增强细胞增殖,迁移和侵袭。综上所述,circCLK3可以作为宫颈癌进展的新型诊断生物标志物和治疗的分子靶标。

图注:circCLK3在裸鼠异种移植模型中促进宫颈癌细胞增殖和转移
文献列表:
| 序号 | 主要内容 | 论文标题 | 杂志 | IF | 单位 |
| 1 | 环状RNA——circFGFR1通过海绵吸附miR-381-3p促进非小细胞肺癌进展和PD-1抵抗。 | Circular RNA circFGFR1 promotes progression and anti-PD-1 resistance by sponging miR-381-3p in non-small cell lung cancer cells. | Mol Cancer | 10.679 | 上海东方医院肿瘤科 |
| 2 | 具有单链环状RNA作为siRNA前体的细胞行使RNAi功能。 | Intracellular build-up RNAi with single-strand circular RNAs as siRNA precursors. | Chem Commun (Camb) | 6.164 | 日本名古屋大学 |
| 3 | circCLK3/miR-320a/FoxM1信号轴可促进宫颈癌的进展。 | The novel circCLK3/miR-320a/FoxM1 axis promotes cervical cancer progression. | Cell Death Dis | 5.959 | 郑州大学第三附属医院妇产科 |
| 4 | Circ_0001955通过海绵吸附miR-516a-5p释放TRAF6和MAPK11表达促进肝细胞癌(HCC)的肿瘤发生。 | Circ_0001955 facilitates hepatocellular carcinoma (HCC) tumorigenesis by sponging miR-516a-5p to release TRAF6 and MAPK11. | Cell Death Dis | 5.959 | 中山大学附属第三医院 |
| 5 | CircPTPRA通过使miR-636海绵化并上调KLF9,在膀胱癌中起到抑癌作用。 | CircPTPRA acts as a tumor suppressor in bladder cancer by sponging miR-636 and upregulating KLF9. | Aging (Albany NY) | 5.515 | 中山大学孙逸仙纪念医院 |
| 6 | 环形RNA血管动蛋白样1对AKT的转录后调节介导了乳腺癌细胞对紫杉醇的化学耐药性。 | Posttranscriptional regulation of AKT by circular RNA angiomotin- like 1 mediates chemoresistance against paclitaxel in breast cancer cells. | Aging (Albany NY) | 5.515 | 森尼布鲁克健康科学中心 |
| 7 | CircHECTD1通过HECTD1介导肺成纤维细胞活化。 | CircHECTD1 mediates pulmonary fibroblast activation via HECTD1. | Ther Adv Chronic Dis | 4.455 | 东南大学医学院生理学系 |
| 8 | CircSLNN:通过序列标记神经网络识别circRNA上的RBP结合位点。 | CircSLNN: Identifying RBP-Binding Sites on circRNAs via Sequence Labeling Neural Networks. | Front Genet | 3.517 | 上海交通大学计算机科学与工程系等 |
| 9 | 线粒体mRNA片段在人类HEK细胞系中环化。 | Mitochondrial mRNA Fragments are Circularized in a Human HEK Cell Line. | Mitochondrion | 3.449 | 弗吉尼亚大学怀斯分校 |
| 10 | 环状RNA ITCH通过海绵吸附miR-17-5p增加HOXB13表达来抑制前列腺癌的进展。 | Circular RNA ITCH suppressed prostate cancer progression by increasing HOXB13 expression via spongy miR-17-5p. | Cancer Cell Int | 3.439 | 厦门大学第一附属医院泌尿外科 |
| 11 | 环状RNA H19的敲低通过多嘧啶束结合蛋白1诱导人脂肪干细胞成脂分化。 | Knock-down of circular RNA H19 induces human adipose-derived stem cells adipogenic differentiation via a mechanism involving the polypyrimidine tract-binding protein 1. | Exp Cell Res | 3.329 | 浙江大学医学院附属邵逸夫医院内分泌科 |
| 12 | 冠状动脉疾病中的环状RNA谱。 | Circular RNA profile in coronary artery disease. | Am J Transl Res | 3.266 | 东南大学附属中大医院心血管内科 |
| 13 | 低氧诱导的环状RNA has_circRNA_403658通过激活LDHA促进膀胱癌细胞的生长。 | Hypoxia-induced circular RNA has_circRNA_403658 promotes bladder cancer cell growth through activation of LDHA. | Am J Transl Res | 3.266 | 郑州大学第一附属医院麻醉科 |
| 14 | EBV病毒相关的胃癌研究 | Thirty years of Epstein-Barr virus-associated gastric carcinoma. | Virchows Arch | 2.868 | 日本千叶大学医学研究科 |
| 15 | 类固醇诱导的股骨头坏死中差异表达的环状RNA的表达谱分析。 | Expression Profile Analysis of Differentially Expressed Circular RNAs in Steroid-Induced Osteonecrosis of the Femoral Head. | Dis Markers | 2.761 | 浙江省中医骨伤研究所 |
| 16 | MC-LR处理人正常肝细胞系(HL7702)细胞后高通量测序分析环状RNA表达谱。 | Circular RNA expression profiles following MC-LR treatment in human normal liver cell line (HL7702) cells using high-throughput sequencing analysis. | J Toxicol Environ Health A | 2.649 | 中南大学湘雅公共卫生学院等 |
| 17 | 非编码RNA在抑郁症发病机制中的作用。 | Role of Non-coding RNA in the Pathogenesis of Depression. | Gene | 2.638 | 北京协和医学院药物研究所 |
| 18 | 一种使用部分比对的reads进行指导性比对可以实现单核苷酸分辨率灵敏地检测环状DNA的方法。 | Sensitive detection of circular DNAs at single-nucleotide resolution using guided realignment of partially aligned reads. | BMC Bioinformatics | 2.511 | 丹麦哥本哈根大学 |
| 19 | 在阿尔茨海默氏病患者的外周血单核细胞中差异表达的环状RNA的分析。 | Profiling of differentially expressed circular RNAs in peripheral blood mononuclear cells from Alzheimer’s disease patients. | Metab Brain Dis | 2.411 | 济宁医学院附属医院神经内科 |
| 20 | CircCDYL作为被套细胞淋巴瘤中的新生物标记物,并促进细胞增殖。 | CircCDYL Serves as a New Biomarker in Mantle Cell Lymphoma and Promotes Cell Proliferation. | Cancer Manag Res | 2.243 | 郑州大学第一附属医院 |
| 21 | 下调的环状RNA hsa_circ_0000291通过靶向miR-183/ITGB1轴抑制胃癌的迁移和增殖。 | Downregulated Circular RNA hsa_circ_0000291 Suppresses Migration And Proliferation Of Gastric Cancer Via Targeting The miR-183/ITGB1 Axis. | Cancer Manag Res | 2.243 | 同济大学附属第十人民医院血管外科 |
| 22 | 脑死亡大鼠供者肝移植后肝中lncRNA和circRNA表达谱的微阵列分析。 | Microarray Analysis For Expression Profiles of lncRNAs and circRNAs in Rat Liver after Brain-Dead Donor Liver Transplantation. | Biomed Res Int | 2.197 | 郑州大学第一附属医院等 |
| 23 | 调节2型糖尿病胰岛β细胞自噬的环状RNA的鉴定。 | Identification of Circular RNAs Regulating Islet β-Cell Autophagy in Type 2 Diabetes Mellitus. | Biomed Res Int | 2.197 | 三亚中心医院内分泌科 |
| 24 | 血清circ_0068481升高的水平可作为特发性肺动脉高压的潜在诊断和预后指标。 | Elevated serum circ_0068481 levels as a potential diagnostic and prognostic indicator in idiopathic pulmonary arterial hypertension. | Pulm Circ | 2.075 | 广东省心血管病研究所 |
| 25 | 血府逐瘀胶囊对气滞血瘀型患者的敏感生物标志物分析:嵌套病例对照研究。 | Sensitive Biomarker Analysis of Xue-Fu-Zhu-Yu Capsule for Patients with Qi Stagnation and Blood Stasis Pattern: A Nested Case-Control Study. | Evid Based Complement Alternat Med | 1.984 | 广安门医院心内科 |
| 26 | circCDYLmicroRNA-105-5p参与调节结肠癌细胞的生长和迁移。 | circCDYL/microRNA-105-5p participates in modulating growth and migration of colon cancer cells. | Gen Physiol Biophys | 1.309 | 宁波市医疗中心李惠利医院 |
| 27 | 急性髓系白血病耐药细胞中Circrna,Lncrna和Mrna的表达谱筛选及生物信息学分析 | Expression Profile Screening and Bioinformatics Analysis of Circrna, Lncrna and Mrna in Acute Myeloid Leukemia Drug-Resistance Cells | Turk J Haematol | 0.779 | 厦门大学附属中山医院血液科 |
| 28 | 环状RNA hsa_circ_0014130在肺腺癌细胞系中的表达及其对肺腺癌细胞增殖和侵袭的影响。 | Expression of circular RNA hsa_circ_0014130 in lung adenocarcinoma cell lines and its effect on proliferation and invasion of lung adenocarcinoma cell line. | Zhonghua Bing Li Xue Za Zhi | Not Found | 天津市第四中心医院肿瘤介入科 |
.png)