本月circRNA研究论文总计32篇,其中4篇综述,研究对象疾病分布广泛,肿瘤领域的circRNA研究热度不减,机制方面还是集中在miRNA sponge模型。故小编根据文献总结了circRNA的miRNA sponge模型研究技术路线,给奋斗在circRNA基金撰写申报的同志们辅以参考。

1、技术路线:

2、参考案例:

环状RNA circ-ITCH通过上调miR-17/miR-224和调节p21,PTEN表达来抑制膀胱癌的发展

论文题目:Circular RNA circ-ITCH inhibits bladder cancer progression by sponging miR-17/miR-224 and regulating p21, PTEN expression

杂志:Molecular Cancer 影响因子:6.02分

通讯作者单位:南京医科大学第一附属医院

Circ-ITCH是来源与E3泛素蛋白连接酶ITCH基因的环状RNA,已有多项研究报道circITCH在结肠癌、食道癌、肺癌和肝癌中显著下调,可通过竞争性吸附miRNA的机制,充当抑癌基因的角色,本研究首次在膀胱癌中对circITCH进行研究,发现circITCH可通过miR-17/miR-224和调控p21,PTEN表达抑制膀胱癌的进展。

 

图注:circITCH在膀胱癌组织和细胞中显著低表达,生存曲线分析发现cir-ITCH低表达的患者较circ-ITCH高表达的患者总生存率更差。

图注:膀胱癌细胞中过表达circ-ITCH可显著抑制癌细胞的增殖、克隆形成、迁移和侵袭能力

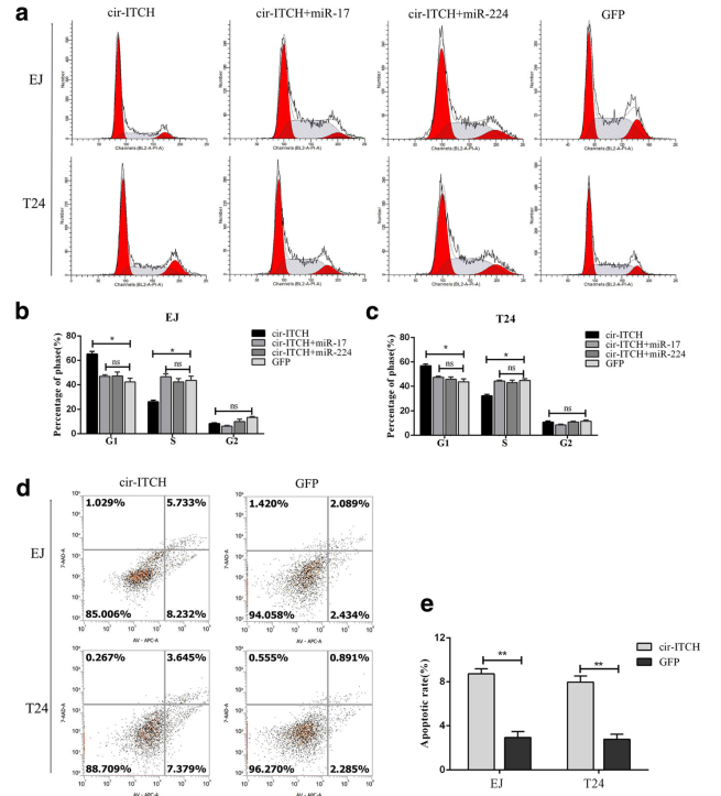
图注:体外过表达circ-ITCH可引起膀胱癌细胞G1/S期阻滞和凋亡,但过表达miR-17和miR-224后可逆转circ-ITCH的G1/S期阻滞作用

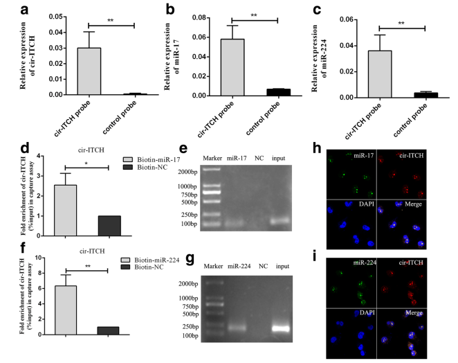
图注:生物素标记RNA探针的免疫共沉淀实验证明circ-ITCH可吸附miR-17和miR-224分子,FISH实验证明circ-ITCH与miR-17、miR-224共定位。

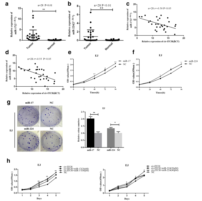
图注:miR-17和miR-224在膀胱癌组织标本中低表达与circITCH表达负相关(a\b\c\d),miR-17和miR-224可促进膀胱癌的增殖能力(e\f\g),并可抵消circ-ITCH的抑癌效应(h)

图注:circITCH通过miR-17和miR-224调控P21和PTEN的内源性表达实现抑制膀胱癌的进展

3、文献统计表

主要内容 论文标题 杂志 IF 单位
1 综述:circRNA在疾病中机制研究进展 Circular RNA and its mechanisms in disease: From the bench to the clinic Pharmacology & Therapeutics 11.13 东南大学
2 circ-SHKBP1通过miR-544a / FOXP1和miR-379 / FOXP2途径调节U87神经胶质瘤内皮细胞的血管生成 circ-SHKBP1 Regulates the Angiogenesis of U87 Glioma-Exposed Endothelial Cells through miR-544a/FOXP1 and miR-379/FOXP2 Pathways Molecular Therapy: Nucleic Acids 6.39 中国医科大学盛京医院
3 干扰hsa_circ_0000977可通过miR-874-3p和PLK1表达抑制胰腺癌进展 Silencing circular RNA hsa_circ_0000977 suppresses pancreatic ductal
adenocarcinoma progression by stimulating miR-874-3p and inhibiting PLK1 expression
Cancer Letters 6.38 南方医科大学珠江医院
4 综述:circRNA癌症诊断和治疗研究中的新星 Circular RNAs: a new frontier for cancer diagnosis and therapy(Review) Journal of Hematology & Oncology 6.35 中国医科大学附属医院
5 环状RNA circ-ITCH通过上调miR-17 / miR-224和调节p21,PTEN表达来抑制膀胱癌的发展 Circular RNA circ-ITCH inhibits bladder cancer progression by sponging miR-17/miR-224 and regulating p21, PTEN expression Molecular Cancer 6.02 南京医科大学第一附属医院
6 circHIPK3/miR-124/AQP3调控肝癌增殖和侵袭 circHIPK3 regulates cell proliferation and migration by sponging miR-124 and regulating AQP3 expression in hepatocellular carcinoma Cell Death and Disease 5.97 复旦大学中山医院
7 环状RNA GRB10作为竞争性内源性RNA调节髓核细胞在退行性椎间盘中的死亡 Circular RNA GRB10 as a competitive endogenous RNA regulating nucleus pulposus cells death in degenerative intervertebral disk Cell Death and Disease 5.97 天津医科大学
8 环状RNA在子宫内膜癌患者血清胞外囊泡中的表达 Circular RNA expression in extracellular vesicles isolated from serum of patients with endometrial cancer Epigenomics 5.54 南京医科大学附属肿瘤医院
9 二氧化硅诱导的环形RNA-ZC3H4 / ZC3H4途径的启动促进肺巨噬细胞活化 Silica-induced initiation of circular ZC3H4 RNA/ZC3H4 pathway promotes the pulmonary macrophage activation The FASEB Journal 5.5 东南大学
10 小鼠创伤性脑损伤后脑外周间隙外周环形RNA的表达变化 Circular RNA expression alteration in exosomes from the brain extracellular space after traumatic brain injury in mice Journal of Neurotrauma 5.19 天津医科大学
11 子宫内膜癌中环形RNA转录组的分析 Analysis of the circular RNA transcriptome in endometrial cancer Oncotarget 5.17 莱比锡大学
12 环状RNA circ-NT5C2通过靶向miR-448促进骨肉瘤增殖和转移 Circular RNA circ-NT5C2 acts as an oncogene in osteosarcoma proliferation and metastasis through targeting miR-448 Oncotarget 5.17 深圳人民医院
13 综述:环形RNA与癌症临床相关性 Circular RNAs: clinical relevance in cancer (Review) Oncotarget 5.17 湘雅医院
14 猪心脏和骨骼肌衰老模型中全转录组表达变化研究 Comprehensive transcriptional landscape of porcine cardiac and skeletal muscles reveals differences of aging Oncotarget 5.17 四川农业大学
15 Meta分析环状RNA在消化系统恶性肿瘤诊断准确性 A Meta-Analysis of the Diagnostic Accuracy of Circular RNAs in Digestive System Malignancy CELL PHYSIOL BIOCHEM 5.1 南京医科大学第一附属医院
16 表达谱分析鉴定肝母细胞瘤中的环状RNA Expression Profiling Identifies Circular RNA Signature in Hepatoblastoma CELL PHYSIOL BIOCHEM 5.1 复旦大学儿童医院
17 人类颞叶皮层组织中的环形RNA的高通量表达谱数据揭示对颞叶癫痫的新见解 High-Throughput Data of Circular RNA Profiles in Human Temporal Cortex Tissue Reveals Novel Insights into Temporal Lobe Epilepsy CELL PHYSIOL BIOCHEM 5.1 北京天坛医院
18 结核病患者外周血单个核细胞环形RNA的芯片表达谱研究 Microarray Expression Profile of Circular RNAs in Peripheral Blood Mononuclear Cells from Active Tuberculosis Patients CELL PHYSIOL BIOCHEM 5.1 南昌大学第一附属医院
19 hsa_circ_0014130作为非小细胞肺癌新型生物标志物研究 Microarray profle of circular RNAs identifes hsa_circ_0014130 as a new circular RNA biomarker in non-small cell lung cancer scientific reports 4.26 北京安贞医院
20 大肠肿瘤转移细胞的环状RNA表达谱研究 The Circular RNA Profiles of Colorectal Tumor Metastatic Cells Front. Genet 3.79 浙江省肿瘤医院
21 CircSMARCA5通过调节剪接因子SRSF1 / SRSF3 / PTB的分子轴抑制多形性成胶质细胞瘤的迁移 CircSMARCA5 Inhibits Migration of Glioblastoma Multiforme Cells by Regulating a Molecular Axis Involving Splicing Factors SRSF1/SRSF3/PTB International Journal of Molecular Sciences 3.23 丹麦奥胡斯大学
22 circRNA表达谱分析揭示了circRNA-000911 / miR-449a途径在乳腺癌发生中的调节作用 Comprehensive circular RNA profiling reveals the regulatory role of the circRNA-000911/miR-449a pathway in breast carcinogenesis INTERNATIONAL JOURNAL OF ONCOLOGY 3.08 兰州大学第一医院
23 NetMiner–一种使用大规模RNAseq样本构建全基因组和高质量基因共表达网络的集成工作流 NetMiner-an ensemble pipeline for building genome-wide and high-quality gene coexpression network using massive-scale RNAseq samples PLOS one 2.8 南通大学
24 miR-145过表达触发整个转录组的改变并抑制乳腺癌发展 miR-145 overexpression triggers alteration of the whole transcriptome and inhibits breast cancer development Biomedicine & Pharmacotherapy 2.76 武汉大学中南医院
25 circ_0067934促进肝癌细胞增殖和迁移 CircRNA circ_0067934 promotes tumor growth and metastasis in hepatocellular carcinoma through regulation of miR-1324/FZD5/Wnt/β-catenin axis BBRC 2.47 深圳第二人民医院
26 Hsa_circ_0001649:潜在的新型结直肠癌生物标志物 Hsa_circ_0001649: A circular RNA and potential novel biomarker for colorectal cancer BBRC 2.47 山西中医药大学第二附属医院
27 上调环状RNA hsa_circ_0012673充当miR-22的海绵以促进肺腺癌增殖 Increased circular RNA hsa_circ_0012673 acts as a sponge of miR-22 to promote lung adenocarcinoma proliferation BBRC 2.47 东南大学医学院
28 转录组测序揭示在小关节骨关节炎中环状RNA的差异表达变化 Transcriptional information revealed differentially expressed circular RNAs in facet joint osteoarthritis BBRC 2.47 南通大学附属医院第二附属医院
29 鞘磷脂合成酶线性RNA和环状RNA的多步拼接 Multi-step splicing of sphingomyelin synthase linear and circular
RNAs
GENE 2.42 俄罗斯国立医科大学
30 一种新的胆管癌预后生物标志物:circRNA Cdr1as A novel prognostic biomarker for cholangiocarcinoma: circRNA Cdr1as European Review for Medical and Pharmacological Sciences 1.78 哈尔滨医科大学
31 circRNA-001175的过表达促进增殖和血管生成并抑制由高葡萄糖诱导的人脐静脉内皮细胞(HUVEC)的细胞凋亡 Overexpression of circRNA-001175 promotes proliferation and angiogenesis and inhibits apoptosis of the human umbilical vein endothelial cells (HUVECs) induced by high glucose Int J Clin Exp Pathol 1.7 蚌埠医学院
32 综述:环形RNA在多种类型的癌症中起竞争性内源性RNA的作用 Circular RNAs function as competing endogenous RNAs in multiple types of cancer (Review) ONCOLOGY LETTERS 1.39 上海曙光医院

参考文献:见上表

 

发表评论