十二月上旬circRNA相关研究文献也有不少惊喜,无论是综述还是研究论文,circRNA跟lncRNA研究有了更进一步联系,反映了转录组学在ncRNA研究领域的广泛渗透,像circlncRNAnet数据库的公布进一步整合在线肿瘤TCGA数据库资源,极大方便肿瘤或其他疾病相关的RNA分子数据挖掘,也更利于将单个lncRNA或circRNA分子放在更宽广的知识背景下准确推断其功能和机制。下面我们来逐一查看相关文献。
1、整合lncRNA和circRNA的功能网络的在线分析数据库
论文题目:circlncRNAnet: An integrated web-based resource for mapping functional networks of long or circular forms of non-coding RNAs.
杂志:Gigascience影响因子7.5分
通讯作者单位:台湾长庚大学和长庚纪念医院
circlncRNAnet 在线数据库由我国台湾科学家创建的关于lncRNA和circRNA功能研究的数据库,本人试用后发现该数据库非常实用,对科研课题的数据挖掘可以起到事半功倍的作用,是近年来ncRNA领域不可多得的在线友好数据分析工具。具体网站链接
http://app.cgu.edu.tw/circlnc/
总结起来该数据库主要有如下三大优点:
- 用户可提交分析自己的lncRNA和circRNA芯片或测序的表达数据;
- 整合了TCGA数据库20多个肿瘤类型数据,无需编程实现在线可视化分析;
- 分析模块非常丰富,包括lncRNA组织表达热图、箱线图、共表达散点图、circos图,基因功能富集分析GO和KEGG图,还有RBP-RNA结合蛋白网络图,miRNA网络图等;

图注:CirclncRNAnet数据库设计及分析流程示意图
2、RNA剪接的杰作:同一基因既可以形成lncRNA又可以生成circRNAs
论文题目:LncRNAs and CircRNAs from the same gene:Masterpieces of RNA splicing
杂志:Cancer Lett影响因子6.4分
通讯作者单位:中南大学湘雅医学院
LncRNA和circRNA都是近期RNA生物学中热点分子,两种分子广泛参与基因的转录调控,该综述文章作者重点关注同一基因位置起源的lncRNA和circRNA分子,探讨其在人类疾病中的作用机制及模式,并做了深入全面地总结,非常值得一读。
例如:CDR1AS既可以形成线性的长链非编码RNA-lncRNA又可以形成著名的环形circRNA-circCDRS1AS(别名ciRS-7),LncCDR1AS在AML(急性心肌梗塞)患者中表达水平异常升高,可作为急性心肌梗塞的潜在诊断标记物,ciRS-7含有70多个miR-7的结合位点,竞争性结合miR-7后,可影响中脑神经组织发育、提高胰岛素细胞分泌胰岛素、促进结肠癌发生、增加心肌梗塞风险和加剧肝癌发展等多种作用。
染色体9q21处的ANRIL基因既可以形成lncANRIL也可以circANRIL,lncANRIL在众多肿瘤如三阴性乳腺癌、鼻咽癌、宫颈癌、骨肉瘤、甲状腺癌、黑色素瘤、膀胱癌和基底细胞瘤中均存在异常表达。此外lncANRIL在心血管疾病中表达紊乱,失调的lncANRIL可以加速动脉粥样硬化的过程,lncANRIL还可以上调VEGF促进血管生成,lncANRIL的多态性位点rs1333049在肺癌病人中化疗药物顺铂胃肠毒性密切相关,表明在药物耐受方面存在重要作用。
CircANRIL相比于线性分子有更高的表达水平,在冠心病中CircANRIL则可以通过调控核糖体RNA成熟过程,诱导细胞凋亡和抑制增殖,阻止动脉粥样硬化过程。
越来越多的研究揭示lncRNA和circRNA在各类疾病中的重要功能,lncRNA、circRNA快速成为RNA生物学的重要课题,最近多个国家研究者成立的FANTOM学术组织,全面地描绘了lncRNA表达模式图集,其结果显示约有两万种lncRNAs可能编码蛋白质,这一全新的发现表明lncRNAs的研究还有深入的很大空间。今年也有多篇重量级文献报道了circRNAs编码蛋白的功能,包括M6A甲基化可以促进某些circRNA翻译效率,
表1:目前相关临床研究报道的来源同一基因位置的lncRNA和circRNA汇总


表2:lncRNA和circRNAs相关的数据库资源


图1 lncRNA和circRNA特征及分类示意图

图2:lncRNA和circRNA相关功能机制示意图

3、脓毒血症中潜在的ncRNA分子标记物和治疗靶标综述
论文题目:Non-coding RNA: A potential biomarker and therapeutic target for sepsis
脓毒症(sepsis)是机体在严重感染情况下引起的全身炎症反应综合征,其本质是机体对感染性因素的反应。脓毒症已成为重症监护病人的头号杀手。目前基因组研究表明重症脓毒症患者基因组超过80%的遗传物质发生变化,其中非编码RNA,如miRNAs、lncRNAs和circRNA在人体固有免疫、线粒体功能障碍和器官衰竭中都扮演重要角色。本综述聚焦lncRNAs和circRNAs在脓毒症中的研究进展,从目前研究进展来看,一些circRNA可作为脓毒症的潜在诊断marker或治疗靶标,LPS内毒素诱导表达的环形RNA分子mcircRasGEF1B,可调控ECAM-1基因的mRNA形成,进而保护细胞抵抗细菌入侵。

图注:脓毒症中相关lncRNA和miRNA的作用机制模式图
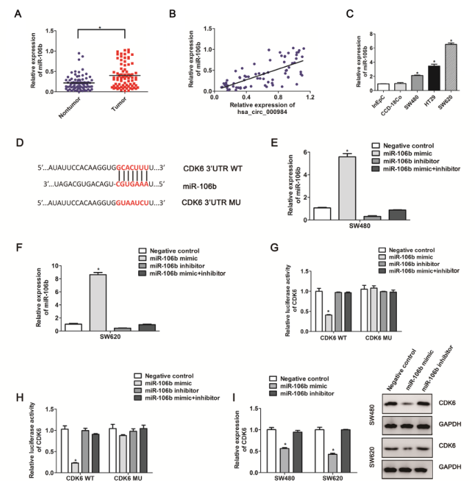
4、hsa_circ_000984环形RNA分子通过竞争性结合miR-106促进结肠癌侵袭与增殖
论文题目:Circular RNA hsa_circ_000984 promotes colon cancer growth and metastasis by sponging miR-106b
杂志:Oncotarget影响因子5.2分
通讯作者单位:浙江省人民医院

细胞周期素激酶家族核心成员CDK6可促进细胞从G1期到S期,过往研究表明CDK6在多种肿瘤的发生发展过程起作用,据此本文作者选定CDK6基因来源的环形RNA分子hsa_circ_000984作为研究对象, 考察了hsa_circ_000984在结肠癌CRC临床组织标本和细胞中的表达水平,并验证出hsa_circ_000984通过吸附miR-106增强结肠癌的增殖和侵袭能力。

图1注:hsa_circ_000984在结肠癌组织标本和细胞中高表达,并主要集中在细胞质中

图2注:ShRNA敲低hsa_circ_000984后可抑制结肠癌细胞的增殖和侵袭能力

图3注:结肠癌细胞中hsa_circ_000984和miR-106b的表达相关性及结合验证

图4注:hsa_circ_000984竞争性吸附miR-106b释放CDK6的表达
5、环形RNA分子circVRK1抑制乳腺癌干细胞BCSCs的扩增和自我更新能力
论文题目:Circular RNA profile indicates circular RNA VRK1 is negatively related with breast cancer stem cells
杂志:Oncotarget影响因子5.2分
通讯作者单位:上海交通大学瑞金医院和苏州九龙医院
乳腺癌干细胞中circRNAs表达谱模式尚未有研究报道,本研究通过体外微球体实验获得CD44 + CD24 -乳腺癌干细胞,通过RNA-seq高通量测序手段鉴定出8个高表达,19个低表达的circRNAs分子,并进行了Qpcr验证,通过circRNA/miRNA互作网络生物信息学预测,研究者推断circRNA可能通过miRNA sponges作用调控乳腺癌干细胞自我更新,进一步研究发现circVRK1可抑制乳腺癌干细胞BCSCs的扩增和自我更新。

图1注:RNA-seq筛选乳腺癌干细胞相关circRNAs

图2注:敲低circVRK1可以增强干细胞的自我更新能力
6、CircRNAs作为活动性肺结核疾病的诊断标记物研究
论文题目:Potential Diagnostic Power of Blood Circular RNA Expression in Active Pulmonary Tuberculosis
通讯作者单位:东南大学和安徽蚌埠医学院
上述研究主要考察活动性肺结核患者血液单核细胞PBMC中circRNAs表达谱差异,筛查circRNA分子作为肺结核病人的诊断标记物。
主要研究亮点:1、证明circRNA在人单核细胞PBMCs中大量存在;2、相对于正常人,活性肺结核患者血液单核细胞中存在circRNAs表达紊乱;3、鉴定的7个差异circRNA可作为诊断活性肺结核病人的标记物;

图1注:活动性肺结核患者circRNA标记物筛查技术路线图

图2注:筛选出的7个circRNA联合分析可作为活动性肺结核的诊断maker,AUC曲线面积达0.946
7、永生化食道上皮细胞和恶性食道癌细胞中circRNAs表达谱模式研究
论文题目:Comparative transcriptome analysis of the global circular RNAs expression profiles between SHEE and SHEEC cell lines
杂志:Am J Transl Res影响因子2.8分
通讯作者单位:河南科技大学第一附属医院和河南癌症研究所
该研究采用高通量测序技术考察永生化食道上皮细胞(SHEE)和恶性食道癌细胞(SHEEC)中circRNA的全局表达模式变化,共鉴定出813个显著上调和445个显著下调的circRNAs分子,其中Qpcr鉴定出32个显著差异的circRNAs分子。并构建了circRNA-miRNAs互作网络,其中circRNA9927-NBEAL1可能是一个节点分子。

图1注:高通量测序结果分析circRNAs在基因组上分布情况

图2注:Qpcr验证32个差异表达的circRNAs分子

图3注:PI3K/AKT信号通路中circRNA和miRNA互作子网络
8、环形RNA分子hsa_circ_0000064促进肺癌细胞增殖和侵袭
论文题目:Emerging roles of circular RNA hsa_circ_0000064 in the proliferation and metastasis of lung cancer
杂志Biomed Pharmacother影响因子2.8分
通讯作者单位:南京医科大学附属肿瘤医院
该研究考察了hsa_circ_0000064在50对肺癌患者组织标本中的表达情况,Qpcr实验表明hsa_circ_0000064在肺癌组织中显著高表达,临床相关性分析表明该circRNA与肺癌转移以及肿瘤分级显著相关,表明hsa_circ_0000064在肺癌发生发展可能起着重要作用,进一步的功能实验表明敲低hsa_circ_0000064可抑制肺癌细胞的增殖和侵袭能力,促进癌细胞凋亡,hsa_circ_0000064可能通过调控MMP-2,MMP-9金属蛋白酶发挥促癌作用。


9、骨肉瘤中hsa_circ_0001564的功能研究
论文题目:Circular RNA hsa_circ_0001564 regulates osteosarcoma proliferation and apoptosis by acting miRNA sponge
杂志:Biochem Biophys Res Commun影响因子2.5分
该研究在骨肉瘤组织标本中,通过circRNA芯片筛选到1152个circRNAs上调,915个circRNAs下调,鉴定的来源于CANX基因的hsa_circ_0001564分子相比于癌旁组织,在骨肉瘤中显著高表达。体外细胞实验表明敲低hsa_circ_0001564可显著抑制HOS和MG-63骨肉瘤细胞的增殖能力、诱导细胞周期G0/G1期阻滞和促进凋亡,进一步双荧光素酶实验表明hsa_circ_0001564可结合miR-29C-3P通过miRNA-sponge发挥作用。

图注:circRNA芯片和PCR实验筛选出hsa_circ_0001564分子。
10、牙周膜干细胞分化过程中circRNA和lncRNA表达变化研究
论文题目:Identification and integrated analysis of differentially expressed lncRNAs and circRNAs reveal the potential ceRNA networks during PDLSC osteogenic differentiation.
杂志:BMC Genet影响因子2.3分
通讯作者单位:山东大学口腔医院
研究者在成骨分化条件培养的牙周膜干细胞PDLSC模型中,进行了转录组测序分析,共鉴定出960个lncRNAs和1456个circRNAs,进一步生物信息学分析ceRNA网络发现,147个lncRNAs和1382个circRNAs与148个miRNAs分子共结合情况,竞争性结合的744个Mrna靶基因功能富集分析发现主要与成骨分化相关。

图1注:差异表达的lncRNA和circRNAs分子

图2注:lncRNAs分子 TCONS_00212979 和TCONS_00212984, 以及 circRNA BANP 、
circRNA ITCH通过 miRNA34a and miRNA146a作用于MAPK信号通路调控成骨分化
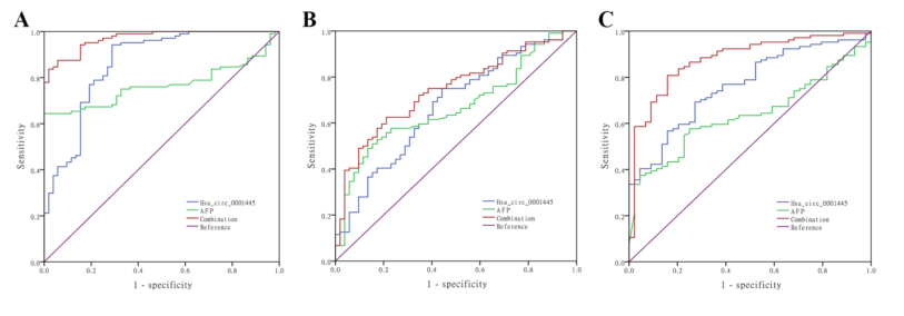
11、hsa_circ_0001445在肝癌中低表达可能是肝癌的潜在分子标记物
论文题目:The circular RNA hsa_circ_0001445 regulates the proliferation and migration of hepatocellular carcinoma and may serve as a diagnostic biomarker
杂志Disease Markers影响因子2.3分
通讯作者单位:武汉大学中南医院
研究者在73对肝癌患者组织标本中qpcr检测hsa_circ_0001445的表达水平,结果显示hsa_circ_0001445在HCC肝癌组织中显著低表达,体外细胞实验表明过表达hsa_circ_0001445可显著抑制肝癌细胞增殖、迁移和侵袭。临床资料分析表明hsa_circ_0001445在肝癌患者的表达水平显著低于肝硬化、乙型肝炎病人和正常人,可作为潜在分子标记物。


12、NcRNA研究进展综述
论文题目:Current Research on Non-Coding Ribonucleic Acid (RNA)
杂志:genes
得益于高通量测序技术手段日益强大,越来越多的ncRNA分子功能被揭示,该综述文章从RNA序列长度上来划分,大致分为两类长链非编码RNA(lncRNA)和小分子RNA(small RNA),lncRNA由可分为regular longnon-coding RNA, pseudogenes and circular RNA;小分子RNA可分为miRNA、piRNA、YRNA和7SKRNA等,从各类分子起源、检测方法、疾病相关性和潜在功能机制做了较为全面的概述,值得品读。

图1注:基因组上lncRNA的生成示意图

图2注:pubmed中收录ncRNA文献增长趋势图

图3注:lncRNA相关的在线数据库

图4注:circRNA的主要在线数据库
13、口腔癌中ncRNA研究进展
论文题目:A Looking-Glass of Non-Coding RNAs in Oral Cancer
杂志:International Journal of Molecular Sciences影响因子3.2分
通讯作者单位: 罗马里亚“Iuliu Hatieganu” 医药大学
该综述汇总了miRNA、lncRNA以及circRNAs在口腔癌中研究进展,CircRNA-100290在口肠癌中高高表达并通过竞争性结合miR-29,释放下游CDK6表达,调控口腔癌细胞OSCC细胞的增殖能力。CircRNA目前在口腔癌中的研究还不多,相信后续会有越来越多的circRNA成果发表。

图1注:口腔癌中相关miRNA功能

图2注:口腔癌中相关lncRNA功能机制研究图示
参考文献
[1]A. I. Irimie et al., “A Looking-Glass of Non-Coding RNAs in Oral Cancer,” International journal of molecular sciences, vol. 18, no. 12, p. 2620, 2017.
[2]S.-M. Wu et al., “circlncRNAnet: An integrated web-based resource for mapping functional networks of long or circular forms of non-coding RNAs,” GigaScience, 2017.
[3]X.-W. Xu et al., “Circular RNA hsa_circ_000984 promotes colon cancer growth and metastasis by sponging miR-106b,” Oncotarget, vol. 8, no. 53, p. 91674, 2017.
[4]J.-F. Li and Y.-Z. Song, “Circular RNA hsa_circ_0001564 regulates osteosarcoma proliferation and apoptosis by acting miRNA sponge,” Biochemical and Biophysical Research Communications, 2017.
[5]N. Yan et al., “Circular RNA profile indicates circular RNA VRK1 is negatively related with breast cancer stem cells,” Oncotarget, vol. 8, no. 56, p. 95704, 2017.
[6]J. Sun et al., “Comparative transcriptome analysis of the global circular RNAs expression profiles between SHEE and SHEEC cell lines,” American Journal of Translational Research, vol. 9, no. 11, p. 5169, 2017.
[7]J. Wang, D. C. Samuels, S. Zhao, Y. Xiang, Y.-Y. Zhao, and Y. Guo, “Current Research on Non-Coding Ribonucleic Acid (RNA),” Genes, vol. 8, no. 12, p. 366, 2017.
[8]Y.-H. Luo et al., “Emerging roles of circular RNA hsa_circ_0000064 in the proliferation and metastasis of lung cancer,” Biomedicine & Pharmacotherapy, 2017.
[9]X. Gu, M. Li, Y. Jin, D. Liu, and F. Wei, “Identification and integrated analysis of differentially expressed lncRNAs and circRNAs reveal the potential ceRNA networks during PDLSC osteogenic differentiation,” BMC genetics, vol. 18, no. 1, p. 100, 2017.
[10]M.-S. Huang et al., “LncRNAs and CircRNAs from the same gene: Masterpieces of RNA splicing,” Cancer letters, 2017.
[11]T.-N. Zhang, J. X. Da Li, Q.-J. Wu, R. Wen, N. Yang, and C.-F. Liu, “Non-coding RNA: a potential biomarker and therapeutic target for sepsis,” Oncotarget, vol. 8, no. 53, p. 91765, 2017.
[12]Z. Qian et al., “Potential Diagnostic Power of Blood Circular RNA Expression in Active Pulmonary Tuberculosis,” EBioMedicine, 2017.
[13]X. Zhang et al., “The circular RNA hsa_circ_0001445 regulates the proliferation and migration of hepatocellular carcinoma and may serve as a diagnostic biomarker.”
.png)