胶质母细胞瘤(GBM)是最常见且预后极差的原发性恶性脑肿瘤。近年来,嵌合抗原受体巨噬细胞(CAR-M)等疗法在实体瘤治疗中展现出潜力。然而,CAR-M在浸润肿瘤后,容易受到肿瘤微环境(TME)的影响,发生表型向促肿瘤状态的转化,导致“免疫失活”。研究表明,肿瘤表面高表达的唾液酸与巨噬细胞的免疫检查点SIGLEC9结合,是驱动巨噬细胞进入免疫抑制状态的关键机制。如何在复杂的TME中维持工程化巨噬细胞的抗肿瘤活性,是当前临床转化面临的重要挑战。
近日,山东大学陈晨,姜新义,张玉霖,Yudong Song和山东师范大学李娜共同通讯在PNAS发表研究论文:Synthetic SIGLEC9-based chimeric switch receptor augments the efficacy of CAR macrophages against glioblastoma。
该研究构建了针对胶质瘤的嵌合抗原受体(CAR)与基于SIGLEC9的嵌合开关受体(CSR),并开发了靶向巨噬细胞的circRNA脂质纳米颗粒(circRNA/MLNP)递送平台。该平台在肿瘤局部将编码CAR和CSR的双circRNA递送至巨噬细胞内,将SIGLEC9介导的抑制信号转化为TLR4/CD40介导的促炎激活信号。经小鼠原位胶质瘤及基于水凝胶的术后切除模型验证,该联合策略维持了巨噬细胞的抗肿瘤表型,为应对GBM巨噬细胞失活与预防术后复发提供了新思路。
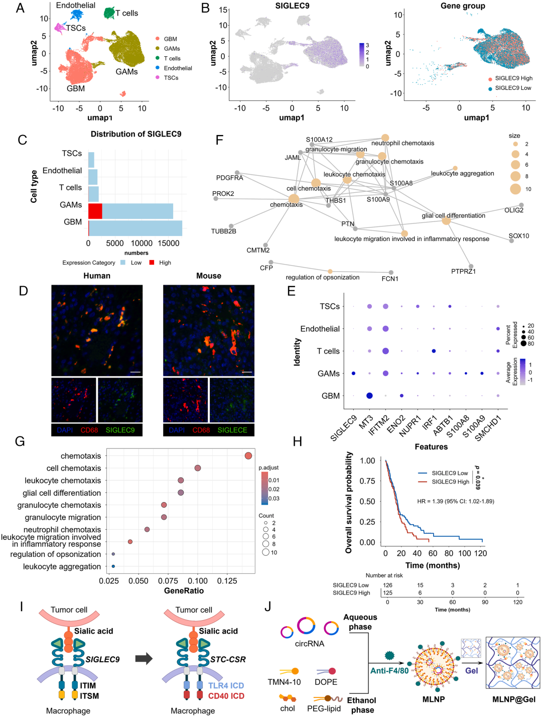
SIGLEC9介导免疫抑制
研究团队分析了TCGA及单细胞测序数据,发现巨噬细胞是GBM微环境中最主要的免疫细胞群体,且SIGLEC9在其中特异性高表达。随后的免疫荧光染色进一步证实了SIGLEC9与巨噬细胞标志物CD68的共定位。功能富集分析显示,高表达SIGLEC9的巨噬细胞趋化与炎症反应相关基因下调,呈现免疫抑制的“低炎症”状态。临床预后分析也表明,SIGLEC9低表达患者的生存期相对更长。结果提示,SIGLEC9是介导肿瘤相关巨噬细胞(TAMs)失活的关键检查点,针对该通路的干预有望改善治疗效果。
图1. SIGLEC9作为GBM中TAMs的免疫检查点,及嵌合开关受体的设计与治疗机制
circRNA/MLNP的构建与表征
研究团队合成了一种含甲硫氨酸结构的可电离脂质TMN4-10。通过对16种脂质配方进行筛选,选定了转染效率最优的M12方案。为实现巨噬细胞特异性靶向,团队在LNP表面修饰F4/80抗体,构建出靶向递送系统(MLNP)。理化表征显示,MLNP呈均一球形,平均粒径约154 nm。稳定性测试表明,该系统可保护circRNA免受RNase降解,在4°C条件下保存7天仍维持稳定,并能介导circRNA在巨噬细胞内的表达。
MLNP@Gel的构建与表征
为应对GBM术后复发,研究团队构建了基于氧化魔芋葡甘聚糖(OKGM)和盐酸壳聚糖(CH)的可注射水凝胶。其中,OKGM富含的甘露糖可通过甘露糖受体促进材料与巨噬细胞的粘附。该体系通过氨基与醛基间的希夫碱反应,可在10秒内成胶,呈现多孔网络结构并具备可注射性。流变学与降解实验显示,该水凝胶具备相应的力学特性与生物降解性,可在7天内维持MLNP的持续释放,适合用于肿瘤术后切除腔的局部原位给药。
图2. MLNP@Gel系统的设计与表征
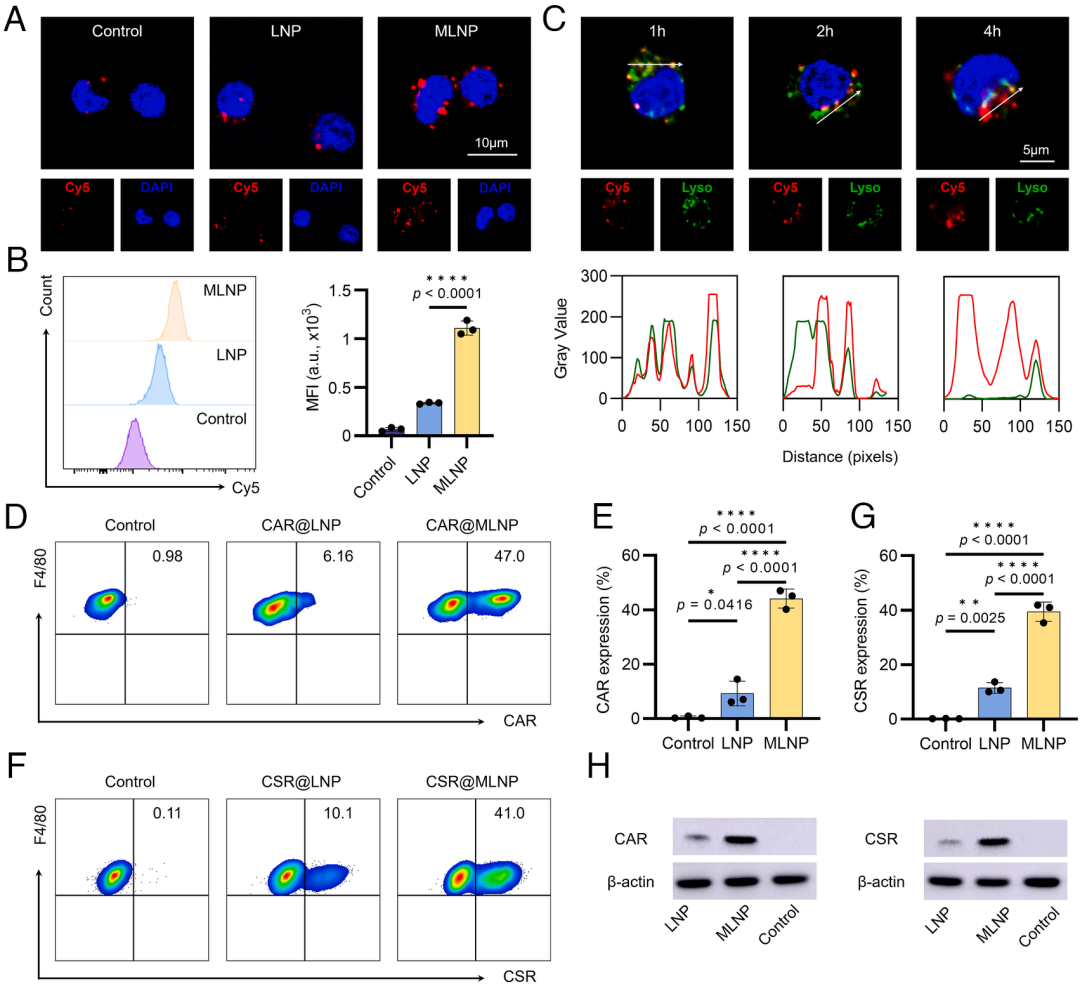
CAR/CSR的巨噬细胞靶向与表达
研究团队利用激光共聚焦成像和流式细胞术评估了MLNP介导的RNA递送效率。结果表明,MLNP增加了巨噬细胞(BMDMs)对circRNA的摄取,并在4小时内发生溶酶体逃逸。转染后,流式细胞术检测显示巨噬细胞中CAR和CSR的阳性细胞比例分别达到44.1%和39.4%,WB进一步验证了目标蛋白的表达。小鼠体内实验证实,CAR/MLNP可特异性靶向肿瘤微环境中的巨噬细胞(CD45+F4/80+),且circRNA介导的蛋白表达在小鼠脑内可稳定检测至少5天。
图3. CAR与CSR的体外表达
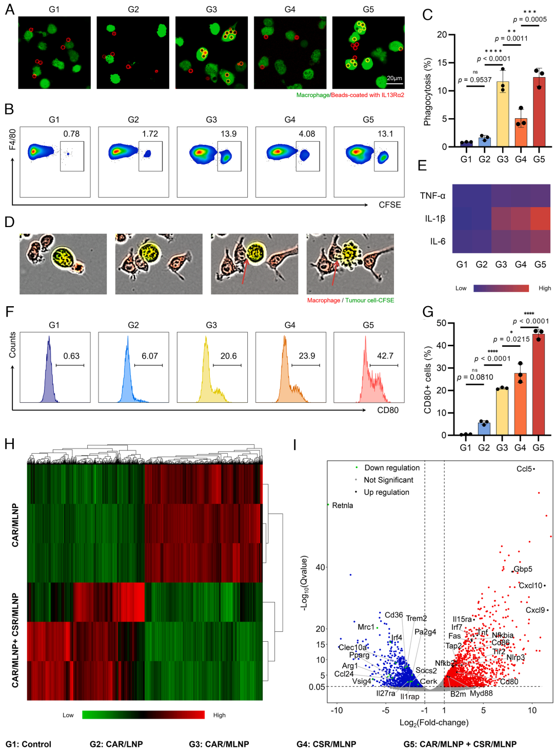
CSR/CAR联合增强吞噬与促炎功能
研究团队在体外评估了工程化巨噬细胞对胶质瘤细胞的吞噬与极化能力。体外共培养实验显示,表达CAR与CSR的联合组巨噬细胞对胶质瘤细胞(CT2A)的吞噬率达13.5%(较对照组增加15.6倍),同时促炎因子(TNF-α、IL-1β、IL-6)分泌及共刺激分子CD80表达均有增加。转录组测序表明,联合组的促炎基因上调,抗炎基因及脂质代谢基因(如Trem2、CD36等)下调,呈现向糖酵解和促炎状态的代谢重编程。结果提示,表达SIGLEC9-CSR不仅增强了CAR-M的吞噬活性,还能在接触肿瘤细胞时维持其活化表型,这对于长期保持治疗效能至关重要。
图4. 工程化巨噬细胞的体外抗肿瘤功能评估
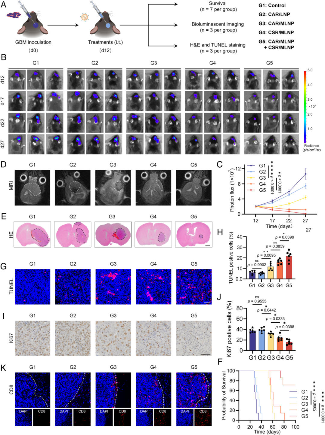
circRNA/MLNP抑制肿瘤并延长生存
研究团队在小鼠原位胶质瘤模型中验证了体内抗肿瘤疗效。活体成像及组织学结果显示,在各治疗组中,瘤内联合递送CAR/MLNP与CSR/MLNP表现出最佳的肿瘤生长抑制效果。生存分析表明,联合治疗组70%的小鼠生存期超过100天(对照组中位生存29天),MRI及H&E染色也证实该组肿瘤负荷降幅最大。
机制分析表明,联合治疗组肿瘤细胞凋亡率达21.53%,增殖率降至15.98%,且CD8+ T细胞浸润增加。T细胞耗竭实验提示,工程化巨噬细胞虽可单独介导肿瘤消退,但持久的抗肿瘤免疫仍需T细胞的协同参与。此外,各治疗组均未见明显主要脏器损伤,表明该疗法体内安全性良好。
图5. circRNA/MLNP在原位颅内GBM模型中的抗肿瘤疗效
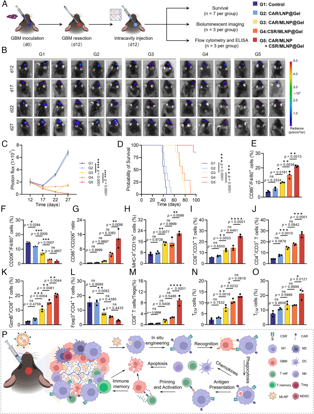
MLNP@Gel系统抑制肿瘤术后复发
在小鼠胶质瘤切除模型中,术后腔内原位注射联合递送水凝胶(含CAR/MLNP与CSR/MLNP)表现出最强的抑瘤作用,小鼠生存期延长至100天以上,有效防止了肿瘤复发。
肿瘤免疫微环境分析表明,联合治疗组促使巨噬细胞向促炎表型极化,树突状细胞增多。此外,细胞毒性CD8 T细胞与辅助性CD4 T细胞比例分别较对照组增加4.55倍和6.15倍,其中具杀伤活性的CD8 T细胞增加约9.22倍;而调节性T细胞及髓源性抑制细胞等免疫抑制细胞比例均出现下降。同时,小鼠脾脏内的效应记忆T细胞与中枢记忆T细胞比例升高,血清炎症因子水平增加。结果表明,水凝胶介导的局部巨噬细胞重编程激发了系统性的抗肿瘤免疫记忆,有效遏制了胶质瘤的术后复发。
图6. 腔内注射水凝胶系统诱导持久抗肿瘤免疫应答并抑制脑肿瘤术后复发
总结
本研究提出了一种基于circRNA靶向递送与局部水凝胶给药的巨噬细胞重编程策略。研究表明,通过递送circRNA在巨噬细胞内共表达CAR与SIGLEC9开关受体,可有效解除肿瘤微环境的免疫抑制,维持巨噬细胞的长效抗肿瘤活性。此外,借助水凝胶在术后切除腔内的缓释作用,该策略不仅抑制了局部肿瘤复发,还激发了系统性的免疫记忆。该工作为改善实体瘤免疫微环境、维持工程化巨噬细胞活性以及预防胶质瘤术后复发提供了实验依据与技术参考。
原文链接:
https://www.pnas.org/doi/10.1073/pnas.2519819123
.png)