急性缺血性卒中(AIS)尤其是大血管闭塞致残致死率高。虽然血管内取栓(EVT)能实现大血管再通,但临床上常出现“徒劳再通/无效再通(futile recanalization,FR)”现象,即大血管虽通,脑组织微循环却未真正恢复。这主要与缺血再灌注后中性粒细胞驱动的血栓炎症反应(如释放中性粒细胞胞外诱捕网NETs)导致微血管阻塞有关。临床上一直缺乏能同时兼顾急性期微血管抗炎与远期神经修复的干预手段。
近日,东南大学姚红红教授团队在bioRxiv发表研究论文:Neutrophil-targeted delivery of circSCMH1 unlocks an acute anti-thromboinflammatory function to restore microvascular perfusion in stroke。
该研究构建了基于特异性多肽修饰的靶向中性粒细胞脂质纳米颗粒(circSCMH1@pepLNP)递送平台。利用该平台在超急性期将circSCMH1精准递送至中性粒细胞内,有效抑制了NETs的形成。经小鼠短暂性大脑中动脉闭塞(tMCAO)模型验证,单次给药可缓解微血管阻塞、恢复皮层微循环灌注,为克服卒中“无复流”现象提供了新策略。
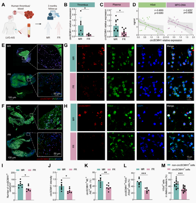
circSCMH1下调与徒劳再通
研究分析了接受取栓治疗的LVO-AIS患者血栓及血浆样本。结果显示,在出现徒劳再通的患者中,circSCMH1表达水平下调,并与循环NETs负荷(如H3Cit和MPO-DNA)呈负相关。单细胞分析证实,含有circSCMH1的中性粒细胞发生NETosis的倾向降低。结果表明,circSCMH1低表达与FR的发生相关。
图1. circSCMH1在伴有FR的LVO-AIS患者中显著下降,且与NETs负荷呈负相关
circSCMH1@pepLNP的构建与表征
高效且精准的递送是核酸药物发挥作用的关键。研究团队在脂质纳米颗粒(LNP)配方中引入特异性靶向中性粒细胞甲酰肽受体(FPR)的修饰肽,构建了优化后的circSCMH1@pepLNP递送系统。表征结果显示,该纳米颗粒呈均一球形分布。小鼠体内实验证实,相比非靶向LNP,静脉注射优化后的pepLNP能将circSCMH1高效、特异性地富集于外周血中性粒细胞内。
图2. circSCMH1@pepLNP的制备及中性粒细胞靶向能力
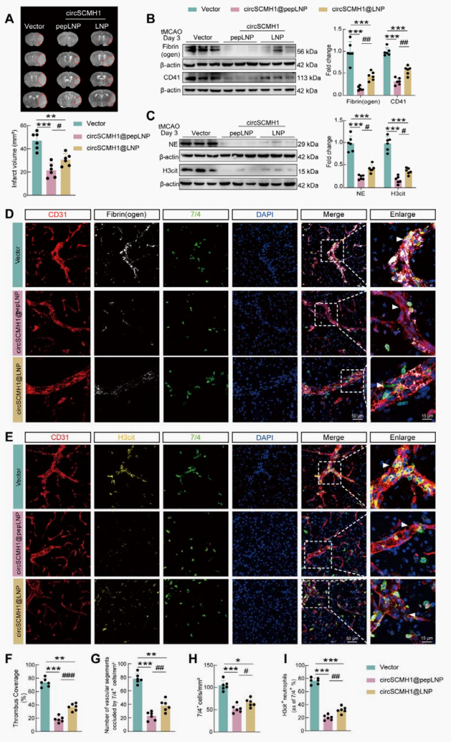
circSCMH1@pepLNP减轻血栓炎症
中性粒细胞激活与NETs释放介导微血管损伤。在tMCAO小鼠模型中,早期靶向递送circSCMH1@pepLNP缩小了再灌注后第3天的脑梗死体积。该干预下调了血栓相关蛋白(纤维蛋白原、CD41)及NETosis标志物(NE、H3Cit)水平,降低了血小板沉积负荷。免疫荧光证实,微血栓形成与中性粒细胞浸润减少,发生NETosis的细胞比例降低。实验结果表明,该靶向系统减轻了再灌注后的血栓炎症,改善了“无复流”现象,且疗效优于非靶向递送。
图3. 靶向中性粒细胞递送circSCMH1显著减轻了tMCAO小鼠再灌注后的血栓炎症
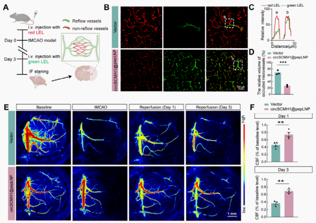
circSCMH1@pepLNP恢复脑微循环血流
为验证微循环改善效果,研究团队采用双荧光凝集素活体灌注(缺血前与取材前分别注射红、绿荧光),标记并区分“无复流”微血管。组织学切片成像显示,对照组主要表现为大血管再通,而给予circSCMH1@pepLNP减少了缺血皮层内未恢复灌注的微血管比例与面积。
同时,激光散斑对比成像证实,该干预在再灌注后第1天和第3天改善了脑组织血流灌注。实验结果表明,该靶向递送系统改善了缺血后的微循环功能。
图4. 靶向递送circSCMH1@pepLNP恢复了tMCAO后的脑血流与皮层血流
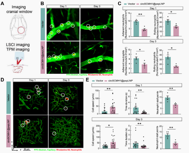
中性粒细胞动态调控机制
研究团队利用双光子活体成像观测了颅窗下微血管内的中性粒细胞行为。数据分析显示,circSCMH1@pepLNP减少了中性粒细胞在血管壁的滚动与黏附,提升了其游走速度,并缩短了其在毛细血管内的停滞时间。这一动态过程解释了微血管阻塞缓解的机制。
图5. 活体双光子成像揭示circSCMH1@pepLNP减少中性粒细胞黏附并缓解毛细血管停滞
总结
本研究构建了靶向中性粒细胞的circSCMH1递送系统,证实其通过抗血栓炎症改善了卒中后微循环“无复流”现象。结合circSCMH1的神经血管修复功能,研究提示该药物在急性期抗炎与恢复期修复阶段的转化可能,为大血管闭塞型卒中的辅助治疗提供了参考。
原文链接:
https://www.biorxiv.org/content/10.64898/2026.03.11.711034v1
.png)