乳腺癌(breast cancer, BC)是全球女性中最常见的癌症,也是女性癌症相关死亡的主要原因。三阴性乳腺癌(TNBC)缺乏有效靶向治疗手段、可靠免疫治疗生物标志物的缺失是困扰临床和科研人员的核心问题。
2025年11月17日,中国农业大学生物学院联合解放军总医院第六医学中心、山东省立医院等单位在Oncogene发表“Circular RNA CLASP1 modulates the GLI1/SNAIL axis and enhances macrophage polarization in breast cancer”。
该研究揭示了circCLASP1在BC进展中的关键促癌作用,并阐明了其上游机制:U2AF2 促进 circCLASP1的生成, 该 circRNA 通过与CCT2结合阻断GLI1的泛素-蛋白酶体降解途径, 稳定其蛋白水平, 进而增强其转录活性, 最终上调 SNAIL 的表达, 激活SNAIL/CCL2-CCL5轴, 促进巨噬细胞极化和招募, 进而加速 BC 的转移。
circCLASP1在BC组织和血清中上调,是具有潜力的诊断与预后生物标志物
为了筛选在BC中有功能的circRNA,研究人员对GEO数据集GSE71651进行重新整合分析。他们发现,由CLASP1基因第3-8号外显子反向剪切形成的circCLASP1,在BC细胞、组织和血清中均呈现表达上调。
图1 circCLASP1在BC中稳定存在且高表达
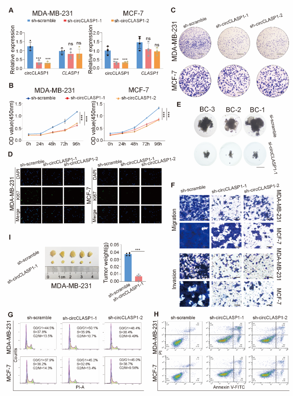
circCLASP1在体内外均能促进BC增殖与迁移
为了探究circCLASP1在BC中是否发挥功能,研究团队在BC细胞中进行了circCLASP1特异性敲低实验。结果表明,敲低circCLASP1能显著抑制BC细胞增殖、迁移、侵袭并促进BC细胞凋亡。这些数据证明circCLASP1具有促进BC恶性进展的功能。
图2 circCLASP1促进BC恶性进展
上游调控:剪切因子U2AF2促进circCLASP1生物生成
研究人员探究了circCLASP1在BC中表达上调的机制问题。他们发现,剪切因子U2AF2在BC中高表达且与患者不良预后相关。过表达U2AF2会上调circCLASP1的表达,并且U2AF2与circCLASP1的侧翼位点结合,证实了circCLASP1受到U2AF2的调控。
图3 U2AF2与circCLASP1侧翼序列结合促进其生物生成
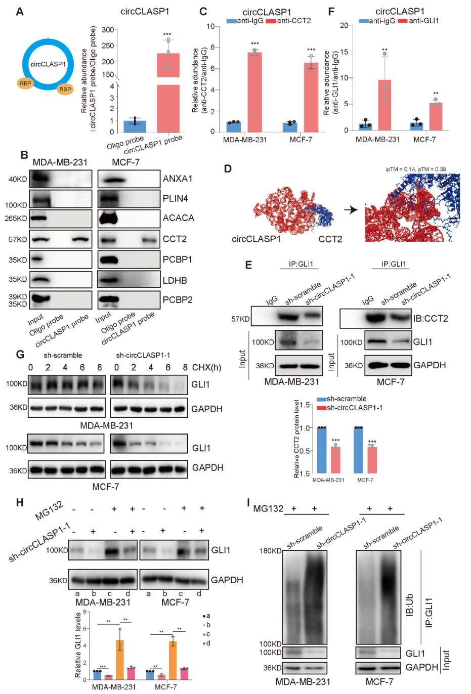
circCLASP1与分子伴侣CCT2结合激活GLI1/SNAIL信号通路
那么,circCLASP1促进BC恶性进展的分子机制是什么呢?研究人员通过RNA pull-down联合质谱分析,发现与circCLASP1互作的蛋白是CCT2。RNA pull-down/WB、RIP实验证实了两者的结合。进一步研究发现circCLASP1介导CCT2与GLI1蛋白的互作,从而影响GLI1蛋白的泛素化降解。
深入机制探究发现,circCLASP1影响GLI1蛋白的核内积累。通过检索文献和预后分析,发现GLI1下游基因SNAIL显著与BC患者预后不良相关,研究发现,SNAIL与circCLASP1的表达呈正相关。
图4 circCLASP1与CCT2互作抑制GLI1蛋白的泛素化降解
图5 circCLASP1影响GLI1/SNAIL轴
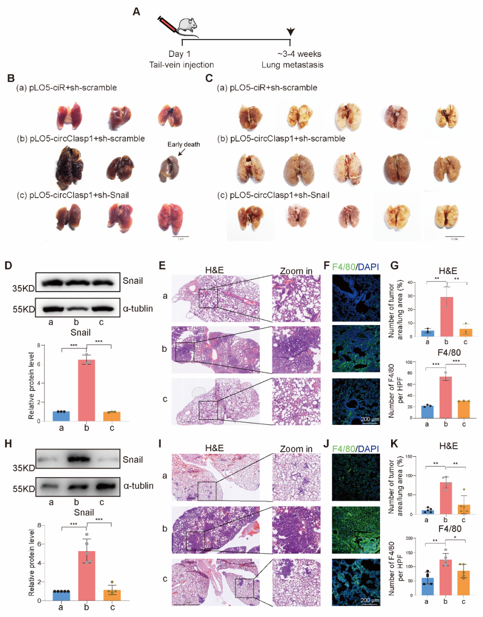
circCLASP1介导BC中的巨噬细胞免疫生物学
T细胞和巨噬细胞在BC免疫微环境中发挥重要调控作用。研究人员为了进一步探究circCLASP1是否影响BC的微环境,首先利用IHC技术分析发现,circCLASP1低表达的BC病人组织中有更低的 CD68+细胞,这暗示着circCLASP1更加可能影响巨噬细胞的浸润。
接着,研究人员通过体外直接培养、共培养体系以及体内实验发现,circCLASP1通过SNAIL促进巨噬细胞的浸润和肺转移。
图6 circCLASP1影响巨噬细胞
图7 circCLASP1通过SNIAL促进BC的肺转移和巨噬细胞的浸润
总结
该研究为BC的发病机制提供了新的见解, 并为将来新的治疗方案提供新的生物标志物和潜在靶点。
原文链接:
https://www.nature.com/articles/s41388-025-03627-2
.png)