与线性RNA相比,环状RNA(circRNA)具有更高的结构稳定性和更持久的蛋白表达能力,在RNA治疗领域展现出显著优势。然而,传统有效的circRNA体外合成方法,如基于鱼腥藻(Anabaena)Ⅰ型内含子的Ana-PIE系统,需引入外源外显子序列(E1-E2),即所谓“疤痕(scar)”序列,介导有效环化。
但这些外源序列也可能引起潜在副作用,如潜在的免疫原性。为解决“疤痕”序列残留问题,合成更天然的circRNA,研究人员纷纷开发了无外显子序列残留的“无痕(scarless)”环化方法,以避免引入外源序列。
代表性无痕环化策略
吉赛生物(Geneseed)开发的circPrecise环化策略(中国专利号:ZL202210787981.3;美国专利号:US12203120B2),基于鱼腥藻Ⅰ型内含子自剪接系统,通过模拟线性RNA前体的二级结构,重新设计合适的环化位点,并用目标RNA序列替换自剪接酶的外显子,实现了高效和序列精准的“无痕”circRNA合成。
科锐迈德(CureMed)开发的Clean-PIE策略,通过巧妙设计IRES或基于密码子简并性设计ORF,将T4 td I型内含子自剪接所需的E1-E2序列隐藏于IRES或ORF中,并借助PIE机制实现环化。该方法无需引入外源E1-E2序列,实现了高效且无痕的circRNA制备。[1]
Rznomics公司开发的STS策略,利用基于四膜虫Ⅰ型内含子的反式核酶端对端的自靶向和自剪接反应(STS)高效合成 circRNA。该策略仅需该含子的P1螺旋结构即可介导STS环化反应,无需P10结构域及反向结合序列(AS/ABS),简化了线性前体RNA序列,避免了外源“疤痕”序列的引入。[2]
艾博生物开发的顺式剪接(Cis)系统,将四膜虫Ⅰ型内含子核酶的核心(含支架和催化结构域)置于RNA前体的一侧,以模拟天然自剪接过程,即通过顺式剪接连接位于内含子两端的外显子,无需在核酶和目标基因额外引入间隔序列,简化了环化步骤,提高了效率,且具备“无痕”环化的优势。[3]
北京大学魏文胜团队开发了完整自剪接内含子介导的RNA环化(CIRC)策略,直接使用天然、完整未切割的I型或II型内含子(无需内含子工程化),仅需内含子自剪接第二步反应,即可实现高效环化,通过替换特定RNA环化基序,还可产生“无痕”circRNA的合成。[4]
近日,中山大学中山眼科中心谢志教授团队联合中山大学公共卫生学院孙彩军教授团队在Mol Ther Nucleic Acids上发表研究论文:Development and comprehensive evaluation of scarless circularization systems for circular RNA therapeutics。研究在已建立的Ana-PIE的基础上开发了两种无痕环化策略,SCAP(Split-CVB3 Ana-PIE)和mSCAP(突变的SCAP)。[5]
SCAP策略利用了IRES-CVB3中一段与AnabaenaⅠ型内含子E1E2同源的序列。基于这一片段,将IRES-CVB3分成两部分,并分别置于线性RNA前体的两端,然后加入内含子,实现无需引入外源E1E2序列的无痕环化。此外,团队还通过突变IRES-CVB3序列,得到与天然E2序列精确匹配的类E2序列,产生另一个无痕环化系统,称为突变的SCAP(mSCAP)。
图1 SCAP和mSCAP环化策略
无痕与有痕环化策略的综合评估
谢志教授和孙彩军教授团队还系统对比了SCAP、mSCAP和传统Ana-PIE、Clean-PIE策略制备的circRNA的关键性能指标,包括环化效率、蛋白质产量、稳定性和免疫原性。结果表明SCAP等无痕策略合成的circRNA可维持较高的稳定性,同时提高蛋白质产量。此外,有痕和无痕的PIE系统都表现非常低的免疫原性。
环化效率对比
团队利用SCAP、mSCAP和Ana-PIE策略制备了编码EGFP的环状RNA(circeGFP),HPLC和毛细管电泳法证实,三种策略均达到约80%的环化效率(图2A和2B);RNase R处理验证了三种策略合成的circRNA的完整性(图2C);经高效液相纯化和RNase R纯化后,三种策略均获得了高纯度的circRNA;Sanger测序证实了所有策略中E1E2的精确连接(图2D-2F)。总之,SCAP和mSCAP系统成功高效合成了无痕circRNA,且完整性、纯度、环化准确性与传统方法合成的circRNA相当。
图2 环化效率的比较
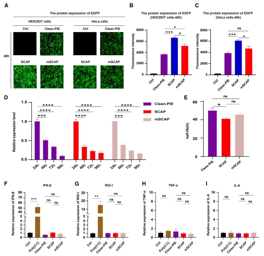
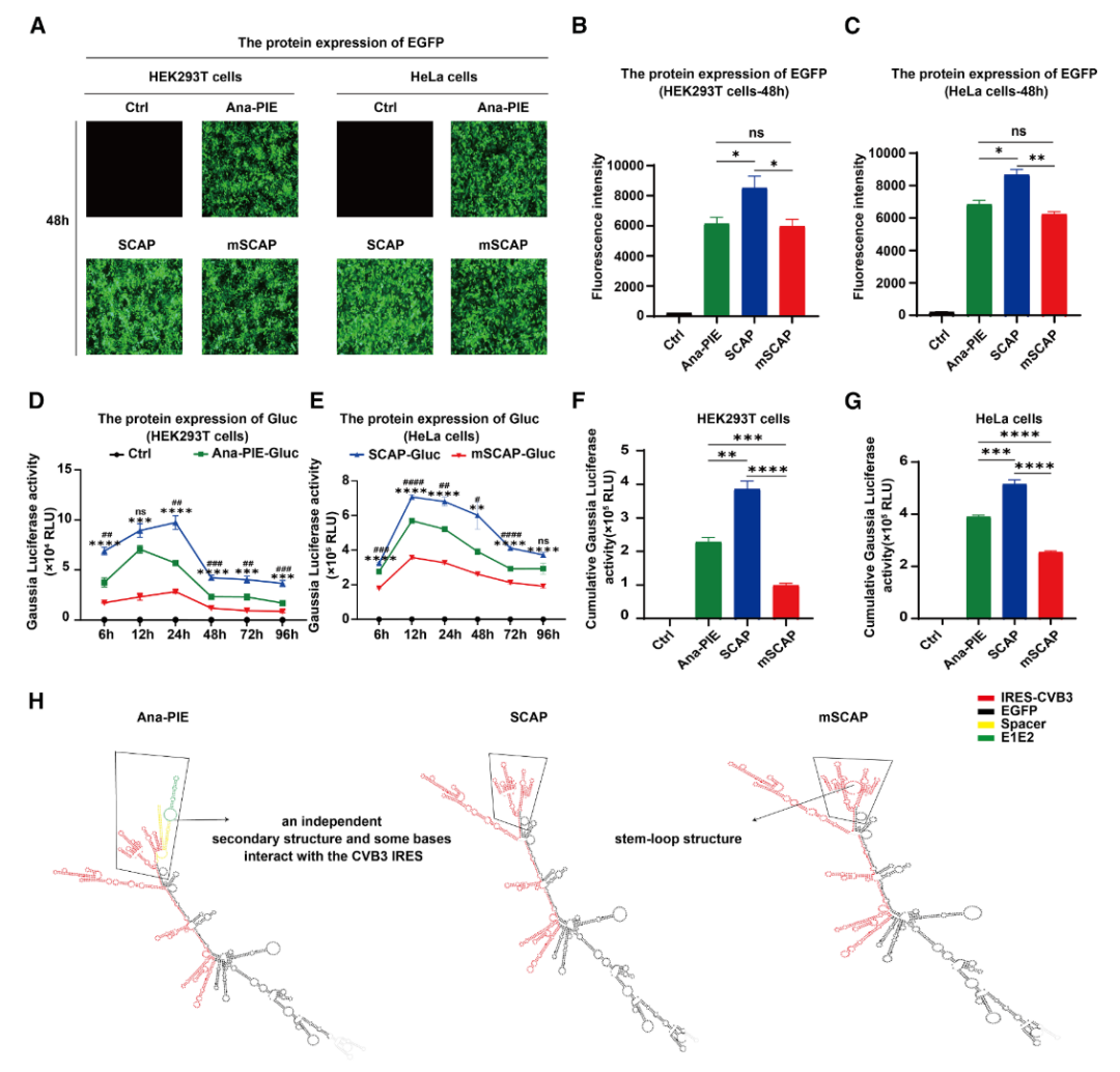
蛋白质表达对比
三种策略合成的CircEGFP和circGluc,递送至HEK293T和HeLa细胞后,在一定时间内,SCAP制备的circRNA具有更高的翻译活性。
通过研究IRES序列的完整性和预测circRNA的二级结构,团队猜测可能是由于Ana-PIE含有外源间隔区和E1E2序列,可形成独立二级结构,干扰IRES的功能,阻碍翻译启动,并导致较低的蛋白质产量。而SCAP避免引入形成额外二级结构的间隔区序列,维持了IRES的固有序列并避免额外的结构,可能有助于更有效地招募翻译起始因子,从而提高蛋白质产量。
mSCAP虽然促进了环化,但其改变了IRES的关键结构域。RNA结构分析显示,mSCAP合成的circRNA在IRES-CVB3结构域Ⅰ(启动翻译的关键区域)中的环化位点形成了茎环结构,其顺序和结构中断可能会削弱IRES招募翻译复合物的能力,导致蛋白质生产减少。
总之,SCAP在蛋白质表达方面优于Ana-PIE和mSCAP,这一优势可能源于SCAP合成的circRNA中没有外源序列,维持更天然、更少受干扰的IRES环境,这可能有助于获得更有利于核糖体招募的RNA结构,最终提高翻译效率。
图3 蛋白质产量的比较
稳定性对比
在稳定性方面,在HEK293T和HeLa细胞中,SCAP合成的circEGFP和cicGluc表达持久性与Ana-PIE产生的circRNA相当,表现出类似的半衰期,而mSCAP合成的circRNA稳定性略有提高。
mSCAP合成的circRNA的最小自由能(MFE)值高于Ana-PIE。mSCAP稳定性的提高可能归因于特定二级结构的形成,例如IRES-CVB3结构域I内环化位点的茎环。此外,在mSCAP中引入的精确突变可以增强某些区域的刚性或致密性,进一步保护circRNA免受降解。
图4 稳定性比较
免疫原性对比
免疫原性仍然是RNA治疗的关键考虑因素。一些研究表明,去除circRNA的外源“疤痕”序列会降低免疫原性,但谢志教授和孙彩军教授团队测试的细胞模型中,无痕和有痕策略合成的circRNA的免疫原性没有显著差异。SCAP、Ana-PIE及m1ψ修饰的线性mRNA,都未引起显著的先天免疫反应。
这表明,在特定情况下,无痕策略本身并不具有免疫学优势。团队表示,无论无痕策略、传统Ana-PIE,还是修饰的线性mRNA,都可以维持忽略不计的免疫原性,这在不增加不良免疫反应风险的情况下,为治疗设计提供了灵活性。
图5 免疫原性对比
对比Clean-PIE
团队还进一步对比了Clean-PIE策略。与SCAP和mSCAP类似,Clean-PIE策略可实现高环化效率和序列精确的连接,以及可获得较高纯度的产物。
稳定性方面,对比SCAP策略,Clean-PIE表现出较好的RNA稳定性,半衰期延长了1.16倍(图6E)。但在蛋白表达方面,Clean-PIE合成的circRNA蛋白产量稍逊于SCAP策略,在HEK293T细胞中,SCAP制备的circEGFP产生蛋白质产量是Clean-PIE制备circEGFP的1.8倍;在HeLa细胞中,是1.57倍(图6A-6C)。免疫原性方面,Clean-PIE与SCAP和mSCAP免疫原性相当,均体现较低的免疫原性。
总之,SCAP环化系统表现出比Clean-PIE更高的蛋白质产量,略短的半衰期,同时保持相当的环化效率和低免疫原性。这些结果强调了RNA稳定性和翻译效率之间的关键权衡,以及慎重选择和优化环化策略以满足治疗需求的必要性,特别是需要大量的蛋白质表达的应用。
图6 Clean-PIE、SCAP和mSCAP的比较
总结
该研究基于Ana-PIE策略,将E1E2序列整合至IRES区域内,开发了两种无痕circRNA环化系统:SCAP与mSCAP。这两种系统均可高效生成circRNA,其环化效率与广泛使用的Ana-PIE方法相当。研究表明,消除“疤痕”序列,特别是利用SCAP策略,可以在保持稳定性和最低免疫原性的同时,提高蛋白质产量。结果暗示精确复制原始E1E2序列并非实现高效环化的必要条件,这拓宽了无痕circRNA制备策略的设计灵活性与适用性。
该研究为优化circRNA生产提供了重要见解,尤其在平衡环化效率、蛋白质表达、稳定性和免疫原性方面,为circRNA体外合成策略的考量提供了重要见解,如关键调控元件的整合、稳定性与蛋白表达量的权衡、适用于疾病治疗的mRNA修饰设计等,有助于推动安全且高效的新型RNA疗法的开发。
原文链接:
https://www.cell.com/molecular-therapy-family/nucleic-acids/fulltext/S2162-2531(25)00141-6?_returnURL=https%3A%2F%2Flinkinghub.elsevier.com%2Fretrieve%2Fpii%2FS2162253125001416%3Fshowall%3Dtrue
参考资料:
[1]Qiu, Z., et al. (2022). Clean-PIE: a novel strategy for efficiently constructing precise circRNA with thoroughly minimized immunogenicity to direct potent and durable protein expression. Preprint at bioRxiv.
[2]0. Lee, et al. (2023). Efficient circular RNA engineering by end-to-end self-targeting and splicing reaction using Tetrahymena group I intron ribozyme. Mol. Ther. Nucleic Acids 33, 587–598.
[3]Qi, S., et al. (2024). Efficient circularization of protein-encoding RNAs via a novel cis-splicing system. Nucleic Acids Res. 52,10400–10415.
[4]Shen Y, et al(2025). Self-splicing RNA circularization facilitated by intact group I and II introns. Nat Commun. 16(1):7376.
[5]Chen L, et al(2025). Development and comprehensive evaluation of scarless circularization systems for circular RNA therapeutics. Mol Ther Nucleic Acids. 36(3):102587.
.png)