环状RNA因其稳定性和翻译潜力,被广泛认为是新一代RNA治疗的重要候选。然而,目前常用的体外合成方法往往伴随“疤痕序列”(scar),影响环化效率与功能。
2025年8月,大连理工大学林佳奇团队在 Molecular Therapy – Nucleic Acids 发表论文“Mechanistic insights into circularization via Anabaena group I intron-based scarless circular RNA”,基于 Anabaena group I intron,提出了一种“无疤痕”环化策略,并深入解析其分子机制。
研究团队利用 group I intron自剪接体系,成功构建scarless circRNA平台。相比传统T4 RNA ligase或permuted intron-exon (PIE) 系统,该策略避免了额外序列插入,显著提升环化精度,为环状RNA的应用提供新见解。
无疤痕环化设计可行但效率受限
研究团队基于 Anabaena group I 内含子,尝试通过重新设计IG序列来实现scarless circRNA环化。结果显示,优化后的设计能够获得无疤痕环状RNA并表达功能蛋白,但效率明显低于经典PIE方法。这提示scarless策略虽具可行性,但仍需进一步机制研究来提升环化效率。
图1 IG序列设计对环化效率的影响
高效无痕环化的新思路
研究表明,Anabaena group I 内含子的剪接机制依赖于结构环境与局部序列的协同作用:3′剪接位点识别主要取决于其与5′位点及邻近结构的相互作用,而非保守序列;5′剪接位点则通过IG配对和邻近同源臂的稳定作用实现精准识别。强配对可能破坏P1螺旋、降低效率,但缩短或优化同源臂可恢复甚至增强环化。该发现为构建高效、无scar的环状RNA提供了重要理论基础与优化策略。
图2 3′剪接位点的位置对剪接过程的影响
无痕环化:精准构建 circRNA
研究团队提出了 circRNA 无痕环化的设计规则,并在 IRES+Fluc 与 IRES+eGFP 上成功验证。通过合理选择剪接位点和短同源臂,circRNA 能够在不引入任何外源序列的情况下高效环化,效率与PIE法相当,并在细胞中表达功能蛋白,为精准 circRNA 设计提供了新思路。
图3 剪接位点序列特征及无痕circRNA构建的结论
环状RNA:天然低免疫原性
针对环状RNA免疫原性的争议,研究团队深入探讨了其免疫反应来源。结果显示,circRNA 本身天然低免疫原性,“scar”序列并非主要触发因素。实验进一步发现,免疫反应主要源于线性副产物,如 nicking RNA 或断裂片段。去除这些杂质后,纯化 circRNA 在细胞和小鼠体内均保持低免疫原性,同时可持续表达功能蛋白,凸显其在安全 RNA 药物开发中的潜力。
图4 疤痕对免疫原性的影响
修饰核苷酸对环状RNA的“双刃”作用
研究团队发现,在 circRNA 中掺入伪尿苷(N1-PseU)或其他修饰核苷酸可降低未纯化产品的免疫原性,但同时导致环化效率下降,并显著削弱 IRES 的翻译能力。完全替换会阻止环化,而低比例修饰虽然保留部分环化,却仍降低蛋白表达。
实验表明,修饰核苷对 circRNA 的免疫抑制作用有限,而对结构和功能的负面影响更突出,提示在 circRNA 设计中需谨慎平衡免疫性和表达效率。
图5 修饰核苷酸掺入对circRNA的影响
无痕circRNA应用新方向:分子海绵
团队应用 scarless 方法成功生成小型治疗 circRNA——circFBXW4,用于抑制结直肠癌相关 miRNA。相比传统 PIE 方法,scarless circRNA 不引入异源序列,保持天然二级结构,精准形成 miRNA 结合位点,且在细胞中降解更慢,展现出更高稳定性。
免疫原性测试表明,‘scar’ 的存在并不增加免疫反应,凸显 scarless 方法在小型治疗 circRNA 制备中的优势和潜力。
图6 通过无疤痕方法构建circFBXW4 RNA
无痕circRNA:高效蛋白翻译
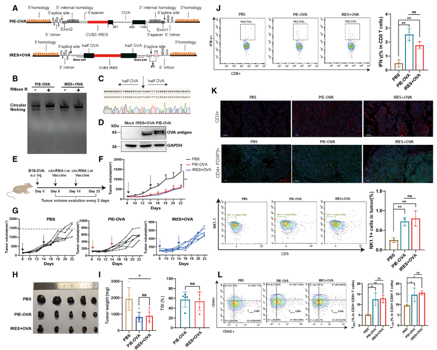
团队成功利用 scarless 方法制备了翻译型 OVA circRNA,用于肿瘤疫苗。相比传统 PIE 方法,scarless circRNA 精准形成、无异源序列,能够有效翻译蛋白质并激活免疫系统。
小鼠实验显示,circRNA 疫苗显著抑制肿瘤生长,增强 CD8⁺ T 细胞和 NK 细胞浸润,同时建立持久免疫记忆,凸显 scarless 方法在大分子治疗 circRNA 制备和癌症免疫治疗中的潜力。
图7 无疤痕circRNA肿瘤疫苗试验
总结
研究表明,基于“无痕”方法的环状RNA不仅能避免引入外源序列,实现精准环化,还保持了天然低免疫原性优势。该方法可灵活应用于小分子治疗性circRNA的制备,同时也适用于长链翻译型circRNA,如用于癌症疫苗和蛋白替代治疗,能够高效表达目标蛋白并激活强烈的免疫应答,从而为环状RNA的安全高效应用提供了新的技术平台。
原文链接:
https://www.cell.com/molecular-therapy-family/nucleic-acids/fulltext/S2162-2531(25)00180-5?_returnURL=https%3A%2F%2Flinkinghub.elsevier.com%2Fretrieve%2Fpii%2FS2162253125001805%3Fshowall%3Dtrue
文章来源于RNAScript
.png)