含溴结构域和额外终端域(Bromodomain and Extra-Terminal,BET) 家族蛋白是重要的表观遗传调控因子。过去15年里,有70余项临床试验研究BET抑制剂(BETi)在实体肿瘤中的应用;但因耐药问题频发,超半数的试验被迫终止。研究发现不同肿瘤的耐药途径不同:肺癌和前列腺癌主要为原发性耐药;急性白血病和三阴性乳腺癌则多为获得性耐药[1]。因此,亟待开发新的治疗策略,以挽救肿瘤耐药导致的BETi研发颓势。
2025年7月1日,彭勇团队在PNAS杂志在线发表了题为A circular RNA overcomes acquired resistance to BET inhibitors by antagonizing IGF2BP2-mediated c-MYC translation in TNBC的研究论文。
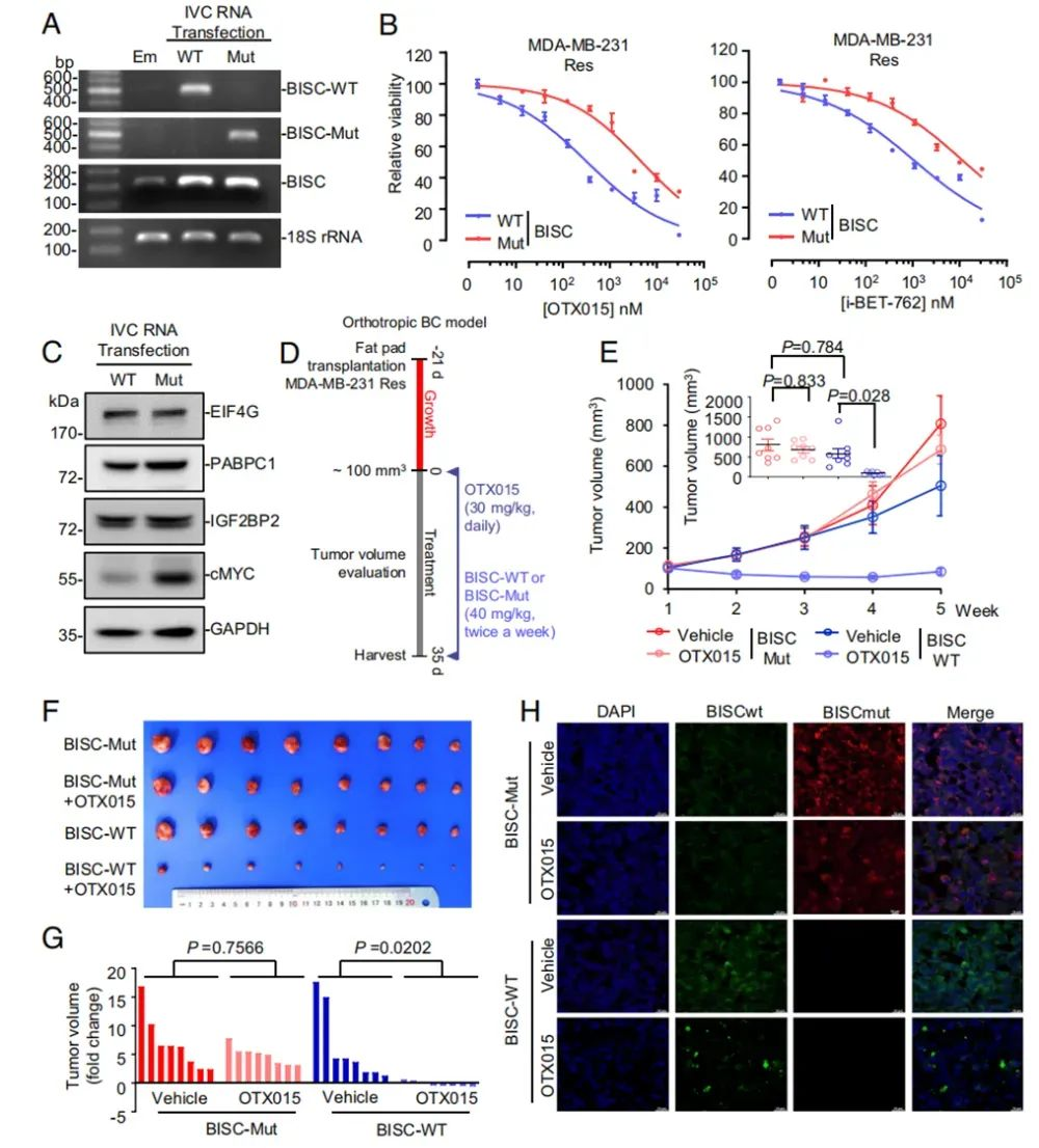
在非小细胞肺癌BETi原发耐药工作的基础上[2],研究团队利用三阴乳腺癌BETi的获得性耐药细胞株,证实RNA结合蛋白IGF2BP2通过促进癌基因c-MYC的翻译驱动耐药形成。由于IGF2BP2难以进行小分子靶向干预,研究者采用RNA免疫沉淀测序(RIP-Seq)技术,鉴定到具有独特”CAC-linker-XGGX”结合基序的环状RNA(命名为BISC)。该基序帮助BISC精准识别IGF2BP2(而非其家族成员IGF2BP1或IGF2BP3),阻止IGF2BP2与c-myc mRNA的结合,进而抑制c-MYC的蛋白翻译过程。
体外制备的BISC适配体RNA,能协同临床阶段的BETi OTX015抑制耐药三阴乳腺癌的生长,同时避免了传统基因疗法的毒副作用。该研究为克服靶向治疗耐药性提供了新策略:利用circRNA稳定性和特异性靶向传统”不可成药”的RNA结合蛋白,为RNA疗法的开辟了新的应用方向。
近年来,研究提示circRNA在肿瘤转移和耐药过程中发挥关键作用。彭勇团队前期研究揭示了circRNA通过与RNA结合蛋白(RNA-binding protein, RBP)形成复合机器调控上皮-间质细胞转化(EMT)和肿瘤转移的重要作用[3, 4],证明了circRNA作为RBP功能的重要调控因子参与肿瘤进展。然而,能否通过circRNA对RBP的生物学功能进行定向干预,达到肿瘤治疗的目的,仍是亟待阐明的关键问题。研究团队首先发现IGF2BP2在三阴乳腺癌对BETi耐药中起关键作用,接着,通过RNA免疫沉淀测序(RIP-seq)技术,筛选出耐药前后与IGF2BP2互作改变的circRNA分子,发现BISC与IGF2BP2的结合在耐药后显著降低,提示BISC可能作为IGF2BP2的内源性适配体,调控BETi的耐药过程。
尽管已有报道circRNA结合IGF2BP2及其家族蛋白,通常是通过m6A相关的基序或CAUH基序实现结合,这些基序无差别地靶向IGF2BP1/2/3,选择性较低[5]。这种低选择性在临床应用中可能引发毒副作用。
因此,研究团队特别关注circRNA适配体对RNA结合蛋白(RBP)的选择性。通过序列保守性分析发现,IGF2BP2的KH3/KH4结构域与同家族的其他蛋白存在较大差异,且研究表明IGF2BP2可通过该结构域选择性结合包含”CAC-linker-XGGX”基序的mRNA底物[6]。该基序在随后的研究中被证实是BISC选择性结合IGF2BP2的关键;而且,将上述基序引入到其他circRNA中,能赋予circRNA选择性结合IGF2BP2的能力。这进一步证实该基序在介导IGF2BP2互作中的重要性,为基于”CAC-linker-XGGX”基序开发IGF2BP2核酸药物提供了重要线索。
为探索BISC用于RNA治疗的可行性,研究人员在乳腺癌原位动物模型中,通过尾静脉递送体外合成的BISC分子。RNA荧光原位杂交(RNA FISH)证实BISC能特异性富集至肿瘤组织中,并显著增强耐药肿瘤对BET抑制剂的敏感性。这表明,开展BISC+BETi的联合治疗策略有望克服三阴乳腺癌的临床耐药问题,具有较大的临床转化潜力。
图1. 基于BISC的RNA疗法有效克服TNBC对BET抑制剂的耐药。
总结
综上,该研究揭示了IGF2BP2介导的c-MYC mRNA翻译增强是导致三阴乳腺癌BETi耐药的重要机制,并证实通过circRNA适配体选择性抑制IGF2BP2介导的翻译过程能有效逆转三阴乳腺癌的耐药过程,为开发靶向RBP的circRNA适配体药物提供了必要的前期佐证。
四川大学华西医院分子肿瘤学研究中心的郭佳维副研究员为该论文的第一作者,彭勇教授为论为通讯作者。
原文链接:
https://www.pnas.org/doi/10.1073/pnas.2504320122
参考文献:
1. J. Guo, Q. Zheng, Y. Peng. BET proteins: Biological functions and therapeutic interventions.Pharmacol Ther. 243, 108354 (2023).https://doi.org:10.1016/j.pharmthera.2023.108354
2. J. Guo, et al. BCL6 confers KRAS-mutant non-small-cell lung cancer resistance to BET inhibitors. J. Clin. Invest.131(1), e133090 (2021).https://doi.org:10.1172/JCI133090
3. K. Li, et al. A circular RNA activated by TGFβ promotes tumor metastasis through enhancing IGF2BP3-mediated PDPN mRNA stability. Nat. Commun.14(1), 6876 (2023).https://doi.org:10.1038/s41467-023-42571-1
4. S. Chen, et al. circNEIL3 inhibits tumor metastasis through recruiting the E3 ubiquitin ligase Nedd4L to degrade YBX1. Proc Natl Acad Sci U S A.120(13), e2215132120 (2023).https://doi.org:10.1073/pnas.2215132120
5. B. Li, et al. circNDUFB2 inhibits non-small cell lung cancer progression via destabilizing IGF2BPs and activating anti-tumor immunity. Nat. Commun. 12(1), 295 (2020). https://doi.org:10.1038/s41467-020-20527-z
6. J. Biswas, et al. The structural basis for RNA selectivity by the IMP family of RNA-binding proteins. Nat. Commun. 10(1), 4440 (2019).https://doi.org:10.1038/s41467-019-12193-7
.png)