骨关节炎(Osteoarthritis,OA)是一种以软骨退化和软骨下骨稳态失衡为特征的常见关节疾病。OA引发的促炎介质(如TNFα和IL-1β)、细胞粘附素和机械应力等可以激活NF-κB信号通路,该信号通路又通过各种机制参与OA病理过程。因此,NF-κB信号通路被认为是OA的治疗靶点。
抑制NF-κB信号通路的药物大多数是靶向COX 2和PGE2的短效抗炎和镇痛剂[1]。但由于目前治疗药物的不稳定性,容易被快速清除,导致长期疗效不足,OA的有效局部治疗仍具有挑战性。
环状RNA(circRNA)为蛋白质药物提供了稳定、持久表达的表达平台,而circRNA药物需要配合高效、稳定、安全的递送策略。水凝胶植入和注射是软骨修复的目前OA治疗药物的主要载体,为负载不同生长因子和干细胞原位重建软骨及骨软骨界面提供了平台。
2025年7月11日,第四军医大学西京医院Chongfei Yang、西安交通大学Yu Luo联合第四军医大学Qinhao Wang在J Control Release期刊上发表研究论文:Injectable microenvironment-responsive hydrogels encapsulating engineered NF-κB-targeting circular RNA for osteoarthritis therapy。研究开发了一种微环境智能响应型药物系统circ-srIκBα@LNP-SHC,其利用修饰的脂质纳米颗粒(LNP)包封体外合成的编码P65超阻遏物srIκBα的环状RNA(circRNA),并构建交联基质金属蛋白酶(MMP)敏感底物肽的丝素蛋白复合水凝胶(SHC)负载circ-srIκBα@LNP。circ-srIκBα@LNP-SHC具有良好的细胞特异性、高稳定性和低免疫原性,在OA治疗中显示出巨大的潜力,为OA治疗提供了一种新的策略。
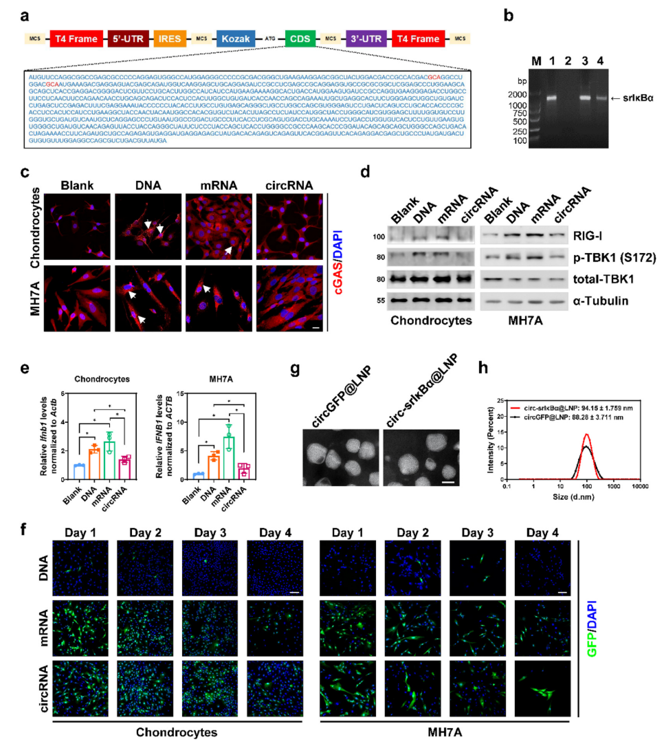
circ-srIκBα的设计与合成
核因子超阻遏物抑制剂κBα(srIκBα)是一种在特定磷酸化位点突变(Ser32和Ser36被Ala取代)发生突变的工程化IκBα蛋白,使IκBα发挥显性抑制作用,并延长半衰期。srIκBα可以防止NF-κB易位到核中,是有效的NF-κB阻断剂[2]。
研究设计并体外合成了编码srIκBα的circRNA。在原代大鼠关节软骨细胞、人滑膜成纤维细胞系MH7A和NIH/3 T3中的验证结果表明,与常规DNA和mRNA相比,circRNA形式的药物表现出更低的免疫原性和更高的稳定性。
circ-srIκBα@ LNP的设计与合成
全身给药对于OA治疗效率较低。直接注射到受影响关节中的方式效果相对有效,但也存在挑战:①注射后被细胞快速摄取和酶清除,导致关节腔内的药物积累和积累量较低;②容易从关节的渗漏或通过滑膜血管和关节炎的清除,导致药物在该区域的半衰期和停留时间缩短;③关节组织内密集排列的胶原蛋白和蛋白聚糖,以及高度带负电荷的糖胺聚糖,形成屏障,使药物难以渗透到软骨中。
缀合软骨细胞亲和肽的纳米颗粒可以延长在软骨内保留时间,是OA治疗的理想候选物。因此,研究设计了负载有胶原II靶向肽的LNP。另外,为了双重靶向软骨细胞和成纤维样滑膜细胞(FLS),研究还在LNP的表面上掺入靶向FLS的anti-FAP-scFv。体外和体内研究表明,负载双配体的LNP可以有效双重靶向软骨和滑膜,从而显著增强LNP的细胞特异性。
图1 circ-srIκBα的设计、合成与表征。
SHC水凝胶制备
水凝胶由于其可调控的机械性能和较高的含水量,在再生医学中体现明显的优势。丝素蛋白(SF)是一种来源于蚕茧的天然生物聚合物,具有良好的生物相容性、温和的免疫反应和可控的理化性质和生物降解性。
研究将SF与透明质酸(HA)、硫酸软骨素(CS)复合制备复合水凝胶(SHC),用于负载circsrIκBα@LNP,体现良好的生物相容性、极低的免疫原性和缓慢的降解速率,可延长药物滞留时间。
OA关节微环境中含有高浓度的MMP13,因此研究利用可被MMP13降解的特异性肽底物桥接复合水凝胶和circ-srIκBα@LNP,以实现OA微环境响应性作用。体外合体内验证结果表明,circ-srIκBα@LNP-SHC可以响应关节微环境中MMP13的浓度,智能释放药物,并有效将药物递送到FLS和软骨细胞。
图2 丝素蛋白提取及SHC复合水凝胶制备。
Circ-srIκBα@LNP-SHC功能体外验证
在软骨细胞模型中,存在MMP13的circ-srIκBα@LNP-SHC显著加速了LNP释放,在72小时蛋白释放率超过80%,而无MMP13的SHC释放率仅约20%。Circ-srIκBα@LNP-SHC可以显著抑制P65核转移、减轻炎症和MMPs,具有强效抗炎能力。
Circ-srIκBα@LNP-SHC功效体内验证
水凝胶包被的LNPs在OA小鼠模型关节内滞留时间延长至8天(游离LNPs仅4天),且骨性关节炎大鼠关节中水凝胶的降解率显著高于健康大鼠。双重靶向LNP在体内体现显著的软骨和滑膜细胞特异性,软骨和滑膜内递送率比非靶向LNP高约5倍。
研究将circ-srIκBα@LNP-SHC原位注射到OA大鼠模型的关节中,4周后,circ-srIκBα@LNP-SHC给药组显著维持了股骨和胫骨软骨下骨的完整性,同时减轻了胫骨平台损伤,体现卓越的抗OA疗效和软骨修复能力。
Circ-srIκBα@LNP-SHC显著下调核定位的P65,可显著抑制NF-κB信号通路,并有效抑制OA相关炎症介质和基质降解酶的表达,逆转OA相关基因的表达谱。
图3 circ-srIκBα@LNP-SHC在OA大鼠模型中表现出显著的促进软骨修复和减轻软骨损伤的作用。
Circ-srIκBα@LNP-SHC治疗人OA潜力
针对接受全膝关节置换术的患者的内侧股骨髁获得的培养人OA软骨外植体,用circ-srIκBα@LNP-SHC处理7天,可以有效抑制人OA软骨中的P65核定位,减少MMP13阳性面积,增强COL2A和聚集蛋白聚糖的表达,轻微上调SOX9水平,同时抑制COL10A和RUNX 2(软骨细胞肥大和ECM钙化的标志物)的表达。总之,这些结果证明了circ-srIκBα@LNP-SHC在人类OA的治疗中具有潜在功效。
图4 circ-srIκBα@LNP-SHC对人OA软骨外植体的治疗作用。
总结
研究针对OA病理微环境的特点,开发了一种水凝胶负载LNP-circRNA的智能递送系统,并评价了该复合水凝胶负载circ-srIκBα的体内外性能。通过对设计和合成环状RNA药物、掺入软骨靶向肽和anti-FAP单链抗体的LNP以及MMP13底物肽交联的水凝胶,研究成功地提高了OA治疗药物的持续性、安全性、靶向性、稳定性和药物释放可控性。circ-srIκBα@LNPSHC在缓解OA和软骨修复方面表现出了巨大的潜力,是一种先进的基于纳米技术的OA潜在疗法。
原文链接:
https://www.sciencedirect.com/science/article/pii/S0168365925006601?via%3Dihub
参考文献:
[1]M.J. Yin, Y. Yamamoto, R.B. Gaynor, The anti-inflammatory agents aspirin and salicylate inhibit the activity of I(kappa)B kinase-beta, Nature 396 (6706) (1998) 77-80.
[2]H. Suetsugu, et al., Nuclear factor {kappa}B inactivation in the rat liver ameliorates short term total warm ischaemia/reperfusion injury, Gut 54 (6) (2005) 835-842.
.png)