诱导多能干细胞(iPSC)技术可减轻同种异体移植物的免疫原性并发症,且可绕过与胚胎干细胞(ESC)相关的伦理问题,彻底改变了再生医学。而成纤维细胞向iPSC的重编程仍面临递送效率低、操作复杂、临床可行性低、基因整合等问题。
非基因整合的瞬时重编程是一种很有前景的策略,特别是使用DNA或RNA构建体。然而,传统的转染方法(脂质体转染或标准电穿孔),通常效率较低或细胞毒性较大,阻碍大规模、可重复的iPSC生成。
纳米电穿孔技术(Nanopore-based electroporation;NanoEP),可更温和、可靠地递送大分子(包括DNA和RNA),开辟了新的递送策略研究前沿。纳米电穿孔技术可通过微调膜孔隙率、厚度和孔密度,以调节电场分布和瞬时膜渗透性进行优化。
近日,国家纳米科学中心曹宇虹研究团队在Nano Lett上发表研究论文:Nanopore-Based Electroporation Enables High-Efficiency, Rapid RNA-Mediated Reprogramming of Primary Fibroblasts into Human iPSCs。研究开发了一种纳米电穿孔(NanoEP)系统,将分别编码重编程因子(OCT4、SOX2、KLF4、c-MYC、LIN28A和NANOG)的六种环状RNA(circRNA)转染至人成纤维细胞中,从而快速、高效地建立了稳定的iPSC细胞系。该研究表明NanoEP系统结合circRNA技术可作为一种快速、有效和安全的细胞重编程策略,有望用于iPSC的大规模生成,促进iPSC的临床应用。
NanoEP平台设计
研究通过设计NanoEP器械、优化纳米孔膜参数和精确控制电压,在纳米孔区域中选择性地诱导膜穿孔,同时保持细胞膜的完整性。该方法通过减少纳米级限制电场和更紧密的细胞-孔隙相互作用,以提高电穿孔技术的准确性。平台在纳米孔位点处的脂质双层的受控变形,瞬时形成孔,允许药物进入,之后膜由于最小化的机械应力而快速重新封闭。
图1 NanoEP用于circRNA重编程的机制。
高效低毒的RNA递送参数优化
通过筛选优化NanoEP的电压、频率和脉宽等参数,最终使NanoEP以高效率持续转染人原代成纤维细胞,并不损害mRNA和circRNA的完整性。传统方法相比,NanoEP对mRNA和circRNA的转染效率更高,在低电压下实现>90%的转染效率,维持更强的细胞活力并最大限度减少促炎细胞因子释放(IL-6和IL-18)。
circRNA介导成纤维细胞向iPSCs的重编程
与线性mRNA相比,circRNA稳定性更高和免疫原性更低,可增强重编程效果。研究利用优化的NanoEP平台将分别编码六种重编程因子(OCT4、SOX2、KLF4、c-MYC、LIN28A和NANOG)的circRNA混合物转染至原代人成纤维细胞中,以评估其应用能力。NanoEP递送circRNA介导的重编程,使成纤维细胞在10-14天内高效、快速地重编程为稳定的iPSC细胞系,重编程率>100%,效果显著优于saRNA和附加型电穿孔介导的重编程。
图2 NanoEP介导的circRNA递送用于成纤维细胞重编程。
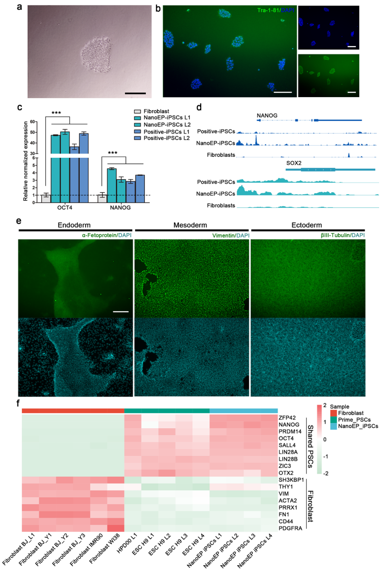
NanoEP介导的iPSCs的表征
通过分析核型、基因表达和染色质开放水平、转录组和多功能性标志物,结果表明经过重复NanoEP转染circRNA重编程的成纤维细胞可以成功转化为具有正常核型、稳健的多能性标志物表达和三系分化潜力的稳定iPSC细胞系。
图3 NanoEP介导的circRNA重编程产生多能性和基因组稳定性的iPSC。
总结
研究通过优化可重复递送的NanoEP系统,将分别编码六种重编程因子的circRNA高效转染到人成纤维细胞中,实现了高效的重编程,更安全、可扩展地生成iPSC细胞系。该策略可以满足细胞疗法的关键需求,其强大的性能支持更广泛的用途,如复杂细胞模型开发。此外,NanoEP的高效性与安全性结合circRNA的稳定性,有望进行直接的谱系转换以大规模生成iPSCs库用于药物筛选,以及实现体内重编程,进一步加速iPSC技术向广泛的临床和工业应用转化。
原文链接:
https://pubs.acs.org/doi/10.1021/acs.nanolett.5c01219#
.png)