病理性心肌肥大是心脏在持续病理刺激下的一种代偿性变化,表现为心肌细胞体积增大、心室壁不对称增厚、心肌纤维化、心功能下降,若得不到及时改善将发展为不可逆的心力衰竭。病理性心肌肥大发病机制复杂,目前尚未完全阐明,仍缺乏特效治疗手段。
环状RNA由前体mRNA通过反向剪接形成,可通过多种途径调控基因表达水平,参与各类生理、病理过程的发展。高通量测序数据显示心脏中存在大量环状RNA,其中有众多环状RNA的表达会响应病理刺激发生显著改变,然而它们是否参与病理性心肌肥大发病过程以及在其中的作用机制犹未可知。
2025年4月17日,《Circulation Research》(IF=16.5)发表了青岛大学青岛医学院王建勋教授团队的研究论文,题为:Novel Truncated Peptide Derived From circCDYL Exacerbates Cardiac Hypertrophy。该研究首次阐明了来源于cdyl(chromodomain Y-like)基因的心脏环状RNA-circCDYL在诱导病理性心肌肥大发病中的关键调控作用,并揭示了circCDYL在m6A修饰的调节下通过翻译截短型CDYL多肽-tCDYL-100激活促肥大基因rhoa和nppb转录的机制。
亮点
1.circCDYL促进心肌细胞肥大。
2.在心肌细胞中circCDYL可通过翻译tCDYL-100多肽发挥促心肌肥大作用。
3.病理刺激可激活心肌细胞中m6A甲基转移酶METTL3(Methyltransferase-like protein 3)对circCDYL进行m6A修饰,在m6A reader-YTHDF3(YTH domain-containing family protein 3)的介导下起始circCDYL的翻译过程。
4.在心肌细胞中tCDYL-100与CDYL竞争结合转录共抑制因子REST(RE1-silencing transcription factor),抑制REST进入细胞核以及REST-CDYL-EHMT2(Euchromatic histone-lysine N-methyltransferase 2)转录抑制复合物的形成,激活rhoa和nppb的转录。
病理性心肌肥大相关circCDYL的筛选和鉴定
研究团队从心脏高通量环状RNA测序数据中筛选出了在心脏中高表达、物种间高保守以及在压力过载刺激下表达显著改变的三个环状RNA合集,将同时存在于三个合集中的circCDYL作为潜在的病理性心肌肥大相关环状RNA进行研究(图1A)。qPCR检测显示相较于心脏成纤维细胞,circCDYL更多地表达于心肌细胞中(图1B)。研究者进一步通过双向PCR扩增配合sanger测序证实了circCDYL由cdyl基因长660 nt的2号外显子通过反向剪接生成(图1C-1D),并利用核酸外切酶RnaseR耐受实验验证了circCDYL的环状结构(图1E)。荧光原位杂交显示circCDYL定位于心肌细胞的细胞质中(图1F)。
图1 circCDYL的筛选和鉴定
circCDYL促进心肌细胞肥大
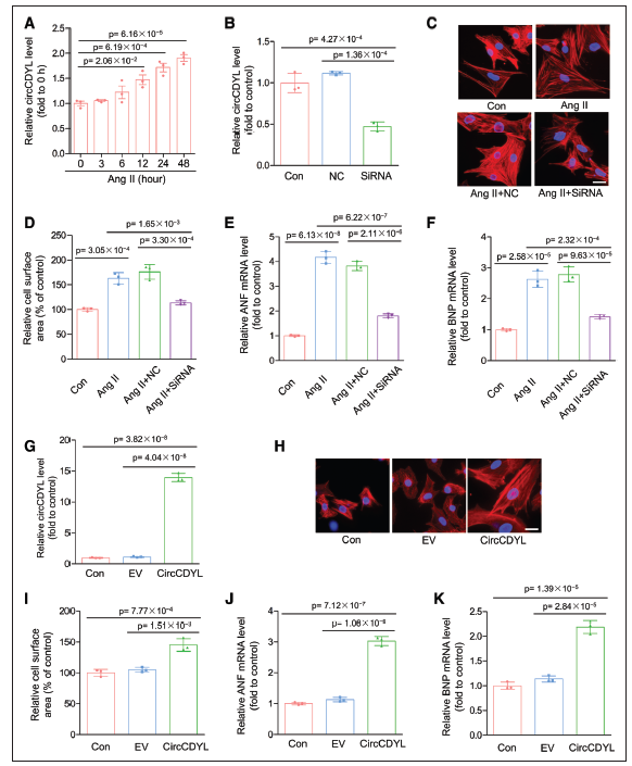
研究者接下来利用Ang II (Angiotensin II)处理心肌细胞,以在体外模拟病理性刺激诱导心肌细胞肥大的过程,并在体外水平对circCDYL在心肌细胞肥大中的作用进行了验证。实验结果显示,随着Ang II作用时间的延长,circCDYL在心肌细胞中的表达水平不断上升(图2A)。在心肌细胞中敲减circCDYL可显著抑制Ang II(Angiotensin II)诱导的心肌细胞肥大(图2B-2F);反之,在心肌细胞中过表达circCDYL可导致心肌细胞肥大的发生(图2G-2K)。上述结果证明circCDYL具有促进心肌细胞肥大的功能。
图2 circCDYL促进心肌细胞肥大
circCDYL编码tCDYL-100
研究者对circCDYL作用机制进行了探索。虽然AGO2-IP(AGO2 Immunoprecipitation)和RNA-pulldown实验结果显示在心肌细胞中circCDYL可能并不作为典型的miRNA海绵或蛋白支架发挥作用,然而研究者还发现circCDYL序列中存在一个保守的潜在ORF,可能编码一条长度为100 aa的多肽-tCDYL-100,其序列与CDYL蛋白高度重合。软件预测显示circCDYL具有较高的蛋白编码潜能,并且在假定的起始密码子前有一个保守的、高置信度的m6A修饰位点,这对于环状RNA翻译的起始是至关重要的(图3A-3D)。为了验证circCDYL能否编码tCDYL-100,研究者对circCDYL表达载体进行改造,在该潜在ORF终止密码子前融合了Flag-tag编码序列。利用Flag抗体可通过免疫印迹在转染此改造载体的细胞中检测到与推定的Flag-tCDYL-100分子量一致的蛋白的表达,同时通过质谱分析从对应的蛋白条带中鉴定出tCDYL的肽段(图3E)。而突变ORF中的起始密码子后则无法检测到此蛋白的表达(图3F)。研究者还制备了tCDYL-100多克隆抗体,通过免疫印迹在心肌细胞中检测到了内源性tCDYL-100的表达,而且tCDYL-100的表达量在转染circCDYL表达载体后显著提升(图3G),由此证明了circCDYL在心肌细胞中可翻译生成tCDYL-100。
图3 circCDYL编码tCDYL-100
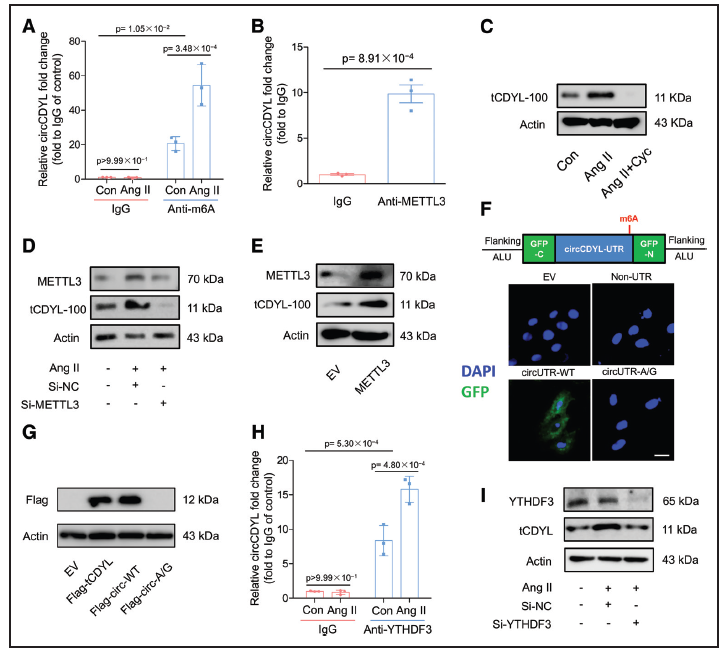
circCDYL的翻译受m6A修饰的调控
为了探究调节circCDYL翻译过程的具体机制,研究者首先验证了circCDYL的m6A修饰情况,发现在心肌细胞中circCDYL受到了较高程度的m6A修饰,且修饰水平会随Ang II刺激进一步升高(图4A)。通过进一步研究发现,Ang II刺激可激活心肌细胞中的m6A甲基化修饰的核心酶METTL3,促进其对circCDYL进行m6A修饰,进而启动circCDYL的翻译(图4B-4E),而报告基因实验和点突变实验表明起始密码子前的m6A修饰对于circCDYL的翻译是不可或缺的(图4F-4G)。研究者还利用RNA pull-down实验和基因敲降证明了YTHDF3介导了circCDYL的翻译(图4H-4I)。
图4 circCDYL的翻译受m6A修饰调控
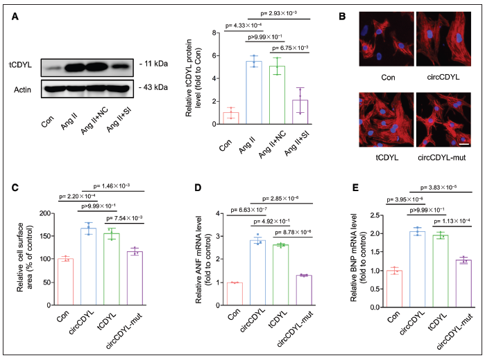
circCDYL藉由tCDYL-100发挥促肥大功能
研究者对tCDYL-100在心肌细胞肥大过程中的功能进行了检测,发现与circCDYL的效果相似,过表达tCDYL可直接因其心肌细胞肥大,而通过点突变起始密码子废除circCDYL的蛋白编码能力可有效抑制circCDYL对心肌细胞肥大的诱导作用(图5A-5E)。由此可知,circCDYL藉由tCDYL-100发挥促肥大功能。
图5 circCDYL藉由tCDYL-100发挥促肥大作用
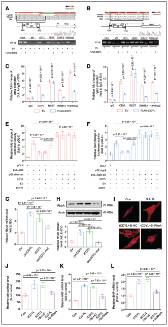
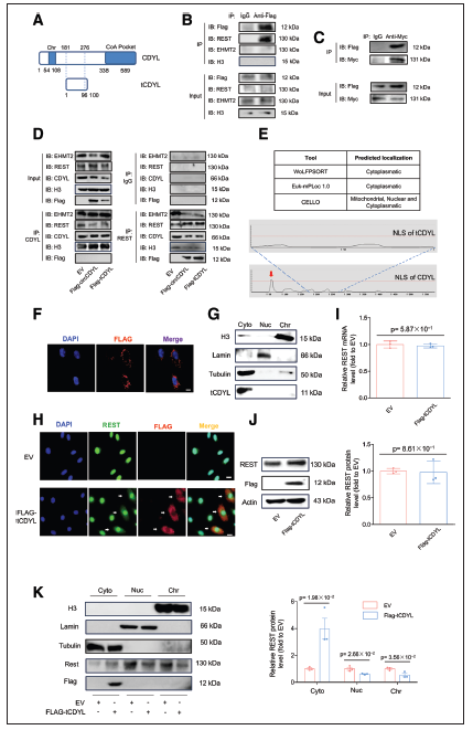
tCDYL与CDYL竞争结合REST
研究者接下来对tCDYL-100的作用机制展开了研究。由于tCDYL-100的序列与CDYL高度重合,缺少明显的特异性末端(图6A),研究者猜想tCDYL可能具有与CDYL相似的蛋白结合模式和作用机制,并通过免疫沉淀实验发现tCDYL-100能够与CDYL竞争结合REST、破坏REST-CDYL-EHMT2转录抑制复合体的形成(图6B-6D)。随后研究者进一步通过免疫荧光染色、细胞组分分离等实验证明了tCDYL-100定位于心肌细胞的细胞质中,可在不影响REST表达的前提下将REST滞留在细胞质中,阻碍其功能的发挥(图6F-6K)。
图6 tCDYL-100与CDYL竞争结合REST
tCDYL-100激活促肥大基因转录发挥功能
由于CDYL与REST可抑制促肥大基因rhoa和nppb的转录,研究者随即检测了tCDYL-100对rhoa和nppb转录的影响。染色质免疫沉淀和双荧光素酶报告基因实验结果表明tCDYL能够阻碍REST-CDYL-EHMT2复合物靶向rhoa和nppb的启动子、降低启动子区域的组蛋白甲基化修饰水平并提高启动子的转录活性(图7A-7F)。而过表达circCDYL或tCDYL-100可促进RhoA的表达(图7G-7H),进一步证明了tCDYL-100对RhoA的调控作用。在心肌细胞中同时敲减RhoA可显著减弱过表达tCDYL-100的促肥大效果(图7I-7L)。上述表明了tCDYL-100通过促进促肥大基因的转录发挥作用。
图7 tCDYL-100通过促进促肥大基因的转录发挥作用
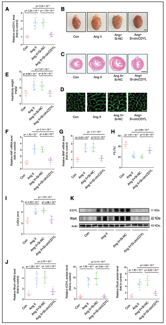
心肌特异性沉默circCDYL可有效抑制病理性心肌肥大
最后研究者在动物水平对circCDYL和tCDYL-100的功能进行了验证。首先,研究者通过由cTnT启动子驱动的circCDYL干扰腺相关病毒(AAV)特异性沉默小鼠心肌中的内源性circCDYL(图8A),发现抑制心肌中的circCDYL可显著缓解Ang II诱导的病理性心肌肥大和心功能的损害、降低ANP、BNP、RhoA和tCDYL-100的表达水平(图8B-8K)。另一方面,利用AAV在心肌中特异性过表达tCDYL-100可直接引起病理性心肌肥大并上调ANP、BNP和RhoA的表达水平。这些在体研究结果与细胞水平研究结果相一致,进一步证明了circCDYL通过产生tCDYL-100调控病理性心肌肥大的发生发展。
图8 沉默circCDYL可抑制病理性心肌肥大
结论
综上,该研究发掘出了调控病理性心肌肥大的关键环状RNA,阐明了环状RNA-circCDYL在病理性心肌肥大中的功能以及环状RNA通过编码多肽调控病理性心肌肥大的新机制,鉴定出能够促进病理性心肌肥大发病发展的新多肽,揭示了在病理性心肌肥大中以环状RNA为核心、m6A修饰和组蛋白甲基化修饰参与互作的基因表达调控通路。该研究的研究结果有望为病理性心肌肥大的防治提供新的思路和靶点。
原文链接:
https://doi/10.1161/CIRCRESAHA.124.325573
.png)