circRNA研究已经经历了多年的飞速发展,circRNA作为miRNA Sponge的功能模型报道也越来越多,如何在这个模型研究的基础上更深入的探索circRNA的机制的问题越来越受到重视。最近发表在Molecular Cancer杂志的一篇文章除了报道miRNA Sponge功能,还对所研究的circRNA的来源机制进行了分析。文章的通讯作者是重庆医科大学的陈俊霞教授。该文章报道发现三阴性乳腺癌中circSEPT9高表达,且与不良预后有关。机制方面,circSEPT9通过竞争性结合miR-637,激活LIF/STAT3通路,作者还发现E2F1和EIF4A3分别结合了SEPT9基因的启动子和转录前体RNA,对circSEPT9的生成有调控作用([1])。

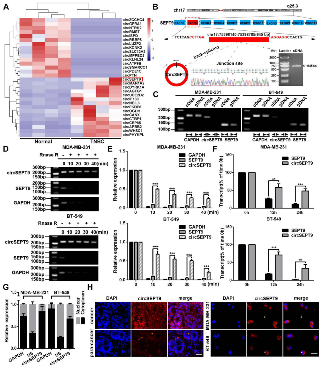
三阴性乳腺癌中circSEPT9表达鉴定
作者通过4对三阴性乳腺标本的癌和癌旁组织的测序分析,发现了一些癌组织特异性高表达的circRNA分子,其中包括circSEPT9。circSEPT9由SEPT9基因的第二外显子环化形成,主要定位于胞质。

图1 三阴性乳腺癌中circSEPT9表达鉴定([1])
E2F1与EIF4A3参与调控circSEPT9的生成
circRNA具有组织和疾病特异性的表达特征,本文的工作中发现了circSEPT9在三阴性乳腺癌中特异性高表达,那么是什么机制介道了这一特异性变化呢?探索circSEPT9的生成机制可以回答这个问题。作者发现在MDA-MB-231和BT-549细胞中过表达和敲降E2F1可以影响SEPT9的表达,表明E2F1参与了SEPT9的转录。荧光素酶报告基因也证明了这一点,将SEPT9启动子区做成荧光素酶报告基因,如果将其中的E2F1结合位点突变,可显著影响下游基因的转录。ChIP实验也验证了E2F1结合在SEPT9启动子区。
circInteractome数据库预测了circSEPT9侧翼内含子的RBP结合位点,发现在两次存在EIF4A3的结合位点。RIP实验证明了EIF4A3结合SEPT9前体RNA。过表达EIF4A3可显著增加circSEPT9的表达,而干扰EIF4A3则显著抑制circSEPT9的表达。

图2 E2F1与EIF4A3参与调控circSEPT9的生成([1])
三阴性乳腺癌中circSEPT9显著高表达,且与不良预后有关
作者分析了circSEPT9在三阴性乳腺癌细胞系和临床标本中的表达水平,发现circSEPT9的高表达与三阴性乳腺癌的不良预后有关。

图3 三阴性乳腺癌中circSEPT9高表达,与不良预后有关([1])
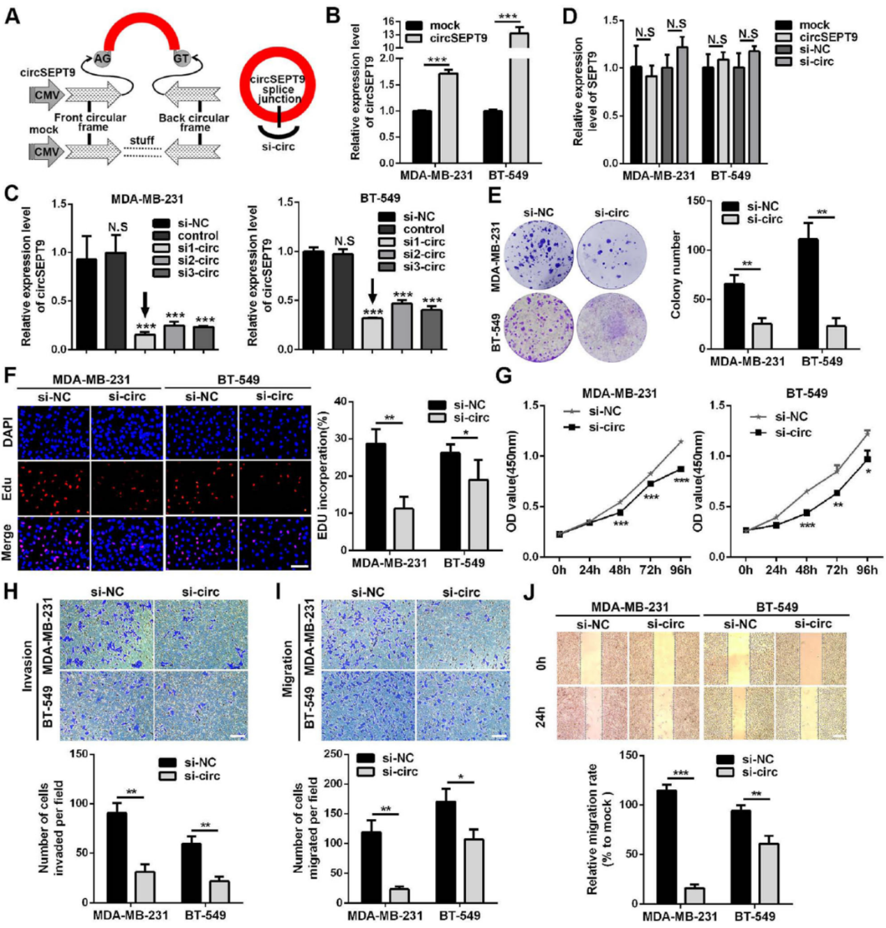
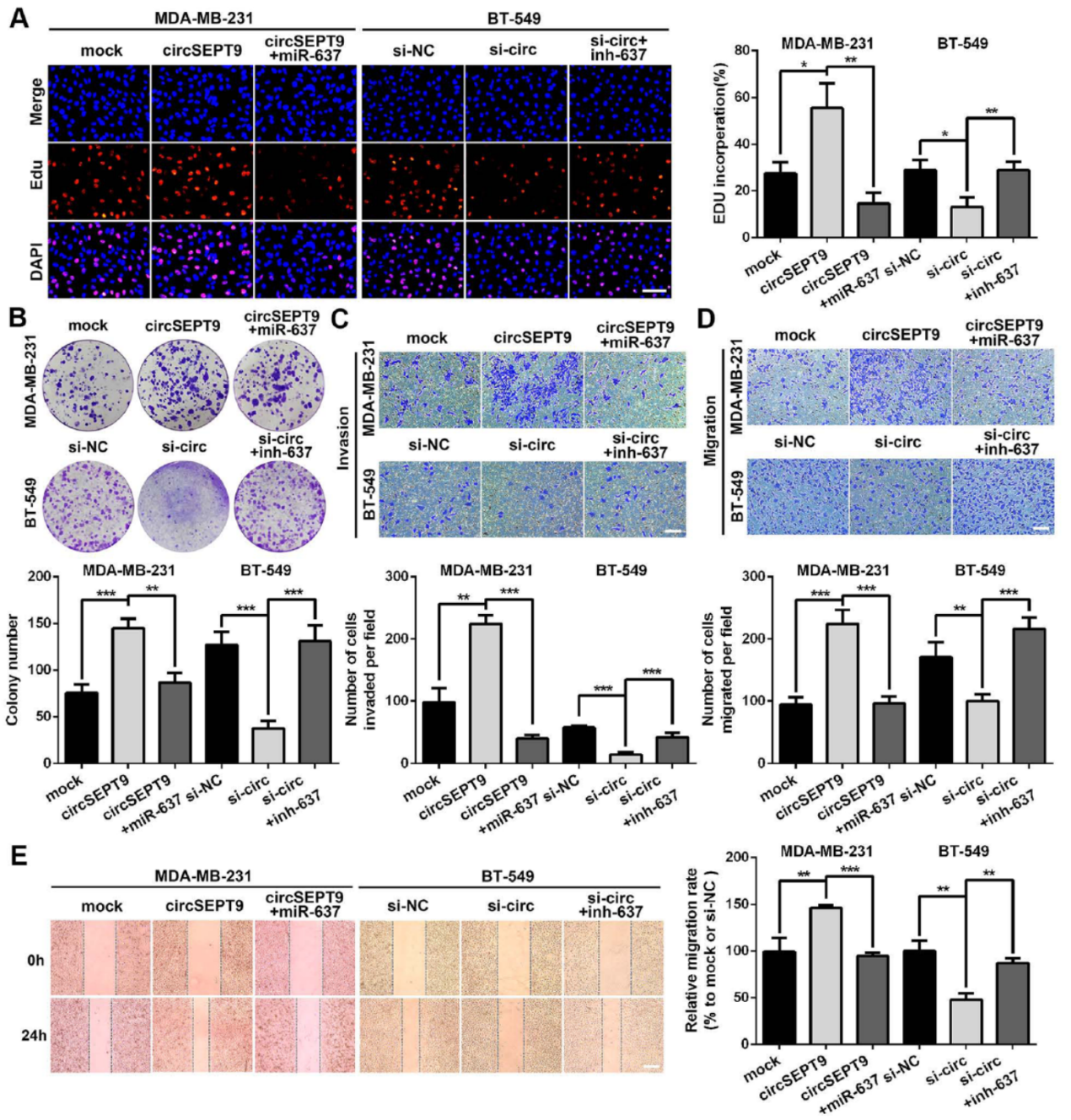
circSEPT9与迁移侵袭的关系
MDA-MB-231和BT-549细胞中干扰circSEPT9可抑制细胞的增殖,迁移和侵袭。

图4 circSEPT9与迁移侵袭有关([1])
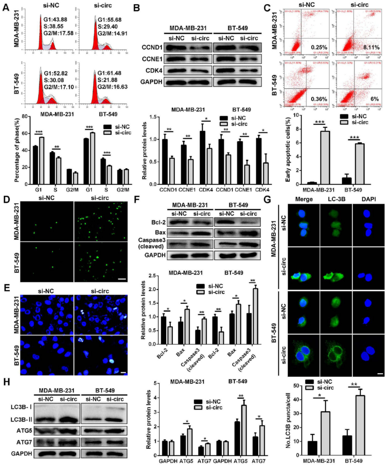
干扰circSEPT9可诱导细胞周期G0/G1期阻滞,诱导细胞凋亡
为探索circSEPT9在三阴性乳腺癌中的功能机制,作者分析了干扰circSEPT9后细胞周期的变化情况。结果发现干扰circSEPT9后可诱导细胞周期的G0/G1期阻滞,导致CCND1,CCNE1,CDK4等周期蛋白的表达下降。细胞凋亡检测结果表明干扰circSEPT9后可增加凋亡细胞的比例。

图5 干扰circSEPT9诱导细胞周期阻滞和凋亡([1])
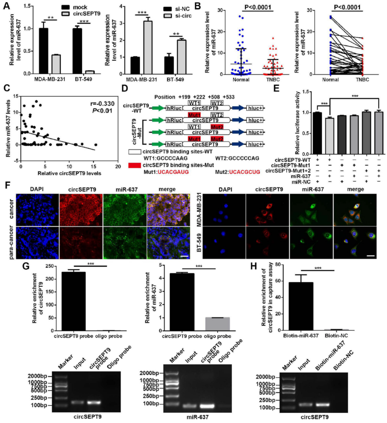
circSEPT9竞争性结合miR-637
预测结果表明circSEPT9带有两个miR-637的结合位点,QPCR分析表明过表达circSEPT9能降低miR-637的表达水平而干扰circSEPT9后miR-637表达增高,两者表达水平具有相反的变化趋势,临床标本的检测结果也印证了这一关系。荧光素酶报告基因实验,FISH共定位分析,RNA Pull-down实验验证了circSEPT9与miR-637的相互作用。证明了circSEPT9可以竞争性结合miR-637。 
图6 circSEPT9竞争性结合miR-637([1])
进一步,作者还分析了干扰或过表达circSEPT9后过表达miR-637的效应,结果显示,miR-637过表达能抑制circSEPT9的作用。

图7 circSEPT9竞争性结合miR-637([1])
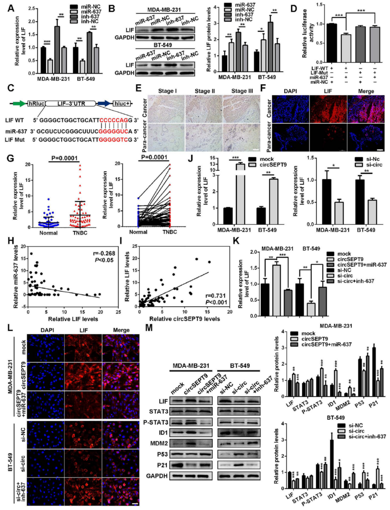
circSEPT9抑制miR-637,调控LIF/STAT3通路
预测分析表明LIF是miR-637的下游靶基因,过表达miR-637后LIF表达显著下降。荧光素酶报告基因,临床标本表达相关性分析实验均验证了三阴性乳腺癌中miR-637与LIF的相反变化关系和调控作用。干扰或过表达circSEPT9能抑制miR-637的作用。

图8 circSEPT9竞争性结合miR-637,调控LIF/STAT3通路([1])
体内成瘤分析表明circSEPT9具有促癌作用,与肝转移有关
最后,作者通过裸鼠实验分析了circSEPT9对成瘤能力和转移的影响。结果表明干扰circSEPT9可降低成瘤速度,降低肝转移效率。过表达circSEPT9促进肿瘤生长,也促进肝转移。表明circSEPT9具有促进肿瘤生长和转移的作用。

图9 体内circSEPT9促进肿瘤([1])
参考文献:
1. Xiaying Zheng, M.H., Lei Xing, Rui Yang, Xiaosong Wang, Rong Jiang, Luyu Zhang, Junxia Chen, The circRNA circSEPT9 mediated by E2F1 and EIF4A3 facilitates the carcinogenesis and development of triple-negative breast cancer. Molecular Cancer, 2020.
.png)