3月11日,Molecular Therapy杂志在线发表了加拿大多伦多大学杨柏华教授的最新研究成果,报道circSKA3可以结合TKS5和Integrin β1,诱导侵袭性伪足的形成,促进乳腺癌转移([1])。

本文发现了circSKA3可促进TKS5定位至细胞膜,与Integrin β1相互作用后促进侵袭性伪足的形成,印证了circRNA与蛋白相互作用的重要生物学功能。有趣的是同样序列的线性RNA不具有这一功能,说明circRNA具有特有的蛋白相互作用方式和功能机制。下面就让我们一起学习一下吧:
如何发现circSKA3的?
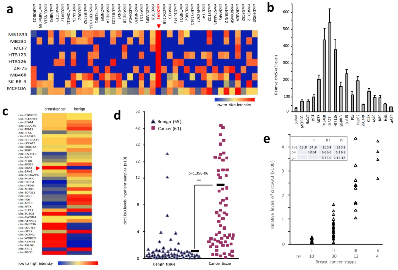
作者从八株乳腺癌细胞系的芯片分析数据中发现circSKA3显著高表达,QPCR在各种肿瘤和非肿瘤细胞系中检测了circSKA3的表达情况,表明circSKA3在乳腺癌细胞系中表达显著高于其他细胞。临床标本检测表明circSKA3在恶性乳腺癌中表达明显高于良性乳腺结节,并且circSKA3的表达与乳腺癌的分期有关,分期越高,circSKA3的表达也越高。

图1 乳腺癌高表达circSKA3,与恶性程度相关 ([1])
功能分析表明干扰circSKA3可抑制细胞增殖,抑制细胞转移侵袭。过表达circSKA3则促进细胞增殖和迁移侵袭,但过表达不成环的circSKA3序列(linSKA3)没有这些功能,说明是成环后的circSKA3才能促进细胞的增殖和迁移侵袭。

图2 circSKA3促进细胞侵袭迁移 ([1])
如何发现和证明circSKA3与侵袭性伪足的关系?
实验中作者发现过表达circSKA3后细胞的伪足增多,用已知的伪足相关蛋白做pull-down分析,结果发现TKS5和Integrin β1(Itgb1)能够明显捕获circSKA3分子,其他的蛋白没有检测到显著的富集作用。pull-down结果也表明TKS5和Integrin β1仅能捕获circSKA3分子,但其对应的SKA3 mRNA富集效果远不如circSKA3,说明这两个蛋白是特异性结合circSKA3的。circSKA3的反义探针也可捕获到TKS5和Itgb1。circSKA3的干扰RNA可抑制这些现象。

图3 circSKA3与TKS5和Itgb1相互作用 ([1])
进一步,基于细胞组分的分离和检测,作者发现circSKA3可特异性定位于伪足中,但SKA3的mRNA不具有这个定位现象。circSKA3的干扰RNA还能显著抑制Tsk5在细胞膜和伪足中的定位。过表达circSKA3则促进Tsk5在细胞膜和伪足中的定位。更有趣的是,已知在MB231细胞中circSKA3表达量要高于MCF-7,作者也发现MB231细胞中膜结合的Tks5也多,但两种细胞中Tks5总蛋白并无明显差别,因此circSKA3可能具有促进Tks5定位到细胞膜的功能。

图4 circSKA3促进Tks5定位到细胞膜 ([1])
Itgb1往往定位在细胞膜的位置,Tks5可以在细胞膜和细胞质中穿梭定位,circSKA在其中起了什么作用呢?过表达circSKA3促进Tks5定位到细胞膜,也能促进Tks5与Itgb1的相互作用。通过分别设计过表达circSKA3,干扰circSKA3,RNase A处理,干扰Itgb1的实验条件,反复分析circSKA3,Tks5和Itgb1的相互作用关系。

图5 circSKA3,Tks5和Itgb1相互作用 ([1])
共聚焦显微镜分析gelatin degradation可定量分析侵袭性伪足生成效率。分别设计干扰circSKA3,干扰Itgb1等条件。结果显示circSKA3,Tks5和Itgb1三者的相互作用能够促进侵袭性伪足的形成。

图6 circSKA3,Tks5和Itgb1相互作用促进伪足形成 ([1])
进一步,基于分子模拟(docking)分析,作者预测到circSKA3分别与Tks5和Itgb1相互作用的位点,设计相应的突变载体验证三者的相互作用关系。

图7 circSKA3,Tks5和Itgb1相互作用位点分析 ([1])
最后,MCF-7中过表达circSKA3,MB231细胞中干扰circSKA3后皮下注射构建裸鼠成瘤模型,分析circSKA3与肿瘤增殖和侵袭的关系。结果表明过表达circSKA3后MCF-7肿瘤生长速度明显加快,伪足数目增多。干扰circSKA3后的MB231细胞肿瘤生长显著下降,Tks5定位到细胞膜的比例降低。

图8 体内验证circSKA3与肿瘤增殖和侵袭的关系 ([1])
本文的故事再次印证了circRNA与蛋白相互作用的重要生物学功能,并且circRNA的序列只有成环后才有特有的结合相关蛋白的机制,丰富了我们对circRNA机制的认识。
参考文献
1. William W Du, W.Y., Xiangmin Li, Ling Fang, Nan Wu, Feiya Li , Yu Chen, Qihan He, Elizabeth Liu, Zhenguo Yang, Mingyao Liu, Faryal Mehwish Awan, Burton B Yang, The circular RNA circSKA3 binds integrin β1 to induce invadopodia formation enhancing breast cancer invasion. Molecular Therapy, 2020.
.png)