前列腺癌是指发生在前列腺的上皮性恶性肿瘤。前列腺癌病理类型上包括腺癌(腺泡腺癌)、导管腺癌、尿路上皮癌、鳞状细胞癌、腺鳞癌,其中前列腺腺癌占95%以上。因此,通常我们所说的前列腺癌就是指前列腺腺癌。发病年龄在55岁前处于较低水平,55岁后逐渐升高,发病率随着年龄的增长而增长,高峰年龄是70~80岁。家族遗传型前列腺癌患者发病年龄稍早,年龄≤55岁的患者占43%。前列腺癌早期常无症状,随着肿瘤的发展,前列腺癌引起的压迫和转移症状。临床诊断前列腺癌主要依靠直肠指诊、血清PSA、经直肠前列腺超声和盆腔MRI检查,CT对诊断早期前列腺癌的敏感性低于MRI。因前列腺癌骨转移率较高,在决定治疗方案前通常还要进行核素骨扫描检查。确诊前列腺癌需要通过前列腺穿刺活检进行病理检查。前列腺癌的恶性程度可通过组织学分级进行评估,最常用的是Gleason评分系统,依据前列腺癌组织中主要结构区和次要结构区的评分之和将前列腺癌的恶性程度划分为2~10分,分化最好的是1+1=2分,最差的是5+5=10分。
大多数肿瘤的p53基因要么出现缺失,要么出现突变。p53基因缺失影响细胞周期检查点调控和细胞凋亡,而p53基因突变促进肿瘤的发生发展。最近大量研究报道,发现circRNAs 和miRNAs参与细胞信号通路的调控,进而影响到EMT的进程和肿瘤的发展。故作者想探究在前列腺癌中p53基因如何通过circRNAs 和miRNAs调控EMT进程。

最近来自河北医科大学第二医院的黎玮教授研究团队于Oncogene在线发表了题为“Dysregulation of p53-RBM25-mediated circAMOTL1L biogenesis contributes to prostate cancer progression through the circAMOTL1L-miR-193a-5p-Pcdha pathway”研究,通过circRNA芯片筛选到前列腺癌(PCa)中表达下调的circAMOTL1L,可作为miR-193a-5p的海绵,促进原本受miR-193a-5p抑制的Pcdha8基因表达,同时上调E-cadherin的表达和下调vimentin的表达,从而抑制EMT进程和PCa细胞迁移和侵袭。进一步的研究显示,p53直接激活RBM25的基因表达,RBM25直接结合circAMOTL1L和促进其合成。
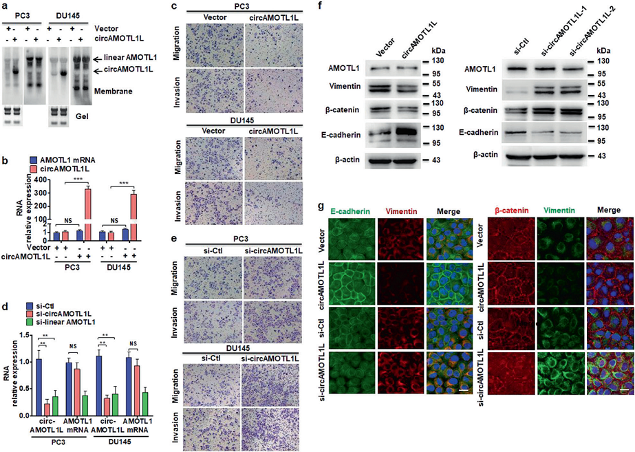
1. PCa 组织和细胞中circAMOTL1L的表达水平下调
对前列腺癌组织中恶性程度高和低的部位进行circRNA芯片分析,筛选出了1238种表达上调的circRNAs和1000种表达下调的circRNAs,RT-PCR对其中4种差异表达最明显的circRNAs进行验证,只扩增到了稳定表达的circAMOTL1L,sanger测序证实了其环状结构;Northern blotting实验证明了circAMOTL1L存在于前列腺癌细胞,由2号和3号外显子环化而成;qRT-PCR和FISH实验证明,相比于良性前列腺增生组织和恶性程度低的PCa组织,恶性程度高的PCa组织中circAMOTL1L的表达水平明显下调;相比于正常的前列腺上皮细胞,前列腺癌细胞PC3 和DU145中circAMOTL1L的表达水平明显下调。

2. circAMOTL1L通过调控EMT相关基因表达,抑制PCa细胞的迁移和侵袭
Northern blotting和RT-qPCR实验证明circAMOTL1L在细胞中出现过表达,而且其过表达不影响对应mRNA的表达;同时设计一种siRNA靶向敲低circAMOTL1L表达,而不会影响线性AMOTL1L的表达,同时设计一种siRNA同时敲低circAMOTL1L和线性AMOTL1L的表达;细胞迁移和侵袭实验证明过表达circAMOTL1L明显抑制细胞迁移和侵袭,而敲低circAMOTL1L表达明显促进细胞的迁移和侵袭。那circAMOTL1L是否通过调节EMT相关基因的表达来影响细胞的迁移和侵袭能力?WB和免疫荧光实验证明过表达circAMOTL1L明显促进E-cadherin的表达和抑制vimentin 、β-catenin的表达;而敲低circAMOTL1L表达则产生相反的效应,这些结果提示circAMOTL1L很有可能通过调控EMT相关基因表达,抑制PCa细胞的迁移和侵袭能力。

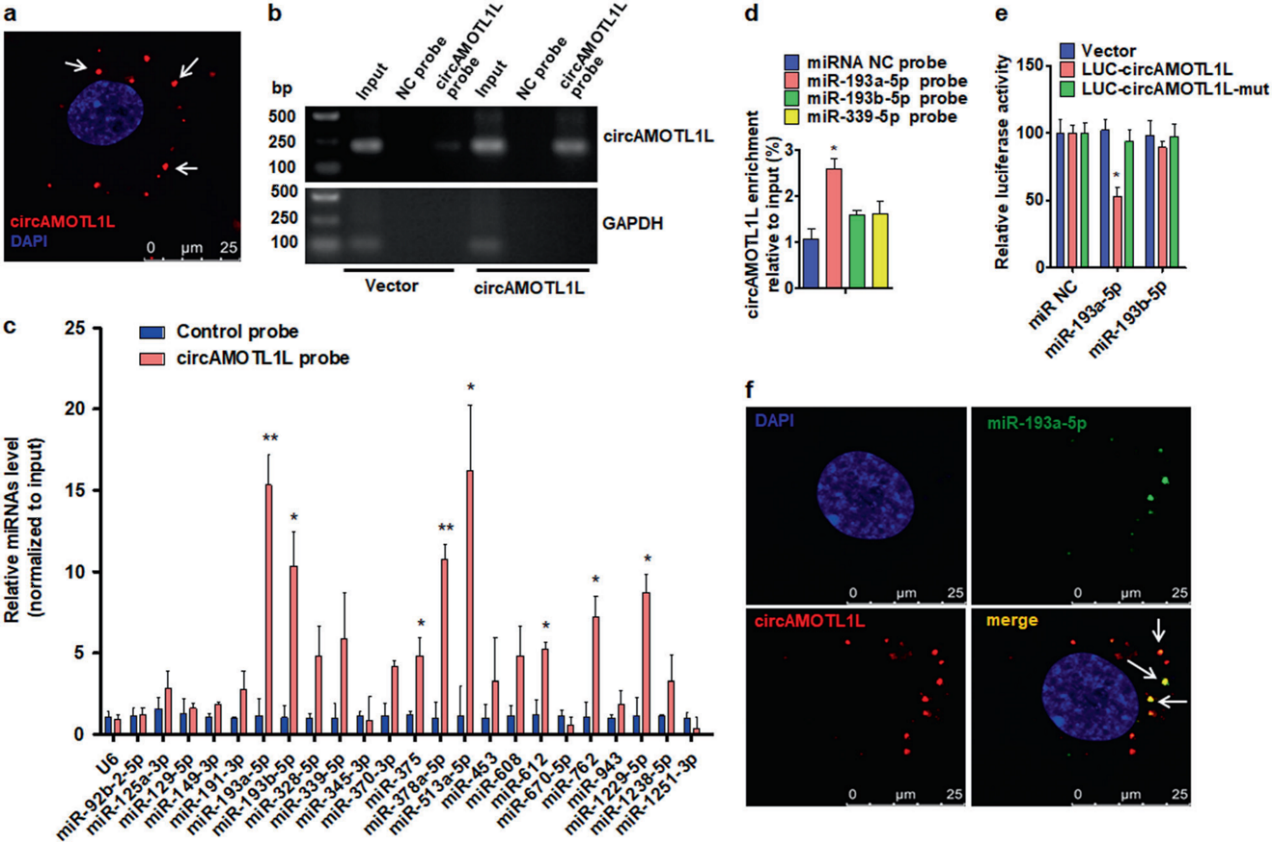
3. circAMOTL1L通过结合miR-193a-5p发挥功能
FISH实验证明circAMOTL1L主要存在于胞浆中;生物信息学分析预测miR-193a-5p, miR-193b-5p, miR-125a-5p, miR-339–5p和miR-92a-2–5p与circAMOTL1L存在结合位点;为了明确哪种miRNA与circAMOTL1L结合,pull-down实验证明预测分子中的miR-193a-5p 和miR-193b-5p被捕获并富集;反向pull-down和荧光素酶报告基因实验证明只有miR-193a-5p与circAMOTL1L相互结合;RNA FISH实验证明了miR-193a-5p与circAMOTL1L在细胞中的共定位,提示circAMOTL1L在功能上作为miR-193a-5p的海绵。

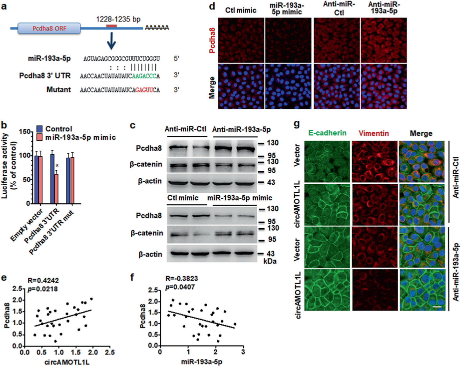
4. miR-193a-5p的下游靶基因是什么?
通过TargetScan和RNAhybrid预测了cadherin超家族成员—Pcdha基因簇的3′ UTR含有高度保守的miR-193a-5p结合位点;敲低miR-193a-5p表达,可以上调大多数的Pcdha基因亚群,其中pcdha8表达上调水平最高,故选为研究靶基因;荧光素酶报告基因实验证明了miR-193a-5p可以结合Pcdha8 3′ UTR,并抑制其转录活性;WB和FISH实验发现敲低miR-193a-5p可以上调Pcdha8的表达,而下调β-catenin蛋白的表达水平;上调miR-193a-5p表达水平则出现相反的效果。免疫荧光实验结果表明敲低miR-193a-5p表达促进胞膜E-cadherin表达和抑制vimentin的表达,同时过表达circAMOTL1L可以进一步增强该效应,提示circAMOTL1L海绵吸附miR-193a-5p,促进pcdha8的表达。qRT-PCR分析PCa组织中pcdha8表达水平与circAMOTL1L表达水平成正相关,而与miR-193a-5p的表达水平成负相关;

5. 体内实验验证circAMOTL1L-miR-193a-5p-Pcdha8调节轴在PCa中的作用
在裸鼠上进行异体移植成瘤,过表达circAMOTL1L组和过表达LV-anti-miR-193a-5p组的成瘤体积明显减小,而且同时过表达circAMOTL1L+LV-anti-miR-193a-5p组的成瘤体积为最小;同时免疫荧光染色结果显示,同时过表达circAMOTL1L+LV-anti-miR-193a-5p组瘤组织中E-cadherin和Pcdha8蛋白上调水平最为明显,而vimentin蛋白表达下调水平最为明显,提示circAMOTL1L表达下调通过circAMOTL1L-miR-193a-5p-Pcdha8通路,促进PCa的发生发展。

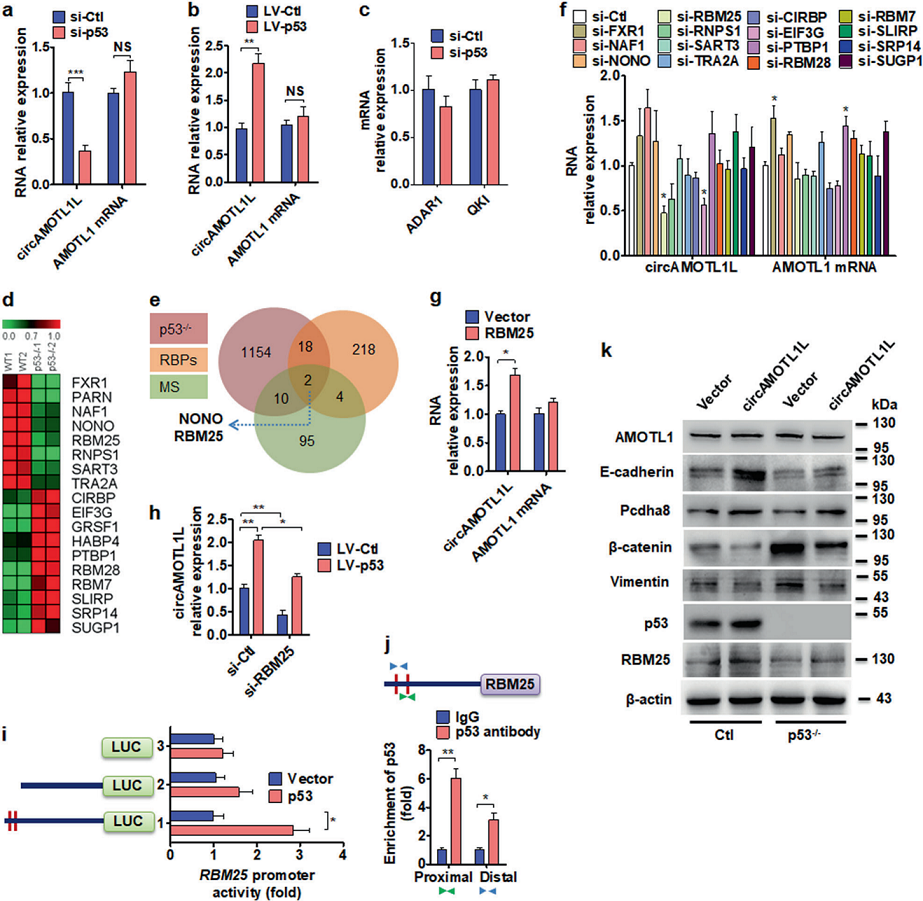
6. p53通过RBM25调节circAMOTL1L的形成
那么PCa细胞中circAMOTL1L表达下调的机制是什么?敲低p53表达明显下调circAMOTL1L的表达,而不影响AMOTL1 mRNA的表达;过表达p53明显上调circAMOTL1L的表达水平;由于RBPs对于circRNA的形成是必要的,而敲低p53表达并没有影响到已报道与circAMOTL1L 形成有关的RBPs— QKI和ADAR1的表达;对构建的p53-/- PC3细胞进行RNA测序筛选可能受影响的RBPs和质谱分析circAMOTL1L捕获的蛋白,分析结果交叉是两种RBPs—NONO和 RBM25;敲低15种 RBPs(包括NONO和 RBM25)的表达,只有敲低RBM25和EIF3G后,circAMOTL1L的表达受到抑制;
因为RBM25既受p53调节,又会影响到circAMOTL1L的表达,所以作者接下来将研究RBM25对circAMOTL1L的形成有何影响。过表达p53和RBM25都可以明显上调circAMOTL1L的表达水平,而敲低RBM25可以明显抑制过表达p53后诱导circAMOTL1L表达上调的效应,提示RBM25介导p53调控的circAMOTL1L表达。
RBM25是p53直接作用的靶基因?荧光素酶报告基因和CHIP实验证明p53主要与RBM25启动子的区域(转录起始点上游的−3798 to −3783 bp)直接结合;WB实验证明敲除p53明显抑制E-cadherin, Pcdha8和RBM25蛋白表达,增加vimentin 和β-catenin蛋白表达;而过表达circAMOTL1L会部分抵消该效应,提示p53通过RBM25介导的circAMOTL1L形成,进而调节EMT相关基因的表达。

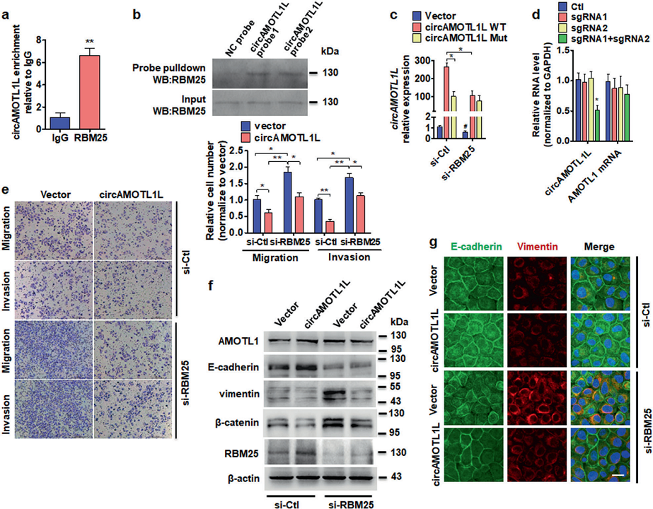
7. RBM25直接结合到circAMOTL1L,并诱导其生物形成
RIP结果显示,RBM25抗体可以捕获和结合circAMOTL1L ;同时利用circAMOTL1L探针也可反向pull-down RBM25,提示RBM25与circAMOTL1L 直接结合。过表达含有野生型RBM25结合位点的circAMOTL1L可以明显上调 circAMOTL1L的表达,而过表达含有突变型RBM25结合位点的circAMOTL1L或者敲低RBM25表达都可以明显抑制 circAMOTL1L的表达;应用sgRNA敲除基因组中RBM25结合位点可以明显抑制circAMOTL1L的表达,而不影响线性AMOTL1L的表达。
为了评估RBM25在circAMOTL1L抑制PCa细胞迁移和侵袭中发挥的作用,敲低RBM25明显下调E-cadherin蛋白表达,上调vimentin和β-catenin蛋白的表达,促进细胞的迁移和侵袭,而同时过表达circAMOTL1L可以逆转这种效应;免疫荧光染色也证明了RBM25敲除与circAMOTL1L过表达对细胞具有相反的效应。过表达circAMOTL1L促进RBM25的表达,敲低circAMOTL1L抑制RBM25的蛋白表达,提示circAMOTL1L 与RBM25形成正反馈,协同调节PCa细胞的EMT相关的基因表达。

参考文献
1. Zhan Y, et al. Dysregulation of p53-RBM25-mediated circAMOTL1L biogenesis contributes to prostate cancer progression through the circAMOTL1L-miR-193a-5p-Pcdha pathway. Oncogene. 2018. (https://doi.org/10.1038/s41388-018-0602-8)
.png)