近日。Nature子刊Oncogene在线发表了中山大学附属第一医院张弩副教授团队的最新力作,证明来自SHPRH基因的circRNA circ-SHPRH能够编码多肽,该多肽是在跨过接口位点后终止翻译的产物,是首次证明在人类转录本中存在重叠密码子编码的蛋白产物!这也是张弩教授团队第二篇证明circRNA可翻译蛋白的力作[1],对于circRNA功能研究有重要参考意义。

circ-SHPRH翻译蛋白如何发现和证明的?
本文作者首先通过针对脑胶质瘤的病人标本进行深度测序,挖掘差异的circRNA分子。总共分析得到了31145种circRNA分子,其中6442种可以在circBase数据库中检索到。比对分析发现5498种明显差异的circRNA分子(FDR≤0.01,差异倍数≥ 2),对应于3001种基因,其中2280种表现为上调。进一步去除Reads数偏低的(RPKM<1的),得到了差异表达circRNA分子2709种,对应于1688种基因。
此外,作者也利用基因芯片进行了筛选分析,然后将两种方法所获得的差异基因进行比较分析,找出相同变化趋势的。共得到了105种候选基因。通过进一步分析circRNA与host gene的变化情况,找出差异最明显的基因。将研究目标缩小至31个基因。其中circ-SHPRH在胶质瘤组织中明显低表达。circ-SHPRH由SHPRH基因的26-29外显子反向拼接形成,长度为440nt。
Sanger测序证明circ-SHPRH的接口位置序列与circBase记录一致(对应的circBase ID: hsa_circ_0001649)。过表达及siRNA实验结合Northern杂交证明了293T细胞中circ-SHPRH表达较高。FISH和QPCR实验证明了circ-SHPRH在胶质瘤中低表达。

图1 胶质瘤特征性变化circRNA筛选分析与circ-SHPRH表达鉴定 (来自[1])
如何分析和确认circ-SHPRH能被翻译?
circ-SHPRH在circRNADb数据库中有收录,作者针对circ-SHPRH进行了IRES和ORF的分析,结果表明该circRNA存在小的ORF,前面还有一段符合IRES元件的特征。预测的ORF编码一条146个氨基酸的多肽,作者将该多肽命名为SHPRH-146aa。有趣的是,circ-SHPRH所对应的ORF是跨过接口后形成终止密码子的,终止密码子和起始密码子共用了一个A碱基,具体如下图所示:

图2 circ-SHPRH分子结构示意图 (来自[1])
心细的读者也会发现,146个氨基酸,正常对应的ORF长度应该是441nt才对,而circ-SHPRH总长度才440nt。也就是说circ-SHPRH是个高度精密的分子,一个碱基都不多出来!大家一定很叹服大自然的奇妙吧。
为了验证这一预测的翻译过程在细胞中是否存在,作者定制了特异性的抗体,专门针对跨过接口位置以后翻译出来的肽段序列。基于分子克隆构建不同表达形式载体的验证分析,证明了所预测的ORF确实可以在circ-SHPRH分子形式下被翻译出来。

图3 自制抗体证明circ-SHPRH可以翻译多肽 (来自[1])
上述实验基于构建载体,充分证明了所制备抗体的特异性及circ-SHPRH可以翻译的现象,也可以初步证明细胞内源性的SHPRH-146aa多肽产物(对照组中的条带)。抗体始终是间接的检测信号,可否获得细胞内源的SHPRH-146aa多肽产物的直接证据?有效的选择就是基于LC-MS系统进行肽段质谱分析。结果表明的确可以找出了细胞内翻译SHPRH-146aa的质谱信号。

图3 SHPRH-146aa的质谱分析 (来自[1])
如何分析SHPRH-146aa的功能和作用机制?
内源SHPRH蛋白是一种E3泛素连接酶,能特异性介导PCNA的泛素化降解过程。作者首先尝试在胶质瘤细胞系中过表达SHPRH-146aa,并分析了对PCNA的影响情况,发现过表达SHPRH-146aa后也会减少PCNA的蛋白表达量,但不影响PCNA的RNA量。芯片分析基因表达量变化趋势也暗示过表达SHPRH-146aa后变化基因通路集中在蛋白泛素化作用和胶质瘤形成等通路上。这说明或许SHPRH-146aa与全长SHPRH类似,也对蛋白泛素化作用通路有影响。蛋白酶体抑制剂MG132能缓解过表达SHPRH-146aa的作用,因此将SHPRH-146aa的作用机制聚焦在泛素化作用通路上。

图4 过表达SHPRH-146aa影响蛋白泛素化作用 (来自[1])
有趣的是,过表达SHPRH-146aa后,全长的SHPRH蛋白也增多了,但其RNA并没有收到影响。293T细胞中干扰SHPRH-146aa后SHPRH全长蛋白也跟着降低了,RNA并未受到太大的影响,同时PCNA蛋白也增高了。这些结果暗示SHPRH-146aa或许通过稳定全长SHPRH蛋白而发挥作用。验证这一假设的有效实验是通过添加放线菌酮(CHX)阻断新蛋白的合成,看随着时间延长,内源全长SHPRH蛋白的变化情况。实验结果证明了上述的假设,过表达SHPRH-146aa的确延长了全长SHPRH蛋白的半衰期。CoIP实验也证明了SHPRH-146aa和全长SHPRH存在相互作用。

图5 SHPRH-146aa结合并稳定全长SHPRH (来自[1])
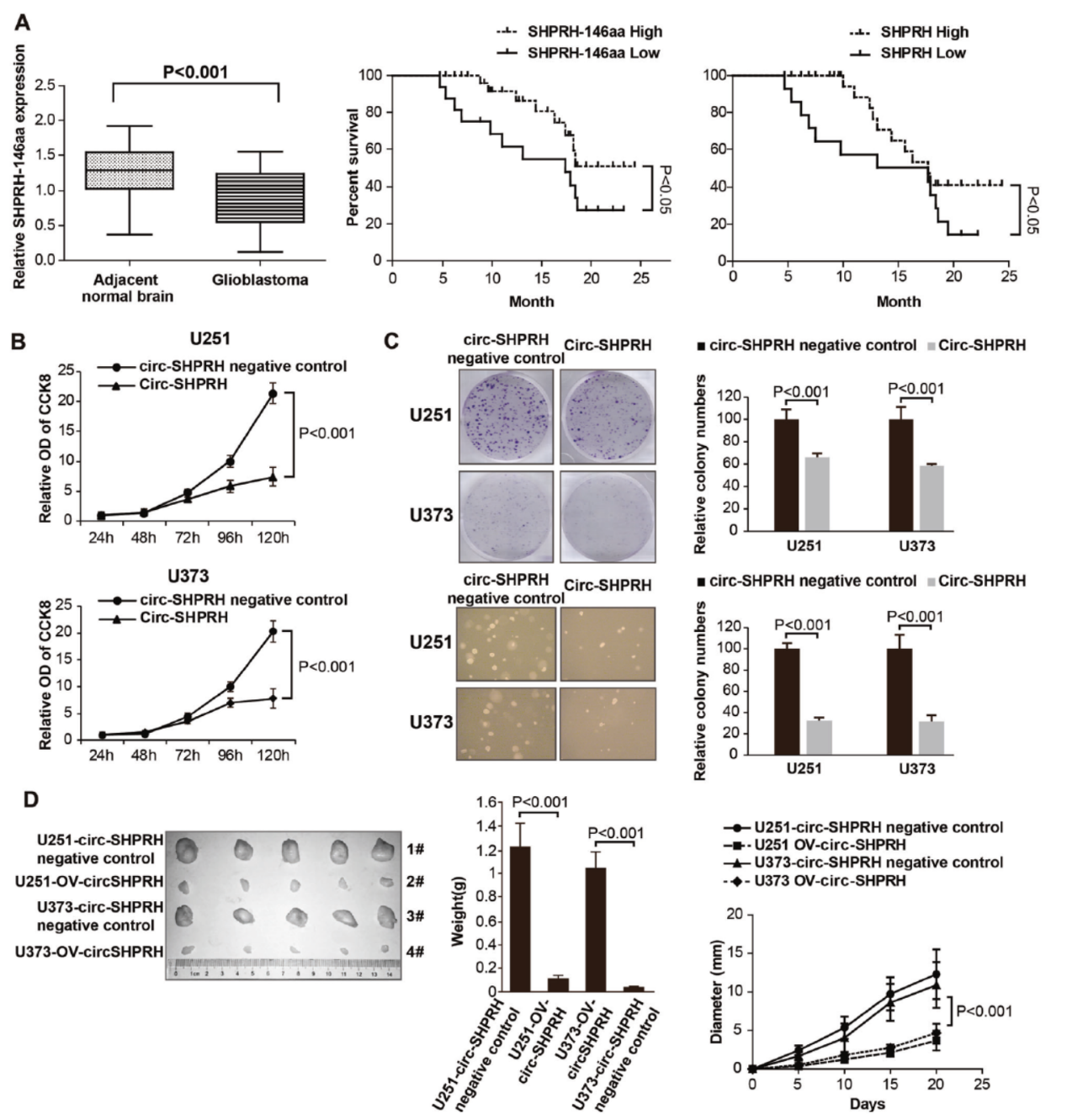
最后,作者分析了临床标本中SHPRH-146aa的表达量,及在动物模型中SHPRH-146aa对胶质瘤成瘤性的影响情况。结果显示高表达SHPRH-146aa的病人预后较好。过表达SHPRH-146aa后肿瘤的生长明显受到抑制。

图6 SHPRH-146aa的临床标本和动物模型分析 (来自[1])
本文的工作进一步证实了circRNA可以翻译蛋白,更是首次报道人类内源性的circRNA分子存在重叠密码子的情况。重叠密码子的现象偶尔会见到在病毒等生物的基因组中。之前报道的circRNA翻译蛋白的文献中也有跨过circRNA的接口形成完整ORF的情况,但所涉及的ORF都是小于circRNA长度的,本文所发现的circ-SHPRH中ORF比全长circRNA分子还大一个碱基,而且也正好是这个共用的A碱基构成了ORF的起始密码子和终止密码子!类似的现象会不会还在其他circRNA中存在?这也暗示我们,人类基因组的序列也许也还有更多高度“经济化”和精密的调控方式,期待我们去发掘。
参考文献:
1. Maolei Zhang, N.H., Xuesong Yang, Jingyan Luo, Sheng Yan, Feizhe Xiao, Wenping Chen, Xinya Gao, Kun Zhao, Huangkai Zhou, Ziqiang Li, Liu Ming, Bo Xie, Nu Zhang, A novel protein encoded by the circular form of the SHPRH gene suppresses glioma tumorigenesis. Oncogene, 2018.
.png)