今天介绍的是一篇标准的关于外泌体miRNA功能研究的文章,外泌体miR-1587介导GA-hMSCs增强GSCs的致瘤性.
研究思路非常经典,开展外泌体miRNA研究时值得借鉴。

期刊: Cancer Research
影响因子:9.1219
作者单位:MD安德森癌症中心
研究概览
外泌体来源细胞:GA-hMSCs——神经胶质瘤相关的间充质干细胞
外泌体受体细胞:GSCs——胶质瘤干细胞样细胞
外泌体中的关键作用分子:miR-1587(靶标基因NCOR1)
本研究主要解决的问题为:GA-hMSCs通过释放外泌体传递miR-1587,靶向调控受体细胞GSCs中的NCOR1发挥促增殖和克隆形成作用,增加细胞的致瘤性。

技术路线

研究内容
Step 01 外泌体分离与鉴定
这篇研究中采用的外泌体鉴定方法非常全面。
WB验证外泌体标志物表达:检测到外泌体上普遍表达的标志蛋白CD63和GAPDH

电镜验证外泌体形态:经典的杯状双层膜结构,直径范围10-100nm。
免疫胶体金电镜验证:外泌体标志物CD63分布于膜表面。

Nanosight粒径分析:外泌体平均直径分布为40-100nm。

Step 02 荧光示踪验证细胞间的外泌体传递
CD63-GFP标记GA-hMSC细胞来源的外泌体,与GSCs细胞共培养。荧光共聚焦显微镜观察到GFP标记的外泌体集中出现在GSC细胞质中,表明GSCs会摄取GA-hMSC细胞来源的外泌体。

Step 03 功能研究
体外实验:
- 增殖试验:GA-hMSC来源外泌体显著提高GSCs的增殖能力,且表现为剂量依赖。
- 克隆形成试验:GA-hMSC来源外泌体会显著提高GSCs的单细胞克隆形成能力。

体内实验:
小鼠成瘤实验与生存曲线分析:
使用GA-hMSC来源外泌体预处理的GSC细胞移植到裸鼠,实验组中位生存期显著降低,肿瘤体积显著增大。
体内实验与体外实验结果一致,表明:GA-hMSC的外泌体会显著提升GSCs的致瘤性。

Step 04 高通量筛查外泌体的蛋白和miRNA
蛋白筛查
蛋白芯片技术检测了41个生长因子和受体及59个细胞因子,纯化的外泌体中未能检测到。
GA-hMSCs通过分泌IL-6影响GSC的增殖,那GA-hMSC细胞来源的外泌体是否也通过携带的生长促进蛋白或细胞因子作用于GSC呢?
miRNA筛查
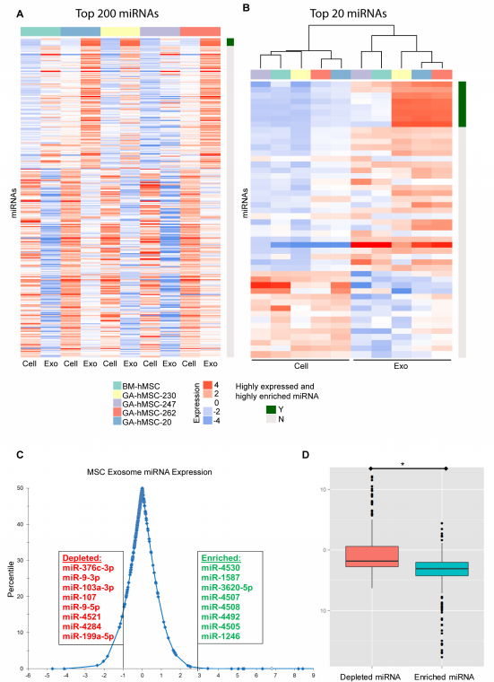
miRNA芯片技术检测细胞和外泌体中2019个miRNAs的表达水平:
- GA-hMSC细胞和GA-hMSC来源的外泌体之间的miRNA谱存在显著差异。
- 差异表达聚类分析细胞和外泌体中高度差异表达的miRNA
- 初步筛选出外泌体中高表达和高富集的8个miRNA

Step 05 miRNA功能筛选
通过miRNA功能试验筛选外泌体中促进细胞增殖和克隆形成的miRNA。选取外泌体中含量丰富的7个miRNA,在GSC细胞中高表达,发现只有miR-1587和miR-3630-5p过表达会显著促进GSC细胞增殖,而miR-1587还能显著促进GSC的单细胞克隆能力,与GA-hMSC来源外泌体处理后的GSCs情况一致。
加入Anti-miR-1587,GSV细胞增殖和自我更新能力显著减弱,表明GA-hMSC外泌体携带的miR-1587是促进GSCs细胞增殖和自我更新的主要原因。

Step 06 miRNA靶标基因验证
NCOR1(核激素受体共抑制因子)是miR-1587的潜在靶标基因。
GSC诱导的小鼠肿瘤组织中,NCOR1蛋白水平降低;敲低NCOR1,GSC细胞增殖能力增强。
过表达miR-1587会抑制NCOR1表达,anti-miR-1587可以部分逆转NCOR1的表达下调。
双荧光素酶报告基因试验验证miR-1587直接作用于NCOR1的3’UTR。

本研究思路非常清晰,研究发现GA-hMSCs释放的外泌体能够被GSCs摄取,导致GSCs细胞增殖和克隆能力增强。对GA-hMSCs细胞和外泌体进行芯片技术筛查,获得了差异表达的miRNA。然后过表达这些初筛后的miRNA进行细胞功能试验,获得与细胞增殖和克隆相关的miR-1587,验证miR-1587的靶标基因为NCOR1。至此证明:外泌体miR-1587是介导GA-hMSCs对GSCs的促增殖和克隆作用的细胞间信号分子。
参考文献:
Cancer Res. 2017 Nov 1;77(21):5808-5819. doi:
10.1158/0008-5472.CAN-16-2524. Epub 2017 Aug 30.
Exosomes from Glioma-Associated Mesenchymal Stem Cells Increase the Tumorigenicity of Glioma Stem-like Cells via Transfer of miR-1587.
Figueroa J1, Phillips LM1, Shahar T1, Hossain A1.
.png)