
脑胶质细胞瘤占颅脑肿瘤的40%~50%,是最常见的颅内恶性肿瘤,肿瘤微环境中的髓来源抑制性细胞(MDSCs)会降低治疗的效果。快速生长的胶质母细胞瘤的特征之一是缺氧。外泌体存在肿瘤免疫微环境中,会携带miRNAs影响免疫细胞的分化和功能,对肿瘤的发生发展起到重要的作用。而缺氧会影响外泌体中miRNA含量,也会影响MDSCs分化和功能。关于神经系统肿瘤通过外泌体调控免疫的文章还是挺罕见的,有兴趣的可以看看。这次山东大学齐鲁医院李刚教授在《Nature》子刊《Oncogene》(IF=7.519)发表论文《Immunosuppressive effects of hypoxia-induced glioma exosomes through myeloid-derived suppressor cells via the miR-10a/Rora and miR-21/Pten Pathways》,揭示了缺氧诱导胶质瘤分泌的外泌体miR-10a和miR-21通过抑制Rora和Pten表达来活化NF-kB和PI3K/AKT信号通路,从而增强MDSCs的扩增和抑制功能来调控胶质瘤发生发展的重要分子机制。接下来让我们解读一下这篇文章的思路和方法。
-
正常氧和缺氧诱导胶质瘤外泌体(N-GDEs和H-GDEs )的体内和体外功能验证
:相比于N-GDEs, H-GDEs体外更能诱导MDSCs分化,促进其TGF-β和IL-10的表达。体内回输H-GDEs可以诱导小鼠脾脏更多的MDSCs,而且该MDSCs抑制CD8+ T细胞增殖的能力更强,产生NO、ROS、IL-10和TGF-β的能力、及其精氨酸活性更强。

- 外泌体miRNA测序:作者发现了20种高表达的GDE miRNAs,对比了不同胶质瘤细胞来源的GDEs后,锁定了普遍在不同来源GDEs中高表达的miR-92a-3p, miR-21-5p, miR-10a-5p, miR-29a-3p,进行了一系列的miRNA过表达在MDSCs诱导和发挥抑制功能的验证分析,随后确定了主要是miR-21-5p, miR-10a-5p过表达在MDSCs各个方面指标都起到重要的增强作用。

- miRNA过表达增强MDSCs,敲除抑制MDSCs:作者在N-GDEs和H-GDEs基础上构建N + 10 GDEs(过表达miR-10a)、N + 21 GDEs(过表达miR-21)和H-10KO GDEs(KO miR-10a)、H-21KO GDEs(KO miR-21)四种外泌体。GDEs中的miR-10a对MDSCs增强的扩增和发挥抑制能力起关键作用,而miR-21起到部分增强的作用。


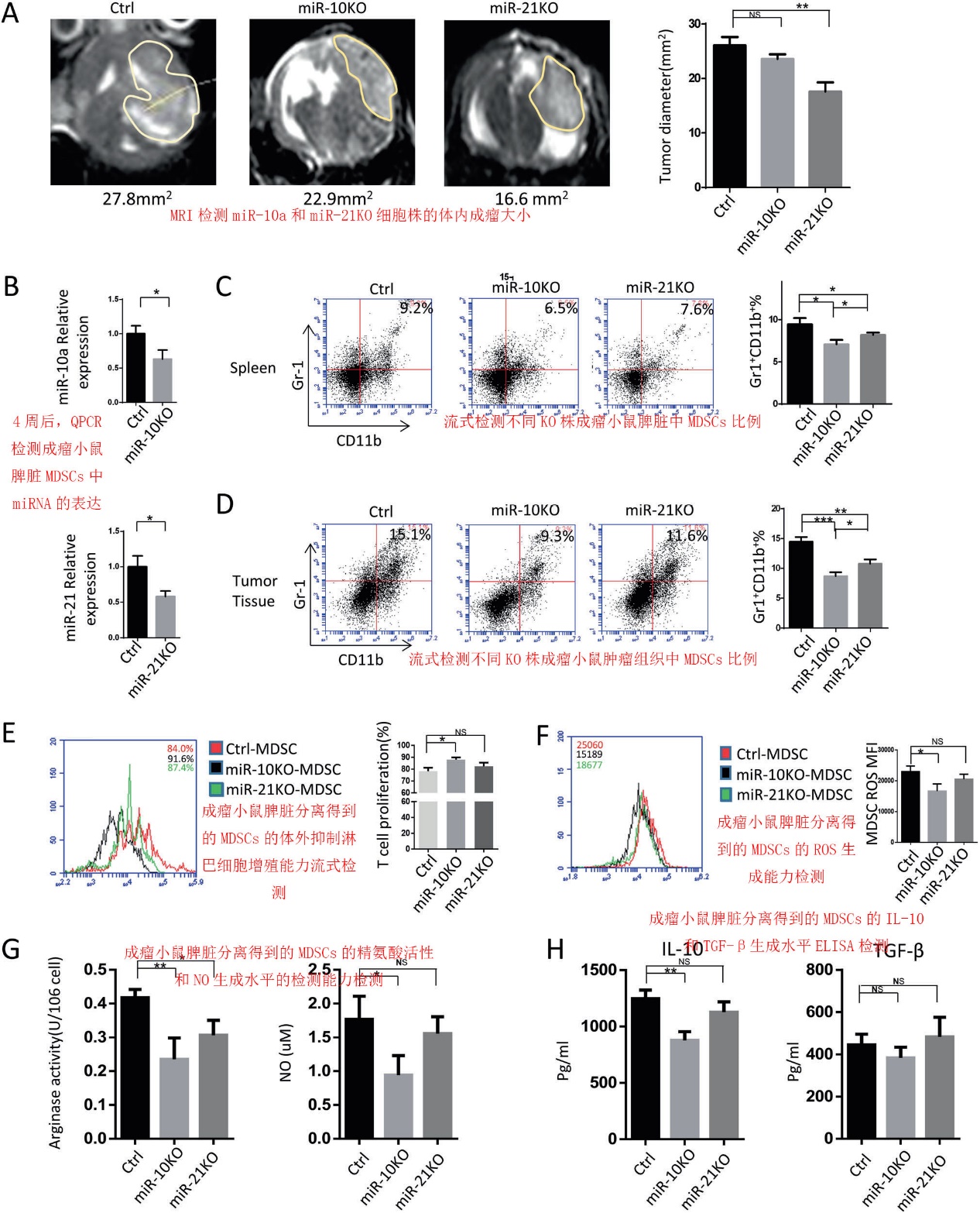
- miR10和miR21 KO胶质瘤细胞的体内成瘤实验:miR-10a KO对MDSCs抑制效应比miR- 21KO对MDSCs抑制效应更加明显,但成瘤体积不是最小。总的来说,与之前的体外实验相符合。

- miR-10a和miR-21介导的下游通路机制?作者采用miRNA靶向基因预测系统TargetScan和miRDB,结合过表达、3′-UTR种子序列突变、荧光素酶报告实验、外泌体体外刺激MDSCs和外泌体回输实验验证分析发现miR-10a靶向下调Rora,miR-21靶向下调Pten基因。

- 过表达/干扰/信号通路抑制剂验证相关信号通路: MDSCs经miR-10a过表达或者RORA敲低,胞浆蛋白IkBα降低,p65入核增加。类似地,N+10GDEs模拟过表达、N-GDEs和H-GDEs处理获得相似的结果,而H-10KOGDEs模拟敲除结果获得相反的结果。MDSCs经miR-21过表达或者PTEN敲低后,胞浆p-AKT增加,N+21GDEs模拟过表达、N-GDEs和H-GDEs处理获得相似的结果,而H-21KOGDEs模拟敲除结果获得相反的结果。NF-kB 抑制剂 PDTC和PI3K 抑制剂 LY294002处理MDSCs可以抑制p65入核和p-AKT活化,同时逆转H-GDEs诱导MDSCs、ROS产生的效应。


小结:在缺氧环境下,胶质瘤细胞会产生更多的外泌体,其包含的miRNA表达谱与正常氧条件的产生的不一样,作者的研究支持了肿瘤细胞通过外泌体传递miR-10a、miR-21等miRNAs到MDSCs中,增强了MDSCs抑制CD8+淋巴细胞增殖的功能,增强ROS、NO、IL-10、TGF-β产生,以及精氨酸活性等。同时发现了miR-10a和miR-21分别靶向IkBa/NF-kB和Pten/PI3K/AKT信号通路,促进其活化,维持MDSCs的存活和功能,从而抑制T细胞以及肿瘤免疫。这同时也揭示了肿瘤缺氧微环境抑制肿瘤免疫的新机制,也为临床难治的胶质瘤病人提供了很好的治疗靶点。
参考文献
Guo K, et al. Immunosuppressive effects of hypoxia-induced glioma exosomes through myeloid-derived suppressor cells via the miR-10a/Rora and miR-21/Pten Pathways[J]. Oncogene. 2018. DOI: 10.1038/s41388-018-0261-9.
.png)