
最近在Oncogene期刊在线发表了题为“Hsa_circ_101555 functions as a competing endogenous RNA of miR-597-5p to promote colorectal cancer progression”的研究,研究通过对比分析结直肠癌组织和癌旁组织的circRNA、miRNA和mRNA 表达谱,结合相应的数据库进行筛选,发现CSNK1G1基因来源的circ101555具有促癌效应。进一步机制研究表明,circ101555海绵miR-597-5p,抑制其表达水平,进而上调其致癌基因CDK6 和 RPA3的表达,提示circ101555可作为结直肠癌CRC患者的诊断标志物,沉默circ101555可作为治疗CRC的有效措施。该研究的通讯作者是来自苏州大学附属第一医院普外科的支巧明副主任医师。
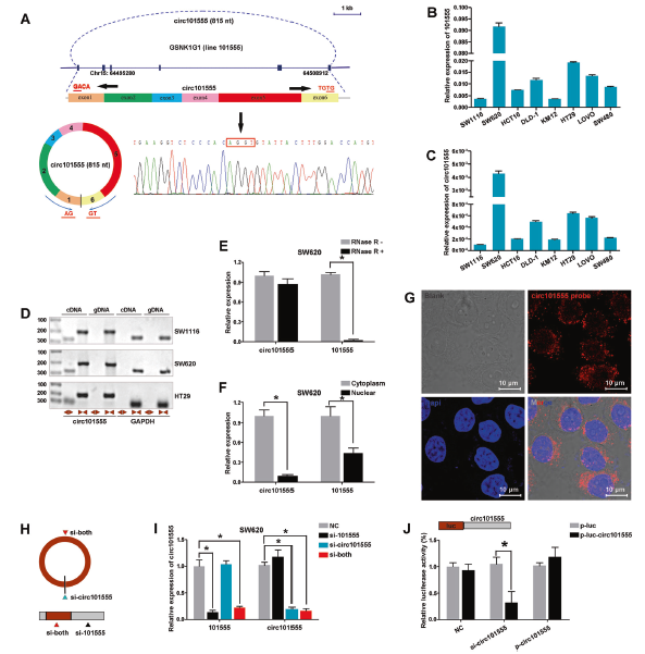
筛选CRC相关的circRNAs
通过分析10对CRC组织和癌旁正常NATs组织的circRNA表达谱,发现CRC组织中有171种上调和145种下调的circRNAs,qRT-PCR证实大多数circRNA表达水平与芯片表达谱一致。因为circ101555是芯片表达谱中表达上调水平最高之一的circRNA,所以作者利用qRT-PCR验证了circ101555在212例CRC临床样本中表达上调的情况,而且当患者肿瘤大小大于5cm或者发生淋巴转移、远处转移和发展到晚期,其circ101555表达水平也会明显上调,其总体存活率OS和无疾病生存率DFS也会明显降低,提示circ101555与CRC病人的雨后息息相关。(具体图见补充材料)
鉴定circ101555的特性
查询circBase 数据库后得知,circ101555其实是由来源于CSNK1G1基因的6个外显子(1号至6号外显子)组成。Sanger测序证实了反向剪接位点。circ101555只能利用反向引物从cDNA模版中PCR出来,均提示circ101555是由外显子头尾剪接形成稳定环状结构的环状RNA。qRT-PCR实验发现在不同CRC细胞系中circ101555和线性101555 mRNA的表达趋势一致。但是circ101555更耐受RNase R的降解。FISH实验证明circ101555和线性101555 mRNA均定位于胞浆之中。

circ101555的生理学功能
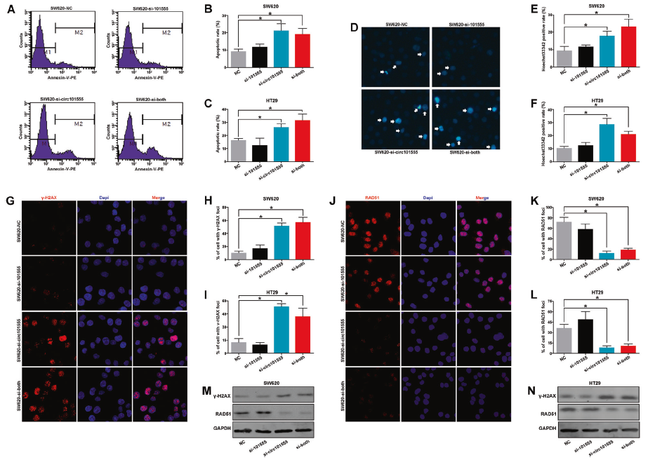
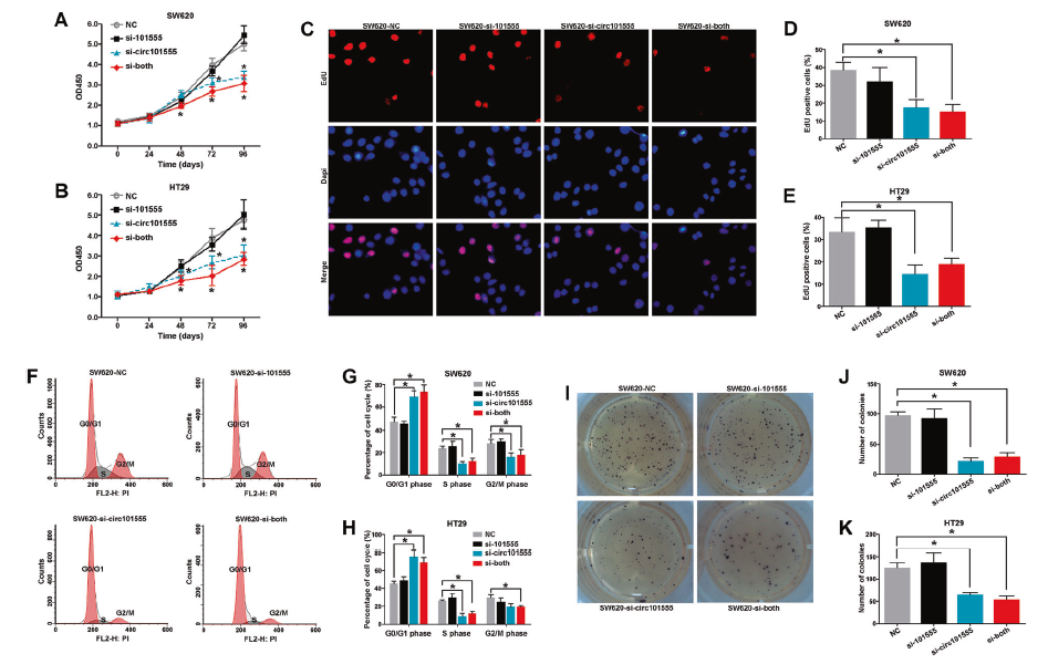
首先设计si-circ101555、si-101555和si-both相应地沉默circ101555、线性101555 mRNA和同时表达。只有si-circ101555和si-both处理可以明显抑制细胞的增殖(CCK8实验),降低EdU 阳性的CRC细胞比例,明显增加G0/G1期比例,诱导细胞周期阻滞;同时抑制CRC细胞的克隆形成。另一方面,只有si-circ101555和si-both处理可明显增加Annexin-V 和 Hoechst 33342阳性细胞的比例,促进细胞凋亡;在DNA损伤修复方面,同时IF和WB实验证明si-circ101555和si-both处理可明显促进γ-H2AX(标记DNA双链损伤)的表达,而抑制RAD51(稳定DNA同源修复)的表达。

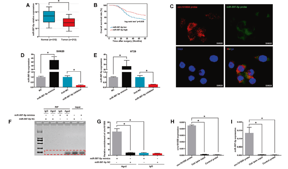
鉴定与circ101555结合的miRNAs
之前的大多数研究证明circRNAs通过作为miRNAs海绵发挥调节mRNA表达,故作者一方面利用miRNA表达谱分析10对CRC组织和正常NATs组织,另一方面利用数据库预测可与circ101555结合的miRNAs有75种,取两者交叉重叠的miR-597-5p, miR-145-5p, miR-30a-3p和 miR-29b-2-5p,可能参与CRC细胞的生理学功能。Luciferase报告基因实验证明只有miR-597-5p, miR-145-5p, miR-30a-3p可以直接结合circ101555。其中miR-597-5p抑制荧光素酶活性的效应最强。所以后续作者主要研究miR-597-5p与circ101555的相互作用。
临床样本分析后,发现CRC组织中miR-597-5p表达水平明显下调,患者携带低水平的miR-597-5p,其OS生存率就较差。FISH实验显示circ101555 和 miR-597-5p共定位于胞浆。而且RIP结果显示miR-597-5p过表达可以促进Ago2抗体富集circ101555;同时circ101555可pull-down并富集miR-597-5p。通过分析各种CRC细胞和过表达、敲低实验,作者发现circ101555表达水平与miR-597-5p表达水平呈现负相关。

沉默circ101555表达需依赖miR-597-5p,抑制CRC进展
沉默circ101555可抑制CRC细胞增殖和周期阻滞,而抑制miR-597-5p表达则出现相反的结果。当沉默circ101555的同时抑制miR-597-5p表达,细胞增殖被抑制、细胞周期阻滞、促进凋亡和增强DNA损伤修复的情况被抵消。(具体图见补充材料)
miR-597-5p直接靶向结合CDK6/RPA3 3’-UTR
为进一步探究miR-597-5p通过调控下游什么基因表达,影响CRC的进展。一方面利用mRNA表达谱分析CRC组织和正常NATs组织,另一方面利用TargetScan和miRanda数据库预测miR-597-5p可能靶向调控的基因,取两者交叉重叠的612种靶向基因。GO分析发现miR-597-5p负调控的生物过程主要是关于细胞增殖、DNA复制和细胞周期,参与这些过程有35种,包括CDK6(细胞周期相关)和 RPA3(DNA复制和损伤修复相关)。WB实验证明过表达miR-597-5p可明显抑制CDK6和RPA3表达。Luciferase报告基因实验也证明了miR-597-5p与CDK6和RPA3存在相互结合作用。
通过分析临床样本,CRC癌组织中CDK6和RPA3的表达水平明显上调,具有高表达水平的CDK6和RPA3的患者,其OS总体生存率也相对较低。IHC染色结果显示CDK6和RPA3蛋白主要表达在胞核,而且CRC组织中CDK6和RPA3阳性的细胞比例相对较多。这些结果提示CDK6和RPA3的异常表达影响到CRC的进展。

circ101555通过抑制miR-597-5p表达,调控CDK6 和 RPA3的表达
沉默circ101555可明显抑制CDK6, p-RB, PRA3, γ-H2AX, RAD51, Bcl-2和Bax基因的表达,而抑制miR-597-5p表达则可抵消这些效应。沉默circ101555可抑制CDK6 和RPA3表达,而抑制miR-597-5p表达则逆转前面的效应,上调CDK6 和RPA3表达。临床样本的统计分析,发现circ101555表达与miR-597-5p表达呈现负相关,miR-597-5p表达与CDK6 和RPA3表达呈现负相关,而circ101555表达与CDK6 和RPA3表达呈现正相关。(具体图见补充材料)
体内实验验证沉默circ101555依赖miR-597-5p抑制肿瘤生长
沉默circ101555可抑制肿瘤生长,而同时抑制miR-597-5p表达则可抵消沉默circ101555后抑制肿瘤生长的情况。FISH实验结果显示沉默circ101555可促进miR-597-5p的表达,而抑制miR-597-5p表达则抵消沉默circ101555后抑制肿瘤的效应。沉默circ101555抑制CDK6, RPA3, Ki-67表达,诱导细胞凋亡;而抑制miR-597-5p表达则出现相反的结果。(具体图见补充材料)
总结:首先作者对10组CRC组织和癌旁正常NATs组织的circRNA表达谱进行分析,筛选出CRC组织中表达上调程度较高的circ101555,与CRC患者的预后密切相关。在机制研究方面,通过miRNA和mRNA芯片表达谱,结合相应数据库预测的结果,交叉重叠分析下游调控的靶分子,发现circ101555主要通过海绵miR-597-5p,上调下游靶基因CDK6和RPA3表达,从而影响CRC细胞的增殖、细胞周期和DNA损伤修复等生理过程,起到促进CRC进展的作用,提示circ101555和miR-597-5p可作为CRC病人治疗的潜在有效靶点。
参考文献
- Chen Z, Ren R, Wan D, et al. Hsa_circ_101555 functions as a competing endogenous RNA of miR-597-5p to promote colorectal cancer progression. Oncogene. 2019 Jul 12. doi: 10.1038/s41388-019-0857-8.
.png)