miRNAs通过直接碱基互补配对来结合或者剪切靶mRNAs,转录后调控基因的表达,从而在不同肿瘤类型中经常发挥着至关重要的作用。如果能够寻求一些方法,抑制miRNAs的功能,那么对于肿瘤治疗会有很大的帮助。已有研究报道,通过人工合成线性的miR-9 sponge,抑制miR-9的表达和功能,从而抑制高度恶性乳腺癌的转移;线性miR-135b sponge抑制miR-135b ,进而抑制肿瘤的生长、侵袭和转移。但是目前还没有研究人员利用人工合成的环形RNAs抑制miRNA,治疗肿瘤的案例。

由于天然的circRNAs具有抵抗外切酶消化和结合不同miRNAs后调节其功能的两大特性,来自美国约翰霍普金斯大学的Stephen J. Meltzer教授团队在体外合成可以结合miR-21的circRNA——scRNA21,发现其可以耐受核酸酶的降解,上调原本被miR-21靶向抑制的肿瘤抑制基因DAXX的表达,从而明显抑制高表达miR-21的胃癌细胞的增殖。该研究揭示了体外合成circRNAs sponge可作为抑制miRNA功能的快速、方便和有效的策略,同时也将可能应用于胃癌患者的肿瘤治疗。
- TCGA数据库筛选与胃癌患者高度相关的miRNA,以作为circRNA的靶标
作者首先利用TCGA肿瘤数据库,挖掘到相比于正常人,胃癌患者中137种circRNAs表达上调,48种circRNAs表达下调,其中miR-21表达水平上调程度较大,约为1.76倍。同时体外通过qRT-PCR验证了相比于正常胃上皮细胞HFE145,胃癌细胞株NCI-N87、AGS 、MKN28和KATOIII中miR-21表达水平明显上调,后续实验将采用miR-21表达相对较高的NCI-N87、AGS 、MKN28细胞作为体外实验的细胞。

- 体外设计合成针对miR-21的circRNA sponge ——scRNA21
设计合成scRNA21的流程:首先设计含有5个重复的凸起的miR-21结合位点的线性scRNA21,overlap PCR后扩增为双链DNA,克隆连接到含有T7启动子的TOPO质粒载体上,利用T7 RNA聚合酶生成短RNA,小牛肠磷酸酶使RNA转录物的5’末端去磷酸化,并且T4多核苷酸激酶(在ATP存在情况下)产生适合连接的RNA分子,用T4 RNA连接酶孵育促使RNA环化,即形成scRNA21。

- 验证体外合成的scRNA21
RT-PCR实验通过反向引物可以从scRNA21扩增出约为100 nt的条带,而线性RNA则无法扩增出这样的条带(A)。同时Sanger测序这大小为100 nt的产物,证实了scRNA21头尾连接位点的存在(B)。另外Sanger测序证实了反向引物扩增scRNA21后的产物存在5个重复的凸起的miR-21结合位点(黄色标记)(C)。

- 检验scRNA21对FBS和RNase R的耐受程度
线性LRNA21在3% FBS中开始出现降解,在4% FBS中降解92%;而环状scRNA21相对位点,只有在7% FBS中才出现明显的降解(A)。在不同浓度的RNase R处理下,scRNA21明显抵抗RNase R的消化(B)。

- 体外合成scRNA21的功能验证
在高表达miR-21的3个胃癌细胞株NCI-N87, AGS和MKN28中,转染含有或者不含有miR-21结合位点的荧光素酶报告基因质粒后,含有miR-21结合位点的质粒的相对荧光强度明显降低,基因表达受抑制,而当给予miR-21抑制剂或者scRNA21处理后,质粒的相对荧光强度明显恢复上调,提示scRNA21可充当miR-21抑制剂,发挥结合miR-21的功能,从而抑制miR-21的下游效应(A)。
由于miR-21高表达可以促进胃癌细胞的增殖,通过WST-1检测细胞增殖实验,发现miR-21抑制剂或者scRNA21处理可以明显抑制三种胃癌细胞的增殖(B)。

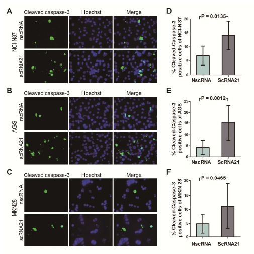
同时通过免疫荧光和共聚焦观察实验,发现在三种胃癌细胞中转染scRNA21后,细胞中的凋亡相关蛋白——剪切型caspase-3 的表达水平明显升高,提示scRNA21可以明显诱导胃癌细胞的凋亡(A-F)。

- 筛选scRNA21结合miR-21后影响到的下游蛋白
既然致癌miRNA靶向结合mRNA后改变其下游蛋白的表达,那么scRNA21作为miR-21的sponge,很有可能会影响其下游蛋白的表达。作者转染scRNA21到细胞后,利用TMT标记蛋白进行全蛋白组分析了6341种蛋白,筛选miR-21直接结合的235种蛋白,其中19种蛋白的差异表达比较明显。相比于blank和nscRNA组,scRNA21组会上调原本被miR-21下调表达的蛋白(A-C)。

接着在COSMIC数据库验证这19种蛋白,发现只有肿瘤抑制蛋白DAXX出现在COSMIC数据库中,同时体外WB实验证实了scRNA21处理胃癌细胞8h后,肿瘤抑制蛋白DAXX表达水平明显上调,这提示了scRNA21可以恢复原本被miR-21抑制的肿瘤抑制蛋白的表达。

参考文献
1. Liu X, et al. Synthetic circular RNA functions as a miR-21 sponge to suppress gastric carcinoma cell proliferation. Molecular Therapy: Nucleic Acid. 2018. Doi: 10.1016/j.omtn.2018.09.010
.png)