这次与各位分享的快讯是发表于Cancer Letters(IF=6.508)期刊的circRNA研究,介绍了在肝癌HCC中表达下调的hsa_circ_0091570,可通过海绵miR-1307,上调抑癌基因ISM1的表达,从而抑制肝癌细胞的增殖和迁移。这文章的通讯作者是来自上海交通大学医学院附属仁济医院肿瘤介入科的翟博教授。

筛选并鉴定与HCC发展相关的circRNA
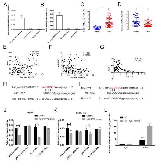
circRNA芯片表达谱分析HCC组织和正常组织后,筛选出表达下调的hsa_circ_0091570,qRT-PCR验证,Sanger测序和Rnase R处理证明了hsa_circ_0091570的表达下调、与circBase相同的序列和其属于环状RNA结构。而且hsa_circ_0091570表达下调与临床HCC恶化进展、更低的OS和DFS有重要联系。ROC曲线分析揭示hsa_circ_0091570可作为潜在的诊断标志物。

hsa_circ_0091570的生物学功能
为进一步探究hsa_circ_0091570的生物学功能,体外在HCC细胞系中分别敲低和过表达hsa_circ_0091570后,通过CCK8和EdU实验、克隆形成实验、流式分析凋亡和周期实验、Transwell和伤痕修复实验等证明了敲低hsa_circ_0091570表达,可明显促进细胞增殖和迁移,抑制细胞凋亡和细胞周期不受抑制;而过表达hsa_circ_0091570则出现相反的结果。

hsa_circ_0091570海绵吸附miR-1307,调控ISM1表达
接着作者对hsa_circ_0091570通过什么机制发挥功能进行探讨,由于大多数研究发现circRNA通过海绵miRNA调控其下游基因表达,circinteractome数据库预测靶miRNA和RIP后qRT-PCR验证,筛选出hsa_circ_0091570 pull down复合物中表达上调水平最高的是miR-1307,而且miR-1307在HCC组织中明显表达上调,提示miR-1307很有可能是hsa_circ_0091570靶向的miRNA。DIANA,miRanda和 PITA数据库预测分析miR-1307的下游靶基因可能是ISM1。临床样本分析也揭示ISM1在HCC组织中表达下调,hsa_circ_0091570表达与miR-1307表达呈现负相关,而与ISM1表达呈现正相关,miR-1307表达与ISM1表达呈现负相关。luciferase reporter实验证明了miR-1307可负调控hsa_circ_0091570和ISM1的表达。AGO2 RIP实验则进一步说明hsa_circ_0091570具有海绵miRNA的功能。

hsa_circ_0091570通过海绵miR-1307而上调ISM1表达,抑制肿瘤生长
为进一步验证前面的预测结果,敲低hsa_circ_0091570表达可促进miR-1307表达,而过表达hsa_circ_0091570则获得相反的结果。另外敲低hsa_circ_0091570表达或者转染miR-1307可明显抑制ISM1表达,但同时给予miR-1307抑制剂可rescue该效应。增殖和凋亡实验进一步证明敲低hsa_circ_0091570表达促进细胞增殖和抑制凋亡,而过表达miR-1307则会逆转该效应。这些结果提示hsa_circ_0091570和ISM1发挥抑癌功能,而miR-1307发挥促癌效应。

第一个体内成瘤模型验证hsa_circ_0091570抑癌效应
利用hsa_circ_0091570敲低的HCC细胞在裸鼠上成瘤后,发现敲低hsa_circ_0091570可明显促进肿瘤的生长和迁移,与之前体外的结果一致。FISH实验也说明了敲低hsa_circ_0091570可促进miR-1307表达,并定位于细胞胞浆。

SMMC-LTNM小鼠模型验证hsa_circ_0091570抑癌效应
作者采用第二个小鼠模型——携带HCC的SMMC-LTNM小鼠,连续两周瘤内注射胆固醇结合的hsa_circ_0091570 siRNA后,发现肿瘤生长明显加快,血清AFP水平明显增加,肿瘤组织中ISM1表达也明显降低,同时细胞增殖和侵袭标志物PCNA和MMP2水平也明显增加。

小结: 作者从HCC和正常组织中对比circRNA表达谱,筛选出hsa_circ_0091570,首先明确了hsa_circ_0091570的抑制细胞增殖、迁移和抑制凋亡的抑癌功能,通过数据库预测分析后验证hsa_circ_0091570可通过海绵miR-1307,上调抑癌基因ISM1表达,其后分别在体外和两种体内成瘤的小鼠HCC模型中证明了hsa_circ_0091570在HCC发生发展过程中发挥抑癌的功能。本文思路比较简单,清晰明了,值得研究circRNA的同行学习,通过两种体内模型验证了hsa_circ_0091570发挥抑癌效应的机制,是本文的一大亮点,可能也是该文章发到Cancer Letters的一大原因。
参考文献
1. Wang YG, Wang T, Ding M, Xiang SH, Shi M, Zhai B. hsa_circ_0091570 acts as a ceRNA to suppress hepatocellular cancer progression by sponging hsa-miR-1307. Cancer Lett. 2019 Jun 14. pii: S0304-3835(19)30368-4. doi: 10.1016/j.canlet.2019.06.007.(解读用到的图均来自该文献)
.png)