4月20日, 著名肝脏学杂志Hepatology在线发表了南京医科大学附属鼓楼医院姜润秋和东南大学医学院王学浩为共同通讯作者的文章。文章介绍发现circMAT2B通过调控miR-338-3p影响PKM2,促进肿瘤细胞糖酵解效应和肿瘤恶变[1]。

作者通过在线数据分析找到了肝细胞癌(HCC)中特异性变化的circRNA 分子,其中就包括了circMAT2B。在HCC中,circMAT2B显著上调,且高表达circMAT2B的病人预后更差。基于PET-CT分析葡萄糖摄取效率,HPLC分析糖酵解与三羧酸循环各种代谢物的含量,结果表明circMAT2B的表达与HCC糖酵解代谢状态呈现正相关。机制方面,作者分析表明circMAT2B可以竞争性结合miR-338-3p,进一步调控了糖酵解关键的代谢酶PKM2(丙酮酸激酶M2)。本文从在线数据汇总分析入手,找到有代表性的分子,然后着眼于HCC代谢转变相关的机制通路,揭示了高表达circMAT2B能够促进HCC糖酵解和恶变作用,揭示了circRNA在HCC代谢转变中的作用机制。本文的思路比较新颖。下面就让我们一起了解一下作者如何一步步分析和验证相关假设的:
如何发现circMAT2B的?
为找到HCC相关的circRNA分子,作者直接从在线数据库GEO中下载分析了HCC的数据(GSE97332, GSE94508 和 GSE78520),三组数据中有5种circRNA均呈现上调,但没有均呈现下调的分子。QPCR分析50对临床标本后显示circMAT2B在HCC中显著上调,其它几个circRNA分子的差异状况没有circMAT2B明显。为分析circMAT2B表达状态与临床预后的关系,作者进一步在100对的HCC标本中进行分析,结果表明高表达circMAT2B的HCC患者预后显著变差。

图1 HCC中circMAT2B高表达 ([1])
如何发现circMAT2B与糖酵解的关系?
作者从不同circMAT2B表达状态的病人PET-CT数据中发现高表达circMAT2B的病人肝脏葡萄糖摄取量明显高于circMAT2B低表达的HCC患者,于是进一步通过HPLC分析了糖酵解和三羧酸循环有关的各种代谢产物的情况,结果显示在circMAT2B高表达的病人中葡萄糖-6-磷酸(G-6-P)和L-乳酸水平显著增高。这些结果初步表明circMAT2B与HCC的糖酵解代谢有关。

图2 circMAT2B与糖酵解有关 ([1])
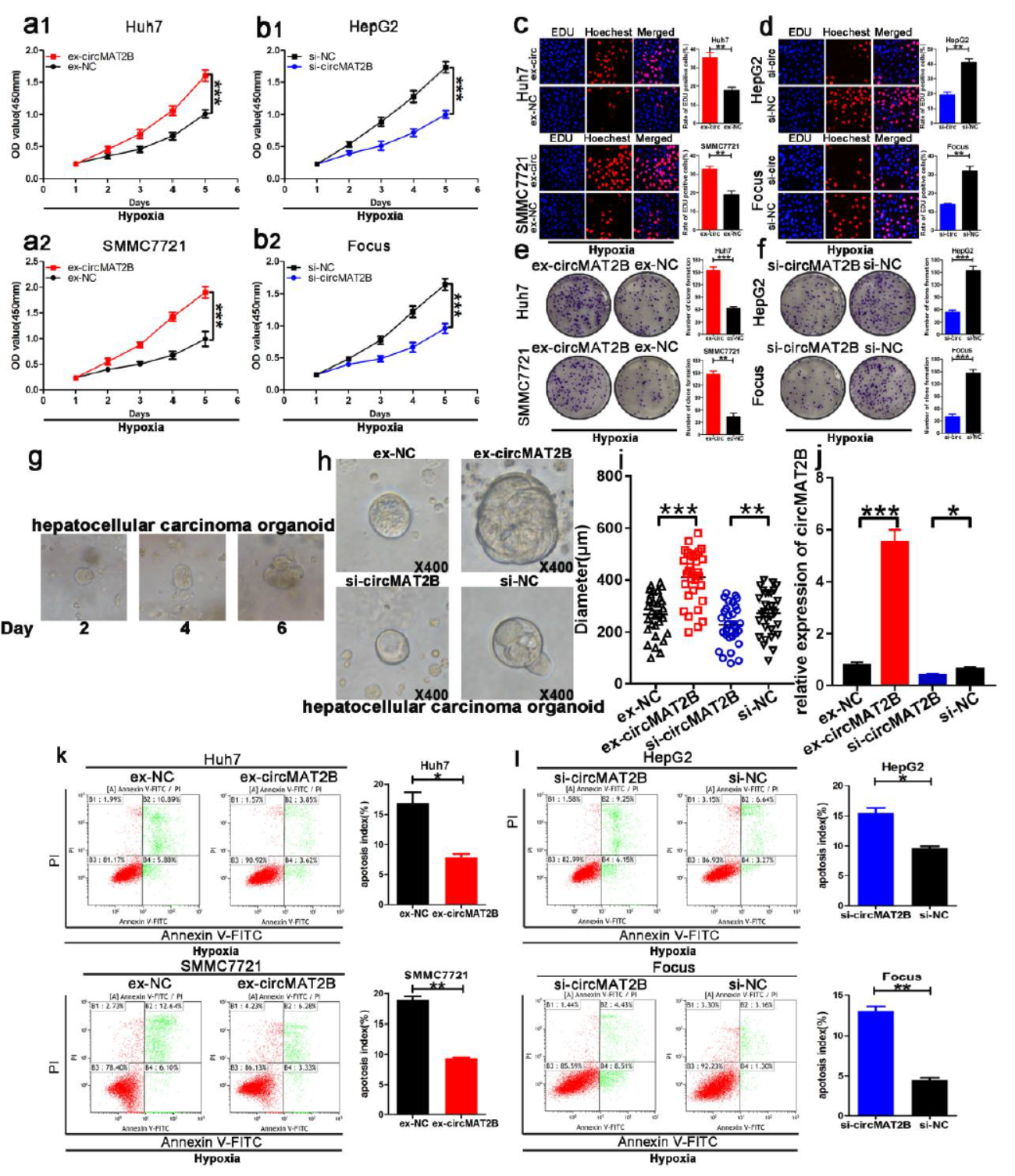
为进一步确认这一现象,作者用细胞模型进行了验证。已知低氧可以促进细胞葡萄糖摄取和糖酵解作用,作者在HCC细胞中也验证了这一过程,那么有没有可能circMAT2B是在这个过程中发挥作用的呢?于是作者分析了在低氧条件下过表达或敲低circMAT2B对糖酵解代谢的影响情况。结果显示低氧条件下,过表达circMAT2B能促进糖酵解相关的代谢转变,敲低circMAT2B后抑制糖酵解作用。

图3 低氧条件下circMAT2B调控糖酵解作用 ([1])
circMAT2B细胞内功能与机制分析
作者在HCC细胞中分析了过表达和敲低circMAT2B对细胞增殖,侵袭,Organoid形成能力,细胞凋亡等常见肿瘤学功能分析指标进行了分析。结果表明HCC中高表达circMAT2B能够促进增殖和侵袭,促进Organoid形成能力,抑制体外细胞凋亡。敲低实验也进一步验证了这些功能现象。

图4 circMAT2B表达在HCC细胞中的功能分析 ([1])
体内成瘤实验表明过表达circMAT2B促进成瘤,促进肿瘤转移,荷瘤小鼠生存期更短。反之,干扰circMAT2B后成瘤速度降低,转移灶减少,生存期延长。

图5 circMAT2B过表达与敲低细胞体内成瘤分析 ([1])
circMAT2B作用机制分析
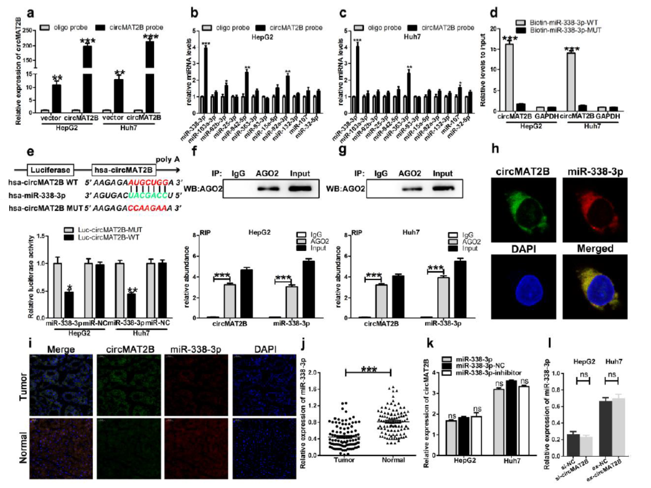
为探索circMAT2B在HCC中调控糖酵解代谢转变的分子机制,作者通过过表达circMAT2B后基于生物素标记的探针进行RNA Pull-down分析,在钓取的产物中检测到miR-338-3p。anti-AGO2抗体RIP验证和突变载体试验进一步证明了miR-338-3p与circMAT2B的相互作用。FISH共定位分析也表明两者具有较多的共定位信号。病人标本中分析miR-338-3p表达量,结果显示HCC患者的癌旁组织miR-338-3p表达显著高于癌组织。

图6 circMAT2B与miR-338-3p相互作用 ([1])
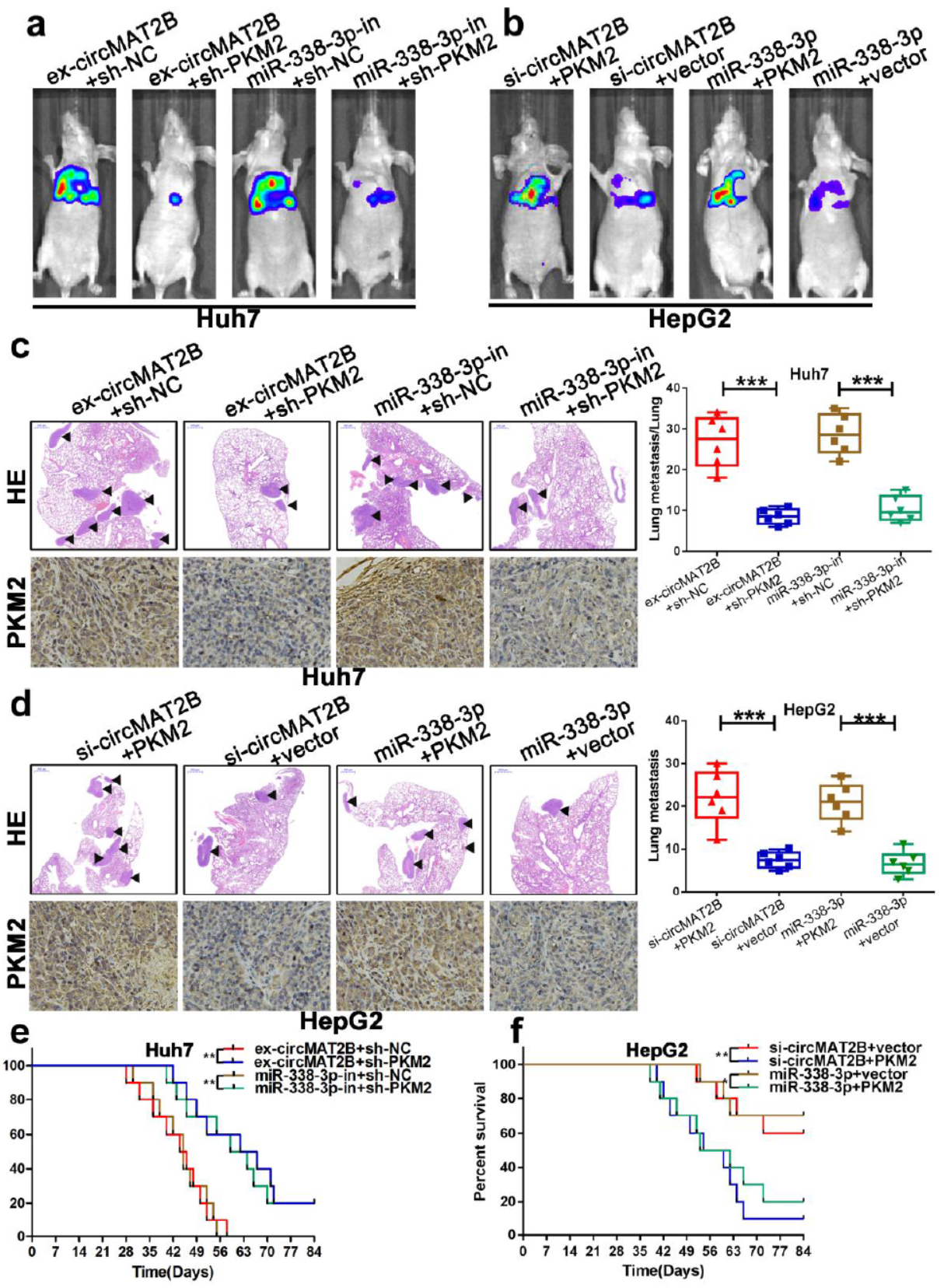
进一步作者在体内成瘤实验中分析了过表达circMAT2B,干扰miR-338-3p或其下游靶基因PKM2的成瘤能力变化情况。结果表明与单独过表达circMAT2B组相比,干扰PKM2能够显著抑制成瘤速度。单独抑制miR-338-3p与过表达circMAT2B效果类似,但当干扰PKM2后就抑制了这一作用。敲低circMAT2B的实验中也佐证了这一通路,干扰circMAT2B的同时过表达PKM2组作为对照,空载体组和过表达miR-338-3p均可抑制肿瘤生长速度,而过表达miR-338-3p的同时过表达PKM2则抵消单独过表达miR-338-3p的抑制肿瘤生长的作用。这些数据表明HCC中,circMAT2B通过竞争性结合miR-338-3p,促进下游PKM2的表达,进而导致糖酵解增高。

图7 体内成瘤实验分析HCC中circMAT2B/miR-338-3p/PKM2通路 ([1])
活体成像和组织切片分析,生存分析结果进一步验证了上述通路。

图8 动物实验分析circMAT2B/miR-338-3p/PKM2通路 ([1])
本文基于在线数据挖掘,找出HCC特异性的circRNA分子,然后进一步在临床标本中验证其表达量,与临床各特征的相关性,确定了分析circMAT2B与糖酵解代谢转变作用的相关性,RNA Pull-down实验捕获了相互作用的分子,miR-338-3p并进一步确认了下游作用分子,PKM2。至此可以有效的回答circMAT2B与代谢转变的相关性机制。进一步通过各种分子的干扰/过表达实验设计,验证了circMAT2B/miR-338-3p/PKM2通路在HCC中的作用。比较值得学习的思路包括:(1)着眼于分析circRNA与肿瘤代谢转变的相关性,使得相关的研究更有意义和针对性。(2)基于RNA Pull-down找出相互作用的miRNA分子,这显然比单纯的生物信息学预测分析有说服力。
参考文献
1. Li, Q., et al., Circular RNA MAT2B promotes glycolysis and malignancy of hepatocellular carcinoma via the miR-338-3p/PKM2 axis under hypoxic stress. Hepatology, 2019.
.png)