肺癌是全世界癌症相关死亡的主要原因,约85%的肺癌是非小细胞肺癌(non-small cell Lung cancer, NSCLC)。尽管治疗策略有所改善,但非小细胞肺癌患者预后仍然较差。这主要归因于肿瘤转移的,提示阐明非小细胞肺癌转移的机制正成为一个巨大的挑战。已有的研究表明TGF-β诱导上皮细胞间充质转型 (EMT,epithelial-mesenchymal transition),促进肿瘤的侵入与转移。在人类的癌细胞中,环状RNA被认为是没有编码功能的RNA。然而, circRNAs是否以及如何有助于TGF-β诱导EMT和促进非小细胞肺癌转移仍然不清楚。
最近,苏州大学张洪涛教授和哈尔滨医科大学附属第二医院徐广全教授合作在Molecular Cancer发表了题为“Circular RNA hsa_circ_0008305 (circPTK2) inhibits TGF-β-induced epithelial-mesenchymal transition and metastasis by controlling TIF1γ in non-small cell lung cancer”的文章。研究发现在NSCLC中circPTK2通过吸附miR-429/miR-200b-3p以保护TIF1γ不被沉默,进而抑制TGF-β诱导的EMT和肿瘤转移,表明过表达circPTK2可能应用于晚期非小细胞肺癌的治疗。
1、体外验证circPTK2
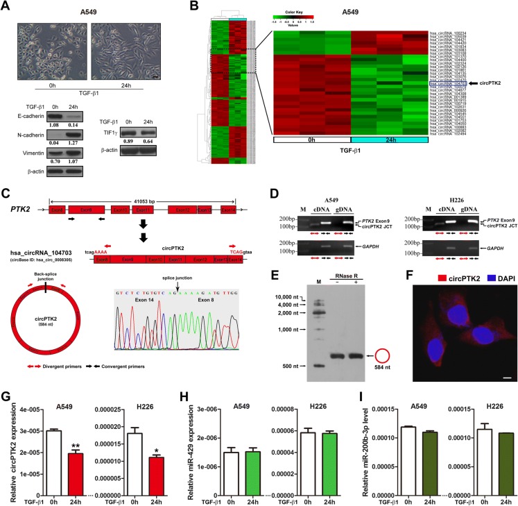
首先,作者先用TGF-β1(5 ng / ml)处理A549细胞24小时后,A549细胞发生上皮细胞间充质转化(EMT)(图A)。对A549细胞的RNA进行表达谱分析,研究发现88种circRNAs上调和99种circRNAs被抑制 (图B)。基于TargetScan/miRBase 和miRanda计算法分析,作者预测circPTK2(ID:hsa_circRNA_104703)和TIF1γ3 ‘ UTR区都有mir – 429 / mir – 200 b – 3 – p 的结合位点(图C)。因此,作者选取了circPTK2(hsa_circRNA_104703),并用 RT-PCR,sanger测序,northblot和免疫荧光实验鉴定circPTK2特异性存在,并主要分布在细胞质中(图CDEF)。
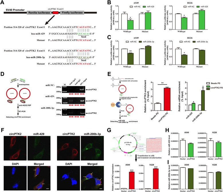
2、CircPTK2作为miR-429/miR-200b-3p的sponge
通过分析,miR-429/miR-200b-3p都存在与CircPTK2的结合位点(图A)。通过荧光原位杂交,观察到circPTK2(红色)和miR-429/miR-200b-3p(绿色)的共定位(图B)。证明CircPTK2作为miR-429/miR-200b-3p的sponge。

B
3、miR-429/miR-200b-3p抑制TIF1γ表达
TIF1γ抑制 TGF-β诱导EMT和非小细胞肺癌细胞的转移。
作者克隆了 TIF1γ3’UTR区域,发现其包含mir – 429 / mir – 200 b – 3 p结合位点(图A),通过荧光素酶实验报告表明,TIF1γ3 ‘ utr 区存在与mir – 429和 mir – 200 b – 3 – p结合的序列。此外,瞬时过表达的miR-429/miR-200b-3p(图C)显著抑制A549和H226 细胞中TIF1γ的表达 (图DE)。相比之下,瞬时过表达miR-429/miR-200b-3p的抑制剂(图F)则增强A549和H226细胞中TIF1γ的表达(图GH)。
4、TGF-β1促进mir – 429 / mir – 200 b – 3 – p表达
TGF-β1刺激细胞A549和H226 过表达 mir – 429 / mir – 200 b – 3 – p,导致Snail的mRNA的转录与N-cadherin的表达均增加 (图A B)。此外,mir – 429 / mir – 200 B – 3 – p增强了TGF-β诱导EMT和促进肺癌细胞迁移的能力(图CD),过表达miR-429/miR-200b-3p抑制剂结果则相反(图EFGH)。

5、circPTK2可以促进TIF1γ表达
为了验证circPTK2在体外的作用,作者设计了与circPTK2特异结合的siRNA,以抑制circPTK2的功能,转染该siRNA有效抑制了A549和H226细胞中的circPTK2水平(图A),但对线性PTK2 mRNA水平无影响(图B)。下调circPTK2表达显著抑制TIF1γ表达 (图C)。对circPTK2表达被抑制的 A549和H226细胞注射TGF-β1,会促进该细胞表达Snail和N-cadherin (图D)。此外, 下调circPTK2表达显著增强TGF-β诱导EMT 和肺癌细胞转移的能力(图EF)。总的来说,这些结果表明沉默circPTK2可以抑制TIF1γ表达,进而促进TGF-β诱导 EMT和非小细胞肺癌细胞转移。

6、过表达circPTK2抑制了体内NSCLC细胞的转移
作者基于pLCDH-ciR (吉赛生物)载体建立了过表达circPTK2的A549稳定细胞系 (图A)。然后, 将过表达circPTK2的细胞与空白对照分别通过尾静脉注射到BALB/c裸小鼠体内,接着接种TGF-1 (图B)。接种8周后,实验表明注射了含过表达circPTK2载体的细胞有效地抑制了肺癌转移(图C-G)。总的来说,体内转移实验表明过表达circPTK2抑制了体内NSCLC细胞的转移。
参考文献:Longqiang Wang, et al. Circular RNA hsa_circ_0008305 (circPTK2) inhibits TGF-β-induced epithelial-mesenchymal transition and metastasis by controlling TIF1γ in non-small cell lung cancer. Mol Cancer. 2018; 17: 140.
.png)