欢迎各位来到“circRNA研究报道汇总”栏目,本期从pubmed中检索收集最新发布的circRNA文献共计18篇,下面我们一起来看看,circRNA研究最近有哪些新进展。检索式:
(circRNA[Title/Abstract]) OR Circular RNA[Title/Abstract]
- 工程化circRNA海绵可作为miRNA抑制剂来减轻超负荷压力引起的心肌肥大。
标题:Engineered Circular RNA Sponges Act as miRNA Inhibitors to Attenuate Pressure Overload-Induced Cardiac Hypertrophy.
杂志:Mol Ther;影响因子:8.402
通讯作者:Matthew Ackers-Johnson和Roger S-Y Foo(新加坡基因组研究所等)
环状RNA(circRNA)竞争性吸附microRNA(miRNA),并抑制其内源活性。该研究作者提出假设,通过人造circRNA海绵(circmiRs)构建可以靶向miRNA的治疗性分子,与目前的替代品相比,剂量要求低且半衰期延长。这可能会为包括心血管疾病在内的关键性全球疾病提供一种新的治疗方法。该研究中,作者构建了circmiR海绵,以靶向已知的心脏肥大miR-132和-212的前体分子。在荧光素酶拯救试验中,过表达circmiRs可竞争性抑制miR-132和-212活性,并且比线性miRNAs海绵具有更高的稳定性。进一步研究确定包含12个凸起的结合位点且间距为12个核苷酸的设计是最佳的。在心脏疾病的横向主动脉缩窄(TAC)小鼠模型中,用腺相关病毒(AAV)包装circmiRs体内传递至心肌细胞。结果显示,肥大性疾病的特征减弱,并且在治疗的小鼠中心脏功能得以保留,证明了circmiRs作为新型治疗工具的潜力。随后,使用I组置换的内含子外显子序列直接合成外源性circmiRs,其在抑制miRNA功能方面的体外功效比目前的金标准antagomiRs更高。因此,工程化人造circRNA具有令人兴奋的潜力,可作为未来的治疗方法。

图注:工程化人造circRNA海绵吸附miRNAs。
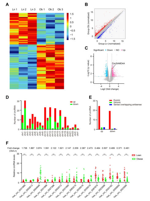
- 环状RNA-SAMD4A通过miR-138-5p / EZH2轴控制肥胖症的脂肪形成。
标题:Circular RNA SAMD4A controls adipogenesis in obesity through the miR-138-5p/EZH2 axis.
杂志:Theranostics;影响因子:8.063
通讯作者:张彤彤(成都市第三人民医院等)
越来越多的证据表明,环状RNA(circRNA)对于调节基因表达至关重要,并且其失调与多种疾病有关。但是,circRNAs在肥胖症中的功能研究甚少。该研究首先,在肥胖和瘦个体的脂肪组织中检测到circRNA表达模式的整体变化。进一步鉴定出circSAMD4A在肥胖组中显著上调,并在体外和体内对其功能进行了分析。结果显示:CircSAMD4A过表达与肥胖患者的不良预后相关。相比之下,circSAMD4A敲低抑制了前脂肪细胞中的分化。在高脂饮食(HFD)诱导的肥胖小鼠中,circSAMD4A敲低可逆转相关的体重增加,食物摄入减少,体内脂肪减少和能量消耗增加。这些小鼠还表现出胰岛素敏感性和葡萄糖耐量的增加。此外,体外实验表明,CircSAMD4A通过充当miR-138-5p海绵来调节前脂肪细胞的分化,从而增加EZH2的表达。这些结果表明,circSAMD4A可以作为肥胖症治疗的潜在目标和/或作为肥胖患者减肥手术后的预后指标。

图注:肥胖症患者中差异表达的circRNA分子。
- circPRRC2A通过上皮-间质转化促进肾细胞癌血管生成和转移,并上调TRPM3。
标题:circPRRC2A promotes angiogenesis and metastasis through epithelial-mesenchymal transition and upregulates TRPM3 in renal cell carcinoma.
杂志:Theranostics;影响因子:8.063
通讯作者:姚旭东和Peng Bo(上海第十人民医院);郑军华(上海第一人民医院);刘敏(上海同仁医院)
该研究主要聚焦circRNAs在肾细胞癌(RCC)中的机制功能。在这项研究中,作者旨在鉴定出可调节RCC上皮-间质转化(EMT)的新型circRNA分子,并确定其调控机制和临床意义,通过circRNA芯片筛选和qRT-PCR验证到circPRRC2A。在体外和体内均评估了circPRRC2A在RCC转移中的作用。结果发现,在RCC患者中,circPRRC2A的表达增加与晚期临床阶段和较差的生存率呈正相关。分子机理实验结果表明,circPRRC2A通过海绵化miR-514a-5p和miR-6776-5p防止了TRPM3(一种组织特异性癌基因)的降解。此外,circPRRC2A促进RCC患者的肿瘤EMT和侵袭性。这些发现提示circPRRC2A可能被用作RCC患者的治疗和预后靶标。

图注:circPRRC2A通过上皮-间质转化促进肾细胞癌血管生成和转移功能机制示意图
文献列表:
| 序号 | 主要内容 | 论文标题 | 杂志 | IF | 单位 |
| 1 | 工程化circRNA海绵可作为miRNA抑制剂来减轻超负荷压力引起的心肌肥大。 | Engineered Circular RNA Sponges Act as miRNA Inhibitors to Attenuate Pressure Overload-Induced Cardiac Hypertrophy. | Mol Ther | 8.402 | 新加坡基因组研究所等 |
| 2 | 环状RNA-SAMD4A通过miR-138-5p / EZH2轴控制肥胖症的脂肪形成。 | Circular RNA SAMD4A controls adipogenesis in obesity through the miR-138-5p/EZH2 axis. | Theranostics | 8.063 | 成都市第三人民医院等 |
| 3 | circPRRC2A通过上皮-间质转化促进肾细胞癌血管生成和转移,并上调TRPM3。 | circPRRC2A promotes angiogenesis and metastasis through epithelial-mesenchymal transition and upregulates TRPM3 in renal cell carcinoma. | Theranostics | 8.063 | 上海市第十人民医院等 |
| 4 | 高丰度的circFUT10可通过海绵化let-7促进脂肪细胞增殖并抑制脂肪细胞分化。 | circRNA Profiling Reveals an Abundant circFUT10 that Promotes Adipocyte Proliferation and Inhibits Adipocyte Differentiation via Sponging let-7. | Mol Ther Nucleic Acids | 5.919 | 西北农林科技大学等 |
| 5 | circTNFRSF21通过调节miR-1227-MAPK13/ATF2轴促进子宫内膜癌的发病机理。 | circTNFRSF21, a newly identified circular RNA promotes endometrial carcinoma pathogenesis through regulating miR-1227-MAPK13/ATF2 axis. | Aging (Albany NY) | 5.515 | 北京友谊医院等 |
| 6 | CircRNA BIRC6通过海绵化microRNA-145促进非小细胞肺癌细胞的进程。 | CircRNA BIRC6 promotes non-small cell lung cancer cell progression by sponging microRNA-145. | Cell Oncol (Dordr) | 5.02 | 温州医科大学第一附属医院等 |
| 7 | 通过降噪测量发现S100A4 mRNA与蛋白质之间的关系。 | S100A4 mRNA-protein relationship uncovered by measurement noise reduction. | J Mol Med (Berl) | 4.746 | 维也纳兽医大学等 |
| 8 | 环状RNA在免疫相关疾病中的作用。 | The Role of Circular RNAs in Immune-Related Diseases. | Front Immunol | 4.716 | 四川大学华西医院等 |
| 9 | CircRNA介导的针对镉诱导的毒性的咖啡酸苯乙酯调节HepG2细胞中的自噬。 | Caffeic acid phenethyl ester against cadmium induced toxicity mediated by CircRNA modulates autophagy in HepG2 cells. | Ecotoxicol Environ Saf | 4.527 | 山东农业大学等 |
| 10 | 椎间盘退变的新机制:自噬和凋亡之间的不平衡。 | A novel mechanism of intervertebral disc degeneration: imbalance between autophagy and apoptosis. | Epigenomics | 4.404 | 广西医科大学等 |
| 11 | Piplartine通过调节hsa_circ_100338表达来减轻肝癌细胞的增殖。 | Piplartine attenuates the proliferation of hepatocellular carcinoma cells via regulating hsa_circ_100338 expression. | Cancer Med | 3.357 | 深圳宝安区妇幼保健院等 |
| 12 | Yak脂肪细胞分化过程中的CircRNA表达谱和筛选脂肪细胞分化的潜在circRNAs。 | CircRNA Expression Profile during Yak Adipocyte Differentiation and Screen Potential circRNAs for Adipocyte Differentiation. | Genes (Basel) | 3.331 | 兰州大学等 |
| 13 | 环状RNA CDR1as通过TMED2和TMED10调节细胞增殖。 | The circular RNA CDR1as regulate cell proliferation via TMED2 and TMED10. | BMC Cancer | 2.933 | 中国科学院水生生物研究所等 |
| 14 | 环状RNA hsa_circ_0072309通过海绵化miR-580-3p抑制非小细胞肺癌的进展。 | Circular RNA hsa_circ_0072309 inhibits non-small cell lung cancer progression by sponging miR-580-3p. | Biosci Rep | 2.535 | 暨南大学第一附属医院等 |
| 15 | 表达谱和生物信息学分析揭示慢性淋巴细胞白血病细胞独特的环状RNA表达模式。 | Profiling and Bioinformatics Analyses Reveal Chronic Lymphocytic Leukemia Cells Share a Unique Circular RNA Expression Pattern. | Exp Hematol | 2.462 | 以色列费尔森斯坦医学研究中心等 |
| 16 | 非编码RNA和冠状动脉疾病。 | Non-coding RNAs and Coronary Artery Disease. | Adv Exp Med Biol | 2.126 | 西班牙巴伦西亚大学医学院等 |
| 17 | 非编码RNA和心脏衰老。 | Non-coding RNAs and Cardiac Aging. | Adv Exp Med Biol | 2.126 | 上海同济医院等 |
| 18 | 涉及心血管疾病的调节性非编码RNA之间的相互作用。 | Interactions Among Regulatory Non-coding RNAs Involved in Cardiovascular Diseases. | Adv Exp Med Biol | 2.126 | 葡萄牙里斯本大学等 |
.png)