欢迎各位来到“circRNA研究报道汇总”栏目,本期从pubmed中检索收集最新发布的circRNA文献共计25篇,下面我们一起来看看,circRNA研究最近有哪些新进展。检索式:
(circRNA[Title/Abstract]) OR Circular RNA[Title/Abstract]
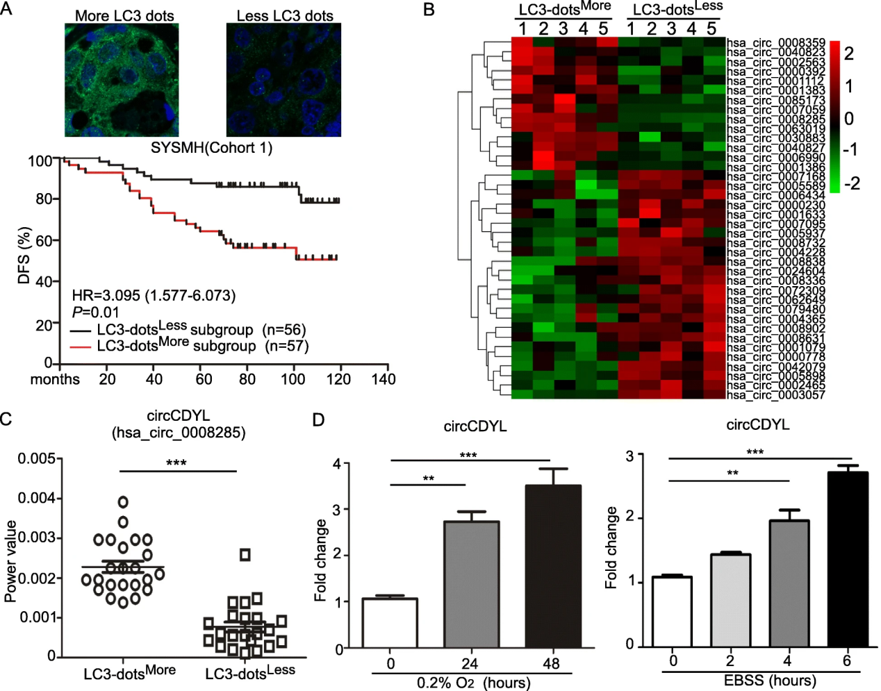
- 自噬相关的circCDYL增强自噬并促进乳腺癌的进展。
标题:Autophagy-associated circRNA circCDYL augments autophagy and promotes breast cancer progression.
杂志:Mol Cancer ;影响因子:10.679
通讯作者:龚畅副教授(中山大学孙逸仙纪念医院)
尽管环状RNA(circRNA)和自噬都与乳腺癌(BC)有关,但是circRNA是否通过自噬调控BC进展尚不清楚。在这项研究中,作者旨在探讨自噬相关circRNA在乳腺癌中的调控机制和临床意义。方法上,研究者首先通过circRNA高通量测序筛选自噬相关的circRNA,并通过qRT-PCR在高自噬水平和低自噬水平的乳腺癌组织中进行验证。通过集落形成,细胞活力,transwell,流式细胞仪和动物模型评估了自噬相关circRNA的生物学功能。为了进行机理研究,进行了RNA免疫沉淀,circRNA pull down,荧光素酶报告检测,蛋白质印迹,免疫荧光和免疫组化等实验。结果显示,与癌旁组织相比,自噬相关的circRNA circCDYL在乳腺癌组织中升高了3.2倍,并且circCDYL通过miR-1275-ATG7 / ULK1轴促进了乳腺癌细胞中的自噬水平。此外,circCDYL在体外和体内均可增强乳腺癌细胞的恶性进展。在临床上,乳腺癌患者的肿瘤组织和血清中circCDYL的增加与更高的肿瘤负荷,更短的生存时间和对治疗的临床反应较差有关。研究结果表明:circCDYL通过miR-1275-ATG7 / ULK1-自噬轴促进乳腺癌的进展,circCDYL可以作为乳腺癌患者的潜在预后和预测分子。

图注:自噬相关circRNA(circCDYL)在乳腺癌中的表达谱
- 胶质瘤中的外泌体非编码RNA:生物学功能和潜在的临床应用。
标题:Exosomal noncoding RNAs in Glioma: biological functions and potential clinical applications.
杂志:Mol Cancer;影响因子:10.679
通讯作者:彭勇教授(四川大学华西医院)
脑胶质瘤是复杂且异质的脑肿瘤,预后较差。胶质瘤细胞可以与其周围环境进行通讯,从而创造出适合肿瘤发展的微环境。外泌体通过在细胞间传递各种生物活性分子(包括蛋白质,脂质和核酸),代表了细胞间通讯的一种新手段,并参与肿瘤的发生和发展。非编码RNA(ncRNA)包括microRNA,长非编码RNA和环状RNA,占人类转录组的很大一部分,并在各种病理生理过程中发挥重要作用,尤其是在癌症中。此外,ncRNA可以在外泌体中的细胞之间选择性包装,分泌和转移,并调节神经胶质瘤的许多特征,例如增殖,侵袭,血管生成,免疫逃逸和治疗抵抗力。因此,特异性靶向外泌体ncRNA的策略可能是有吸引力的治疗选择。外泌体能够穿过血脑屏障(BBB),并且可以在几乎所有类型的人类体液中存在,这些使其成为神经胶质瘤的有前途的生物标记。另外,考虑到外泌体的生物相容性,可以将它们改造为将治疗因子(例如RNA,蛋白质和药物)传递到靶细胞以进行治疗。在这篇综述中,作者回顾了目前有关外泌体ncRNA在神经胶质瘤进展中的作用的研究,还讨论了它们作为新型生物标志物和治疗剂的潜在临床应用。

图注:外泌体在神经胶质瘤中的作用
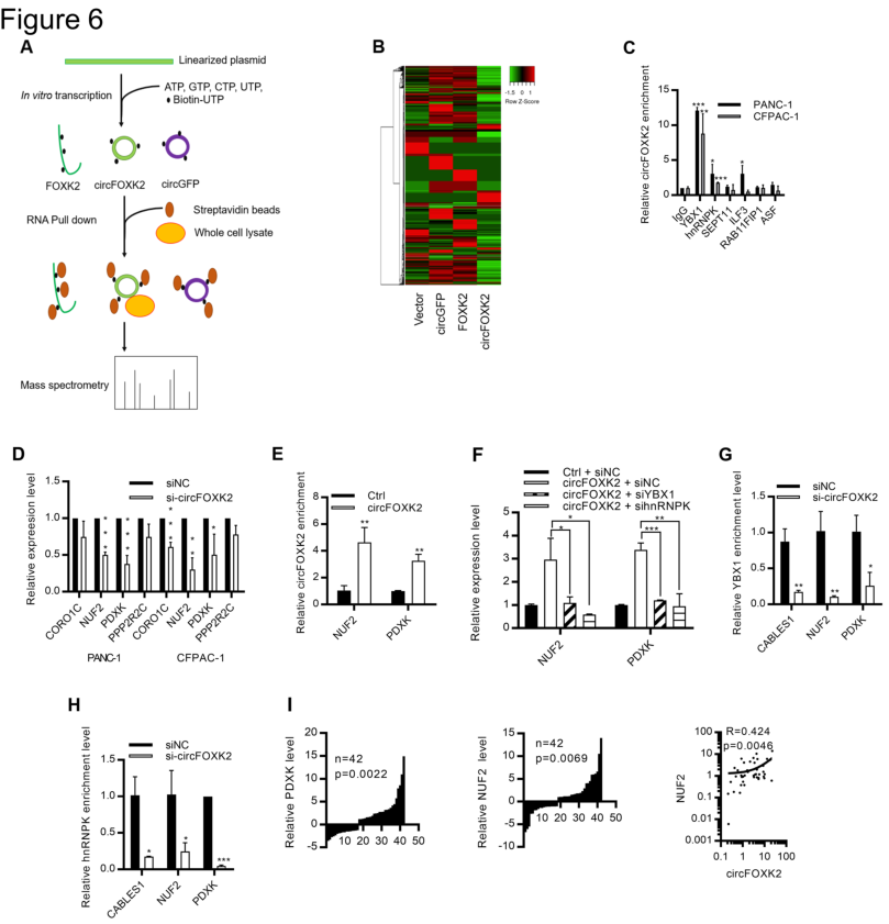
3、CircFOXK2通过与RNA结合蛋白结合并掺入海绵MiR-942促进胰腺导管腺癌的生长和转移。
标题:CircFOXK2 Promotes Growth and Metastasis of Pancreatic Ductal Adenocarcinoma by Complexing with RNA Binding Proteins and Sponging MiR-942.
杂志:Cancer Res;影响因子:8.378
通讯作者:陈扬超教授(香港中文大学)
该研究主要探索了环状RNA(circRNA)在胰腺导管腺癌(PDAC)中的详细生物学功能。首先研究者使用circRNA测序,与人胰管上皮细胞(HPDE)细胞(正常)相比,在胰腺导管腺癌(PDAC)细胞中鉴定了169个差异表达的circRNA。其中,circFOXK2在PDAC细胞和63%的原发性肿瘤中显著上调。circFOXK2促进细胞生长,迁移和侵袭,并参与细胞周期进程和凋亡。circFOXK2包含多个miRNA结合位点,充当miR-942的海绵,进而促进ANK1,GDNF和PAX6的表达。随后研究者对circRNA-pulldown拉下的蛋白进行质谱分析,鉴定出94种circFOXK2相互作用蛋白,这些蛋白参与细胞粘附,mRNA剪接和结构分子活性。其中,circFOKX2与YBX1和hnRNPK的相互作用增强了癌基因NUF2和PDXK的表达。敲低circFOXK2可减少YBX1和hnRNPK与NUF2和PDXK的结合,进而降低其表达。总的来说,该研究发现表明,circFOXK2与YBX1和hnRNPK复合可以促进致癌蛋白的表达,从而促进PDAC的发展。

图注:PDAC中circFOXK2相互作用蛋白的鉴定
文献列表:
| 序号 | 主要内容 | 论文标题 | 杂志 | IF | 单位 |
| 1 | 自噬相关的circCDYL增强自噬并促进乳腺癌的进展。 | Autophagy-associated circRNA circCDYL augments autophagy and promotes breast cancer progression. | Mol Cancer | 10.679 | 中山大学孙逸仙纪念医院 |
| 2 | 胶质瘤中的外泌体非编码RNA:生物学功能和潜在的临床应用。 | Exosomal noncoding RNAs in Glioma: biological functions and potential clinical applications. | Mol Cancer | 10.679 | 四川大学华西医院 |
| 3 | 癌症中的环状RNA:生物形成,功能和临床意义。 | Circular RNAs in Cancer: Biogenesis, Function, and Clinical Significance. | Trends Cancer | 8.884 | 四川大学华西医院 |
| 4 | CircFOXK2通过与RNA结合蛋白结合并掺入海绵MiR-942促进胰腺导管腺癌的生长和转移。 | CircFOXK2 Promotes Growth and Metastasis of Pancreatic Ductal Adenocarcinoma by Complexing with RNA Binding Proteins and Sponging MiR-942. | Cancer Res | 8.378 | 香港中文大学 |
| 5 | 环状RNA-蛋白质相互作用:功能,机制和鉴定。 | Circular RNA-protein interactions: functions, mechanisms, and identification. | Theranostics | 8.063 | 南方医科大学顺德医院 |
| 6 | 环状RNA在消化系统癌症中的调节功能。 | The Regulatory Functions of Circular RNAs in Digestive System Cancers. | Cancers (Basel) | 6.162 | 四川农业大学 |
| 7 | circ_001653沉默通过下调miR-486-3p介导的CEMIP促进IDD中NPC的增殖和ECM合成。 | circ_001653 Silencing Promotes the Proliferation and ECM Synthesis of NPCs in IDD by Downregulating miR-486-3p-Mediated CEMIP. | Mol Ther Nucleic Acids | 5.919 | 中国医科大学附属盛京医院 |
| 8 | 女性生殖系统和乳腺癌的生物标志物和治疗学的新世界:环状RNA。 | A New World of Biomarkers and Therapeutics for Female Reproductive System and Breast Cancers: Circular RNAs. | Front Cell Dev Biol | 5.206 | 安德森癌症中心 |
| 9 | p53突变体对非编码RNA世界中的影响。 | The Impact of Mutant p53 in the Non-Coding RNA World. | Biomolecules | 4.694 | 意大利IRCCS-基金会国家肿瘤研究所 |
| 10 | 糖尿病周围神经病变中的环状RNA谱:环状RNA和mRNA共表达网络的分析。 | Circular RNA profile in diabetic peripheral neuropathy: analysis of coexpression networks of circular RNAs and mRNAs. | Epigenomics | 4.404 | 苏州大学第二附属医院 |
| 11 | hsa_circRNA_102336是一种可行的生物标记,可通过在人膀胱癌中海绵化miR-515-5p促进肿瘤发生。 | A novel circular RNA (hsa_circRNA_102336), a plausible biomarker, promotes the tumorigenesis by sponging miR-515-5p in human bladder cancer. | Biomed Pharmacother | 3.743 | 苏州大学第三附属医院 |
| 12 | Circad:与疾病相关的的环状RNA资源数据库。 | Circad: a comprehensive manually curated resource of circular RNA associated with diseases. | Database (Oxford) | 3.683 | 印度CSIR-基因组学与整合生物学研究所 |
| 13 | 环状RNA表达分析揭示了Hsa_circ_0097435通过海绵化多个MicroRNA在心力衰竭中的潜在作用。 | Circular RNA-Expression Profiling Reveals a Potential Role of Hsa_circ_0097435 in Heart Failure via Sponging Multiple MicroRNAs. | Front Genet | 3.517 | 青岛大学医学院 |
| 14 | 环状RNA在心血管疾病中的潜在诊断和治疗价值。 | Potential diagnostic and therapeutic value of circular RNAs in cardiovascular diseases. | Cell Signal | 3.388 | 南京医科大学附属第一医院 |
| 15 | 骨肉瘤细胞系中环状RNA的全面表征。 | Comprehensive characterization of circular RNAs in osteosarcoma cell lines. | Cell Signal | 3.388 | 天门市第一人民医院 |
| 16 | Hsa_circ_0008792的上调通过Hsa-miR-711/ZFP1抑制骨肉瘤细胞的侵袭和迁移并促进细胞凋亡。 | Up-Regulation of Hsa_circ_0008792 Inhibits Osteosarcoma Cell Invasion and Migration and Promotes Apoptosis by Regulating Hsa-miR-711/ZFP1. | Onco Targets Ther | 3.046 | 山东大学齐鲁医院 |
| 17 | 环状RNA在人类癌症中的生物学作用和机制。 | Biological Roles and Mechanisms of Circular RNA in Human Cancers. | Onco Targets Ther | 3.046 | 广州中医药大学第二临床医学院 |
| 18 | CircEHMT1通过调节miR-1233-3p/KLF4/MMP2轴抑制乳腺癌细胞的转移潜能。 | CircEHMT1 inhibits metastatic potential of breast cancer cells by modulating miR-1233-3p/KLF4/MMP2 axis. | Biochem Biophys Res Commun | 2.705 | 重庆医科大学附属第一医院 |
| 19 | CircParser:一种新颖的用于非模型生物中的环状RNA结构和宿主基因预测的分析流程。 | CircParser: a novel streamlined pipeline for circular RNA structure and host gene prediction in non-model organisms. | PeerJ | 2.353 | 诺德大学生物科学与水产养殖学院 |
| 20 | 在全基因组范围内鉴定和分析哈萨克牛和新疆棕牛背最长肌中差异表达的环状RNA。 | Genome-wide identification and analysis of circular RNAs differentially expressed in the longissimus dorsi between Kazakh cattle and Xinjiang brown cattle. | PeerJ | 2.353 | 吉林大学 |
| 21 | hsa_circRNA_012515在NSCLC患者中高表达,并影响其预后。 | hsa_circRNA_012515 Is Highly Expressed in NSCLC Patients and Affects Its Prognosis. | Cancer Manag Res | 2.243 | 中南大学湘雅三医院 |
| 22 | 转录组综合分析预测了人类鼻咽癌中潜在的lncRNA和circRNA靶标。 | Integrated analysis of transcriptome profiling predicts potential lncRNA and circRNA targets in human nasopharyngeal carcinoma. | Oncol Lett | 1.871 | 厦门大学中山医院 |
| 23 | 环形RNA表达谱分析揭示了circ_100242/miR-145通路在膀胱癌中的调节作用。 | Comprehensive circular RNA profiling reveals the regulatory role of circ_100242/miR-145 pathway in bladder cancer. | Oncol Lett | 1.871 | 郑州大学第一附属医院 |
| 24 | Hsa_circ_0001649通过下调miR-20a抑制胃癌的生长和转移。 | Hsa_circ_0001649 restrains gastric carcinoma growth and metastasis by downregulation of miR-20a. | J Clin Lab Anal | 1.728 | 解放军海军第971医院 |
| 25 | 环状RNA circMTO1通过miR9 /LMX1A轴抑制RCC癌细胞的进程。 | Circular RNA circMTO1 Suppresses RCC Cancer Cell Progression via miR9/LMX1A Axis. | Technol Cancer Res Treat | 1.481 | 柳州市人民医院 |
.png)