欢迎各位来到“circRNA研究报道汇总”栏目,本期从pubmed中检索收集最新发布的circRNA文献共计43篇,下面我们一起来看看,circRNA研究最近有哪些新进展。检索式:(circRNA[Title/Abstract]) OR Circular RNA[Title/Abstract]
- (综述)胃癌中的非编码RNA:对耐药性的影响。
标题:Noncoding RNAs in gastric cancer: implications for drug resistance.
杂志:Mol Cancer;影响因子: 10.679
通讯作者:杨明教授(山东省肿瘤防治研究院)
胃癌是全球第四大最常见的恶性肿瘤,也是与癌症相关的死亡的第三大主要原因。晚期胃癌患者可以从化疗中获益,包括阿霉素,铂类药物,5-氟尿嘧啶,长春新碱和紫杉醇以及靶向治疗药物。然而,原发性耐药性或获得性耐药性最终导致胃癌患者的治疗失败和不良结局。目前研究已经揭示了涉及胃癌耐药性的详细机制。有趣的是,不同的非编码RNA(ncRNA),例如microRNA(miRNA),长非编码RNA(lncRNA)和环状RNA(circRNA),都与胃癌的发展密切相关。许多证据表明,ncRNA在胃癌对化疗药物和靶向治疗药物的耐药性中起着至关重要的作用。在这篇综述中,作者系统地总结了ncRNA影响胃癌耐药性的新兴作用和详细的分子机制。此外,作者还提出了ncRNAs作为胃癌新型治疗靶标和预后生物标志物的潜在临床意义。

图注:非编码RNA与胃癌耐药作用示意图
- CircLONP2通过调节microRNA-17的成熟和外泌体分泌来增强大肠癌的侵袭和转移能力。标题:CircLONP2 enhances colorectal carcinoma invasion and metastasis through modulating the maturation and exosomal dissemination of microRNA-17.
杂志:Mol Cancer;影响因子: 10.679
通讯作者:谢丹教授(中山大学肿瘤防治中心)
癌症转移会导致绝大多数大肠癌(CRC)相关死亡。然而,关于原发性CRC中转移起始细胞的具体特征和潜在机制知之甚少。环状RNA(circRNA)是否参与该特定事件仍未充分阐明。该研究首先采用基于Transwell的方法筛选具有不同转移潜能的CRC亚组。RNA高通量测序技术在CRC转移起始步骤中发现新型转移驱动程序。进一步一系列的体外和体内实验,以阐明circRNA在CRC转移中的功能和潜在的分子机制。研究结果表明,在启动转移的CRC亚组中,由LONP2的外显子8-11组成的circRNA(称为circLONP2)被上调。在已确定转移的原发性CRC组织中以及沿转移部位的浸润边缘观察到circLONP2异常高表达。circLONP2的高表达预示了不利的整体生存。功能研究表明,circLONP2可以增强体外CRC细胞的侵袭性,并且通过反义寡核苷酸(ASO)靶向circLONP2可以大大降低转移性。在机制上,circLONP2通过以DDX1依赖性方式募集DiGeorge综合征关键区域基因8(DGCR8)和Drosha复合物,与主要的microRNA-17(pri-miR-17)直接相互作用并促进其加工成熟。同时,上调的成熟miR-17-5p可以组装进外泌体,并被邻近细胞内化以增强其侵袭性。该研究数据表明,circLONP2通过调节miR-17的细胞内成熟和细胞间转移,在CRC进展过程中充当关键的转移起始分子,从而导致癌症原发部位转移起始能力的传播加速,提示circLONP2可以作为CRC治疗的有效预后指标和/或新型抗转移治疗靶标。

图注:circLONP2在CRC转移性亚组中显著高表达
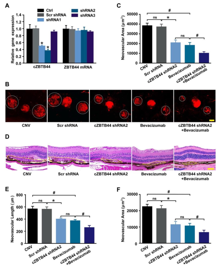
- 环状RNA-ZBTB44调节脉络膜新血管形成的发展。
标题:Circular RNA-ZBTB44 regulates the development of choroidal neovascularization.
杂志:Theranostics;影响因子: 8.063
通讯作者:颜标和赵晨教授(复旦大学附属眼耳鼻喉科医院)
脉络膜新生血管形成(CNV)是严重视力丧失的主要原因,它发生在许多眼科疾病中,尤其是与年龄相关的新血管性黄斑变性(nAMD)。环状RNA(circRNA)作为一类新的内源性非编码RNA出现,已与糖尿病和癌症中内皮细胞功能障碍的调节有关。在这项研究中,研究者旨在确定circRNA-ZBTB44(cZBTB44)在CNV发病机理中的作用。研究结果表明,体内缺氧应激后,激光诱导的CNV小鼠模型体内和内皮细胞中的cZBTB44表达均显著上调。cZBTB44沉默可延缓CNV发育,而cZBTB44的过表达则显示相反的作用。cZBTB44在CNV发育中的作用在离体脉络膜发芽试验中得到证实。cZBTB44沉默降低了体外内皮细胞的活力,增殖,迁移和脉管形成。cZBTB44充当miR-578海绵来隔离和抑制miR-578活性,从而导致血管内皮生长因子A(VEGFA)和血管细胞粘附分子1(VCAM1)的表达增加。miR-578的过表达在体内和体外模拟了cZBTB44沉默介导的抗血管生成作用。此外,在nAMD患者的临床样品中检测到cZBTB44表达失调。这项研究为CNV的分子发病机理提供了新的见解。cZBTB44-miR-578-VEGFA / VCAM1轴可能是新血管形成相关疾病的新型治疗靶标的潜在来源。

图注:体内实验表明cZBTB44沉默可延缓CNV发育
文献列表:
| 序号 | 主要内容 | 论文标题 | 杂志 | IF | 单位 |
| 1 | 胃癌中的非编码RNA:对耐药性的影响。 | Noncoding RNAs in gastric cancer: implications for drug resistance. | Mol Cancer | 10.679 | 山东省肿瘤防治研究院 |
| 2 | CircLONP2通过调节microRNA-17的成熟和外泌体扩散来增强大肠癌的侵袭和转移能力。 | CircLONP2 enhances colorectal carcinoma invasion and metastasis through modulating the maturation and exosomal dissemination of microRNA-17. | Mol Cancer | 10.679 | 中山大学肿瘤防治中心 |
| 3 | 环状RNA-ZBTB44调节脉络膜新血管形成的发展。 | Circular RNA-ZBTB44 regulates the development of choroidal neovascularization. | Theranostics | 8.063 | 复旦大学附属眼耳鼻喉科医院 |
| 4 | 外泌体体介导的circRNA CircNFIX转移增强了胶质瘤中替莫唑胺的耐药性。 | Exosome-mediated transfer of circRNA CircNFIX enhances temozolomide resistance in glioma. | Cancer Lett | 6.508 | 福建医科大学第一附属医院 |
| 5 | 奥沙利铂诱导的DHX9磷酸化促进致癌环形RNA CCDC66的表达和化疗抗性的发展。 | Oxaliplatin-Induced DHX9 Phosphorylation Promotes Oncogenic Circular RNA CCDC66 Expression and Development of Chemoresistance. | Cancers (Basel) | 6.162 | 国立中兴大学(台湾) |
| 6 | circRNA-AKT1隔离miR-942-5p,以上调AKT1并促进宫颈癌的进展。 | circRNA-AKT1 Sequesters miR-942-5p to Upregulate AKT1 and Promote Cervical Cancer Progression. | Mol Ther Nucleic Acids | 5.919 | 温州医科大学第一附属医院 |
| 7 | hsa_circ_001653通过调控MicroRNA-377介导的HOXC6轴参与胰腺导管腺癌的发展。 | hsa_circ_001653 Implicates in the Development of Pancreatic Ductal Adenocarcinoma by Regulating MicroRNA-377-Mediated HOXC6 Axis. | Mol Ther Nucleic Acids | 5.919 | 广州医科大学附属肿瘤医院 |
| 8 | circRNAs可以作为糖尿病和相关心血管并发症的潜在诊断和预后生物标志物。 | circRNAs Signature as Potential Diagnostic and Prognostic Biomarker for Diabetes Mellitus and Related Cardiovascular Complications. | Cells | 5.656 | 法国洛林大学让·拉穆尔研究所 |
| 9 | 综合分析衰老小鼠骨骼肌和有氧运动干预后的环状RNA谱。 | Comprehensive analysis of circular RNA profiles in skeletal muscles of aging mice and after aerobic exercise intervention. | Aging (Albany NY) | 5.515 | 温州医科大学附属第一医院 |
| 10 | 假基因衍生的lncRNA及其在人类癌症中的miRNA海绵化机制。 | Pseudogene-Derived lncRNAs and Their miRNA Sponging Mechanism in Human Cancer. | Front Cell Dev Biol | 5.206 | 浙江大学医学院 |
| 11 | circ_0000638通过miR-498-5p/NF-κB轴抑制氧化钕诱导的支气管上皮细胞炎症。 | circ_0000638 inhibits neodymium oxide-induced bronchial epithelial cell inflammation through the miR-498-5p/NF-κB axis. | Ecotoxicol Environ Saf | 4.527 | 包头医学院公共卫生学院 |
| 12 | 糖尿病肾病中非编码RNA之间的相互作用。 | Interactions Among Non-Coding RNAs in Diabetic Nephropathy. | Front Pharmacol | 3.845 | 吉隆坡Kebangsaan大学 |
| 13 | circFOXN2和circNECTIN3的两个环形RNA特征预示着肝移植后的早期同种异体移植功能障碍。 | A two-circular RNA signature of donor circFOXN2 and circNECTIN3 predicts early allograft dysfunction after liver transplantation. | Ann Transl Med | 3.689 | 浙江大学医学院第一附属医院 |
| 14 | circGNB1通过调节miR-141-5p-IGF1R轴促进三阴性乳腺癌的进展。 | circGNB1 Facilitates Triple-Negative Breast Cancer Progression by Regulating miR-141-5p-IGF1R Axis. | Front Genet | 3.517 | 中山大学肿瘤防治中心 |
| 15 | 地方性×约克夏杂交猪青春期发作时垂体衍生的环状RNA表达和调控网络预测。 | Pituitary-Derived Circular RNAs Expression and Regulatory Network Prediction During the Onset of Puberty in Landrace × Yorkshire Crossbred Pigs. | Front Genet | 3.517 | 华南农业大学 |
| 16 | CircRNA circHIPK3:血管紧张素II诱导的心脏纤维化的新型治疗靶标。 | CircRNA circHIPK3: A novel therapeutic target for angiotensin II-induced cardiac fibrosis. | Int J Cardiol | 3.471 | 中南大学湘雅医院 |
| 17 | 环状RNA circPITX1敲低抑制糖酵解,从而通过miR-329-3p/NEK2轴增强神经胶质瘤细胞的放射敏感性。 | Circular RNA circPITX1 knockdown inhibits glycolysis to enhance radiosensitivity of glioma cells by miR-329-3p/NEK2 axis. | Cancer Cell Int | 3.439 | 中国医科大学附属第四医院 |
| 18 | Circ_0072083干扰通过miR-545-3p/CBLL1轴增强了顺铂在非小细胞肺癌细胞中的生长抑制作用。 | Circ_0072083 interference enhances growth-inhibiting effects of cisplatin in non-small-cell lung cancer cells via miR-545-3p/CBLL1 axis. | Cancer Cell Int | 3.439 | 河南大学第一附属医院 |
| 19 | 根据缺血性中风病因,血液中环状RNA表达谱。 | Circular RNA expression profile in blood according to ischemic stroke etiology. | Cell Biosci | 3.355 | 西班牙纳瓦拉健康研究所 |
| 20 | 综合分析季节性繁殖绵羊子宫中mRNA,lncRNA和circRNA差异表达的特征。 | Comprehensive Analysis of Differentially Expressed Profiles of mRNA, lncRNA, and circRNA in the Uterus of Seasonal Reproduction Sheep. | Genes (Basel) | 3.331 | 中国农业科学院动物科学研究所 |
| 21 | 环形RNA CircHIPK3促进吉西他滨对膀胱癌的敏感性。 | Circular RNA CircHIPK3 Promotes Gemcitabine Sensitivity in Bladder Cancer. | J Cancer | 3.182 | 中国医科大学 |
| 22 | 环状RNA hsa_circ_0068033充当诊断生物标志物,通过使miR-659变海绵抑制乳腺癌的进展。 | Circular RNA hsa_circ_0068033 Acts as a Diagnostic Biomarker and Suppresses the Progression of Breast Cancer Through Sponging miR-659. | Onco Targets Ther | 3.046 | 河南科技大学第一附属医院 |
| 23 | Hsa_circ_103973充当miR-335的海绵,促进宫颈癌的进展。 | Hsa_circ_103973 Acts as a Sponge of miR-335 to Promote Cervical Cancer Progression. | Onco Targets Ther | 3.046 | 浙江中医药大学第一附属医院 |
| 24 | 环状RNA在调节成年干细胞的自我更新和分化中的作用。 | Roles of circular RNAs in regulating the self-renewal and differentiation of adult stem cells. | Differentiation | 3.022 | 浙江大学医学院附属口腔医院 |
| 25 | 环状RNA TTBK2通过神经胶质瘤中的miR-761/ITGB8轴调节细胞增殖,侵袭和肥大症。 | Circular RNA TTBK2 regulates cell proliferation, invasion and ferroptosis via miR-761/ITGB8 axis in glioma. | Eur Rev Med Pharmacol Sci | 2.721 | 天津医科大学总医院 |
| 26 | 环状RNA circ_0103552通过使miR-127变海绵促进甲状腺癌细胞的侵袭和迁移。 | Circular RNA circ_0103552 promotes the invasion and migration of thyroid carcinoma cells by sponging miR-127. | Eur Rev Med Pharmacol Sci | 2.721 | 青岛市立医院 |
| 27 | 环状RNA circ-ABCB10通过抑制KISS1促进非小细胞肺癌增殖并抑制细胞凋亡。 | Circular RNA circ-ABCB10 promotes non-small cell lung cancer proliferation and inhibits cell apoptosis through repressing KISS1. | Eur Rev Med Pharmacol Sci | 2.721 | 福建省立医院 |
| 28 | 环状RNA circDENND4C通过miR-760/GLUT1轴促进大肠癌细胞的增殖,迁移和糖酵解。 | Circular RNA circDENND4C facilitates proliferation, migration and glycolysis of colorectal cancer cells through miR-760/GLUT1 axis. | Eur Rev Med Pharmacol Sci | 2.721 | 上海市第八人民医院 |
| 29 | 环状RNA-ABCB10通过海绵化miR-340-5p/miR-452-5p上调NRP1/ABL2来抑制肝癌的进展。 | Circular RNA-ABCB10 suppresses hepatocellular carcinoma progression through upregulating NRP1/ABL2 via sponging miR-340-5p/miR-452-5p. | Eur Rev Med Pharmacol Sci | 2.721 | 吉林大学中日友好医院 |
| 30 | Circ0004390通过使miR-198海绵化来促进卵巢癌中的细胞增殖。 | Circ0004390 promotes cell proliferation through sponging miR-198 in ovarian cancer. | Biochem Biophys Res Commun | 2.705 | 复旦大学上海肿瘤中心 |
| 31 | RNA序列揭示类风湿关节炎患者外周血单个核细胞的环状RNA和miRNA表达谱。 | RNA-seq Reveals the Circular RNA and miRNA Expression Profile of Peripheral Blood Mononuclear Cells in Patients with Rheumatoid Arthritis. | Biosci Rep | 2.535 | 合肥市风湿免疫科。 |
| 32 | CircRNA_0058063通过靶向miR-486-3p/FOXP4轴在膀胱癌的进展中充当ceRNA的功能。 | CircRNA_0058063 functions as a ceRNA in bladder cancer progression via targeting miR-486-3p/FOXP4 axis. | Biosci Rep | 2.535 | 温州医科大学附属第一医院 |
| 33 | 环状RNA MTO1通过使miR-3200-5p海绵化并靶向PEBP1抑制胃癌的发生。 | Circular RNA MTO1 suppresses tumorigenesis of gastric carcinoma by sponging miR-3200-5p and targeting PEBP1. | Mol Cell Probes | 2.511 | 同济大学医学院 |
| 34 | 环状RNA hsa_circ_0004812通过使miR-1287-5p海绵化以调节慢性乙型肝炎的FSTL1,削弱IFN诱导的免疫反应。 | Circular RNA hsa_circ_0004812 impairs IFN-induced immune response by sponging miR-1287-5p to regulate FSTL1 in chronic hepatitis B. | Virol J | 2.464 | 沧州市中心医院 |
| 35 | Circ_0000218通过调节miR-139-3p/RAB1A轴在大肠癌进展中发挥致癌作用。 | Circ_0000218 plays a carcinogenic role in colorectal cancer progression by regulating miR-139-3p/RAB1A axis. | J Biochem | 2.23 | 临沂市中心医院 |
| 36 | 母体多囊卵巢综合征和circ_0023942在胎盘胎侧的环状RNA表达谱抑制了人卵巢颗粒细胞的增殖。 | Circular RNA expression profiling in the fetal side of placenta from maternal polycystic ovary syndrome and circ_0023942 inhibits the proliferation of human ovarian granulosa cell. | Arch Gynecol Obstet | 2.199 | 南京医科大学附属江宁医院 |
| 37 | 解密IPF进展中非编码RNA的串扰。 | Decrypting the crosstalk of noncoding RNAs in the progression of IPF. | Mol Biol Rep | 2.107 | 吉林大学第二医院 |
| 38 | 胰腺导管腺癌中环状RNA相关的ceRNA网络的综合分析。 | Integrated analysis of circular RNA-associated ceRNA network in pancreatic ductal adenocarcinoma. | Oncol Lett | 1.871 | 武汉大学人民医院 |
| 39 | 评价环状RNAs作为新型生物标志物用于胃癌的诊断和预后:成对荟萃分析。 | Appraising circular RNAs as novel biomarkers for the diagnosis and prognosis of gastric cancer: A pair-wise meta-analysis. | J Clin Lab Anal | 1.728 | 安阳肿瘤医院临床 |
| 40 | 环状RNA La相关的RNA结合蛋白4与减少的肿瘤分期以及更好的预后相关,并促进乳腺癌中对阿霉素的化学敏感性。 | Circular RNA La-related RNA-binding protein 4 correlates with reduced tumor stage, as well as better prognosis, and promotes chemosensitivity to doxorubicin in breast cancer. | J Clin Lab Anal | 1.728 | 武汉市中心医院 |
| 41 | Hsa_circ_0012563通过调节XRCC1/EMT途径促进食管鳞状细胞癌的迁移和侵袭。 | Hsa_circ_0012563 promotes migration and invasion of esophageal squamous cell carcinoma by regulating XRCC1/EMT pathway. | J Clin Lab Anal | 1.728 | 武汉大学同仁医院 |
| 42 | 非编码RNA在上皮癌中的作用。 | The role of noncoding RNAs in epithelial cancer. | Cell Death Discov | Not Found | 意大利罗马大学 |
| 43 | 环状RNA在女性生殖系统疾病中的诊断价值:符合PRISMA的荟萃分析。 | Diagnostic value of circular RNAs in female reproductive system diseases: A PRISMA-compliant meta-analysis. | Biomed Rep | Not Found | 皖南医学院第一附属医院 |
.png)