欢迎各位来到“circRNA研究报道汇总”栏目,本期从pubmed中检索(收集最新发布的circRNA文献共计32篇,下面我们一起来看看,circRNA研究最近有哪些新进展。检索式:circRNA[Title/Abstract]) OR Circular RNA[Title/Abstract]
1、 Sam68结合SMN基因内含子中富含的Alu元件并促进前体mRNA的环化。
标题 Sam68 binds Alu-rich introns in SMN and promotes pre-mRNA circularization.
杂志 Nucleic Acids Res
IF 11.147
通讯作者 Claudio Sette(意大利天主教圣心大学)
脊髓性肌萎缩症(SMA)又称脊肌萎缩症,是一类由脊髓前角运动神经元变性导致肌无力、肌萎缩的疾病。属常染色体隐性遗传病,临床并不少见。目前遗传学已经确认,SMA主要与两个高度同源的基因密切相关,SMN1与SMN2,这两个基因主要通过7号外显子和8号外显子上的两个基因位点进行区分,编码区仅有两个碱基不同,大部分正常个体都有2份拷贝的SMN1基因与2份拷贝的SMN2基因, SMN2基因发生外显子7的跳跃,只有少量的全长SMN mRNA,所以如果某个人两份拷贝的SMN1基因都失去功能的话一定会患病,只有一份SMN1基因起作用的个体为携带者。在SMN1基因都失去功能的情况下,SMN2基因拷贝数数目,则会影响患者的发病时间与疾病严重程度。尽管蛋白编码序列几乎相同,但相对于小鼠Smn,人SMN基因座的重复元件增多使它的大小增加了一倍。在该研究中,研究者发现SMN属于Alus密度最高的人类基因之一,这些基因在灵长类动物中高度保守,并且经常发生方向倒转。反向重复元件(IRAlus)负调控SMN中长内含子的剪接,同时促进广泛的环状RNA(circRNA)可变剪切生成。生物信息学分析显示,SMN IRAlus中存在超保守的Sam68结合位点。交联免疫沉淀(CLIP),基因过表达和沉默实验表明,Sam68在SMN pre-mRNA中内含子Alus的附近结合,因此有利于circRNA在体内和体外的生物形成。这些发现突出了SMN表达中的新一层调控机制,表明IRAlus发挥的关键作用,并揭示了Sam68在SMN基因起源的circRNA生物发生中的作用。

图注:人SMN基因内含子富含反向重复Alu元件
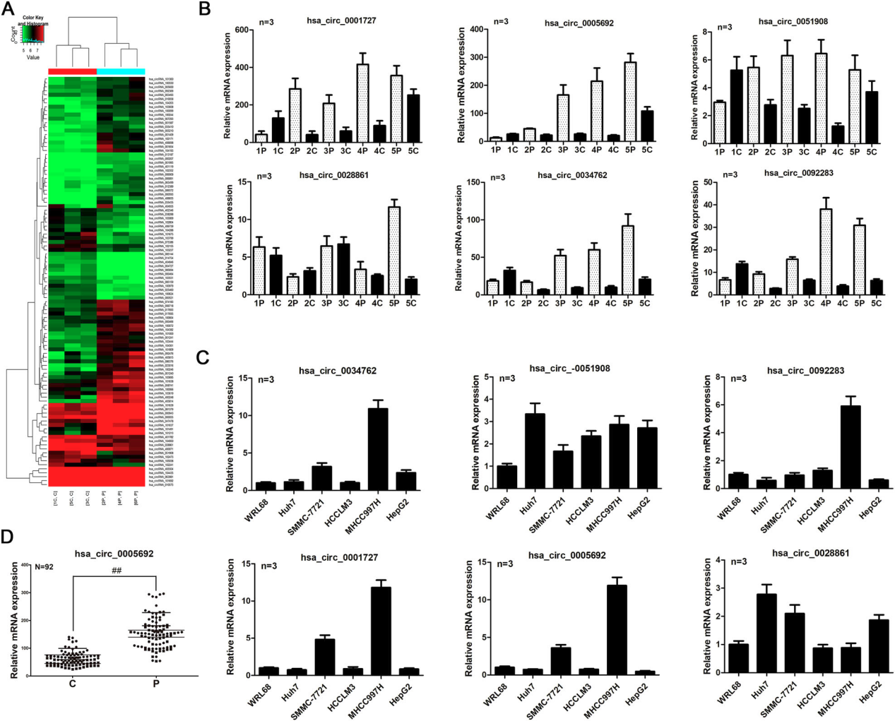
2、 CircRNA-5692海绵吸附miR-328-5p海绵以增强DAB2IP表达来抑制肝癌的进展。
标题 CircRNA-5692 inhibits the progression of hepatocellular carcinoma by sponging miR-328-5p to enhance DAB2IP expression.
杂志 Cell Death Dis
IF 5.959
通讯作者 全俊 和 范学工(中南大学湘雅医院)
环状RNA(circRNA)是一种非编码RNA,可以与miRNA和转录因子相互作用以调节基因表达。然而,关于哪种circRNA对于肝细胞癌(HCC)的发病机理至关重要任然鲜为人知。研究者,通过CircRNA微阵列分析其表达谱,生物信息学分析预测circRNA调控靶标,并通过荧光素酶报告基因进行验证。通过qRT-PCR和蛋白质免疫印迹确定它们的表达。通过甲基化特异性PCR确定DNA甲基化水平变化。分别由慢病毒介导的shRNA基因敲低和cDNA过表达后,使用MTT法,划痕愈合法,侵袭法和流式细胞术确定HCC细胞的恶性行为。HCC异种移植小鼠模型用于确定circRNA-5692的体内作用。研究结果显示,CircRNA-5692在肝癌组织中的表达下调,而circRNA-5692的过表达减弱了HCC细胞的恶性行为。生物信息学预测到circRNA-5692与靶向DAB2IP mRNA的miR-328-5p相互作用。实际上,miR-328-5p促进了HCC细胞的恶性行为,而DAB2IP具有相反的作用。此外,过表达circRNA-5692可通过降低miR-328-5p表达来增强DAB2IP表达,从而在体内抑制异种移植HCC肿瘤的生长。总之,circRNA-5692-miR-328-5p-DAB2IP调节途径可抑制HCC的进程。该研究发现circRNA-5692可能为肝癌的诊断和治疗提供潜在的新靶标。

图注:circRNA微阵列实验和qRT-PCR实验表明has_circ_0005692 (circRNA-5692)在HCC癌症组织和细胞中显著低表达。
3、 CircRNA-ENO1通过上调其宿主基因ENO1促进肺腺癌的糖酵解和肿瘤进展。
标题 CircRNA-ENO1 promoted glycolysis and tumor progression in lung adenocarcinoma through upregulating its host gene ENO1.
杂志 Cell Death Dis
IF 5.959
通讯作者 陈周苗(浙江大学医学院附属邵逸夫医院等)
长期以来,肺腺癌(LUAD)一直是导致全球癌症相关死亡率的主要原因之一。多项研究表明,通过增加糖酵解可以促进肿瘤的进展。烯醇化酶1(ENO1)是一种糖酵解酶,在葡萄糖代谢中起关键作用,并有助于许多癌症的肿瘤进展。环状RNA(circRNA)在调节癌症中基因表达方面起着越来越重要的作用,因此受到越来越多的关注。该研究工作揭示circ-ENO1及其宿主基因ENO1在糖酵解和肿瘤进展中的调控机制和功能。Circ-ENO1及其宿主基因ENO1在LUAD细胞中显著上调。功能上,沉默circ-ENO1可抑制LUAD细胞糖酵解,增殖,迁移和EMT,诱导凋亡。通过FISH和亚细胞分级分离确定circ-ENO1的胞质定位。从机制上讲,circ-ENO1充当ceRNA与miR-22-3p相互作用并上调ENO1表达。体内实验证明,circ-ENO1在体内推动了肿瘤的生长和转移。总而言之,该研究阐明了circ-ENO1可促进miR-22-3p / ENO1轴促进LUAD的糖酵解和肿瘤进展,表明circ-ENO1是LUAD患者的有希望的治疗靶点。

图注:circ-ENO1及其宿主基因ENO1在肺癌细胞中均显著上调
文献列表:
| 序号 | 主要内容 | 论文标题 | 杂志 | IF | 单位 |
| 1 | Sam68结合SMN中富含Alu的内含子并促进mRNA前的环化。 | Sam68 binds Alu-rich introns in SMN and promotes pre-mRNA circularization. | Nucleic Acids Res | 11.147 | 意大利天主教圣心大学等 |
| 2 | CircRNA-5692海绵吸附miR-328-5p海绵以增强DAB2IP表达来抑制肝癌的进展。 | CircRNA-5692 inhibits the progression of hepatocellular carcinoma by sponging miR-328-5p to enhance DAB2IP expression. | Cell Death Dis | 5.959 | 中南大学湘雅医院 |
| 3 | CircRNA-ENO1通过上调其宿主基因ENO1促进肺腺癌的糖酵解和肿瘤进展。 | CircRNA-ENO1 promoted glycolysis and tumor progression in lung adenocarcinoma through upregulating its host gene ENO1. | Cell Death Dis | 5.959 | 浙江大学医学院附属邵逸夫医院等 |
| 4 | 抑制circDcbld1可通过靶向miR-145-3p / Neuropilin-1减轻大鼠颈动脉的内膜增生。 | Suppression of circDcbld1 Alleviates Intimal Hyperplasia in Rat Carotid Artery by Targeting miR-145-3p/Neuropilin-1. | Mol Ther Nucleic Acids | 5.919 | 西南医科大学附属医院 |
| 5 | 环状RNA TTN可充当miR-432海绵通过IGF2/PI3K/AKT信号通路促进成肌细胞的增殖和分化。 | Circular RNA TTN Acts As a miR-432 Sponge to Facilitate Proliferation and Differentiation of Myoblasts via the IGF2/PI3K/AKT Signaling Pathway. | Mol Ther Nucleic Acids | 5.919 | 西北农林科技大学 |
| 6 | 雄激素受体基因编码的前列腺和前列腺癌特异性环状RNA的表征。 | Characterization of a Prostate- and Prostate Cancer-Specific Circular RNA Encoded by the Androgen Receptor Gene. | Mol Ther Nucleic Acids | 5.919 | 不列颠哥伦比亚大学 |
| 7 | 环状RNA hsa_circ_0000515充当miR-326海绵,通过上调ELK1促进宫颈癌的进展。 | Circular RNA hsa_circ_0000515 acts as a miR-326 sponge to promote cervical cancer progression through up-regulation of ELK1. | Aging (Albany NY) | 5.515 | 武汉市中心医院等 |
| 8 | 环状RNA CircCCNB1海绵吸附miRNA-449a靶向CCNE2使抑制细胞衰老。 | Circular RNA CircCCNB1 sponges micro RNA-449a to inhibit cellular senescence by targeting CCNE2. | Aging (Albany NY) | 5.515 | 北京大学衰老研究中心等 |
| 9 | CircRNA hsa_circ_001895充当miR-296-5p的海绵,通过调节SOX12促进细胞癌的进展。 | CircRNA hsa_circ_001895 serves as a sponge of miR-296-5p to promote cell carcinoma progression via regulating SOX12. | Cancer Sci | 4.751 | 南方医科大学南方医院 |
| 10 | CircNr1h4通过靶向miR-155-5p来调节盐敏感性高血压小鼠的肾脏损伤的病理过程。 | CircNr1h4 regulates the pathological process of renal injury in salt-sensitive hypertensive mice by targeting miR-155-5p. | J Cell Mol Med | 4.658 | 温州医科大学附属第一医院 |
| 11 | 环状RNA相关竞争内源RNA网络和结直肠癌患者Nomogram预后分析。 | Circular RNA-Associated Competing Endogenous RNA Network and Prognostic Nomogram for Patients With Colorectal Cancer. | Front Oncol | 4.137 | 武汉大学人民医院 |
| 12 | 急性髓细胞性白血病环状RNA研究的最新进展。 | Recent Progress on Circular RNA Research in Acute Myeloid Leukemia. | Front Oncol | 4.137 | 武汉大学基础医学学院等 |
| 13 | 人体液和细胞外囊泡的RNA测序评估。 | Performance assessment of total RNA sequencing of human biofluids and extracellular vesicles. | Sci Rep | 4.011 | 比利时根特大学等 |
| 14 | Hsa_circ_0000285作为竞争性内源RNA通过吸附hsa-miRNA-599来促进骨肉瘤进展。 | Hsa_circ_0000285 functions as a competitive endogenous RNA to promote osteosarcoma progression by sponging hsa-miRNA-599. | Gene Ther | 3.749 | 华中科技大学同济医学院 |
| 15 | CircRNA及其与胃癌的关系。 | CircRNAs and its relationship with gastric cancer. | J Cancer | 3.182 | 中国医科大学附属第一医院 |
| 16 | 环状RNA hsa_circ_0000654通过调节miR-149-5p/IL-6/STAT3途径促进食管鳞状细胞癌进展。 | Circular RNA hsa_circ_0000654 promotes esophageal squamous cell carcinoma progression by regulating the miR-149-5p/IL-6/STAT3 pathway. | IUBMB Life | 3.051 | 开封市中心医院 |
| 17 | Hsa_circ_0046159参与了慢性血栓栓塞性肺动脉高压的发展。 | Hsa_circ_0046159 is involved in the development of chronic thromboembolic pulmonary hypertension. | J Thromb Thrombolysis | 2.941 | 北京朝阳医院等 |
| 18 | 环状RNA在中国人群肺癌诊断中的准确性评估。 | Accuracy Evaluation of Circular RNA in Diagnosing Lung Cancer in a Chinese Population. | Dis Markers | 2.761 | 广州医科大学化学致癌研究所 |
| 19 | Circ-TFCP2L1通过海绵吸附miR-7抑制PAK1促进三阴性乳腺癌的增殖和迁移。 | Circ-TFCP2L1 Promotes the Proliferation and Migration of Triple Negative Breast Cancer through Sponging miR-7 by Inhibiting PAK1. | J Mammary Gland Biol Neoplasia | 2.758 | 南京医科大学 |
| 20 | 环状RNA circ_0067934通过靶向Mcl-1作为乳腺癌的癌基因发挥作用。 | Circular RNA circ_0067934 functions as an oncogene in breast cancer by targeting Mcl-1. | Eur Rev Med Pharmacol Sci | 2.721 | 山西医科大学 |
| 21 | Circ-ZNF609通过抑制miRNA-145-5p表达来促进胃癌细胞的癌变。 | Circ-ZNF609 promotes carcinogenesis of gastric cancer cells by inhibiting miRNA-145-5p expression. | Eur Rev Med Pharmacol Sci | 2.721 | 山东省立医院 |
| 22 | 环状RNA circ-PRKCI通过与胃癌中的microRNA-545结合来促进细胞增殖和侵袭。 | Circular RNA circ-PRKCI promotes cell proliferation and invasion by binding to microRNA-545 in gastric cancer. | Eur Rev Med Pharmacol Sci | 2.721 | 武汉大学人民医院 |
| 23 | 小儿急性髓细胞性白血病中非编码RNA调控网络的鉴定表明circ-0004136可以通过miR-142促进细胞增殖。 | Identification of non-coding RNA regulatory networks in pediatric acute myeloid leukemia reveals circ-0004136 could promote cell proliferation by sponging miR-142. | Eur Rev Med Pharmacol Sci | 2.721 | 复旦大学附属中山医院(青浦分院) |
| 24 | 环状RNA circDLGAP4通过调节miR-134-5p / CREB途径在帕金森氏病中发挥神经保护作用。 | Circular RNA circDLGAP4 exerts neuroprotective effects via modulating miR-134-5p/CREB pathway in Parkinson’s disease. | Biochem Biophys Res Commun | 2.705 | 温岭市第一人民医院 |
| 25 | 非阻塞性无精子症患者睾丸组织中CircRNA表达谱和功能分析。 | CircRNA expression profile and functional analysis in testicular tissue of patients with non-obstructive azoospermia. | Reprod Biol Endocrinol | 2.589 | 西北妇女儿童医院等 |
| 26 | 在成对的病变和非病变皮肤样本中,高通量RNA测序揭示了牛皮癣circRNAome中的主要变化。 | High-throughput RNA sequencing from paired lesional- and non-lesional skin reveals major alterations in the psoriasis circRNAome. | BMC Med Genomics | 2.568 | 丹麦奥尔胡斯大学等 |
| 27 | 环状RNA:癌细胞中能量代谢重编程的主要调节剂。 | Circular RNA: The main regulator of energy metabolic reprogramming in cancer cells. | Thorac Cancer | 2.524 | 中山大学肿瘤防治中心 |
| 28 | 非编码RNA与肺癌进展。 | Non-coding RNA and Lung Cancer Progression. | J Chin Med Assoc | 1.894 | 台湾国立阳明大学 |
| 29 | 环状RNA通过Wnt /β-Catenin信号传导途径调节癌症的发生和进展。 | Circular RNAs Regulate Cancer Onset and Progression via Wnt/β-Catenin Signaling Pathway. | Yonsei Med J | 1.759 | 吉林大学第二医院 |
| 30 | 严重先兆子痫胎盘中circRNA的表达及其潜在调控靶点。 | The expression profile of circRNA and its potential regulatory targets in the placentas of severe pre-eclampsia. | Taiwan J Obstet Gynecol | 1.2 | 中山大学孙逸仙纪念医院 |
| 31 | 坐骨神经损伤后近端和远端节段中环状RNA的差异表达。 | Differential expression of circular RNAs in the proximal and distal segments of the sciatic nerve after injury. | Neuroreport | 1.146 | 韩国东亚大学 |
| 32 | 表观遗传学的基因组工具及其对公共卫生的影响。 | Genomic Tools for Environmental Epigenetics and Implications for Public Health. | Curr Opin Toxicol | Not Found | 密歇根大学公共卫生学院 |
.png)