欢迎各位来到“circRNA研究报道汇总”栏目,本期从pubmed中检索收集最新发布的circRNA文献24篇,下面我们一起来看看circRNA研究最近有哪些新进展。
- circTP63通过ceRNA作用上调FOXM1促进肺鳞状细胞癌进展
论文标题:circTP63 functions as a ceRNA to promote lung squamous cell carcinoma progression by upregulating FOXM1
期刊:Nat Commun 影响因子:11.878
通讯作者:覃文新(上海仁济医院)和姜丽岩(上海市胸科医院)
肺鳞状细胞癌(LUSC)是非小细胞肺癌的重要亚型,然而,circRNA在肺鳞状细胞癌(LUSC)中的作用仍然很大程度上未知。该研究中,研究者检测了5个LUSC配对样本中circRNA和mRNA的表达谱。通过生信分析,对差异表达的circRNA和失调的mRNA构建了共表达网络,最终锁定了细胞周期相关的circRNA——circTP63,circTP63在LUSC组织中上调,并且其上调与LUSC患者中肿瘤大小和TNM分期密切相关。上调的circTP63在体外和体内促进细胞增殖。分子机制上,circTP63与FOXM1共享miRNA结合位点。circTP63竞争性结合miR-873-3p并阻止miR-873-3p降低FOXM1的水平,进一步上调CENPA和CENPB,并最终促进肺鳞状细胞癌细胞周期进展和增殖,为肺鳞状细胞癌(LUSC)诊断和治疗提供了新的潜在靶标。

图注:cicrTP63通过FOXM1调控CENPA和CENPB进而控制LUSC细胞周期和增殖(分子机制示意图)
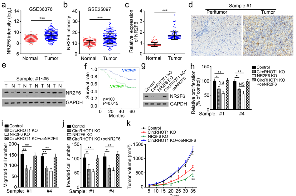
2、环状RNA circRHOT1通过启动NR2F6表达促进肝细胞癌的进展
论文标题:Circular RNA circRHOT1 promotes hepatocellular carcinoma progression by initiation of NR2F6 expression
期刊:Mol Cancer 影响因子:10.679
通讯作者: Li Bin(桂林医学院附属医院)
该研究通过分析GSE94508和GSE97332数据结合circRNA测序技术发现circRHOT1(hsa_circRNA_102034)在肝癌组织中高表达。进一步在100对肝癌组织中验证鉴定circRHOT1为HCC组织中保守且显著上调的circRNA。临床资料分析显示高水平的circRHOT1与肝癌患者预后不良密切相关。通过体外和体内实验,研究者证明circRHOT1明显促进HCC生长和转移。分子机制方面,研究者用生物素标记的circRHOT1特异性探针进行RNA pulldown实验,发现circRHOT1将TIP60募集到NR2F6启动子区并启动NR2F6的转录。此外,敲除NR2F6后抑制了肝癌细胞生长,迁移和侵袭。而在circRHOT1敲除的HCC细胞中,过表达NR2F6后挽救了HCC细胞的增殖和转移能力。

图注:circRHOT1敲除的HCC细胞中,过表达NR2F6后恢复了HCC细胞的增殖和转移能力。
3、环状RNA调控脂肪生成以及对肥胖的动态调节功能研究
论文标题:Adipose circular RNAs exhibit dynamic regulation in obesity and functional role in adipogenesis
期刊:Nature Metabolism 影响因子:NA
通讯作者: Dan Xu与Lei Sun(杜克-新加坡国立大学医学院);Roger Foo(新加坡科技研究局基因组研究所)
近日,Nature新推出新陈代谢子刊:Nature Metabolism发表了环状RNA参与脂肪生成调控方面的研究论文。该研究首先通过circRNA测序技术分别在人体和小鼠脂肪组织中检测脂肪特异性的circRNA,结合保守性等分析,筛选出41种circRNA分子进行QPCR和Sanger测序验证。最终筛选到circTshz2-1和circArhgap5-2,并鉴定为体外脂肪分化中必不可少的调节因子。体内实验中,研究者将靶向circArhgap5-2的腺病毒shRNA递送到小鼠腹股沟组织中,结果显示该circRNA的表达涉及全局脂质生物合成和代谢且对维持细胞脂肪相关基因转录是必需的。研究者还证明了circArhgap5-2的促脂肪形成功能在人脂肪细胞中是保守的,对应人类同源分子是circTshz2-1。该研究结果为circRNA作为脂肪细胞分化和代谢的重要调节因子提供了重要的证据。该文献详细解读请见本公众号历史文章:Nature Metabolism | circRNA参与调控脂肪分化。
参考文献列表
| 序号 | 主要内容 | 论文标题 | 杂志 | IF | 单位 |
| 1 | circTP63通过ceRNA作用上调FOXM1促进肺鳞状细胞癌进展 | circTP63 functions as a ceRNA to promote lung squamous cell carcinoma progression by upregulating FOXM1 | Nat Commun | 11.878 | 上海交通大学 |
| 2 | 综述:circRNA的过去,现在和未来 | Past, present, and future of circRNAs | EMBO J | 11.227 | 布兰迪斯大学 |
| 3 | 环状RNA circRHOT1通过启动NR2F6表达促进肝细胞癌的进展 | Circular RNA circRHOT1 promotes hepatocellular carcinoma progression by initiation of NR2F6 expression | Mol Cancer | 10.679 | 桂林医学院附属医院 |
| 4 | 环状RNA:一种具有治疗前景的新型功能性RNA分子 | Circular RNAs: A Novel Class of Functional RNA Molecules with a Therapeutic Perspective | Mol Ther | 8.402 | 德国汉诺威医学院 |
| 5 | 分子生物学的新工具-人工环状RNA海绵靶向miRNA | Artificial Circular RNA Sponges Targeting MicroRNAs as a Novel Tool in Molecular Biology | Mol Ther Nucleic Acids | 5.919 | 德国吉森大学 |
| 6 | Hsa_circ_0058124通过NOTCH3/GATAD2A轴促进乳头状甲状腺癌的发生和侵袭 | Hsa_circ_0058124 promotes papillary thyroid cancer tumorigenesis and invasiveness through the NOTCH3/GATAD2A axis | J Exp Clin Cancer Res | 5.646 | 南京医科大学 |
| 7 | MicroRNA-191通过has_circ_0000204 / miR-191 / KLF6轴促进肝细胞癌细胞增殖 | MicroRNA-191 promotes hepatocellular carcinoma cell proliferation by has_circ_0000204/miR-191/KLF6 axis | Cell Prolif | 5.039 | 江苏省中医院 |
| 8 | 顺铂诱导的小鼠急性肾损伤中的环状RNA表达谱研究 | Circular RNA expression profiles in cisplatin-induced acute kidney injury in mice | Epigenomics | 4.404 | 中山大学附属第三医院 |
| 9 | CircPLK1海绵吸附miR-296-5p促进三阴性乳腺癌进展 | CircPLK1 sponges miR-296-5p to facilitate triple-negative breast cancer progression | Epigenomics | 4.404 | 中山大学肿瘤防治中心 |
| 10 | 环状RNA在前列腺癌中差异表达可能与对依那普胺的抗性相关 | Circular RNAs are differentially expressed in prostate cancer and are potentially associated with resistance to enzalutamide | Sci Rep | 4.011 | 爱尔兰塔拉医院等 |
| 11 | 非编码RNA与糖尿病和抑郁症的关系 | Relationships of Non-coding RNA with diabetes and depression | Sci Rep | 4.011 | 北京中医药大学 |
| 12 | 综述:肿瘤耐药中的环状RNA | Circular RNAs in drug resistant tumors | Biomed Pharmacother | 3.743 | 东南大学中大医院等 |
| 13 | 高质量/低质量人类精子中环状RNA的表达谱研究 | Expression Patterns of Circular RNAs in High Quality and Poor Quality Human Spermatozoa | Front Endocrinol (Lausanne) | 3.634 | 意大利Marcianise医院 |
| 14 | 通过微阵列数据分析鉴定胃癌中的circRNA-miRNA-mRNA调节网络 | Identification of circRNA-miRNA-mRNA regulatory network in gastric cancer by analysis of microarray data | Cancer Cell Int | 3.439 | 武汉大学人民医院等 |
| 15 | 环状RNA circ-UBE2D2上调可预测不良预后并通过吸附miR-1236和miR-1287促进乳腺癌进展 | Upregulated Circular RNA circ-UBE2D2 Predicts Poor Prognosis and Promotes Breast Cancer Progression by Sponging miR-1236 and miR-1287 | Transl Oncol | 3.138 | 郑州大学第一附属医院 |
| 16 | 脓毒症心肌抑制中环状RNA和microRNA表达谱特征:脂多糖诱导的大鼠感染性休克模型 | Characterization of Circular RNA and microRNA Profiles in Septic Myocardial Depression: a Lipopolysaccharide-Induced Rat Septic Shock Model | Inflammation | 2.939 | 中国医科大学附属盛京医院 |
| 17 | Circ_SPECC1增强miR-526b对下游KDM4A/YAP1通路的抑制作用,调节胃癌细胞的生长和侵袭 | Circ_SPECC1 enhances the inhibition of miR-526b on downstream KDM4A/YAP1 pathway to regulate the growth and invasion of gastric cancer cells | Biochem Biophys Res Commun | 2.705 | 中国人民解放军第910医院 |
| 18 | circ_0021093的过表达预测肝细胞癌不良预后,通过靶向miR-766-3p / MTA3途径促进癌细胞进展 | Overexpression of circ_0021093 circular RNA forecasts an unfavorable prognosis and facilitates cell progression by targeting the miR-766-3p/MTA3 pathway in hepatocellular carcinoma | Gene | 2.638 | 齐齐哈尔医科大学 |
| 19 | 环状RNA hsa_circ_0007142在结直肠癌中上调并靶向miR-103a-2-5p | Circular RNA hsa_circ_0007142 Is Upregulated and Targets miR-103a-2-5p in Colorectal Cancer | J Oncol | 2.6 | 淮安市第一人民医院 |
| 20 | 环状RNA circ_0008450通过靶向miR-577上调CXCL9表达来调节鼻咽癌细胞增殖和侵袭 | Circular RNA circ_0008450 upregulates CXCL9 expression by targeting miR-577 to regulate cell proliferation and invasion in nasopharyngeal carcinoma | Exp Mol Pathol | 2.35 | 齐齐哈尔医科大学 |
| 21 | miRNA,lncRNA和circRNA在骨关节炎中的治疗潜力和作用 | The Therapeutic Potential and Role of miRNA, lncRNA, and circRNA in Osteoarthritis | Curr Gene Ther | 2.218 | 四川大学华西医院 |
| 22 | hsa_circ_0067582和hsa_circ_0005758在胃癌组织中的临床意义 | Clinical significances of hsa_circ_0067582 and hsa_circ_0005758 in gastric cancer tissues | J Clin Lab Anal | 1.728 | 宁波大学医学院 |
| 23 | 非编码RNA和神经炎症及其对中风治疗的意义 | Non-coding RNA and neuroinflammation: implications for the therapy of stroke | Stroke Vasc Neurol | NA | 东南大学医学院 |
| 24 | 环状RNA调控脂肪生成以及对肥胖的动态调节功能研究 | Adipose circular RNAs exhibit dynamic regulation in obesity and functional role in adipogenesis | Nature Metabolism | NA | 杜克-新加坡国立大学医学院 |
.png)