欢迎各位来到“circRNA研究报道汇总”栏目,本期从pubmed中检索收集最新发布的circRNA文献18篇,下面我们一起来看看circRNA研究最近有哪些新进展。
- 急性T细胞介导同种异体移植排斥反应的肾移植患者尿液中环状RNAs表达研究
论文标题:Circular RNAs in Urine of Kidney Transplant Patients with Acute T Cell-Mediated Allograft Rejection
期刊:Clin Chem 影响因子: 6.891
通讯作者:Johan M. Lorenzen(瑞士苏黎世大学医院)
慢性同种异体移肾功能障碍是造成长期移植肾功能损害、功能丧失和影响移植肾长期存活的重要因素之一。肾移植急性排斥反应的诊断标准检查是肾穿刺活检,但这一方法是有创的,探索非侵入性的替代检查手段非常有必要。在血液样本中使用肌酐可以无创地检测肾功能。然而,肌酐评估实际上并不能准确反映肾脏功能的受损程度,因为肌酐并不是内源性物质,除了肌肉代谢之外,也能从饮食中获得。肌酐从肾小球滤过,但肾小管并不吸收,而是随着尿液排出体外。由于肾脏具有强大的代偿功能,即使出现了肾脏损伤,只要剩下的肾单位能够完成排泄功能,肌酐就能被排出体外。此外,肌酐浓度的增加有一定的时间滞后性,并发生在已经发生肾脏损害的晚期,因此不足以检测早期排斥反应。因此,开发敏感性、特异性和非侵入性的新型生物标志物具有重要临床意义。
已有研究调查了急性肾损伤患者血液中环状RNA的存在情况。然而,相比于血液样本,尿液是检测肾内病变的理想样本。因此,该研究中,作者选择检测尿中环状RNA作为肾移植患者急性T细胞介导排斥反应(主要结局指标)和移植后1年肾小球滤过率(次要结局指标)的预测指标进行研究。circRNA高通量测序实验筛查后,研究者发现在急性肾排斥患者的尿液中有几个环状RNA发生了改变。hsa_circ_0001334和hsa_circ_0071475两种环状RNA的表达量显著增加。hsa_circ_0001334则在所有患者中被证实,急性排斥反应患者hsa_circ_0001334表达上调。急性排斥反应患者成功抗排斥治疗后hsa_circ_0001334浓度恢复正常。移植后1年,hsa_circ_0001334与肾小球滤过率下降有关。该研究结果表明,尿液中hsa_circ_0001334是一种新型的急性肾排斥生物标志物,可用于鉴别急性肾排斥患者和预测肾功能丧失。

图注:尿液中hsa_circ_0001334作为急性肾排斥生物标志物特异性和敏感性,ROC曲线面积0.84 (P<0.0001), 灵敏度70.11% (95%CI, 59.35%–79.46%)和特异性92.31% (95% CI, 63.97%–99.81%)
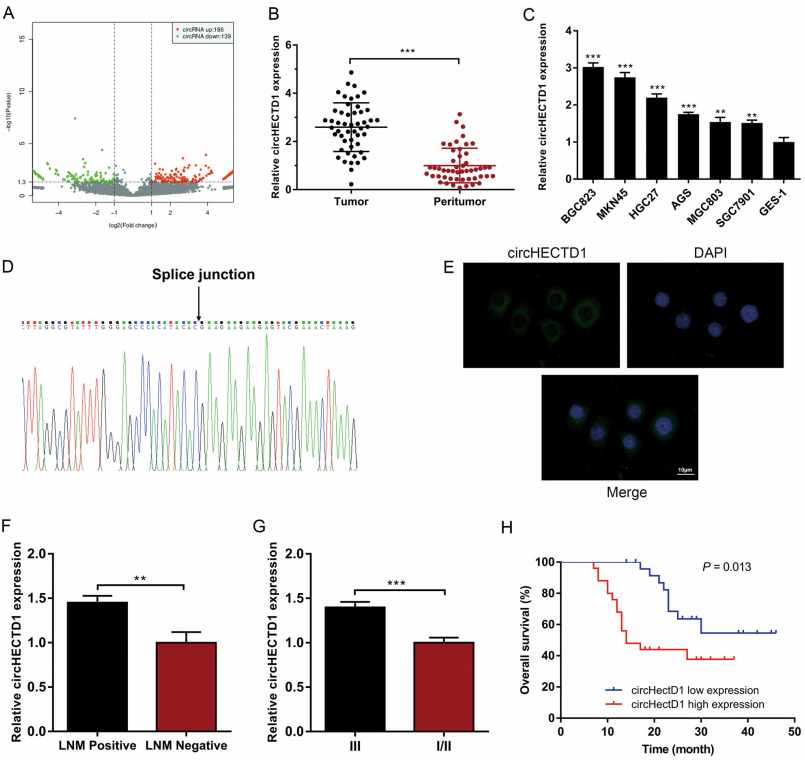
- circHECTD1通过靶向miR-1256和激活β-catenin/c-Myc信号通路促进谷氨酰胺分解进而促进胃癌进展
论文标题:circHECTD1 facilitates glutaminolysis to promote gastric cancer progression by targeting miR-1256 and activating β-catenin/c-Myc signaling
期刊:Cell Death Dis 影响因子: 5.959
通讯作者: 左学良(皖南医学院第一附属医院)
胃癌是全球第五大最常见的癌症,也是导致癌症死亡的第三大原因,每年约有100万新病例和78.3万人死亡。尽管胃癌的早期诊断和治疗方法有了很大的进展,但这种疾病的预后仍然很差。因此,有必要了解导致胃癌进展的潜在分子机制,并确定新的治疗靶点。谷氨酰胺分解是癌症代谢重组的一个标志。癌细胞的生存和增殖高度依赖谷氨酰胺。谷氨酰胺分解以及β-catenin/c-Myc在促进胃癌进展中起重要作用,抑制谷氨酰胺分解有望成为癌症治疗的代谢靶标。该研究中作者发现,circHECTD1在胃癌中显著上调,且与淋巴结转移相关,circHECTD1表达水平是胃癌患者独立的预后标志物。敲低circHECTD1后,胃癌细胞谷氨酰胺分解、增殖、迁移和侵袭能力均被抑制。机制分析表明circHECTD1主要通过靶向抑制miR-1256,上调USP5表达水平,激活β-catenin/c-Myc下游信号通路发挥功能,并在小鼠模型体内实验证明了上述结论。该研究表明谷氨酰胺分解相关的circRNA分子–circHECTD1是胃癌治疗的潜在靶标。

图注:circHECTD1在胃癌组织和细胞中显著上调并是胃癌患者独立预后因素
- CircTRNC18通过调节先兆子痫中miR-762 / Grhl2通路抑制滋养细胞迁移和上皮间质转化
论文标题:CircTRNC18 inhibits trophoblast cell migration and epithelial-mesenchymal transition by regulating miR-762/Grhl2 pathway in pre-eclampsia
期刊:RNA Biol 影响因子:5.477
通讯作者:辛虹(河北医科大学第二医院)
先兆子痫 (PE)是人类妊娠的重要临床并发症。它影响约2-8%的孕妇,是触发胎儿发病和导致妊娠死亡的一个主要的因素。已有研究表明,上皮-间质转化(EMT)调节的细胞迁移和侵袭的功能障碍与先兆子痫(PE)的发病机理密切相关,绒毛外滋养层侵袭功能紊乱将会引起胎盘功能障碍,导致各种产科疾病。然而,circRNA在先兆子痫上皮-间质转化中的作用尚不清楚。该研究中,作者发现与正常妊娠胎盘相比,circTNRC18 (hsa_circ_0006772)在先兆子痫胎盘中高表达。功能上,circTNRC18可抑制滋养层细胞迁移和EMT。机制上,circTNRC18通过吸附抑制miR-762后上调EMT相关转录因子Grhl2的蛋白水平。此外,敲低circ-TNRC18后,miR-762上调可抑制Grhl2蛋白水平,导致滋养层细胞迁移和EMT。表明circTNRC18/miR-762/Grhl2信号轴在滋养细胞迁移和EMT中起关键作用。circTNRC18/miR-762/Grhl2轴可能是PE中潜在的治疗靶点。

图注:circTNRC18在滋养层细胞侵袭迁移中扮演关键角色,过表达circTNRC18显著抑制滋养层细胞侵袭迁移能力,反之,干扰circTNRC18后滋养层细胞侵袭能力则增强。
参考文献列表
| 序号 |
主要内容 |
论文标题 |
杂志 |
IF |
单位 |
| 1 |
急性T细胞介导同种异体移植排斥反应的肾移植患者尿液中环状RNAs表达研究 |
Circular RNAs in Urine of Kidney Transplant Patients with Acute T Cell-Mediated Allograft Rejection |
Clin Chem |
6.891 |
瑞士苏黎世大学医院 |
| 2 |
circHECTD1通过靶向miR-1256和激活β-catenin /c-Myc信号通路促进谷氨酰胺分解进而促进胃癌进展 |
circHECTD1 facilitates glutaminolysis to promote gastric cancer progression by targeting miR-1256 and activating β-catenin/c-Myc signaling |
Cell Death Dis |
5.959 |
皖南医学院第一附属医院 |
| 3 |
CircTRNC18通过调节先兆子痫中miR-762 / Grhl2通路抑制滋养细胞迁移和上皮间质转化 |
CircTRNC18 inhibits trophoblast cell migration and epithelial-mesenchymal transition by regulating miR-762/Grhl2 pathway in pre-eclampsia |
RNA Biol |
5.477 |
河北医科大学第二医院 |
| 4 |
circMeta:用于基因组特征注释和环状RNA的差异表达分析的统一计算框架 |
circMeta: a unified computational framework for genomic feature annotation and differential expression analysis of circular RNAs |
Bioinformatics |
4.531 |
埃默里大学医学院 |
| 5 |
环状RNA hsa_circ_0007059通过抑制microRNA-378抑制肺癌细胞的增殖和上皮 – 间质转化 |
Circular RNA hsa_circ_0007059 restrains proliferation and epithelial-mesenchymal transition in lung cancer cells via inhibiting microRNA-378 |
Life Sci |
3.448 |
潍坊市人民医院 |
| 6 |
阿尔茨海默病中circ_0000950通过吸附miR-103促进神经元凋亡,抑制神经突向外生长并提高炎性细胞因子水平 |
Circular RNA circ_0000950 promotes neuron apoptosis, suppresses neurite outgrowth and elevates inflammatory cytokines levels via directly sponging miR-103 in Alzheimer’s disease |
Cell Cycle |
3.259 |
哈尔滨医科大学附属第四医院 |
| 7 |
环状RNA在结直肠癌中的新兴作用 |
Emerging roles of circular RNAs in colorectal cancer |
Onco Targets Ther |
3.046 |
吉林大学第二医院 |
| 8 |
环状RNA circVAPA促进肝细胞癌的细胞增殖 |
Circular RNA circVAPA promotes cell proliferation in hepatocellular carcinoma |
Hum Gene Ther Clin Dev |
2.778 |
第二军医大学第三附属医院 |
| 9 |
基于分子网络的膀胱癌中竞争性内源性RNA的鉴定 |
Molecular network-based identification of competing endogenous RNAs in bladder cancer |
PLoS One |
2.776 |
湖北理工学院附属医院 |
| 10 |
骨癌疼痛小鼠模型中脊髓circRNA-9119通过介导的miR-26a-TLR3信号轴抑制疼痛感受 |
Spinal circRNA-9119 Suppresses Nociception by Mediating the miR-26a-TLR3 Axis in a Bone Cancer Pain Mouse Model |
J Mol Neurosci |
2.577 |
南方医科大学顺德医院 |
| 11 |
胰腺导管腺癌中差异circRNA的ceRNA网络研究 |
Comprehensive analysis of differentially expressed circRNAs revealed a ceRNA network in pancreatic ductaladenocarcinoma |
Arch Med Sci |
2.38 |
同济大学医学院附属同济医院 |
| 12 |
MiR-1261 / circ-PTPRZ1 / PAK1通路调节胶质瘤细胞的生长和侵袭 |
MiR-1261/circ-PTPRZ1/PAK1 pathway regulates glioma cell growth and invasion |
Hum Cell |
2.333 |
广州医科大学附属第二医院 |
| 13 |
雷公藤内酯暴露后小鼠睾丸中lncRNA和circRNA表达的失调 |
Dysregulation of lncRNA and circRNA Expression in Mouse Testes after Exposure to Triptolide |
Curr Drug Metab |
2.277 |
南昌大学生命科学学院 |
| 14 |
Circ-ITGA7通过吸附miR-3187-3p进而上调ASXL1抑制结直肠癌增殖 |
Circ-ITGA7 sponges miR-3187-3p to upregulate ASXL1, suppressing colorectal cancer proliferation |
Cancer Manag Res |
2.243 |
中山大学附属第一医院 |
| 15 |
hsa_circ_0004585作为结直肠癌的潜在生物标志物 |
CircRNA hsa_circ_0004585 as a potential biomarker for colorectal cancer |
Cancer Manag Res |
2.243 |
宁夏医科大学总医院等 |
| 16 |
高糖诱导人脐静脉内皮细胞环状RNA的差异表达分析及功能分析 |
Profiling and functional analysis of differentially expressed circular RNAs in high glucose-induced human umbilical vein endothelial cells |
FEBS Open Bio |
1.959 |
山东省立医院 |
| 17 |
CircRNA_101505通过吸附miR-103使肝细胞癌细胞对顺铂敏感,并促进含氧化硝基结构域蛋白1的表达 |
CircRNA_101505 sensitizes hepatocellular carcinoma cells to cisplatin by sponging miR-103 and promotes oxidored-nitro domain-containing protein 1 expression |
Cell Death Discov |
NA |
中南大学湘雅三医院 |
| 18 |
电离辐射暴露触发胚胎小鼠脑和原代神经元中环状RNA丰度的长期变化 |
Exposure to Ionizing Radiation Triggers Prolonged Changes in Circular RNA Abundance in the Embryonic Mouse Brain and Primary Neurons |
Cells |
NA |
比利时核研究中心(SCK·CEN) |