欢迎各位来到“circRNA研究报道汇总”栏目,本期从pubmed中检索收集最新发布的circRNA文献20篇,下面我们一起来看看circRNA研究最近有哪些新进展。
- STK11突变肺癌中环状RNA circHIPK3通过MIR124-3p-STAT3-PRKAA /AMPKα信号传导调节自噬
论文标题:Circular RNA circHIPK3 modulates autophagy via MIR124-3p-STAT3-PRKAA/AMPKα signaling in STK11 mutant lung cancer.
杂志:Autophagy. 影响因子:11.059
通讯作者:陈国安(南方科技大学)和 王俊(北京大学人民医院)
CircHIPK3已有多篇文献报道其在肿瘤中的功能,对肿瘤细胞增殖至关重要。该研究主要针对circHIPK3在非小细胞肺癌(NSCLC)中的作用进行研究。研究结果表明,沉默circHIPK3可显著抑制细胞增殖,迁移,侵袭和诱导的巨自噬/自噬。机理上,研究者发现在STK11突变肺癌细胞系(A549和H838)中敲低circHIPK3后通过MIR124-3p-STAT3-PRKAA/PKa轴诱导自噬。干扰STAT2及转染MIR124-3p模拟物,则可逆转这种自噬的诱导。研究者还证实了circHIPK3和线性HIPK3(linHIPK3)之间对细胞自噬的拮抗调节。因此,作者提出circHIPK3和linHIPK3之间的比率(C:L比率)可以反映癌细胞中的自噬水平。作者观察到特别是在晚期NSCLC患者中,高C:L比(> 0.49)是生存率低的指标。这些结果支持circHIPK3是肺癌亚组中的关键自噬调节因子,并且具有作为预后因子潜在的临床用途。环状RNA HIPK3(circHIPK3)作为癌基因和自噬调节剂发挥作用,可能作为肺癌的预后标志物和治疗靶点。
该文详细解读,请参考本公众号历史文章:Autophagy:circHIPK3参与调控自噬通路

图注:在STK11低表达A549,H838细胞和野生型STK11高表达H1299细胞中,circHIPK3调控细胞自噬作用机制图。
- 环状RNA circ8LC8A1充当miR-130b/miR-494的海绵,通过调节PTEN抑制膀胱癌进展
论文标题:Circular RNA circSLC8A1 acts as a sponge of miR-130b/miR-494 in suppressing bladder cancer progression via regulating PTEN.
杂志:Mol Cancer. 影响因子:10.679
通讯作者:郭宏骞(南京大学医学院附属鼓楼医院)
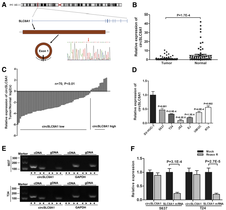
在该研究中,研究者通过RNA-seq技术,发现起源自SLC8A1基因的circSLC8A1在膀胱癌组织和细胞系中下调,并且circSLC8A1表达与膀胱癌的病理分期和组织学分级相关。circSLC8A1的过表达在体外和体内均抑制细胞迁移,侵袭和增殖。机制上,circSLC8A1可直接与miR-130b/miR-494相互作用,随后作为miRNA海绵调节miR-130b/miR-494靶基因PTEN和下游信号通路的表达,从而抑制膀胱癌的进展。CircSLC8A1通过新型circSLC8A1/miR-130b、miR-494/PTEN轴充当肿瘤抑制因子,其可为膀胱癌的治疗提供潜在的生物标志物和治疗靶标。

图注:qPCR等实验表明circSLC8A1在膀胱癌组织和细胞中低表达。
- RNA结合蛋白RBM3通过调节环状RNA SCD-circRNA 2的形成来促进肝细胞癌中的细胞增殖
论文标题:The RNA-binding protein RBM3 promotes cell proliferation in hepatocellular carcinoma by regulating circular RNA SCD-circRNA 2 production.
杂志:EBioMedicine. 影响因子:6.68
通讯作者:杨富,刘辉,丁劲(上海第二军医大学)
该研究中,作者对HCC和癌旁组织进行了RNA-seq分析,发现来自硬脂酰-CoA去饱和酶(SCD)基因的3’UTR的circRNA的表达,命名为SCD-circRNA 2。结果发现它在HCC中显著上调,并与患者预后不良相关。此外,作者观察到SCD-circRNA 2的产生受到RNA结合蛋白3(RBM3)动态调节。RBM3高表达指示HCC患者的无复发存活率短且总体存活率低。此外,通过调节RBM3或SCD-circRNA 2水平,作者发现RBM3以SCD-circRNA 2依赖性方式促进HCC细胞增殖。所有实验结果表明,RBM3对于HCC细胞中SCD-circRNA 2形成是至关重要的,其不仅增加了对癌症相关的circRNA失调的机制见解,而且表明了RBM3是具有治疗潜力和预后价值的癌基因。
注:
硬脂酰辅酶A 去饱和酶(stearoyl-CoA desaturase, SCD) 是合成单不饱和脂肪酸的限速酶,是调节肝脏脂肪生成和脂类氧化的关键控制点。该酶活性的改变会导致脂质代谢异常,从而引起各类脂肪代谢相关疾病的产生。

图注:RNA-seq测序和结果显示SCD-circRNA2起源自SCD基因3’UTR区,在肝癌组织中高表达。
参考文献列表
| 序号 |
主要内容 |
论文标题 |
杂志 |
IF |
单位 |
| 1 |
STK11突变肺癌中环状RNA circHIPK3通过MIR124-3p-STAT3-PRKAA /AMPKα信号传导调节自噬 |
Circular RNA circHIPK3 modulates autophagy via MIR124-3p-STAT3-PRKAA/AMPKα signaling in STK11 mutant lung cancer. |
Autophagy |
11.059 |
南方科技大学等 |
| 2 |
环状RNA circ8LC8A1充当miR-130b/miR-494的海绵,通过调节PTEN抑制膀胱癌进展 |
Circular RNA circSLC8A1 acts as a sponge of miR-130b/miR-494 in suppressing bladder cancer progression via regulating PTEN. |
Mol Cancer |
10.679 |
南京大学医学院附属鼓楼医院 |
| 3 |
RNA结合蛋白RBM3通过调节环状RNA SCD-circRNA 2的形成来促进肝细胞癌中的细胞增殖 |
The RNA-binding protein RBM3 promotes cell proliferation in hepatocellular carcinoma by regulating circular RNA SCD-circRNA 2 production. |
EBioMedicine |
6.68 |
上海第二军医大学 |
| 4 |
新造影剂诱导的急性肾损伤大鼠模型中非编码RNA相关的ceRNA网络 |
Non-coding RNA-Associated ceRNA Networks in a New Contrast-Induced Acute Kidney Injury Rat Model. |
Mol Ther Nucleic Acids |
5.919 |
中南大学湘雅二医院 |
| 5 |
非编码RNA参与糖尿病性心肌病的发病机制 |
Non-coding RNA involvement in the pathogenesis of diabetic cardiomyopathy. |
J Cell Mol Med |
4.658 |
苏州大学第二附属医院 |
| 6 |
环状RNA:一种新的宫颈癌生物标志物 |
Circular RNAs: A novel biomarker for cervical cancer. |
J Cell Physiol |
4.522 |
伊朗卡尚医科大学 |
| 7 |
伏隔核中的环状RNA表达谱:电针治疗对吗啡诱导的条件性位置偏好的影响 |
Circular RNA expression profiling in the nucleus accumbens: Effects of electroacupuncture treatment on morphine-induced conditioned place preference. |
Addict Biol |
4.223 |
南京中医药大学 |
| 8 |
在吗啡调节的神经系统中鉴定到丰富的和进化上保守的阿片受体环状RNA |
Identification of abundant and evolutionarily conserved opioid receptor circular RNAs in the nervous system moduated by morphine |
Mol Pharmacol |
3.853 |
纪念斯隆凯特琳癌症中心 |
| 9 |
hsa_circ_0006168海绵吸附miR-100并调节mTOR以促进食管鳞状细胞癌的增殖,迁移和侵袭 |
hsa_circ_0006168 sponges miR-100 and regulates mTOR to promote the proliferation, migration and invasion of esophageal squamous cell carcinoma. |
Biomed Pharmacother |
3.743 |
南京医科大学第一附属医院 |
| 10 |
环状RNA circPIP5K1A通过调节miR-600 / HIF-1α促进非小细胞肺癌的增殖和转移。 |
Circular RNA circPIP5K1A promotes non-small cell lung cancer proliferation and metastasis through miR-600/HIF-1α regulation. |
J Cell Biochem |
3.448 |
第二军医大学附属公利医院 |
| 11 |
构建circRNA-miRNA-mRNA网络,探讨胰腺导管腺癌的发病机制和治疗方法 |
Construction of a circRNA-miRNA-mRNA network to explore the pathogenesis and treatment of pancreatic ductal adenocarcinoma. |
J Cell Biochem |
3.448 |
宁波市中医院 |
| 12 |
高血压中的环状RNA:挑战和临床前景 |
Circular RNAs in hypertension: challenges and clinical promise. |
Hypertens Res |
3.217 |
法国洛林大学 |
| 13 |
Qi Teng Xiao Zhuo颗粒对慢性肾小球肾炎大鼠circRNA表达的影响 |
Effects of Qi Teng Xiao Zhuo granules on circRNA expression profiles in rats with chronic glomerulonephritis. |
Drug Des Devel Ther |
3.208 |
安徽中医药大学第一附属医院 |
| 14 |
环状RNA在胃癌中的作用:最新进展和展望 |
Role of circular RNAs in gastric cancer: Recent advances and prospects. |
World J Gastrointest Oncol |
2.758 |
中国医科大学附属第一医院 |
| 15 |
地塞米松诱导的人成骨细胞的细胞毒性与环状RNA HIPK3下调有关 |
Dexamethasone-induced cytotoxicity in human osteoblasts is associated with circular RNA HIPK3 downregulation |
Biochem Biophys Res Commun |
2.705 |
苏州大学附属第二医院 |
| 16 |
circRNA_0016624可以通过miR-98来调节绝经后骨质疏松症中BMP2的表达 |
circRNA_0016624 could sponge miR-98 to regulate BMP2 expression in postmenopausal osteoporosis. |
Biochem Biophys Res Commun |
2.705 |
山东滨州市博兴县人民医院 |
| 17 |
CircAGFG1通过海绵吸附miR-203上调ZNF281表达来促进EMT和非小细胞肺癌的转移 |
CircAGFG1 sponges miR-203 to promote EMT and metastasis of non-small-cell lung cancer by upregulating ZNF281 expression |
Thorac Cancer |
2.524 |
南京医科大学第一附属医院 |
| 18 |
二尖瓣主动脉瓣相关主动脉病变中的microRNAs:最新进展和未来前景 |
microRNAs in bicuspid aortic valve associated aortopathy: Recent advances and future perspectives. |
J Cardiol |
2.289 |
意大利国家临床生理学研究所 |
| 19 |
编辑评论循环RNA circPRKCI促进肺腺癌的肿瘤生长 |
Editorial comments for the circular RNA circPRKCI promotion of tumor growth in lung adenocarcinoma |
J Thorac Dis |
2.027 |
卢布尔雅那大学医学院 |
| 20 |
新鉴定的APN基因剪切亚型新的剪接机制可能是蛾中circRNA环化的基础 |
Newly identified APN splice isoforms suggest novel splicing mechanisms may underlie circRNA circularization in moth. |
FEBS Open Bio |
1.959 |
江苏省农业科学院 |