欢迎各位来到“circRNA研究报道汇总”栏目,本期从pubmed中检索收集最新发布的circRNA文献19篇,下面我们一起来看看circRNA研究有哪些新进展。
- 环状RNA特定结构和降解机制在先天免疫调控PKR活化中发挥重要作用
论文标题:Structure and Degradation of Circular RNAs Regulate PKR Activation in Innate Immunity
杂志:cell. 影响因子:31.398
通讯作者单位:中国科学院上海生命科学研究院 
该研究成果由上海中科院陈玲玲教授,杨力教授和上海交通大学医学院附属仁济医院沈南教授团队共同完成。相比与今年年初cell发表的两篇肿瘤学相关circRNA文献,该研究侧重在circRNA降解及调控先天免疫的重要作用机制研究,首次清晰阐明circRNA降解机制,意义重大。主要有以下几大亮点:
- 在病毒感染后,circRNA可被活化的RNase L全面降解
- 许多circRNA倾向于形成16-26bp的双链体并且充当内源性PKR抑制剂
- RNase L介导的circRNA降解是PKR活化所必需的
- 在自身免疫性疾病系统性红斑狼疮(SLE)中发现circRNA减少和异常PKR活化,过表达circRNA能降低SLE患者PBMC中PKR的活性,提示circRNA是SLE等自身免疫疾病的治疗靶点。
该文献的详细解读请点击本公众号历史文章:重磅! Cell杂志再发circRNA研究论文
- 肝细胞癌中circMAT2B通过miR-338-3p/PKM2信号轴促进糖酵解与肿瘤恶变
论文标题:Circular RNA MAT2B promotes glycolysis and malignancy of hepatocellular carcinoma via the miR-338-3p/PKM2 axis under hypoxic stress
杂志:Hepatology 影响因子:14.079
通讯作者单位:南京医科大学等
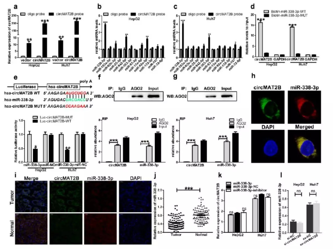
该研究成果由南京医科大学附属鼓楼医院姜润秋和东南大学医学院王学浩团队共同完成,阐明了环状RNA—circMAT2B通过miR-338-3p调控PKM2,促进肝细胞癌糖酵解效应和肿瘤恶变。环状RNA在肿瘤糖酵解过程的功能机制研究尚少,该研究首先通过生信手段挖掘GEO在线数据库中肝细胞癌HCC中特异高表达的circMAT2B分子,异常高表达的circMAT2B病人预后更差。进一步功能研究表明,circMAT2B的表达与HCC糖酵解代谢状态呈现正相关,机制上circMAT2B可海绵样竞争性吸附miR-338-3p,进而调控糖酵解关键的代谢酶PKM2(丙酮酸激酶M2),阐明了HCC中异常高表达的circMAT2B能够促进HCC糖酵解和恶变,在HCC肿瘤代谢过程中其重要调控作用,从肿瘤代谢角度提示circRNA可作为HCC治疗的分子靶标。
该文献的详细解读请点击本公众号历史文章:Hepatology | 肝细胞癌中circMAT2B促进糖酵解与肿瘤恶变

图注:RNA Pull-down和RIP等实验证明circMAT2B与miR-338-3p直接相互作用。
- 环状RNA circβ-catenin翻译产物通过激活Wnt途径促进肝癌细胞生长
论文标题:Translation of the circular RNA circβ-catenin promotes liver cancer cell growth through activation of the Wnt pathway
杂志:Genome Biol 影响因子:13.214
通讯作者单位:广州中医药大学等
该文献主要针对β-连环蛋白起源的环状RNA——circβ-catenin在肝癌中的功能机制研究。首先研究者基于 Wnt/β-catenin 通路在肝癌侵袭转移中的重要作用,通过在线数据挖掘(基于circRNA的RNA-seq数据)Wnt/β-catenin 通路起源的circRNA,最后锁定circβ-catenin,临床标本中验证出circβ-catenin在肝癌组织中异常高表达。进一步进行肝癌细胞功能实验研究,发现体内体外敲低circβ-catenin可显著抑制癌细胞生长,且circβ-catenin可广泛影响Wnt信号通路的相关基因。另外发现,circβ-catenin可编码一种新的β-连环蛋白同种型的370个氨基酸的新蛋白,该新型β-连环蛋白同种型蛋白可通过拮抗GSK3β诱导的β-连环蛋白磷酸化和降解来稳定全长β-连环蛋白,即circβ-catenin形成的新蛋白可保护β-连环蛋白免受GSK3β介导的降解,从而加强了Wnt /β-连环蛋白途径的活化。该研究成果从circRNA翻译角度说明了circRNA通过Wnt途径调节肝癌细胞生长的新功能,为肝癌治疗提供新思路。

图注:生信预测、pulldown、蛋白质谱和IRES报告基因等实验证明circβ-catenin翻译新蛋白。
| 序号 | 主要内容 | 论文标题 | 杂志 | IF | 单位 |
| 1 | 环状RNA的结构和降解机制在先天免疫中的调控PKR活化 | Structure and Degradation of Circular RNAs Regulate PKR Activation in Innate Immunity | cell | 31.398 | 中国科学院上海生命科学研究院 |
| 2 | 肝细胞癌中circMAT2B促进糖酵解与肿瘤恶变 | Circular RNA MAT2B promotes glycolysis and malignancy of hepatocellular carcinoma via the miR-338-3p/PKM2 axis under hypoxic stress | Hepatology | 14.079 | 南京医科大学等 |
| 3 | circβ-catenin翻译产物通过激活Wnt途径促进肝癌细胞生长 | Translation of the circular RNA circβ-catenin promotes liver cancer cell growth through activation of the Wnt pathway | Genome Biol. | 13.214 | 广州中医药大学 |
| 4 | 环状RNA hsa_circ_0068871通过靶向miR-181a-5p调节FGFR3表达并激活STAT3以促进膀胱癌进展 | Circular RNA hsa_circ_0068871 regulates FGFR3 expression and activates STAT3 by targeting miR-181a-5p to promote bladder cancer progression | J Exp Clin Cancer Res. | 6.217 | 同济大学上海第十人民医院 |
| 5 | circRASSF2通过调节miR-302b-3p / IGF-1R轴促进喉鳞状细胞癌的进展 | circRASSF2 promotes laryngeal squamous cell carcinoma progression by regulating the miR-302b-3p/ IGF-1R axis | Clin Sci (Lond). | 5.22 | 哈尔滨医科大学 |
| 6 | Circbank:具有标准命名法的circRNA综合数据库 | Circbank: a comprehensive database for circRNA with standard nomenclature | RNA Biol. | 5.216 | 广州密码子基因科技&加拿大多伦多大学 |
| 7 | 鉴定差异表达的环状RNA在化疗耐药结直肠癌。 | Identification of differentially expressed circular RNAs in chemoresistant colorectal cancer. | Epigenomics. | 4.979 | 马来西亚国立大学 |
| 8 | 全转录组circRNA / miRNA / mRNA分析显示circRNA可以防止BPA在GC-2细胞中诱导的毒性 | Comprehensive circRNA/miRNA/mRNA analysis reveals circRNAs protect against toxicity induced by BPA in GC-2 cells | Epigenomics. | 4.979 | 华中科技大学同济医学院 |
| 9 | 环RNA DOCK1通过调节circDOCK1 / hsa-miR-132-3p / Sox5信号通路促进膀胱癌进展 | Circular RNA DOCK1 promotes bladder carcinoma progression via modulating circDOCK1/hsa-miR-132-3p/Sox5 signalling pathway | Cell Prolif. | 4.936 | 湖南师范大学附属第一医院 |
| 10 | 电针治疗改善抑郁症母体分离大鼠的转录组分析 | Transcriptome Analysis on Maternal Separation Rats With Depression-Related Manifestations Ameliorated by Electroacupuncture | Front Neurosci. | 3.877 | 广州中医药大学 |
| 11 | 1型肌强直性营养不良中环状RNA的失调 | Dysregulation of Circular RNAs in Myotonic Dystrophy Type 1. | Int J Mol Sci. | 3.687 | 意大利IRCCS |
| 12 | 植物中环状RNA(circRNA)的现状 | Present Scenario of Circular RNAs (circRNAs) in Plants | Front Plant Sci. | 3.678 | 中国农业科学院 |
| 13 | 敲除cZNF292抑制缺氧人肝癌SMMC7721细胞增殖,血管生成拟态和放射抗性 | Knockdown of cZNF292 suppressed hypoxic human hepatoma SMMC7721 cell proliferation, vasculogenic mimicry, and radioresistance | Cell Signal. | 3.487 | 哈佛医学院 |
| 14 | circRNA表达谱分析揭示circHIPK3在卵巢癌中的肿瘤抑制功能 | Comprehensive circular RNA expression profiles and the tumor-suppressive function of circHIPK3 in ovarian cancer | Int J Biochem Cell Biol. | 3.247 | 南京市妇幼保健院 |
| 15 | CircLMTK2可作为胃癌的新型肿瘤抑制因子 | CircLMTK2 acts as a novel tumor suppressor in gastric cancer | Biosci Rep. | 2.899 | 复旦大学附属肿瘤医院 |
| 16 | hsa_circ_0018069在人膀胱癌中的低表达及其临床意义 | Low Expression of hsa_circ_0018069 in Human Bladder Cancer and Its Clinical Significance | Biomed Res Int. | 2.583 | 中国医科大学 |
| 17 | 新型环状RNA circ-ZNF652通过海绵miR-203 / miR-502-5p诱导snail介导的上皮 – 间质转化促进肝细胞癌转移 | A novel circular RNA circ-ZNF652 promotes hepatocellular carcinoma metastasis through inducing snail-mediated epithelial-mesenchymal transition by sponging miR-203/miR-502-5p | Biochem Biophys Res Commun. | 2.559 | 中国医科大学附属第四医院 |
| 18 | circRNA circP4HB通过海绵miR-133a-5p促进NSCLC侵袭性和转移 | The circRNA circP4HB promotes NSCLC aggressiveness and metastasis by sponging miR-133a-5p | Biochem Biophys Res Commun. | 2.559 | 蚌埠医学院第一附属医院 |
| 19 | CircRNA ZNF609竞争吸附microRNA-150-5p促进鼻咽癌的生长和转移 | CircRNA ZNF609 promotes growth and metastasis of nasopharyngeal carcinoma by competing with microRNA-150-5p | Eur Rev Med Pharmacol Sci. | 2.387 | 西南医科大学附属医院 |
参考文献列表
.png)