欢迎各位来到“circRNA研究报道汇总”栏目,本期从pubmed中检索收集最新发布的circRNA文献21篇,下面我们一起来看看circRNA研究有哪些新进展。
1、ILC2s产生的IL-13通过circPan3促进肠道干细胞自我更新
文献标题:IL-13 secreted by ILC2s promotes the self-renewal of intestinal stem cells through circular RNA circPan3
期刊:Nature Immunology 影响因子:21.8
通讯作者单位:中科院生物物理所
肠干细胞(ISCs)通过干细胞信号传导维持,以在体内平衡下精确调节自我更新和分化。然而,肠道免疫细胞调节ISCs自我更新的方式还不清楚。该研究发现小鼠和人Lgr5阳性肠干细胞存在的免疫细胞相关的环状RNA circPan3(源自Pan3基因转录物)高表达。Lgr5阳性肠干细胞中circPan3敲低可削弱干细胞的自我更新能力和,以依赖于免疫细胞的方式再生肠上皮细胞形成类器官能力也下降。进一步机制研究表明,circPan3在肠干细胞中结合IL-13Rα1(编码细胞因子IL-13受体的α1亚基)的mRNA以增加其稳定性,维持IL-13Rα1在肠干细胞中的表达。2型固有淋巴样细胞(ILC2)分泌IL-13维持肠干细胞自我更新中非常重要,IL-13与IL-13Rα1结合可促进IL-13-IL-13R通路活化,cicrPan3升高激活的IL-13-IL-13R信号传导,其反过来通过STAT6磷酸化激活,启动下游转录因子Foxp1的表达,Foxp1可使β-catenin核转位,激活Wnt/β-catenin通路,维持肠干细胞自我更新。

图注:circPan3促进肠道干细胞自我更新的分子机制示意图
2、ncx1基因的环状转录物通过靶向miR-133a-3p介导缺血性心肌损伤。
文献标题:A circular transcript of ncx1 gene mediates ischemic myocardial injury by targeting miR-133a-3p.
期刊:Theranostics 影响因子:8.537
通讯作者单位:青岛大学转化医学研究所
环状RNA(circRNA)是一类新发现的RNA,构成哺乳动物转录组的重要部分,并在心血管系统中大量表达。然而,这些circRNA在缺血性心脏病中的调节功能仍然很大程度上未知。在这里,我们研究了由钠/钙交换蛋白1(ncx1)基因转录的circRNA在缺血性心肌损伤过程中在氧化应激诱导的心肌细胞凋亡中的作用,命名为circNCX1。circNCX1表达水平响应活性氧(ROS)刺激而增加,并通过充当内源性miR-133a-3p海绵促进心肌细胞凋亡。由于circNCX1与miR-133a-3p的竞争性结合,miR-133a-3p对促凋亡基因细胞死亡诱导蛋白(CDIP1)的抑制活性降低。敲除小鼠心肌细胞和心脏组织中的circNCX1降低了CDIP1的水平并减弱了细胞凋亡和I/R(心肌缺血再灌注)损伤。我们的研究结果揭示了circRNA在调节心肌细胞凋亡中的新作用以及circNCX1/miR-133a-3p/CDIP1轴作为治疗心血管疾病的治疗靶标的效力。

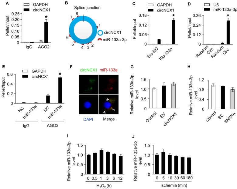
图注:验证circNCX1与miR-133a-3p互作。A,E图:AGO2免疫共沉淀实验(AGO2-IP )表明circNCX1和miR-133a-3p与AGO2结合;B:生信预测发现circNCX1含有8个miR-133a-3p结合位点;C,D图:生物素标记的miR-133a-3p探针或circNCX1探针可通过链霉素亲和捕获下对方,表明两者互作;F:FISH实验表明circNCX1与miR-133a-3p共定位;G,H图:过表达或shRNA敲低circNCX1后qPCR检测miR-133a-3p的表达水平未发生显著变化;I图:100μΜ H2O2处理H9c2细胞后,qPCR检测miR-133a-3p的表达情况;J图:小鼠缺血性心脏组织中miR-133a-3p表达情况检测。这些结果显示circNCX1充当miR-133a-3p的海绵而不调节miR-133a-3p的表达水平。

图注:miR-133a-3p通过靶向CDIP1抑制心肌细胞凋亡。A:targetscan预测到cdip1基因3’UTR存在保守性miR-133a-3p结合位点;B,C图:100 μM H2O2处理H9c2 细胞和缺血性心脏组织,CDIP1蛋白水平逐步增加;D图:100 μM H2O2处理H9c2 细胞同时过表达miR-133a-3p,CDIP1的表达水平相应下调;E图:荧光素酶报告基因实验证明miR-133a-3p可直接靶向调控CDIP1;F图:siRNA敲低CDIP1可降低100 μM H2O2诱导细胞凋亡的能力,如果同时抑制miR-133a-3p则可恢复H2O2诱导细胞凋亡的能力,表明miR-133a-3p通过靶向CDIP1抑制心肌细胞凋亡。
3、circAGFG1充当miR-195-5p的海绵,通过调节CCNE1表达促进三阴性乳腺癌进展。
文献标题:The circRNA circAGFG1 acts as a sponge of miR-195-5p to promote triple-negative breast cancer progression through regulating CCNE1 expression.
期刊:Mol Cancer 影响因子:7.776
通讯作者单位:重庆医科大学
该研究由重庆医科大学陈俊霞教授团队完成,研究者首先通过RNA测序分析4对TNBC(三阴性乳腺癌)组织和相邻瘤旁组织中circRNA的表达谱,筛选到circAGFG1分子并使用定量实时PCR和原位杂交来确定两个TNBC组中circAGFG1的水平和预后值。结果表明TNBC中circAGFG1明显上调,其水平与TNBC患者的临床分期,病理分级和预后不良有关。circAGFG1可以促进TNBC细胞增殖,迁移和侵袭以及体内肿瘤的发生和转移。机制分析显示,circAGFG1可作为miR-195-5p的ceRNA(竞争性内源RNA),以减轻miR-195-5p对其靶基因细胞周期蛋白E1(CCNE1)的抑制作用,circAGFG1通过circAGFG1 / miR-195-5p / CCNE1轴促进TNBC进展,可作为治疗TNBC患者的新诊断标志物或靶点。

图注:A图:火山图展示RNA-seq测序分析TNBC组织中circRNA差异表达情况,红色点代表上调的circRNA,绿色点(下调的circRNA),蓝色点(没有差异);B,C图:热图展示差异显著前10的circRNA和mRNA表达情况;D,E图:KEGG信号通路和GSEA富集分析结果表明差异circRNA及mRNA主要与细胞周期信号通路相关。

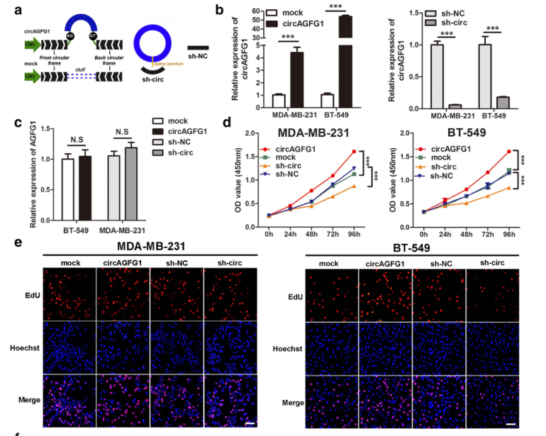
图注:circAGFG1促进TNBC细胞增殖。a图:circAGFG1过表达和干扰载体构建(circRNA pLCDH-ciR载体由吉赛生物提供);b和c图:qRT-PCR检测TNBC细胞转染circAGFG1过表达和干扰载体后,circAGFG1的表达水平;d图:CCK8实验表明过表达circAGFG1可促进TNBC细胞增殖,反之shRNA敲低circAGFG1可抑制细胞增殖;e和f图:EdU实验结论与CCK8相一致。

图注:a图:生信预测circAGFG1和miR-195-5p结合位点;b和c图:FISH实验检测circAGFG1和miR-195-5p在细胞和组织中有共定位;d图:miR-195-5p在TNBC癌组织中低表达;e和f图:TCGA数据库分析TNBC中miR-195-5p的表达水平在癌症中也是低表达,低表达对应低生存时间。

图注:e和h图:荧光素酶报告基因表明circAGFG1和miR-195-5p有直接结合关系;i和j图:AGO2-RIP实验;k图:RNA pulldown,实验均表明circAGFG1和miR-195-5p直接结合;l图:过表达或敲低circAGFG1后miR-195-5p的表达改变情况;m图:20个TNBC组织中circAGFG1和miR-195-5p表达水平的pearson相关性计算表明两者呈负相关。
参考文献列表
| 序号 |
主要内容 |
论文标题 |
杂志 |
IF |
单位 |
| 1 |
ILC2s产生的IL-13通过circPan3促进肠道干细胞自我更新 |
IL-13 secreted by ILC2s promotes the self-renewal of intestinal stem cells through circular RNA circPan3 |
Nature Immunology |
21.8 |
中科院生物物理所 |
| 1 |
ncx1基因的环状转录物通过靶向miR-133a-3p介导缺血性心肌损伤。 |
A circular transcript of ncx1 gene mediates ischemic myocardial injury by targeting miR-133a-3p. |
Theranostics |
8.537 |
青岛大学转化医学研究所 |
| 2 |
RNA-Seq分析人类结肠直肠癌肝转移中的环状RNA和潜在的生物标志物。 |
RNA-Seq profiling of circular RNAs in human colorectal Cancer liver metastasis and the potential biomarkers. |
Mol Cancer |
7.776 |
上海中医药大学龙华医院 |
| 3 |
circRNA circAGFG1充当miR-195-5p的海绵,通过调节CCNE1表达促进三阴性乳腺癌进展。 |
The circRNA circAGFG1 acts as a sponge of miR-195-5p to promote triple-negative breast cancer progression through regulating CCNE1 expression. |
Mol Cancer |
7.776 |
重庆医科大学 |
| 4 |
RNA测序揭示了circRNA的表达谱,并表明circDDX17在结肠直肠癌中充当肿瘤抑制剂 |
RNA sequencing reveals the expression profiles of circRNA and indicates that circDDX17 acts as a tumor suppressor in colorectal cancer. |
J Exp Clin Cancer Res |
6.217 |
北京朝阳医院 |
| 5 |
外泌体中的三种同种型circPTGR1通过miR449a-MET途径促进肝细胞癌转移 |
Three isoforms of exosomal circPTGR1 promote hepatocellular carcinoma metastasis via the miR449a-MET pathway. |
EBioMedicine |
6.183 |
中山大学附属第三医院 |
| 6 |
circARF3通过靶向小鼠脂肪组织中的miR-103 / TRAF3来减轻线粒体自身介导的炎症。 |
circARF3 Alleviates Mitophagy-Mediated Inflammation by Targeting miR-103/TRAF3 in Mouse Adipose Tissue. |
Mol Ther Nucleic Acids |
5.66 |
西北农林科技大学 |
| 7 |
环状RNA及其在免疫调节中的新兴作用 |
Circular RNAs and Their Emerging Roles in Immune Regulation. |
Front Immunol |
5.511 |
复旦大学儿童医院 |
| 8 |
环状RNA分析提供了他们在HepG2细胞中的亚细胞分布和分子特征的见解 |
Circular RNA profiling provides insights into their subcellular distribution and molecular characteristics in HepG2 cells. |
RNA Biol |
5.216 |
中国科学院北京基因组研究所 |
| 9 |
环状RNA Vav3海绵gga-miR-375促进上皮 – 间质转化 |
Circular RNA Vav3 sponges gga-miR-375 to promote epithelial-mesenchymal transition. |
RNA Biol |
5.216 |
华南农业大学 |
| 10 |
环状RNA在散发性甲状旁腺腺瘤发病机制中的作用及性别特异性表观遗传调控的影响。 |
A Role for Circular Non-Coding RNAs in the Pathogenesis of Sporadic Parathyroid Adenomas and the Impact of Gender-Specific Epigenetic Regulation. |
Cells |
4.829 |
亚里士多德大学 |
| 11 |
解释多发性硬化全基因组相关区域的非编码遗传变异 |
Interpreting Non-coding Genetic Variation in Multiple Sclerosis Genome-Wide Associated Regions. |
Front Genet |
4.151 |
意大利仁爱大学 |
| 12 |
CircRNA hsa_circRNA_101996通过抑制miR-8075激活TPX2表达,增加宫颈癌的增殖和侵袭。 |
CircRNA hsa_circRNA_101996 increases cervical cancer proliferation and invasion through activating TPX2 expression by restraining miR-8075. |
J Cell Physiol |
3.923 |
哈尔滨医科大学附属第二医院 |
| 13 |
基于流形正则化学习框架的人类疾病相关circRNA的计算预测。 |
Computational Prediction of Human Disease-associated circRNAs based on Manifold Regularization Learning Framework. |
IEEE J Biomed Health Inform |
3.85 |
|
| 14 |
环状RNA芯片在3,4-苯并芘/血管紧张素II诱导的小鼠腹主动脉瘤中的表达谱 |
Circular RNA microarray expression profile in 3,4-benzopyrene/angiotensin II-induced abdominal aortic aneurysm in mice. |
J Cell Biochem |
2.959 |
温州医科大学附属第二医院 |
| 15 |
癫痫中失调的环状RNA可能的表观遗传调节作用 |
Possible epigenetic regulatory effect of dysregulated circular RNAs in epilepsy |
PLoS One |
2.766 |
首尔国立大学 |
| 16 |
上调的环状RNA circ_0030235预测胰腺导管腺癌的不良预后,并通过海绵状miR-1253和miR-1294促进细胞进展。 |
Upregulated circular RNA circ_0030235 predicts unfavorable prognosis in pancreatic ductal adenocarcinoma and facilitates cell progression by sponging miR-1253 and miR-1294 |
BBRC |
2.559 |
哈尔滨医科大学附属第二医院 |
| 17 |
DWNN-RLS:用于预测circRNA-疾病关联的正则化最小二乘法 |
DWNN-RLS: regularized least squares method for predicting circRNA-disease associations |
BMC Bioinformatics. |
2.213 |
中南大学 |
| 18 |
系统性红斑狼疮患儿环状RNA和mRNA的微阵列表达谱研究 |
Microarray expression profile of circular RNAs and mRNAs in children with systemic lupus erythematosus. |
Clin Rheumatol |
2.141 |
首都医科大学 |
| 19 |
circ_0009910的沉默通过增加miR-20a-5p抑制急性髓细胞白血病细胞生长 |
Silencing of circ_0009910 inhibits acute myeloid leukemia cell growth through increasing miR-20a-5p. |
Blood Cells Mol Dis |
1.836 |
湖南师范大学附属第一医院 |
| 20 |
hsa_circ_0001313抑制对结肠癌放射敏感性的影响:hsa_circ_0001313(circCCDC66)诱导通过肿瘤抑制因子miR-338-3p增强结肠癌细胞的放射敏感性 |
Inhibition of hsa_circ_0001313 (circCCDC66) induction enhances the radio-sensitivity of colon cancer cells via tumor suppressor miR-338-3p: Effects of cicr_0001313 on colon cancer radio-sensitivity. |
Pathol Res Pract |
1.466 |
南华大学附属医院 |