欢迎各位来到“circRNA研究报道汇总”栏目,本期从pubmed中检索收集最新发布的circRNA文献24篇,下面我们一起来看看circRNA研究有哪些新进展。
- 发现卡波西肉瘤疱疹病毒编码的环状RNA和人类抗病毒环状
文献标题:RNA Discovery of Kaposi’s sarcoma herpesvirus-encoded circular RNAs and a human antiviral circular RNA
期刊:PNAS 影响因子:9.504
通讯作者单位:美国国立卫生研究院
非编码RNA在宿主-病毒相互作用中具有重要作用。环状RNA是一种新型的单链非编码RNA,它们可以诱导其他RNA或RNA结合蛋白来抑制它们功能。环状RNA在卡波西肉瘤疱疹病毒(KSHV)中的作用甚不清楚。我们推测环状RNA通过抑制宿主和/或病毒因子影响病毒感染。KSHV感染原代内皮细胞和B细胞过程,转录组分析发现众多人类环状RNA被调控发生差异表达。我们利用PCR技术和RNase R处理验证了这些差异表达的特异性环状RNA。其中KSHV感染后,过表达hsa_circ_0001400环状RNA可抑制病毒潜伏关键基因LANA和RTA的表达。之前研究表明人类疱疹病毒可表达非编码RNA如microRNA,因此我们怀疑KSHV病毒基因组是否可以表达环状RNA。我们对KSHV感染的细胞,经过RNaseR富集circRNA后,进行circRNA-Seq测序,发现由KSHV编码的多个环状RNA在KSHV感染的内皮细胞和原发性渗出淋巴瘤(PEL)细胞中表达。KSHV环状RNA定位在病毒裂解基因的ORFs区且高表达,可改变细胞生长。病毒circRNAs是也可在KSHV引起的患者的淋巴结中检测到,如原发性渗出淋巴瘤、卡波西肉瘤和多中心型Castleman病。我们揭示了新的宿主-病毒相互作用,KSHV感染期人抗病毒circRNAs被激活,感染裂解期病毒circRNA被诱导表达。

图注:KSHV感染过程中人特定circRNA被诱导差异表达。A:微阵列技术检测发现KSHV感染细胞中人circRNA差异表达情况(火山图)。B:KSHV感染人HUVECs细胞circRNA-seq测序发现多个高表达circRNA分子;C,D和E:RT-PCR检测KSHV感染人HUVEC,293t和MC116细胞特定circRNA表达水平变化。

图注:circRNA调控病毒基因的表达和细胞生长。A:SLK细胞中过表达hsa_circ_0001400后数字PCR检测其表达水平;B:KSHV感染hsa_circ_0001400稳定过表达的SLK细胞后,RT-dPCR检测病毒基因表达水平;C:siRNA敲低circRNA后RTA,LANA等基因表达水平变化;D:多个circRNA在KSHV感染的BAC16细胞中可调控细胞增殖能力。
- circANKS1B促进乳腺癌转移的作用研究
文献标题:The pro-metastasis effect of circANKS1B in breast cancer
期刊:Mol Cancer. 影响因子:7.776
通讯作者单位:东南大学医学院
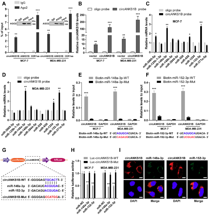
最近的研究表明,环状RNA(circRNA)在癌症进展中起关键作用。本研究主要探讨其在乳腺癌中的作用。RNA-seq测序筛选到CircANKS1B(源自ANKS1B基因的第5和第8外显子的circRNA,hsa_circ_0007294)并通过qRT-PCR和Sanger测序验证。评估circANKS1B在临床乳腺癌样本中的表达及其与临床病理特征和预后的关联。circANKS1B在细胞系和小鼠异种移植模型中的功能增加和功能丧失实验阐明circANKS1B在乳腺癌中的功能和潜在机制。与非TNBC组织和细胞系相比,CircANKS1B在三阴性乳腺癌(TNBC)中显着上调。高表达的circANKS1B与淋巴结转移和晚期临床分期密切相关,并可作为乳腺癌患者总体存活的独立危险因素。功能研究表明,circANKS1B通过诱导上皮-间质转化(EMT)在体外和体内促进乳腺癌的侵袭和转移,而对乳腺癌的生长没有影响。机制上,circANKS1B大量吸附miR-148a-3p和miR-152-3p以增加转录因子USF1的表达,USF1可以转录上调TGF-β1表达,从而激活TGF-β1/ Smad信号传导以促进EMT。此外,我们的数据揭示了新型环状RNA circANKS1B在乳腺癌转移中的重要作用,证明了circANKS1B作为治疗靶标可以更好地预防乳腺癌转移。

图注:乳腺癌中circANKS1B可吸附miR-148a-3p和miR-152-3p。A:RIP实验,利用抗AGO2抗体免疫共沉淀检测到circANKS1B,表明circANKS1B与AGO2存在相互作用;B:生物素标记circANKS1B特异性探针可特异性检测circANKS1B;C-D:circANKS1B生物素探针免疫共沉淀实验后,qPCR检测可能结合的miRNA表达水平;E-F:野生型和突变型生物素标记的miR-148a/152-3p模拟物转染circANKS1B过表达的MCF-7和MDA-MB-231细胞后,链霉亲和素捕获,qPCR检测circANKS1B表达;G-H:荧光素酶报告基因实验检测miR-148a/152-3p和circANKS1B直接互作;I:FISH免疫荧光杂交实验miR-148a/152-3p和circANKS1B共定位情况。
3、侵袭相关环状RNA circFNDC3B通过miR-1178-3p/G3BP2/SRC/FAK轴抑制膀胱癌进展
文献标题:Invasion-related circular RNA circFNDC3B inhibits bladder cancer progression through the miR-1178-3p/G3BP2/SRC/FAK axis
期刊:Mol Cancer. 影响因子:7.776
通讯作者单位:中山大学孙逸仙纪念医院
本研究深入探讨了circFNDC3B在膀胱癌(BC)中的作用和潜在的调节机制。通过重复transwell测定建立细胞侵袭模型,并通过侵袭模型鉴定BC中的侵袭相关circRNA。通过定量实时PCR在82对膀胱癌组织,细胞系中检测到circFNDC3B的表达。进行功能测定以评估circFNDC3B对体外增殖,迁移和侵袭以及体内肿瘤发生和转移的影响。通过荧光原位杂交,pull-down测定和荧光素酶报告基因测定证实了circFNDC3B和miR-1178-3p之间的关系。我们发现circFNDC3B在BC组织中显着下调并且与病理性T分期,分级,淋巴侵袭和患者的总体存活率相关。功能上,circFNDC3B的过表达显著抑制膀胱癌体外和体内的增殖,迁移和侵袭。机制上,circFNDC3B可以直接结合miR-1178-3p,miR-1178-3p靶向致癌基因G3BP2的5’UTR。此外,circFNDC3B充当miR-1178-3p海绵以抑制G3BP2,从而抑制下游SRC / FAK信号传导途径。因此,CircFNDC3B可作为新的肿瘤抑制因子和为膀胱癌治疗提供新的潜在靶标。

图注:A:膀胱癌T24细胞体外侵袭模型建立示意图;B:T24侵袭模型筛选到多个差异表达的circRNA(含circFNDC3B);D-E:RT-PCR检测到特异性circFNDC3B并通过了sanger测序验证;

图注:56对膀胱癌组织标本中qPCR检测证实circFNDC3B在膀胱癌组织显著低表达,且与T分级,淋巴结转移和血管侵袭相关,膀胱癌中低低表达的circFNDC3B预后差。

图注:a:膀胱癌细胞中敲低circFNDC3B后高通量检测差异基因表达情况;b:敲低circFNDC3B后G3BP2等肿瘤相关基因表达热图展示;c-d:G3BP2的5’UTR基因 与miR-1178-3p存在结合位点预测;e:G3BP2的5’UTR,miR-1178-3p,circFNDC3B结合位点碱基配对情况;g:荧光素酶报告基因检测到G3BP2的5’UTR与miR-1178-3p直接结合。
4、EIF4A3诱导的环状RNA MMP9(circMMP9)充当miR-124的海绵并促进多形性胶质母细胞瘤细胞肿瘤发生
文献标题:EIF4A3-induced circular RNA MMP9 (circMMP9) acts as a sponge of miR-124 and promotes glioblastoma multiforme cell tumorigenesis
已发现环状RNA(circRNA)在各种癌症的发展和进展中起关键作用。然而,关于环状RNA分子网络对多形性胶质母细胞瘤(GBM)的影响知之甚少。本研究中使用微阵列筛选GBM中的circRNA表达。使用定量实时荧光定量PCR检测circMMP9的表达。用circMMP9过表达载体或siRNA转染GBM细胞,通过裸鼠成瘤实验,细胞增殖,迁移和侵袭等实验,评估circMMP9在GBM中的作用。通过生物素偶联的miRNA探针捕获,荧光原位杂交和荧光素酶报告基因实验证实circMMP9和miR-124之间的关系。在本研究中,我们筛选了GBM中差异表达的circRNA并鉴定了circMMP9,发现circMMP9作为致癌基因,在GBM中上调并促进GBM细胞的增殖,迁移和侵袭能力。进一步,我们实验验证了circMMP9直接靶向吸附miR-124的海绵,加速GBM细胞增殖,迁移和侵袭。此外,细胞周期蛋白依赖性激酶4(CDK4)和极光激酶A(AURKA)参与circMMP9 / miR-124信号轴诱导的GBM肿瘤发生。最后,我们发现与MMP9 mRNA转录物结合的真核起始因子eIF4A3可诱导circMMP9环化并增加GBM中的circMMP9表达。我们的研究结果表明,eIF4A3诱导的circMMP9是通过调节miR-124信号通路在GBM细胞增殖,侵袭和转移中发挥重要作用,可为治疗GBM提供关键的潜在治疗靶点。本研究文献详细解读文献见本公众号历史文章:荐读 | EIF4A3诱导的circMMP9促进胶质母细胞瘤的形成

图注:circMMP9作为miR-124海绵的验证。A:GBM中差异表达前20的miRNA表达谱热图;B:差异表达前20的miRNA详细信息表;C:RegRNA预测circMMP9可结合miRNAs的示意图;D-E:过表达或缺失circMMP9的U87和U251细胞中检测miR-124表达水平;G:FISH实验鉴定circMMP9和miR-124在细胞中的共定位情况;H:circMMP9和miR-124结合位点野生型和突变型具体碱基配对关系;I-J:萤火虫荧光素酶报告基因验证circMMP9和miR-124结合关系;K:qRT-PCR检测GBM组织和正常脑组织中miR-124表达水平在GBM中显著低表达;L:IHC免疫组化实验测定miR-124在GBM组织中显著低表达;M:circMMP9和miR-124表达水平显著负相关(pearson相关系数)。
参考文献列表
.png)