欢迎大家来到circRNA研究报道汇总,往期汇总文章可在本公众号“近期文章”栏目中
查阅,接下来我们一起浏览5月下旬circRNA研究有哪些进展。
- circRNA从胞核中释放出的机制研究
论文题目:A length-dependent evolutionarily conserved pathway controls nuclear export of circular RNAs
杂志:Genes Dev 影响因子:9.431分
通讯作者单位:佩雷尔曼医学院
本文研究者来自宾夕法尼亚大学佩雷尔曼医学院,他们重点关注了circRNA的转录后出核机制,这方面的研究还非常少,但并不意味着不重要,通过观测circRNA的出核和细胞定位机制,可以帮助更好地理解circRNA的功能和分子机制。研究者通过果蝇shRNA筛选模型,发现Hel25E是介导circRNA转录后出核的重要调控因子,随后在人中找到了Hel25E的同源蛋白UAP56 (DDX39B) 和URH49 (DDX39A)同样可介导circRNA的出核,意味该现象可能是一种普遍机制,进一步研究发现一个有趣的现象,circRNA出核受circRNA本身序列长度的影响。本文的具体解读可参看我们公众号“重磅!circRNA出核机制取得重大进展”的微信文章。

图1:circRNA(长/短序列)出核分子机制示意图(Hopper AK,et al.2018. Genes Dev)
- circRNA在Twist1调控肝癌转移EMT过程中机制研究
论文题目:Twist1 regulates Vimentin through Cul2 circular RNA to promote EMT in hepatocellular carcinoma
杂志:Cancer Res 影响因子:9.122
通讯作者单位:南开大学
以往研究表明Twist是肿瘤转移EMT过程中的非常重要转录因子之一,它可以上调波形蛋白Vimentin蛋白的表达,进而促进肿瘤发生上皮间质转化(EMT),但其中具体机制尚不清楚。Twist转录因子可以结合Cul2基因的启动子区域选择性激活Cul2—circRNA(circ-
10720)的表达,但不影响cul2 mRNA的表达水平。circ-10720与Twist表达水平、肝癌恶性程度正相关,circ-10720可通过吸附靶向vimentin蛋白的miRNA,提高vimentin的蛋白表达水平,敲低circ-10720后可抵消Twist促进肝癌发展的进程。TetOn-Twist1转基因小鼠模型中同样观测到这种现象。该研究表明了circRNA在肿瘤EMT过程中的重要作用,也揭示了Twist上调Vimentin蛋白促进肝癌转移的分子机制,为肝癌的治疗了提供了潜在的分子靶标。

图2:circ-10720在Twist1调控肝癌转移EMT过程中分子机制模式图
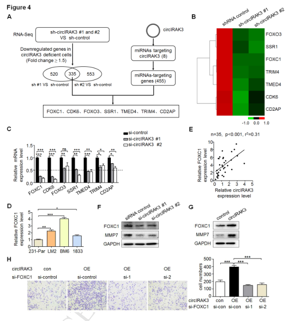
3、circIRAK3通过吸附miR-3607促进乳腺癌转移
论文题目:CircIRAK3 sponges miR-3607 to facilitate breast cancer metastasis
杂志:Cancer Lett 影响因子:6.375
通讯作者单位:南京医科大学
肿瘤转移是肿瘤致死的重要因素之一,揭示其分子机制,遏制肿瘤转移一直是医学科研的重要任务,但肿瘤转移过程中涉及的分子机制异常复杂,本文研究者主要关注circRNA在乳腺癌转移过程中的分子功能机制。研究者发现circIRAK3在乳腺癌转移细胞中异常高表达,体外功能获得性和缺失性研究发现,circIRAK3可促进乳腺癌细胞的转移和侵袭,但不影响细胞增殖。RNA免疫沉淀和荧光素酶报告基因实验表明circIRAK3可通过吸附miR-3607,下调其表达,进一步研究表明circIRAK3/miR-3607的下游靶基因为FOXC1,而FOXC1进一步可结合到IRAK3的启动子区域,形成正反馈回路,维持circIRAK3/miR-3607/FOXC1通路的持续激活。该研究为乳腺癌的转移治疗提供了潜在新的circRNA治疗靶标。

图3:circIRAK3通过miRNA sponge功能调控FOXC1的表达
论文题目:RNA-Seq profiling of circular RNAs in human laryngeal squamous cell carcinomas
杂志:Mol Cancer 影响因子:6.204
通讯作者单位:北京友谊医院
人喉鳞状细胞癌LSCC是起源于喉黏膜上皮组织的恶性肿瘤,是头颈部肿瘤中恶性程度非常强的肿瘤,世界范围内每年发生率占比2.4%,近年内还有逐渐增加趋势。CircRNA作为一种新兴的分子,在人体各组织中均有特异表达,参与机体的各类生理病理过程,本研究主要关注circRNA在LSCC疾病中的表达情况,通过RNA-seq高通量测序技术,研究者观测分析了10例LSCC患者临床标本(2例高分化、3例为中分化、 5例正常)中的circRNA表达情况。共鉴定出21444个circRNA,其中在LSCC中显著上调的circRNA 29个,显著下调circRNA 19个,进一步结合临床特征(高分化,中分化和正常)进行分类,将差异表达circRNA缩小到18个和5个。CircRNA-miRNA-mRNA调控网络预测分析,发现20个失调控circRNA与多种肿瘤相关的miRNA相关,信号通路KEGG富集分析发现,过氧化物酶体PPAR、轴突导向、Wnt和细胞周期通路与LSCC密切相关。随后的qPCR验证结果显示,circ:chr20:31876585–31,897,648可以很好区分LSCC标本和正常标本,表明circRNA作为LSCC潜在理想标志物。

图4:LSCC样本中circRNA差异表达谱
文献列表
| 序号 | 论文标题 | 杂志 | IF | 单位 |
| 1 | A length-dependent evolutionarily conserved pathway controls nuclear export of circular RNAs。
依赖序列长度的保守性信号通路控制circRNA出核 |
Genes Dev. | 9.431 | 宾夕法尼亚大学佩雷尔曼医学院 |
| 2 | Twist1 regulates Vimentin through Cul2 circular RNA to promote EMT in hepatocellular carcinoma。
Twist1通过cul2(circRNA)调控波形蛋白Vimentin的表达促进肝癌EMT过程 |
Cancer Res. | 9.122 | 南开大学 |
| 3 | CircIRAK3 sponges miR-3607 to facilitate breast cancer metastasis。
CircIRAK3通过竞争性吸附miR-3607调控乳腺癌侵袭转移过程 |
Cancer Lett. | 6.375 | 南京医科大学 |
| 4 | RNA-Seq profiling of circular RNAs in human laryngeal squamous cell carcinomas
RNA-seq分析人喉鳞状细胞癌中circRNA表达谱 |
Mol Cancer. | 6.204 | 北京友谊医院 |
| 5 | Profiling and functional analysis of circular RNAs in acute promyelocytic leukemia and their dynamic regulation during all-trans retinoic acid treatment.
对急性早幼粒细胞白血病中circRNA表达谱和功能分析及其在全反式视黄酸治疗中的动态调控研究 |
Cell Death Dis | 5.965 | 瑞金医院 |
| 6 | The Landscape of Circular RNA Expression Profiles in Papillary Thyroid Carcinoma Based on RNA Sequencing.
基于高通量测序的乳头状甲状腺癌中circRNA表达谱研究 |
Cell Physiol Biochem | 5.104 | 浙江省肿瘤医院 |
| 7 | Genome-wide analysis of circular RNAs in bovine cumulus cells treated with BMP15 and GDF9。
生长分化因子9(GDF9)和骨形态发生蛋白15(BMP15)处理牛卵丘细胞后circRNA表达谱研究 |
Sci Rep. | 4.259 | 吉林大学 |
| 8 | Circular RNAs: a new class of biomarkers as a rising interest in laboratory medicine。
综述:实验医学对新兴标志物circRNA越来越感兴趣 |
Clin Chem Lab Med. | 3.432 | 柏林健康研究所 |
| 9 | Circular RNAs profiling in the cystathionine-β-synthase mutant mouse reveals novel gene targets for hyperhomocysteinemia induced ocular disorders。
胱硫醚合成酶突变小鼠中circRNA可能是高同型半胱氨酸血症引起的眼部疾病的新基因靶点 |
Exp Eye Res. | 3.332 | 路易斯维尔大学医学院 |
| 10 | Circular RNAs are differentially expressed in liver ischemia/reperfusion injury model。
环状rna在肝脏缺血/再灌注损伤模型中的差异表达研究 |
J Cell Biochem. | 3.085 | 中山大学第三附属医院 |
| 11 | circSMAD2 inhibits the epithelial-mesenchymal transition by targeting miR-629 in hepatocellular carcinoma.circSMAD2通过吸附miR-629来抑制肝癌细胞的上皮间质间的转变 | Onco Targets Ther | 2.612 | 武汉大学中南医院 |
| 12 | Circular RNA circZFR contributes to papillary thyroid cancer cell proliferation and invasion by sponging miR-1261 and facilitating C8orf4 expression. 环状RNA circZFR通过miR-1261/C8orf4的促进乳头状甲状腺癌细胞增殖和侵袭 | Biochem Biophys Res Commun | 2.466 | 济南妇幼保健医院 |
| 13 | Circular RNA hsa_circ_0008039 promotes breast cancer cell proliferation and migration by regulating miR-432-5p/E2F3 axis。 hsa_circ_0008039调控 miR-432-5p/E2F3 轴促进乳腺癌细胞增殖和转移 | Biochem Biophys Res Commun | 2.466 | 徐州中心医院 |
| 14 | circRNA_0084043 promote malignant melanoma progression via miR-153-3p/Snail axis。 circRNA_0084043通过 miR-153-3p/Snail 轴促进黑色素瘤发展 | Biochem Biophys Res Commun | 2.466 | 江苏大学附属人民医院 |
| 15 | Identification and characterization of circular RNAs in rapid atrial pacing dog atrial tissue。
犬急性心房颤动模型组织中circRNA表达谱研究 |
Biochem Biophys Res Commun | 2.466 | 天津医科大学第二医院 |
| 16 | The Circular RNA hsa_circ_0001445 Regulates the Proliferation and Migration of Hepatocellular Carcinoma and May Serve as a Diagnostic Biomarker。环状RNA hsacirc0001445调节肝细胞癌的增殖和迁移,并可作为诊断生物标志物 | Dis Markers. | 2.348 | 华中科技大学 |
| 17 | Expression profile of circular RNAs in infantile hemangioma detected by RNA-Seq 。RNA-Seq检测婴儿血管瘤中环状rna的表达谱 | Medicine (Baltimore). | 1.804 | 南京妇幼保健医院 |
| 18 | Circular RNA Myosin Light Chain Kinase (MYLK) Promotes Prostate Cancer Progression through Modulating Mir-29a Expression. circMYLK通过调控Mir-29a表达来促进前列腺癌的发展。 | Med Sci Monit. | 1.585 | 中南大学 |
| 19 | Decreased expression of hsa_circ_0137287 predicts aggressive clinicopathologic characteristics in papillary thyroid carcinoma。低表达has_circ_0137287与乳头状甲状腺癌的侵袭性临床病理特征相关 | J Clin Lab Anal. | 1.521 | 浙江省肿瘤医院 |
2018年5月下旬circRNA研究汇总
.png)