4月下旬发表circRNA文献共计23篇,大部分是研究论文,还发布了一个circRNA疾病相关数据,详解本公众号历史文章:疾病相关环形RNA数据库circRNA Disease发布;外泌体中circRNA研究论文2篇,其中一篇与肝癌相关,解读链接:外泌体研究之砷慢性中毒会通过外泌体诱发肝癌;下面我们一起详细了解下另外一篇胰腺癌细胞来源外泌体中circ-PDE8A的作用机制文章。
胰腺导管腺癌(PDAC)是胰腺癌中最常见的一种恶性疾病,5年生存率低于5%,致死率高于其他肿瘤,可谓癌症之王,大多数胰腺癌病人确诊后就是晚期,如何提高PDAC的早期诊断力,一直是癌症研究人员奋斗的方向之一。外泌体和circRNA是最近分子诊断标记物的研究热门,该论文的研究者在高侵袭性的PDAC细胞来源的外泌体中发现circ-PDE8A,并深入探讨了circ-PDE8A在PDAC发生发展中的作用,下面我们一起解读下这篇研究论文的结果。

图:外泌体中的circPDE8A参与PDAC侵袭过程中的作用机制模式图
1、证实PDAC肿瘤外泌体中circ-PDE8A的存在和特征

图1、A:实验研究技术路线,构建Hs766T低转移和Hs766T-L2高转移细胞模型,分离外泌体,提取RNA进行circRNA芯片筛选;B-C:Hs766T-L2高转移性细胞及外泌体中几个circRNA的qRT-PCR验证;D-F:circRNA过表达载体和siRNA及PCR引物设计示意图;

图2、G:BxPC-3细胞中验证circ-PDE8A的过表达和siRNA干扰效率;H-I:过表达circ-PDE8A后Hs766T细胞侵袭能力改变;J-M:qPCR验证circ-PDE8A在胰腺癌细胞Hs766T中表达特性;
2、胰腺癌患者样本中高表达的circ-PDE8A与癌症进展及预后相关

图3、A-C:circ-PDE8A及线性PDE8A基因在胰腺癌细胞和组织样本中的相对表达水平分析;D-F:5对淋巴结转移及非淋巴结转移PDAC患者样本中circ-PDE8A表达水平变化;

图4、G-H:87个PDAC患者中circ-PDE8A及线性PDE8A基因的KM生存曲线分析
- circ-PDE8A通过激活MET促进PDAC细胞侵袭

图5、划痕和transwell实验表明过表达circPDE8A显著促进PDAC细胞增殖、迁移和侵袭;

图6、过表达circ-PDE8A后,MET蛋白及相关EMT标志蛋白表达改变显著增高;
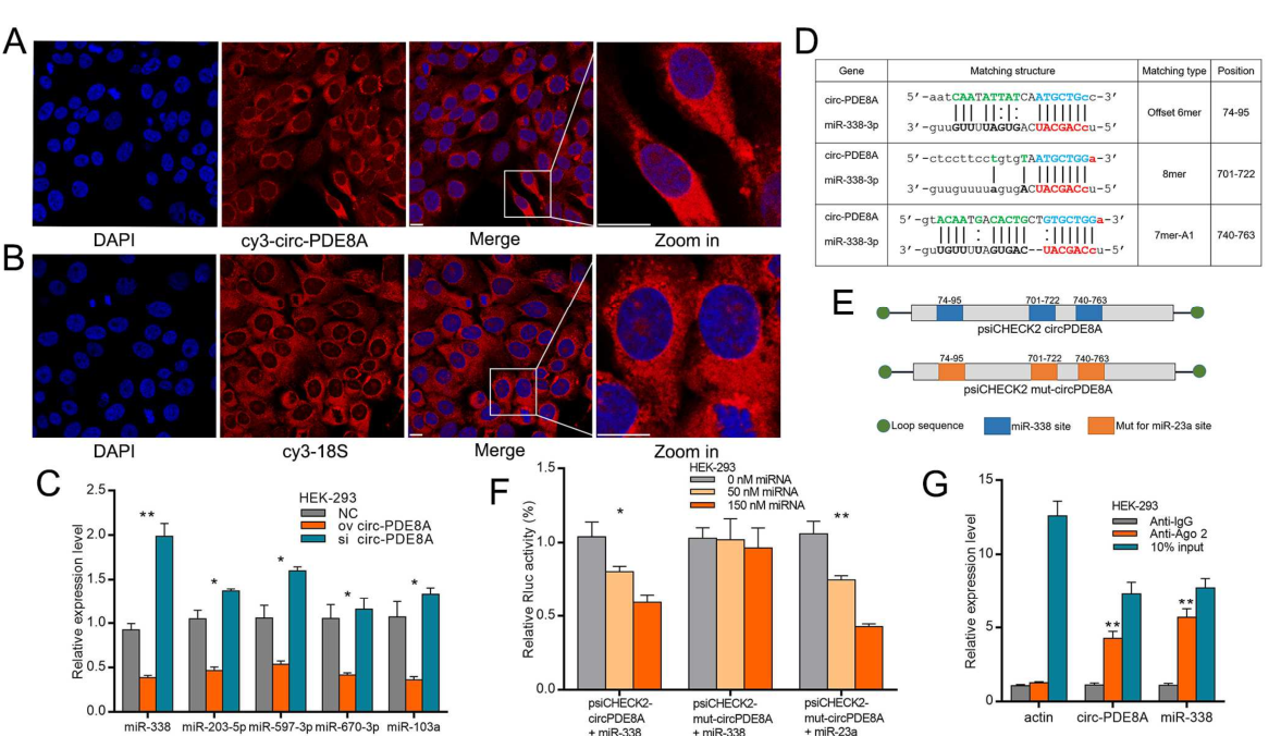
- 证实circ-PDE8A可吸附miR-338发挥作用

图7、A-B免疫荧光观测circPDE8A定位细胞质;C:circPDE8与mir-338表达负相关;D-F:S生物信息学和荧光素酶报告基因实验验证circPDE8与mir-338存在互作结合位点;G:RNA免疫共沉淀实验(RIP)验证circPDE8与mir-338互作;

图8、circRNA pull-down实验,分别设计circPDE8A和miR-338的生物素探针,验证是否可以互相拉取对方,足以证明circPDE8A和miR-338的直接相互作用;
- 示踪外泌体与PDAC细胞通讯

图9:外泌体电镜及WB鉴定,Dli标记外泌体和胰腺癌细胞共培养并激光共聚焦显微镜观测

图10、提取过表达circPDE8A的胰腺癌细胞来源的外泌体与BxPC3、Capan-1细胞共培养后,WB检测AKT通路相关蛋白表达变化,E-F体内实验表明exosmes共培养后的BxPC3细胞可形成原为瘤;
参考文献列表
| 序号 | 论文标题 | 杂志 | IF | 单位 |
| 1 | 205P RNA-seq analysis of lung adenocarcinomas reveals different circular RNA expression profiles between non-metastatic and metastatic patients
转录组测序分析circRNA在非小细胞肺癌非转移和转移组患者中差异变化 |
Journal of Thoracic Oncology | 6.59 | 厦门第五医院 |
| 2 | Tumor-released exosomal circular RNA PDE8A promotes invasive growth via the miR-338/MACC1/MET pathway in pancreatic cancer
外泌体中Circ-PDE8A通过miR-338/MACC1/MET途径促进胰腺癌增殖侵袭 |
Cancer Letters | 6.38 | 重庆西南医院 |
| 3 | circRNA disease: a manually curated database of experimentally supported circRNA-disease associations
实验支持的circRNA疾病相关数据库 |
Cell Death Dis | 5.97 | 北京天坛医院 |
| 4 | Exosomal circRNA_100284 from arsenite-transformed cells, via microRNA-217 regulation of EZH2, is involved in the malignant transformation of human hepatic cells by accelerating the cell cycle and promoting cell proliferation
亚砷酸盐致恶性转化细胞来源的外泌体中circRNA100284通过miR-217/EZH2促进细胞增殖 |
Cell Death Dis. | 5.97 | 南京医科大学 |
| 5 | CircRNA-Cdr1as Exerts Anti-Oncogenic Functions in Bladder Cancer by Sponging MicroRNA-135a
CircRNA-Cdr1as通过吸附miRNA-135a抑制膀胱癌功能 |
Cell Physiol Biochem | 5.1 | 南京医科大学第一附属医院 |
| 6 | Identifying circRNA-associated-ceRNA networks in the hippocampus of Aβ1-42-induced Alzheimer’s disease-like rats using microarray analysis
芯片技术分析大鼠海马Aβ1-42阿兹海默病中circRNA调控网络 |
Aging | 4.87 | 中南大学湘雅二院 |
| 7 | Circular RNA circSVIL promotes myoblast proliferation and differentiation by sponging miR-203 in chicken
circSVIL吸附miR-203促进鸡成肌细胞增殖和分行 |
Front. Genet | 3.79 | 华南农业大学 |
| 8 | Analysis of human ES cell differentiation establishes that the dominant isoforms of the lncRNAs RMST and FIRRE are circular
人胚胎干细胞分化过程中,lncRNA RMST和FIRRE产生分子亚型circRNA分析 |
BMC Genomics. | 3.73 | 纽卡斯尔大学 |
| 9 | Circular RNA expression profile and potential function of hsa_circ_0045272 in systemic lupus erythematosus
系统性红斑狼疮circRNA表达谱分析及hsa_circ_0045272潜在功能研究 |
Immunology | 3.7 | 安徽医科大学 |
| 10 | Noncoding RNA:RNA Regulatory Networks in Cancer.
综述:癌症中非编码RNA调控网络研究进展 |
Int J Mol Sci | 3.23 | 新加坡国立大学 |
| 11 | Differential Expression Profiles of Circular RNAs During Osteogenic Differentiation of Mouse Adipose-Derived Stromal Cells
小鼠脂肪来源的基质细胞成骨分化过程中circRNA表达谱分析 |
Calcif Tissue Int. | 3.12 | 四川大学 |
| 12 | circFADS2 regulates lung cancer cells proliferation and invasion via acting as a sponge of miR-498
circFADS2 通过吸附miR-398调控肺癌细胞增殖和侵袭 |
Biosci Rep. | 2.9 | 新乡医学院 |
| 13 | Changes in circular RNA expression patterns during human foetal brain development
人类胎儿大脑发育期间环状RNA表达模式的变化 |
Genomics | 2.8 | 莱比锡大学 |
| 14 | Screening potential biomarkers for colorectal cancer based on circular RNA chips.
基于circRNA芯片筛选结肠直肠癌的潜在生物标志物。 |
Oncol Rep. | 2.67 | 南开大学附属医院 |
| 15 | Profiling and Bioinformatic Analyses Indicate Differential circRNA and miRNA/isomiR Expression and Interactions
表达谱及生物信息学分析circRNA和miRNA / isomiR表达和互作关系 |
Biomed Res Int | 2.48 | 南京邮电大学 |
| 16 | Circular RNA expression profiles in hippocampus from mice with perinatal glyphosate exposure
草甘膦暴露的围产期小鼠的海马circRNA表达谱分析 |
BBRC | 2.47 | 杭州医学院 |
| 17 | Circular RNA hsa_circRNA_103809 promotes lung cancer progression via facilitating ZNF121-dependent MYC expression by sequestering miR-4302
hsa_circRNA_103809通过miR-4302/ZNF121/MYC途径促进肺癌发展 |
BBRC | 2.47 | 徐州中心医院 |
| 18 | circRNA expression analysis in lung adenocarcinoma: comparison of paired fresh frozen and formalin-fixed paraffin-embedded specimens
肺腺癌新鲜冷冻和石蜡标本中circRNA表达分析比较 |
BBRC | 2.47 | 汕头大学医学院 |
| 19 | Circular RNA circNASP modulates the malignant behaviors in osteosarcoma via miR-1253/FOXF1 pathway
环状RNA circNASP通过miR-1253 / FOXF1通路调控骨肉瘤的恶性行为 |
BBRC | 2.47 | 温州医科大学 |
| 20 | Human circular RNA-0054633 regulates high glucose-induced vascular endothelial cell dysfunction through the microRNA-218/roundabout 1 and microRNA-218/heme oxygenase-1 axes
circular RNA-0054633通过miR-218/roundabout 1 及血红色加氧酶1调节高葡萄糖诱导的血管内皮细胞功能障碍 |
International Journal of Molecular Medicine | 2.34 | 上海第十人民医院 |
| 21 | Circular RNA hsa_circ_0008344 regulates glioblastoma cell proliferation, migration, invasion, and apoptosis
hsa_circ_0008344调控胶质瘤细胞增殖、迁移侵袭和凋亡 |
J Clin Lab Anal | 1.52 | 安徽医科大学 |
| 22 | Identification of Potentially Functional CircRNA-miRNA-mRNA Regulatory Network in Hepatocellular Carcinoma by Integrated Microarray Analysis
基因芯片技术鉴定肝细胞癌中潜在的功能性CircRNA-miRNA-mRNA调控网络 |
Med Sci Monit Basic Res | * | 汕头大学医学院 |
| 23 | Circular RNA hsa-circ-0012129 Promotes Cell Proliferation and Invasion in 30 Cases of Human Glioma and Human Glioma Cell Lines U373, A172, and SHG44, by Targeting MicroRNA-661 (miR-661)
hsa-circ-0012129通过靶向MicroRNA-661促进脑胶质瘤细胞增殖和侵袭 |
Med Sci Monit. | * | 安徽蚌埠医学院第三附属医院 |
.png)