下旬circRNA相关文献数量共计20篇,涉及研究方向较丰富,机制方面研究主要还是环绕miRNA sponge展开,其中cancer reaserch杂志发布的circPRKCI促进肺腺癌发展的文章,思路清晰、实验详尽,非常值得参考,下面我们一起解读这篇文献。
circPRKCI促进肺腺癌发生发展
论文题目:The circular RNA circPRKCI promotes tumor growth in lung adenocarcinoma
杂志:cancer research 影响因子:8.55
通讯作者单位:南京医科大学附属肿瘤医院
肺腺癌LAC是目前最常见的一种实体肿瘤,研究者在前期的研究中,通过circRNA芯片发现了107个差异表达的circRNAs,通过整合TCGA肺腺癌的CNVs数据,联合分析发现一个circPRKCI的circRNA分子,该分子起源于PRKCI基因的(染色体3q26.2区异常扩增),并通过后续生物素标记miRNA探针共沉淀等实验,发现circPRKCI可吸附miR-545和miR-589后,上调E2F7进而促进肺腺癌的发展。

CircPRKCI促进肺腺癌发展的分子机制示意图
一、circPRKCI表达水平研究

图注: A,circRNA在5对肺腺癌中的表达热图展示;B:circos图展示circRNA和宿主基因的表达模式,内圈为circRNA,外圈为宿主基因。

图注:C图联合TCGA的CNV数据筛选基因扩增或缺失区域的circRNAs;D图circPRKCI来源于PRKCI15,16号外显子反向剪接示意图;E图RTPCR检测circPRKCI。

图注:LAC肺腺癌细胞中RNase R处理后qPCR检测circRNA和宿主基因的表达水平,circPRKCI耐受RNA酶消化。

图注:circPRKCI在48对肺腺癌患者组织标本中高表达,且与肿瘤级别正相关。


图注:E图生存分析发现circPRKCI高表达的患者生存期更短;F图cox多元回归分析发现circPRKCI表达是不良预后的独立预测因素。
二、circPRKCI促进肺腺癌细胞恶性增殖

图注:a图siRNA干扰circPRKCI设计示意图;b和c图qPCR检测siRNA干扰和过表达质粒处理后circPRKCI的表达水平,d、e、f图克隆形成、EdU和CCK8实验表明circPRKCI促进SPC-A1细胞增殖;G图干扰circPRKCI后细胞周期阻滞在G1期;H图transwell实验表明circPRKCI促进肺腺癌癌细胞SPC-A1侵袭。
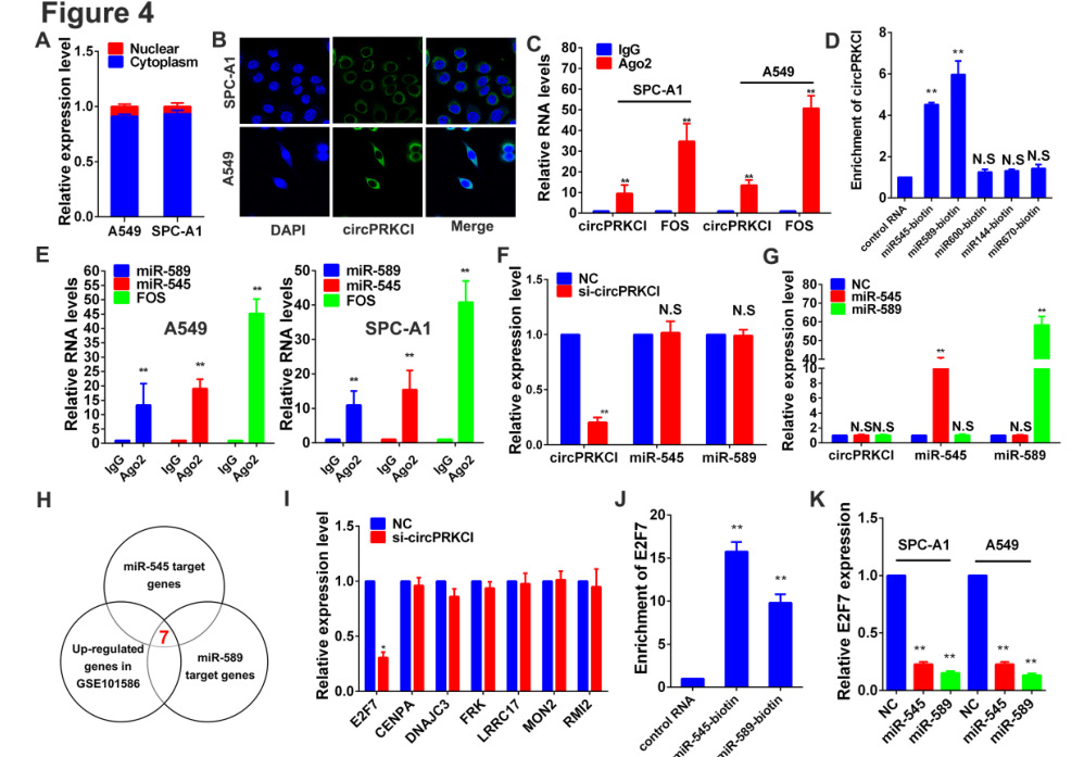
三、circPRKCI吸附miR-545和miR-589上调E2F7表达

图注:a、b图显示经FISH实验表明circPRKCI主要定位在细胞质;c图用抗Ago2蛋白抗体RIP实验表明circPRKCI与Ago2结合;D图生物素标记 miR-545, miR-589, miR-600, miR-144 and miR-670免疫沉淀后检测circPRKCI的表达;e图Ago2 RIP实验表明Ago2蛋白可显著富集miR-545和miR-589;F图siRNA干扰circPRKCI不影响miR-545, miR-589表达水平;g图miR-545, miR-589不影响circPRKCI的表达;H、i、j、k图E2F7是miR-545, miR-589的靶基因

图注:荧光素酶报告基因等实验进一步证明miR-545, miR-589调控E2F7.
四、circPRKCI通过结合miR-545, miR-589促进肺腺癌细胞增殖

图注:功能挽救实验证明circPRKCI通过miRNA发挥促癌功能
五:体内动物实验证明circPRKCI促进LAC肿瘤形成

图注:裸鼠肺腺癌皮下移植模型结果显示circPRKCI是潜在的治疗靶标。
circRNA文献汇总表:
| 序号 | 主要内容 | 论文标题 | 杂志 | IF | 单位 |
| 1 | circPRKCI促进肺腺癌肿瘤增殖 | The circular RNA circPRKCI promotes tumor growth in lung adenocarcinoma | cancer research | 8.55 | 南京医科大学附属肿瘤医院 |
| 2 | 利用CRISPR研究肝癌细胞ceRNA网络机制 | Competing endogenous RNA network: Potential entrants to gene editing in Hepatocellular Carcinoma | biorxiv | NA | 艾因夏姆斯大学 |
| 3 | circFGFR4通过结合mir107解除wnt3a抑制促进成肌细胞分化 | circFGFR4 Promotes Differentiation of Myoblasts via Binding miR-107 to Relieve Its Inhibition of Wnt3a | Molecular Therapy: Nucleic Acids | 6.39 | 西北农林科技大学 |
| 4 | 外泌体中RNA分子在癌症中的作用机制综述 | The decade of exosomal long RNA species: an emerging cancer antagonist. | Mol Cancer | 6.2 | 南昌大学第三附属医院 |
| 5 | circHIPK3竞争吸附miR-7促进结肠癌增殖和侵袭研究 | CircHIPK3 promotes colorectal cancer growth and metastasis by sponging miR-7 | Cell Death Dis | 5.97 | 南京医科大学第一医院 |
| 6 | circHECTD1通过HECTD1促进二氧化硅诱导的肺内皮细胞间质转化 | circHECTD1 promotes the silica-induced pulmonary endothelial-mesenchymal transition via HECTD1 | Cell Death Dis | 5.97 | 东南大学医学院 |
| 7 | 过表达circPVT1促进骨肉瘤阿霉素和顺铂耐药研究 | Overexpressed circPVT1, a potential new circular RNA biomarker, contributes to doxorubicin and cisplatin resistance of osteosarcoma cells by regulating ABCB1. | Int J Biol Sci | 3.87 | 上海第十人民医院 |
| 8 | RNA-seq和生物信息学对严重痤疮的环状RNA表达谱分析 | Circular RNA expression profile analysis of severe acne by RNA-seq and bioinformatics. | J Eur Acad Dermatol Venereol. | 3.53 | 广州医科大学皮肤研究所 |
| 9 | circRNA在心血管疾病中潜在治疗靶标和分子标记物综述 | Circular noncoding RNAs as potential therapies and circulating biomarkers for cardiovascular diseases | Acta Pharmacologica Sinica | 3.33 | 奥古斯塔大学 |
| 10 | circRNA作为癌症生物标记物的meta分析 | CircRNAs as biomarkers of cancer: a meta-analysis | BMC Cancer | 3.29 | 大连理工大学 |
| 11 | circMAN2B2通过miR1275/FOXK1在肺癌中的作用研究 | Circular RNA circMAN2B2 facilitates lung cancer cell proliferation and invasion via miR-1275/FOXK1 axis | Biochem Biophys Res Commun | 2.47 | 佳木斯大学附属第一医院 |
| 12 | 大隐静脉曲张患者中circRNA差异表达谱研究 | Identification of aberrant circular RNA expression and its potential clinical value in primary great saphenous vein varicosities. | Biochem Biophys Res Commun | 2.47 | 复旦大学附属华东医院 |
| 13 | 基因芯片分析胃癌相关circRNAs表达 | Identification of Gastric Cancer-Related Circular RNA through Microarray Analysis and Bioinformatics Analysis | BioMed Research International | 2.32 | 上海瑞金医院 |
| 14 | 综述-circRNA是连接RNA和DNA的重要桥梁 | Circular RNA (circRNA) was an important bridge in the switch from the RNA world to the DNA world | J Theor Biol | 2.11 | 德雷克塞尔大学医学院 |
| 15 | 分子和生信分析证实7个circRNAs与膀胱癌增殖转移相关 | Molecular and Bioinformatics Analyses Identify 7 Circular RNAs Involved in Regulation of Oncogenic Transformation and Cell Proliferation in Human Bladder Cancer | Med Sci Monit | 1.59 | 北京潞河医院 |
| 16 | 组合circRNA预测算法可提高circRNA的鉴别率 | Improved circRNA Identification by Combining Prediction Algorithms | Front Cell Dev Biol | NA | 丹麦奥胡斯大学 |
| 17 | 遗传性骨病中circRNA研究综述 | Circular RNAs and hereditary bone diseases | Intractable Rare Dis Res | NA | 山东医学科学院 |
| 19 | 基于RNA-seq测序黄萎病菌在棉铃虫体内的环状rna及其目标的鉴定 | Identification of circularRNAs and their targets in Gossypium under Verticillium wilt stress based on RNA-seq. | PeerJ | NA | 河南大学 |
| 20 | 心脏来源circRNA的外显子剪接模式研究 | Cardiac circRNAs arise mainly from constitutive exons rather than alternatively spliced exons | RNA | 4.6 |
.png)