膀胱癌(BC)是泌尿系统的头号恶性肿瘤,据统计2017年在美国有超过79,030人死于该肿瘤。膀胱癌具有复发率高和远处转移的特点。许多新技术,如蓝光膀胱镜已被证明可以用于提高膀胱癌检测的准确率,特别是对于膀胱扁平病变的检测。 然而,对膀胱癌早期诊断评估方法和特异性标志物的开发仍有待提高。根据膀胱癌的恶性级别和阶段,治疗方法可选择从根治性膀胱切除术到全身化疗。尽管如此,膀胱癌的整体治疗效果依然有限,其五年生存率保持在较低水平。因此,进一步探索参与膀胱癌发生发展的遗传调控网络和开发精确治疗策略是非常重要的。
因为作者之前的研究中,RNA-seq分析来源于人膀胱癌和正常膀胱组织,发现了6154种不同的circRNA,并成功鉴定circHIPK3为膀胱癌抑制因子。机制上,circHIPK3作为miR-558的“miRNA海绵”,抑制膀胱癌细胞的迁移、侵袭和血管生成。而在这项研究中,作者重点关注circRNAs对膀胱癌细胞增殖的影响,于是鉴定出源自PSMD1基因的circRNA(膀胱癌相关环形RNA-3,BCRC-3)对膀胱癌细胞增殖的影响。

最近,来自华中科技大学同济医学院附属协和医院的蒋国松研究团队于Mol Cancer在线发表了题为“Circular RNA BCRC-3 suppresses bladder cancer proliferation through miR-182-5p/p27 axis”的研究,揭示了在膀胱癌组织和细胞中低表达的新型环形RNA——BCRC-3作为肿瘤抑制分子,通过miR-182-5p/p27轴抑制膀胱癌细胞的增殖,有望成为膀胱癌治疗的新靶点。

BCRC-3调控膀胱癌细胞增殖的机制示意图
1. BCRC-3在膀胱癌组织和细胞中的表达情况和特征鉴定
基于作者之前对肿瘤样本的RNA-seq分析结果,体外qRT-PCR再次证实了膀胱癌组织和细胞中的circRNA BCRC-3的表达水平出现下调(a,b); 在在基因结构上,BCRC-3来源于PSMD1基因,由9个外显子组成,长度大小约为1002bp,RT–PCR检测和Sanger测序证实了BCRC-3的环状结构(c);为排除反式剪接和基因组重排导致BCRC-3的形成的可能性,作者通过反向引物和同向引物PCR扩增膀胱癌组织和细胞来源的cDNA和基因组DNA中的线性和环形RNA,发现只有在cDNA样本中可以扩增出BCRC-3(d);RNase R预处理后RT-qPCR检测证实BCRC-3可耐受RNase R(e)。FISH实验证明BCRC-3主要存在于胞浆中(f)。

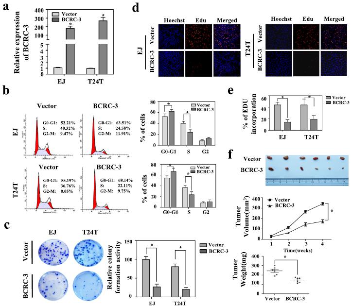
2. 体内和体外过表达BCRC-3后的功能验证
体外将BCRC-3克隆进入pCD-ciR载体,构建成功BCRC-3表达载体(来源吉赛生物),在膀胱癌细胞EJ和T24 T细胞中转染BCRC-3载体后,BCRC-3表达水平分别上调150和200倍;细胞周期实验结果证明,BCRC-3过表达会将膀胱癌细胞阻滞在G0/G1期(b);克隆形成实验和EdU实验证明过表达BCRC-3可以明显抑制膀胱癌细胞的增殖(c-e); 过表达BCRC-3的T24 T细胞异体移植于小鼠后,其成瘤速度和体积明显降低(f)。

3. BCRC-3抑制膀胱癌细胞增殖的机制是什么?
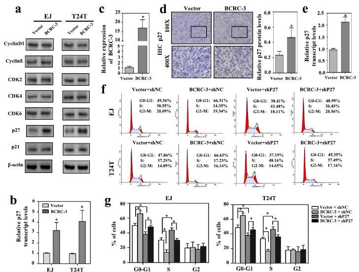
在膀胱癌细胞中过表达BCRC-3后,WB检测细胞周期相关蛋白表达,发现只有P27蛋白表达水平出现上调,同时qRT-PCR实验也证明了过表达BCRC-3会上调P27 mRNA的表达(a-b)。通过体内成瘤实验,作者发现BCRC-3过表达诱导的肿瘤抑制,伴随着p27蛋白水平和mRNA水平的上调(c-e);为进一步明确BCRC-3与p27的关系,在膀胱癌细胞中敲低P27的表达后,发现其细胞周期进程加快,而且会部分抵消BCRC-3过表达诱导的肿瘤抑制效应(f-g),提示BCRC-3通过促进P27表达来抑制膀胱癌细胞的增殖。

4. BCRC-3如何调控P27基因的表达?
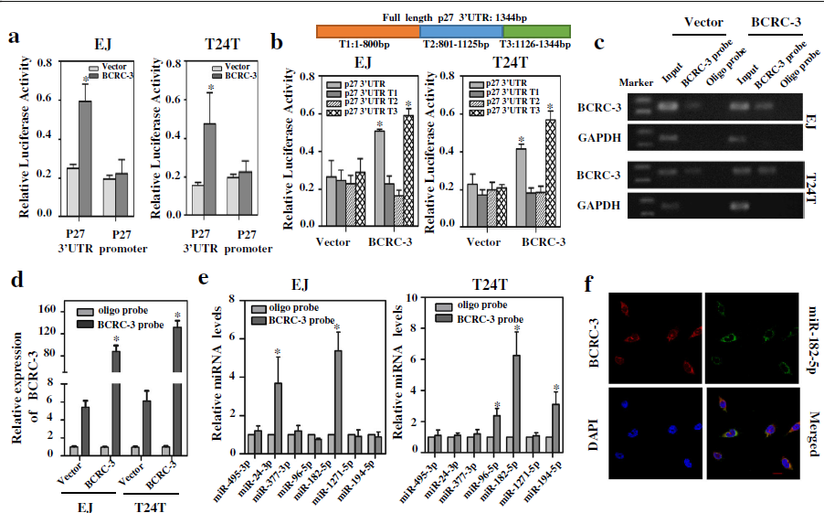
BCRC-3与p27的关系:通过p27 3’-UTR或p27启动子荧光素酶报告基因实验,发现BCRC-3过表达可以增加p27 3’-UTR的活性,而不会增加p27启动子的活性(a)。接着,作者对p27 3’-UTR细分为T1、T2和T3段,发现BCRC-3过表达只可以增加p27 T3段序列的活性。BCRC-3与miR-182-5p的关系:考虑到miRNAs一般会结合并调控mRNA 3’UTR的表达,作者通过miRanda数据库筛选到可能会结合到T3段序列的7种miRNA,接着通过RNA pull-down实验来明确是哪种miRNA,在膀胱癌细胞中BCRC-3过表达会提高RNA pull-down的效率,而且发现只有miR-182-5p富含在pull-down复合物中(c-e);FISH实验证明了BCRC-3与miR-182-5p的共定位(f)。在BCRC-3过表达的膀胱癌细胞中转染生物素标记的miR-182-5p或者其突变体,RNA pull-down实验证明miR-182-5p pull-down复合物中富含BCRC-3(g);
miR-182-5p与p27的关系:通过荧光素酶报告基因实验证明miR-182-5p过表达会降低p27 3’-UTR的活性,而不会降低其对应突变体的活性,提示miR-182-5p可能直接结合到p27 3’UTR,并阻断其转录活性(h);而且miR-182-5p过表达会降低p27 的蛋白表达和mRNA表达水平(i-j)。

5. 茉莉酮酸甲酯(MJ)是否通过该机制抑制膀胱癌细胞增殖?
由于作者之前的研究发现了茉莉酮酸甲酯(MJ)可以明显抑制膀胱癌细胞的生长,为探究其中的作用机制,给予MJ处理膀胱癌细胞后,其p27的蛋白水平明显上调,细胞被阻滞于G0/G1期,而这些效应可被P27基因敲低所逆转(a-d);MJ处理膀胱癌细胞也可以上调p27 mRNA和BCRC-3的表达,而下调miR-182-5p的表达,并呈现时间依赖性(e,h,i);通过双荧光素酶报告基因实验,发现MJ处理膀胱癌细胞后,p27 3’UTR的转录活性明显增加(f, g);转染miR-182-5p或者敲低BCRC-3表达会部分抵消MJ诱导的P27蛋白上调效应(j-k);

参考文献
1. Xie F, et al. Circular RNA BCRC-3 suppresses bladder cancer proliferation through miR-182-5p/p27 axis. Mol Cancer. 2018 Oct 3;17(1):144. doi: 10.1186/s12943-018-0892-z.
.png)