聿筠
10月14日,著名白血病研究杂志Leukemia在线发表了一项慢性淋巴细胞白血病(CLL)中的circRNA研究工作,报道发现血浆中circ-RPL15可以作为CLL的致癌驱动因子,在CLL的疾病进程中发挥重要功能,也是CLL的重要诊断标志物([1])。文章的通讯作者是江苏省人民医院的李建勇主任和金晖博士。

慢性淋巴细胞白血病(CLL)是西方比较高发的白血病类型,临床主要表现为血液,骨髓,淋巴节或脾脏中单克隆的B细胞增高,常表现为CD5+类型B细胞的增高([2])。CLL诊断主要通过血细胞计数,血液涂片,CD5或其他B细胞标志物分子免疫表型进行B细胞克隆群分析([2])。免疫球蛋白重链可变区(IGHV)的分析可以作为独立的预后诊断标志,但IGHV分析对检测体系的要求较高,很难在常规检验实验室中推广应用,分析筛选可替代IGHV的标志物分子具有重要的临床应用意义([1])。本文作者发现circ-RPL15在CLL中特异性高,是CLL疾病的重要驱动因子,也是潜在的替代IGHV突变分析的CLL标志物分子。下面就让我们一起学习一下本文的主要内容:
CLL中circRNA表达分析
为分析CLL中circRNA的表达特征,作者通过芯片法检测了3例初诊CLL患者和5例健康对照者的血浆circRNA,共分析得到3656个circRNA分子,其中71个circRNA在CLL患者中存在显著差异。进一步用更严苛的分析条件筛选候选circRNA分子,共筛选出6个circRNA分子进行下一步的分析和验证。Sanger测序鉴定和验证了这些分子接口位置的序列,QPCR实验进一步检测了它们在血浆样品中的表达情况,并分析其差异显著性,其中circ-RPL15是差异最显著的。于是本文将研究的目标锁定在这个分子上。

图1 CLL血浆circRNA表达谱分析 ([1])
CLL中circ-RPL15表达分析
circ-RPL15由RPL15基因的外显子2和外显子3的一部分反向拼接形成。放线菌素D分析稳定性,RNase R消化分析,确定了circ-RPL15的特征,Northern blot实验检测了该分子在CLL细胞系MEC-1和JVM-3中的表达情况。

图2 circ-RPL15鉴定与分析 ([1],排列有改动)
为进一步分析circ-RPL15在CLL中的表达情况,作者在更大的标本群体中进行了表达分析,共包括137例初诊CLL和50例健康对照,其中随机抽取了30例CLL和20例健康对照者检测了外周血单个核细胞(PBMC)中circ-RPL15的表达。结果表明CLL病人血浆和PBMC中circ-RPL15显著升高,且高表达circ-RPL15预后更差。

图3 CLL中circ-RPL15表达与预后相关性分析 ([1])
除了CLL,作者还分析了circ-RPL15在不同淋巴组织恶性肿瘤类型中表达情况,结果表明CLL是circ-RPL15表达最高的肿瘤类型。RPL15的mRNA在CLL患者PBMC与健康对照者CD19+细胞之间表达差异不显著,说明circ-RPL15在CLL中是特异性高表达的分子。ROC曲线分析表明circ-RPL15在CLL中AUC值可达0.84,说明circ-RPL15可以作为CLL的标志物分子。现有的CLL分期体系并不能很好的区分患者的疾病进展速度,IGHV检测和FISH检测是最常用的分析CLL患者疾病进展程度的检测指标。上述的结果表明circ-RPL15的表达具有很强的CLL疾病特异性,那么circ-RPL15是否也能用于CLL疾病进程的诊断呢?作者发现IGHV未突变的CLL患者circ-RPL15表达显著高于IGHV突变CLL患者,ROC曲线分析表明circ-RPL15表达是IGHV突变状态的一个可替代的标志物分子(AUC值达0.86)。

图4 circ-RPL15是CLL特异性表达的分子 ([1])
CLL中circ-RPL15功能与分子机制研究
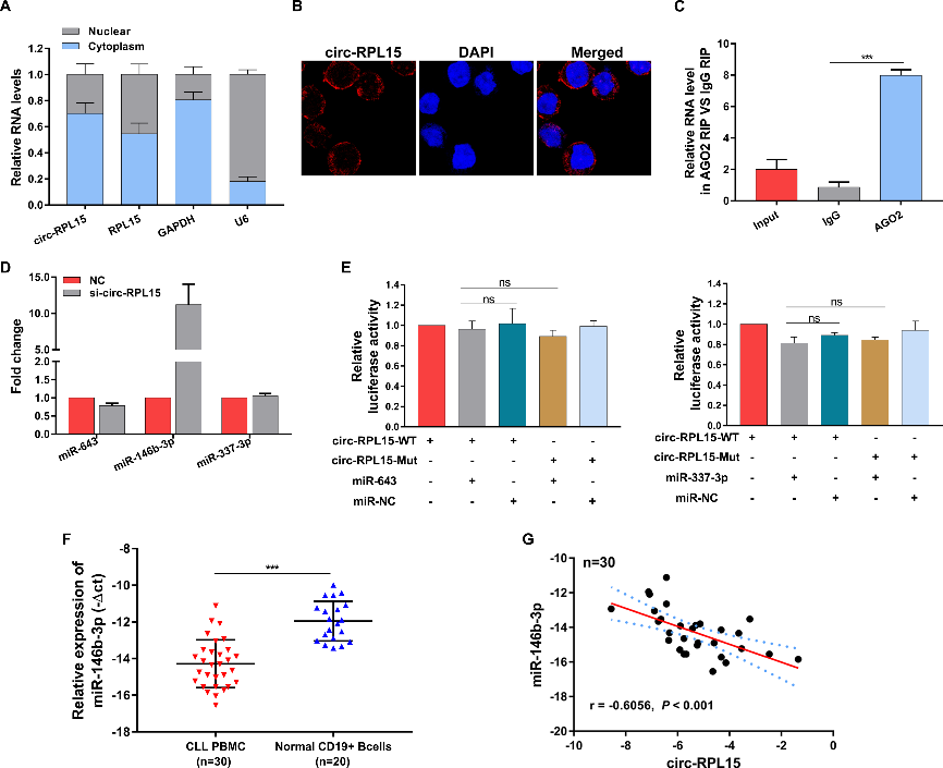
作者分析了circ-RPL15在CLL细胞中的亚细胞定位和分布情况,结果表明circ-RPL15主要分布于细胞质中。Anti-AGO2 RIP实验结合circBank预测和circInteractome预测分析,作者发现了Circ-RPL15可以竞争性结合miR-643,miR-146b-3p和miR-337-3p。siRNA实验分析后发现,干扰circ-RPL15后只有miR-146b-3p显著增高,说明在CLL中circ-RPL15主要通过miR-146b-3p发挥功能。点突变实验也进一步验证了circ-RPL15与miR-146b-3p的相互作用关系。临床标本的检测结果也表明CLL患者PBMC中circ-RPL15与miR-146b-3p表达趋势相反。

图5 circ-RPL15竞争性结合miR-146b-3p ([1])

图6 点突变实验证明circ-RPL15竞争性结合miR-146b-3p ([1])
基于在线分析,作者筛选分析了miR-146b-3p可能的下游作用基因,结合KEGG通路分析,共分析到6个基因可富集到在肿瘤相关通路中。双荧光素报告基因分析表明RAF1对miR-146b-3p的效应最显著。circ-RPL15干扰和miRNA inhibitor实验分析进一步验证了miR-146b-3p对RAF1的调控作用。qPCR也表明CLL患者RAF1表达显著升高。临床标本中RAF1与miR-146b-3p的表达呈现负相关性。Western检测证明高表达circ-RPL15的患者PBMC中RAF1的表达也显著高于circ-RPL15的患者PBMC和健康对照者CD19+细胞。

图7 CLL中RAF1是miR-146b-3p的靶基因 ([1])
CLL细胞系中进一步验证了circ-RPL15/miR-146b-3p/ RAF1通路的情况,包括RAF1下游ERK,MEK和BAD的磷酸化状态,结果表明干扰circ-RPL15可抑制下游基因的磷酸化并抑制细胞增殖,而miR-146b-3p的inhibitor因子则促进他们的磷酸化并促进细胞增殖。

图8 circ-RPL15/miR-146b-3p/ RAF1通路验证 ([1])
本文的工作首次在CLL中探索了circRNA的表达和功能机制,初步证明了circ-RPL15在CLL疾病进程和临床诊断中的价值,对CLL疾病相关的研究有重要意义。
李建勇教授介绍

主任医师,教授,博士生导师,博士后合作导师
南京医科大学第一附属医院(江苏省人民医院)血液科主任
南京医科大学血液研究重点实验室主任
中国抗癌协会血液肿瘤分会名誉主任委员
CSCO中国淋巴瘤联盟副主席
中国医师协会整合血液病学专业委员会副主任委员
中国医药教育协会造血干细胞移植及细胞治疗专业委员会副主任委员
中国慢性淋巴细胞白血病工作组组长
中华医学会血液学分会白血病·淋巴瘤学组 副组长
中华医学会肿瘤学分会淋巴瘤学组 副组长
江苏省医学会血液学分会前任主任委员
江苏省老年医学会血液学分会主任委员
南京医学会血液学分会主任委员
中国免疫学会血液免疫分会常委
参考文献
1. Zijuan Wu, H.S., Wenjie Liu, Huayuan Zhu, Jianxin Fu, Chuang Yang, Lei Fan, Li Wang, Yanfeng Liu, Wei Xu , Jianyong Li, Hui Jin, Circ-RPL15: a plasma circular RNA as novel oncogenic driver to promote progression of chronic lymphocytic leukemia. Leukemia, 2019.
2. Hallek, M., Chronic lymphocytic leukemia: 2017 update on diagnosis, risk stratification, and treatment. Am J Hematol, 2017. 92(9): p. 946-965.
.png)