肺癌是全球癌症死亡的主要原因,其中非小细胞肺癌(NSCLC)是肺癌的主要类型,约占总数的85%。 NSCLC患者经常被诊断处于癌症晚期阶段,导致其5年生存率非常低。 因此深入了解NSCLC发展过程有助于NSCLC诊断和治疗。部分NSCLC患者具有编码融合蛋白发挥致癌表型的融合基因。 例如,棘皮动物微管相关蛋白样4-间变性淋巴瘤激酶(EML4-ALK)融合基因存在于4-5%的NSCLC病例中,并产生EML4-ALK融合蛋白激活ALK相关的致癌信号并促进NSCLC进展。 但是,它们在NSCLC中的潜在机制仍然是不清楚的。
环状RNA(circRNA)作为一种新型的非编码RNA,具有共价结合的环状结构,可以耐受核酸外切酶。circRNAs具有保守性,丰富性和特异性的特点,参与多种生理和病理过程,包括肿瘤发生。有证据表明,融合基因除了可以生成融合蛋白,还会经过反向剪接形成circRNAs参与肿瘤发展。例如,MLL / AF9融合基因产生的circRNA(f-circM9)在白血病中表现出促增殖和致癌活性。 另外,作者之前的研究证明融合基因EML4-ALK变异体3b(v3b)产生致癌circRNA(F-circEA-4a),可以在EML4-ALK阳性的NSCLC患者血浆中检测到F-circEA-4a-ALK,提示其可作为肺癌液体活检的生物标志物。

四川大学生物治疗国家重点实验室彭勇教授课题组最近在Mol Cancer在线发表题为“Circular RNA F-circEA-2a derived from EML4-ALK fusion gene promotes cell migration and invasion in non-small cell lung cancer”的研究,发现携带EML4-ALK融合基因NSCLC患者的肿瘤组织中不仅存在F-circEA-4a,还存在新型的F-circEA-2a。F-circEA-2a虽然不影响NSCLC细胞的增殖,但是可以明显癌细胞的迁移和侵袭。F-circEA-2a只存在肿瘤组织中,而不存在血浆中。而NSCLC患者的肿瘤组织和血浆中都含有F-circEA-4a,进一步证明了F-circEA-4a作为诊断EML4-ALK阳性NSCLC患者的生物标志物的重要临床价值。
其实本文是建立在一定研究数据基础上的,之前作者在Cell Research杂志上发表了题为“Circular RNA F-circEA produced from EML4-ALK fusion gene as a novel liquid biopsy biomarker for non-small cell lung cancer”的研究论文(doi: 10.1038/s41422-018-0033-7.),鉴定出非小细胞肺癌EML4-ALK融合基因产生的环状RNA——F-circEA。证明了F-circEA能促进细胞迁移和侵袭。更重要的是,几乎所有EML4-ALK阳性的肺癌患者的血浆中都能特异性检出F-circEA,而未携带该融合基因的患者的血浆中未见F-circEA存在。有兴趣的研友可以自己检索学习以下这篇高分paper。
- 体外验证NSCLC细胞存在F-circEA-2a
H2228细胞含有EML4-ALK-v3b融合基因,而A549细胞作为阴性对照,不含有融合基因。针对融合基因设计检测反向引物F1/R1,深度测序细胞来源的RNA的RT-PCR产物,发现F-circEA-4a的剪切位点处存在“AAAA”,而F-circEA-2a的剪切位点处存在“AA”(a)。经过RNase R处理细胞RNA后,PCR检测发现了大小约为550kb的产物(b),测序结果表明其是由EML4基因的4号外显子的5’端和ALK基因22号外显子的3’端反向剪接而成。斑点探针杂交实验证明H2228细胞中F-circEA-4a的表达量高于F-circEA-2a的(c)。胞浆和胞核成分分离后RT-PCR检测,发现F-circEA-2a主要存在于细胞的胞浆。

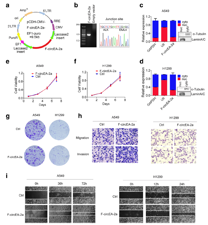
- F-circEA-2a的体外功能验证
体外构建F-circEA-2a过表达载体于H2228细胞过表达后,电泳检测和Sanger测序RT-PCR产物,证实了F-circEA-2a过表达成功和其成环的正确性(b)。在A549和H2228细胞过表达后,亚细胞成分分离后RT-PCR检测发现过表达的F-circEA-2a也是主要存在于胞浆中(c-d)。MTT和克隆形成实验检测发现,F-circEA-2a不会影响A549和H2228细胞的增殖(e-f)。Transwell和划痕实验证明,F-circEA-2a可以促进A549和H2228细胞的迁移和侵袭(h-i)。

- F-circEA-2a对于NSCLC患者的临床意义
为了精确地检测患者组织中的F-circEA-2a,作者采用巢式PCR,先用F1/R1 PCR扩增,再分别用F3/R3和F4/R4 PCR扩增检测F-circEA-4a和F-circEA-2a(a),发现携带EML4-ALK-v3b的患者肿瘤组织含有F-circEA-2a、F-circEA-2a和EML4-ALK mRNA,而不携带EML4-ALK-v3b的患者肿瘤组织则不含有这些circRNA。而且F-circEA-2a只存在肿瘤组织中,而不存在患者血浆中;NSCLC患者的肿瘤组织和血浆中都含有F-circEA-4a,进一步证明了F-circEA-4a作为诊断EML4-ALK阳性NSCLC患者的生物标志物的重要临床价值。

参考文献
- Tan S, Sun D, Pu W, et al. Circular RNA F-circEA-2a derived from EML4-ALK fusion gene promotes cell migration and invasion in non-small cell lung cancer. Mol Cancer. 2018 Sep 20;17(1):138. doi: 10.1186/s12943-018-0887-9.
.png)