mRNA疫苗常使用的核苷修饰(如1-甲基假尿苷)提高稳定性和翻译效率,但会削弱抗原呈递细胞(APC)的先天免疫激活。这些APC包括LNP-mRNA疫苗的主要受体细胞,树突状细胞(DC)和巨噬细胞,他们的激活对产生疫苗特异性的适应性免疫反应至关重要。
现有LNP优化策略常整合佐剂(如TLR或STING激动剂),但这些佐剂具有“始终激活”的特性,导致系统性免疫毒性和脱靶效应,影响mRNA疫苗的翻译和疗效。
超声(US)作为一种非侵入性、可深度穿透、临床可及的技术,能够安全无创地将能量传递至深层组织,可用于局部控制免疫反应,精确控制抗肿瘤免疫反应,避免全身副作用。
近日,中科院上海药物所于海军教授团队联合华东师范大学徐志爱教授在J Am Chem Soc上研究论文:Ultrasound-Activatable Lipid Nanoplatform for Region-Confined Innate Immune Stimulation and mRNA Vaccination Therapy of Cancer。
研究开发了一种掺入声佐剂的LNP(ULNP),可通过超声激活增强mRNA和环状RNA(circRNA)在淋巴结(LN)的特异性递送,并促进先天免疫途径激活。ULNP+US递送circRNA,可诱导有效的抗肿瘤T细胞免疫,完全消除小鼠的原位肝肿瘤。US+ULNP策略为先天免疫刺激和癌症治疗的mRNA和circRNA疫苗提供一个时空可控的强大的递送平台。
ULNP+US体外验证:增强转染与免疫激活
研究将临床批准的声敏剂血卟啉单甲醚(HMME)共价连接到声佐剂脂质上,开发了时空可控佐剂活性的ULNP。
当受到超声刺激时,声敏剂吸收声能,然后与分子氧相互作用产生活性氧(ROS)。细胞内ROS的产生可提高溶酶体膜的通透性,从而促进ULNP的胞质释放,以实现mRNA的高效递送。此外,适当的细胞内ROS生成不仅不会削弱DC的活力,还能诱导内质网应激以刺激先天免疫通路(如TLR9和STING通路),从而精确增强LN中的先天免疫反应。
体外研究表明,ULNP+US可增强mRNA的细胞内递送,促进DC成熟、抗原交叉递呈和T细胞激活,刺激先天免疫途径。
图1 ULNP+US促进体外的mRNA递送、DC成熟和T细胞激活。
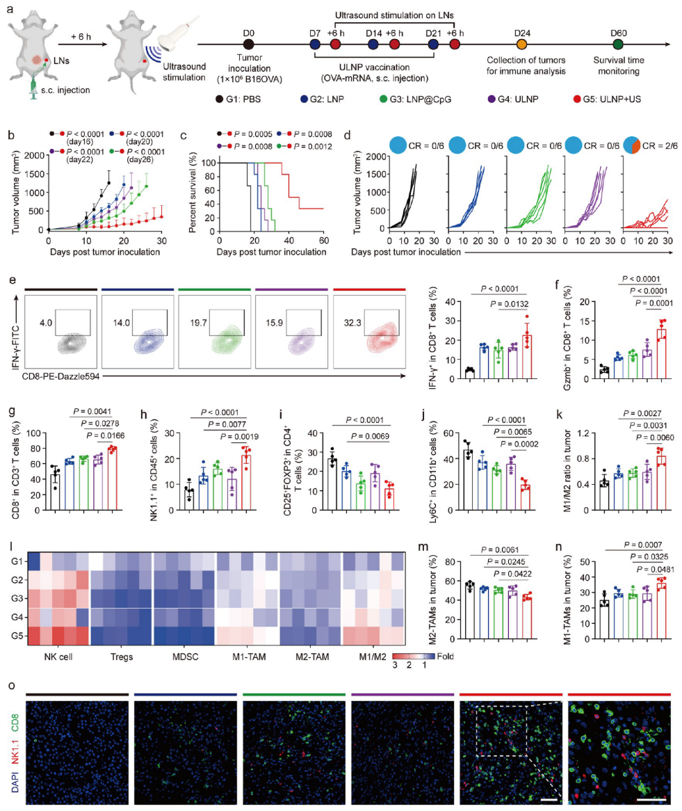
ULNP+US递送mRNA肿瘤疫苗疗效
在小鼠体内,相比传统的整合Toll样受体佐剂的LNP(LNP@CpG),负载OVA-mRNA的ULNP联合局部超声刺激(ULNP + US),促进了mRNA的LN特异性递送,诱导高于LNP@CpG组2.5倍的抗原特异性CD8+ T细胞反应,体现更强的抗肿瘤免疫作用,并完全治愈了6只黑色素瘤小鼠中的2只。
此外,ULNP表现出较低的炎症反应,可能是由于声佐剂脂质替代了部分可电离脂质。LNP@CpG积聚到靶外组织(如肝脏和肺),且会诱导全身免疫毒性;ULNP+US通过远程控制US刺激的区域、时间点、持续时间和强度,可解决靶外免疫毒性问题,治疗小鼠中未检测到明显的肝毒性,具有良好的生物安全性。
总之,ULNP+US促进体内LN特异性mRNA递送和抗原特异性T细胞免疫,重塑瘤内免疫微环境,抑制肿瘤生长,并体现良好的生物安全性。
图2 ULNP+US可促进LN特异性mRNA的传递和激活天然免疫,从而在体内诱导强大的T细胞免疫。
图3 ULNP+US改变了肿瘤内的免疫微环境,以抑制已建立的肿瘤生长。
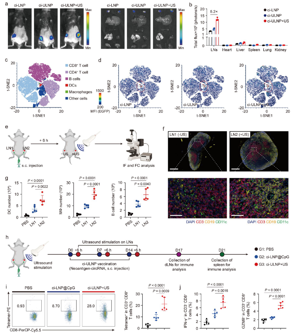
US+ULNP递送circRNA肿瘤疫苗疗效
相比线性RNA,circRNA表现出独特的高稳定性和蛋白质编码能力,使其成为RNA疫苗领域的潜在候选平台。为验证ULNP递送circRNA的性能,研究将DLin-MC3-DMA、DOPE、胆固醇、DMG-PEG2k-Man和声佐剂脂质按一定比例通过微流控混合,配制成负载circRNA的ULNP(ci-ULNP)。
图4 通过微流控混合制备ci-ULNP。
研究利用circRNA编码此前鉴定的Hepa1-6肝肿瘤特异性新抗原(RWLYWQPTL)[1,2],并构建基于ci-ULNP的肿瘤疫苗。体外超声刺激增强了基于ci-ULNP的circRNA肿瘤疫苗递送和DC激活。
研究在体内进一步验证ci-ULNP的功效,相比ci-LNP@CpG组,负载编码Hepa1–6肿瘤新抗原circRNA的ci-ULNP联合超声刺激,显著增加了体内成熟DC的比例,增强新抗原特异性CD8+T细胞应答,引发了更强大的细胞毒性T细胞免疫,在90天内完全消除了小鼠的原位肝肿瘤,并实现了100%的小鼠存活率。总之,基于声佐剂脂质的ULNP可显著增强基于circRNA的新抗原癌症疫苗疗效。
图5 ci-ULNP+US可促进LN特异性circRNA递送和先天免疫,从而在体内诱导新抗原特异性T细胞应答。
图6 ci-ULNP+US诱导强大的新抗原特异性T细胞免疫以消除原位肝肿瘤。
总结
研究创新性开发了一种超声激活的声佐剂整合脂质纳米颗粒平台(US+ULNP),赋予临床批准的LNP配方的时空可控性,为mRNA和circRNA疫苗提供了强大的递送平台。相比整合Toll样受体佐剂的LNP,声学佐剂脂质结合的ULNP体现更卓越的性能和更广阔的临床应用前景。
首先,ULNP中没有本能佐剂或自调节脂质,可以通过外部US刺激,在时空上调节天然免疫的激发和持续时间。US激活的ULNP策略可以优化mRNA和circRNA疫苗的体内靶向递送效率,同时减轻非靶标不良反应。
此外,ULNP+US可响应US触发的APC胞浆DNA释放,同时激活STING、TLR9和NLRP3通路,以协同增强免疫疗效。声佐剂脂质在小鼠模型中显示出良好的耐受性,并且结合的声敏剂HMME的癌症声动力疗法的已经获得临床批准,进一步验证了ULNP的翻译潜力。
原文链接:
https://pubs.acs.org/doi/10.1021/jacs.5c06028
参考文献:
[1]Wang, F. et al. Circular RNA-based neoantigen vaccine for hepatocellular carcinoma immunotherapy. MedComm (2020) 2024, 5 (8), No. e667.
[2]Chen, H. et al. Personalized neoantigen vaccine combined with PD-1 blockade increases CD8(+) tissue-resident memory T-cell infiltration in preclinical hepatocellular carcinoma models. J. Immunother Cancer 2022, 10 (9), No. e004389.
.png)