免疫治疗的快速发展推动了肿瘤微环境(TME)重塑策略的深入研究。特别是在前列腺癌等“冷肿瘤”中,肿瘤相关巨噬细胞(tumor-associated macrophages, TAMs)数量众多,且多表现为免疫抑制型M2表型,是促进肿瘤免疫逃逸和远处转移的关键因素。因此,如何实现TAMs由M2型向免疫激活型M1型的再编程,已成为提升免疫治疗应答率的研究焦点。
已有研究显示,非编码RNA,尤其是环状RNA(circRNA),在调控免疫细胞表型、炎症反应和肿瘤进展中发挥重要作用。circRNA具有序列稳定、免疫原性低、不易被RNA酶降解等优势,近年来被视为具有临床应用潜力的干预工具。然而,circRNA在TAM重编程中的作用机制尚不清楚,相关研究仍处于起步阶段。
近日,中山大学孙逸仙纪念医院黄海/许可慰团队,南方医科大学南方医院程必盛/王琼/吴芃团队合作在Int J Surg发表研究论文:Regulation of Macrophage Plasticity by CircCCDC719-13 through HSP90 Inhibition Suppresses Prostate Cancer Progression and Metastasis,首次发现环状RNA circCCDC719-13可通过靶向HSP90诱导铁死亡,重塑肿瘤相关巨噬细胞(TAM)极化状态,从而抑制前列腺癌进展与转移。该研究为环状RNA调控免疫微环境提供了新机制,也为前列腺癌治疗策略提供了潜在靶点。
circCCDC719-13在TAMs中参与免疫调控
研究通过对原发与骨转移前列腺癌组织来源巨噬细胞的转录组测序,筛选出一系列差异表达的circRNA,其中circCCDC719-13在TAMs中表达显著下调。qPCR验证结果显示,无论是从组织分离的TAMs还是体外诱导的M2型巨噬细胞中,circCCDC719-13均处于低表达状态,提示其可能在TAM表型维持和免疫微环境构建中发挥作用。
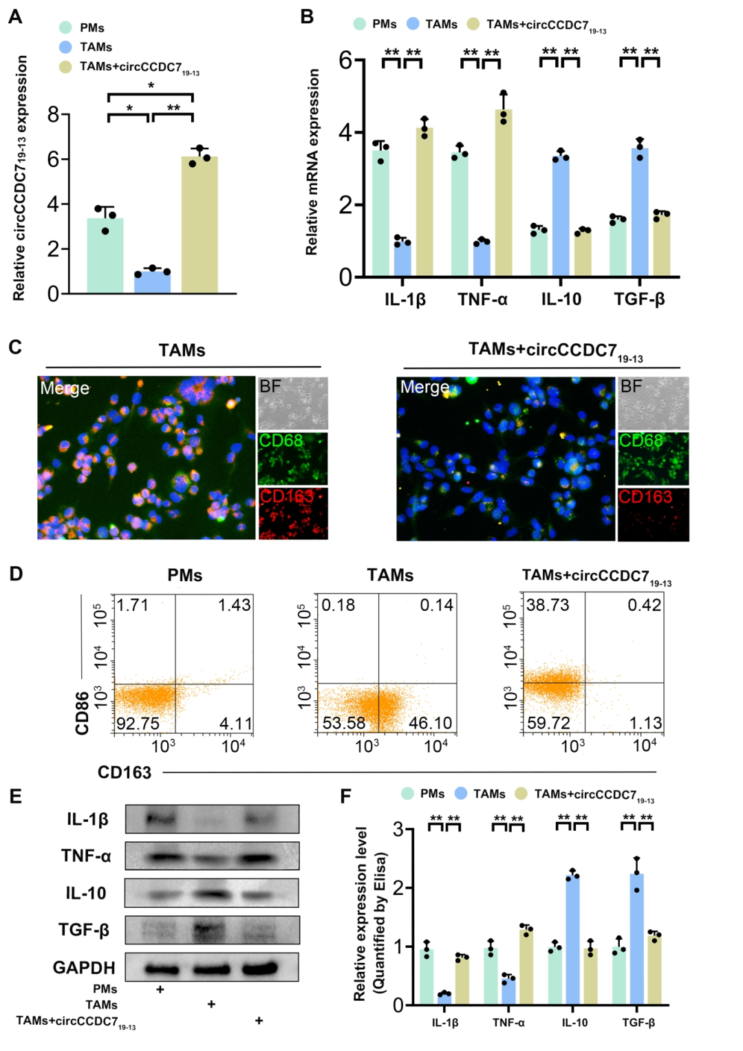
circCCDC719-13抑制M2极化,促进M1型转化
为明确circCCDC719-13在TAM中的功能,研究使用慢病毒系统对TAMs进行circCCDC719-13过表达干预。结果表明,该操作显著降低M2表型标志物CD163表达,同时上调M1表型CD86,并增强TNF-α和IL-1β的表达与分泌。功能实验发现,circCCDC719-13过表达后的TAMs显著削弱了PC3M前列腺癌细胞的侵袭、迁移能力,并抑制其上皮-间质转化(EMT)过程。
circCCDC719-13诱导TAM铁死亡
机制研究发现,circCCDC719-13可诱导TAMs发生典型的铁死亡(ferroptosis)表型,包括脂质过氧化物、Fe²⁺和ROS水平升高,谷胱甘肽(GSH)减少,线粒体Cristae消失等。使用铁死亡抑制剂Ferrostatin-1可部分逆转该效应,提示circCCDC719-13通过调控铁死亡影响TAM命运决定。
circCCDC719-13靶向HSP90,调控极化状态
进一步通过免疫共沉淀与质谱筛选,研究识别出HSP90为circCCDC719-13的直接结合蛋白。circCCDC719-13上调可显著降低HSP90蛋白稳定性,增强其泛素化水平。HSP90作为铁稳态与免疫应答调节因子,其表达受抑后,TAM铁死亡敏感性增加,表型由M2向M1转变。反之,HSP90过表达可部分抵消circCCDC719-13的功能,恢复M2状态并增强肿瘤促进作用。
circCCDC719-13抑制肿瘤转移并重塑TME
在小鼠足垫联合注射模型中,研究构建TAMs与PCa细胞共注射系统。结果显示,circCCDC719-13过表达显著抑制足垫肿瘤生长与腘窝淋巴结转移。肿瘤组织中E-cadherin表达上调,N-cadherin表达下降,提示EMT过程被抑制。同时,免疫组化发现M2型巨噬细胞(CD163⁺)浸润减少,表明circCCDC719-13可重塑肿瘤免疫微环境。
研究总结与前景
本研究系统揭示了circCCDC719-13通过靶向HSP90诱导TAM铁死亡,促进M1极化的机制,明确其在前列腺癌免疫微环境中的功能与潜力。作为具备蛋白编码潜能的circRNA,circCCDC719-13具备较强转化前景,可考虑通过重组蛋白、AAV、脂质纳米粒等方式递送用于免疫治疗增敏、肿瘤免疫微环境重塑等临床策略开发。
原文链接:
https://journals.lww.com/international-journal-of-surgery/abstract/9900/regulation_of_macrophage_plasticity_by.2654.aspx
.png)